
核心观点
中国老龄化进入深水区,监管首次从顶层设计明确养老机构分级分类发展,“医养融合”成为年度关键词;机构养老形成六大主体多元竞争的格局,行业从快速扩张走向高质量发展阶段。
1、中国老龄化进入深水区,老年人主要健康威胁从急性疾病转向慢性疾病和认知功能衰退
中国已进入中度老龄化社会,随着总人口进入负增长,未来10年老龄化将急速发展,预计2057年65岁以上老年人口将达4.3亿人。中国正面临前所未有的健康、照护负担。2020年,中国约有1500万阿尔茨海默患者,2050年接近4000万,2030年相应经济负担将达到17万亿人民币
2、监管层面,首次从顶层设计明确养老机构分级分类发展,“医养融合”成为年度关键词;养老服务消费补贴探索落地,助力银发经济
2025年是中国养老服务业加速转型升级的关键年,国家首次以中共中央、国务院名义印发养老服务工作指导意见——《关于深化养老服务改革发展的意见》,并首次明确将养老机构划分为兜底保障型、普惠支持型、完全市场型三类,提出提出巩固居家养老基础、强化社区养老依托、优化机构养老专业支撑作用,推动形成贯通协调的养老服务供给格局
服务供给方面,监管引导养老服务从保障供应走向规范化、标准化、高质量发展,持续强调推进普惠养老服务发展、保障护理刚需床位供给,促进医养结合;银发经济方面,发放养老服务消费补贴,助力银发经济发展,推动养老消费提质升级
3、行业发展来看,机构养老形成六大主体多元竞争的格局,行业从快速扩张走向高质量发展阶段;居家养老已经形成一批相对成熟的企业,险企主要通过链接第三方等方式搭建居家生态;银发消费需求正从单一的物质供养走向复合的精神满足,政策资本同步助推智慧养老发展
机构养老:形成产业集团、国资、地产、险企、服务运营商和外企六大类主体多元竞争的格局,险资养老重资产机构布局基本收官,开始探索轻资产与合作新模式。同时,机构养老“资本退潮”,行业从快速扩张走向高质量发展阶段,“运营效率”“服务品质”是核心竞争力
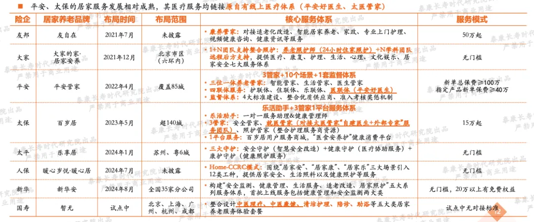
社区居家养老:社区养老服务边界不清且设施利用率低,机构社区居家一体化的模式是优质的市场化解决方案。居家养老已经形成一批相对成熟的企业,早期主要紧跟长护险试点政策,以居家照护服务为主业,后逐步拓展至其它场景、服务、产品、客户。险企主要通过链接第三方等方式搭建居家生态服务供应商,并不直接开展服务,业务重点包括医疗康复、养老照护、健康管理等服务资源的链接
银发经济&智慧养老:国内银发经济相关企业现存量达53.9万家,市场需求正从单一的物质供养走向复合的精神满足;工信部、民政部大力推进智能养老服务机器人发展;资本市场活跃度提升,医疗健康/养老机器人/智慧养老平台成为三大投资热门方向
人口背景:中国老龄化进入深水区,老年人主要健康威胁从急性疾病转向慢性疾病和认知功能衰退

监管动态(1):国家首次从顶层设计明确养老机构分级分类发展,持续强调促进普惠养老服务发展、保障护理刚需床位供给

监管动态(2):持续出台政策保障养老服务供给,助力银发经济发展,推动养老消费提质升级

监管动态(3):养老服务从保障供应走向规范化、标准化、高质量发展,“医养融合”成为年度关键词

服务供给:养老机构和设施数趋于稳定,养老床位总供给稍有回落,医养结合服务持续深入推进

机构养老服务发展趋势——参与主体:机构养老市场已形成产业集团、国资、地产、险企、服务运营商和外企六大类主体多元竞争的格局

机构养老服务发展趋势——险资企业:险资养老重资产机构布局基本收官,开始探索轻资产与合作新模式

机构养老服务发展趋势——退出潮:机构养老“资本退潮”,行业从快速扩张走向高质量发展阶段,“运营效率”“服务品质”是核心竞争力

社区养老服务发展趋势:社区养老服务边界不清且设施利用率低,机构社区居家一体化的模式是优质的市场化解决方案

居家养老服务发展趋势——头部企业:居家养老已经形成一批相对成熟的企业,早期主要紧跟长护险试点政策,以居家照护服务为主业,后逐步拓展至其它场景、服务、产品、客户

居家养老服务发展趋势——险资布局:当前险企主要通过链接第三方等方式搭建居家生态服务供应商,并不直接开展服务;业务重点包括医疗康复、养老照护、健康管理等服务资源的链接

银发经济:国内银发经济相关企业现存量达53.9万家,市场需求正从单一的物质供养走向复合的精神满足

智慧养老:工信部、民政部大力推进智能养老服务机器人发展;资本市场活跃度提升,医疗健康/养老机器人/智慧养老平台成为三大投资热门方向

我国人口老龄化交织叠加少子化、高龄化、空巢化和区域人口增减分化,应对人口老龄化任务复杂艰巨。从中国特色社会主义事业发展全局看,未来老年人口数量达到4亿人、5亿人时间节点与全面建成社会主义现代化强国“两步走”战略时间安排高度重合,积极应对人口老龄化将伴随中国式现代化建设全过程。
老年群体新特征
与区域发展差异
GUO LING 
中国老年群体将呈现出支付能力提升、消费观念更新、科技接受度增强三大新特征。首批“60后”群体正式迈入老年阶段,他们普遍受教育程度更高、退休收入更稳定、数字技能更熟练,对高品质晚年生活的追求推动银发消费从生存型、养老型需求向发展型、享老型需求转变,使老年人的需求结构呈现新特征。城市老年家庭可支配收入年均增长率连续五年超过整体家庭平均水平,为银发经济高质量发展奠定了坚实的需求基础。
区域老龄化差异显著加深了银发经济的地域特性。东北和长三角等地区老龄化率已超过25%,率先探索区域性养老服务一体化模式;中西部地区则面临农村老龄化程度高于城镇的“倒挂”现象,对基本养老服务体系提出严峻考验。
政策支撑
国家战略与地方实践协同推进
GUO LING 
2025-2026年是银发经济政策体系全面完善的关键时期。在《“十四五”国家老龄事业发展和养老服务体系规划》收官与“十五五”规划酝酿的衔接点上,国家层面连续出台《关于推进基本养老服务体系建设的指导意见》《智慧健康养老产业发展行动计划(2026-2030年)》《关于培育养老服务经营主体 促进银发经济发展的若干措施》等重磅文件,构建起涵盖需求评估、服务供给、质量监管、支付保障的全链条政策框架。
地方创新实践呈现百花齐放态势。浙江“银色家园”模式已升级至3.0版本,整合金融、医疗、文旅等多领域资源;江苏打造银发经济产业园,聚焦老年用品研发制造;成渝地区探索“时间银行”跨区域通兑,激发低龄老人服务高龄老人的互助活力。这些区域创新为全国性企业提供了宝贵的模式借鉴和合作机遇。
需求升级
老年群体的三大需求跃迁
GUO LING 
随着国民经济发展水平的提高和老年群体自身特征的变化,当代老年人的需求结构正经历深刻变革,呈现出从基础保障到价值实现的全方位跃迁,为银发经济发展拓展了广阔空间。
从生存需求到发展需求的跃迁
除基本生活照料和医疗护理等基础需求外,老年教育、文化娱乐、社会参与等高层次需求快速增长。全国老年大学(学校)在校学员已突破 3000 万,线上课程注册人数年增长率高达 45%,展现出老年人对知识学习的浓厚热情;旅游市场中,60 岁以上消费者占比从 2020 年的18%攀升至2025年的27%,定制化、慢节奏、康养型旅游产品成为市场新宠,彰显出老年人对高品质生活的追求,这也是国民生活水平整体提升在老年群体中的具体体现。
从普遍性需求到个性化需求的跃迁
老年群体内部分化加剧,催生了精细化、个性化的服务市场。针对健康活跃老人的智慧健身、脑力训练服务,针对独居老人的情感陪伴、安全监护服务,针对失能失智老人的专业照护、康复辅具等细分领域,均呈现出高速增长态势,精准满足不同老年群体的差异化需求,推动银发经济向更高质量、更精细化方向发展。
从被动接受到主动创造的跃迁
越来越多的老年人从单纯的服务消费者转变为价值创造者,“银龄再就业” 市场初步形成。老年人才服务平台注册人数已突破500万,在咨询、教育、传统文化等领域,经验丰富的 “老年专家” 备受青睐,为社会发展持续贡献智慧与力量,也让老年群体的社会价值在新时代得以充分彰显。
服务革新
多元供给格局下的创新实践
GUO LING 
我国已构建起政府保基本、市场促多元、社会广参与的养老服务供给新格局,未来,这一格局在多维度实现突破性进展,为老年人提供更优质、更便捷、更贴心的服务,成为国民经济高质量发展的重要组成部分。
智慧养老:从概念落地到规模化应用
人工智能、物联网、大数据等技术与养老服务深度融合,智慧养老已从概念走向规模化实践。全国已建成超过 500 个智慧养老示范社区,跌倒检测雷达、智能药盒、认知症筛查游戏等创新产品通过临床试验验证,成功进入家庭场景。未来,AI 技术将成为老年人的 “健康管家”,深度整合多维度健康数据,提供个性化健康管理方案;物联网技术则构建起无形的 “安全网”,实现家庭、社区与医院的紧密联动;健康数据更成为银发社交的 “新货币”,带动相关细分市场消费热潮,科技赋能让养老服务更具温度与效率。
养老机器人:从辅助工具到 “数字儿女”
智能养老机器人正从实验室走向养老机构、社区和家庭,成为老年人的 “数字儿女”。在部分养老机构,机器人已能高效完成送餐、清洁、健康监测等基础服务;居家场景中,陪伴型机器人逐步普及,更能提供个性化康复训练与心理疏导。中商产业研究院数据预测,2025 年中国智慧养老市场规模将达 7.21 万亿元,其中养老机器人赛道年复合增长率超 30%,成为银发经济中的核心增长点。未来,模块化服务、社区共享模式与情感交互技术的突破,将让智能机器人更广泛地惠及老年群体,成为银发经济创新发展的重要引擎。
医养融合:突破壁垒实现资源共享
医疗与养老资源从 “简单结合” 迈向 “深度融合”,体制壁垒逐步打破。目前,全国医养结合机构已突破 1 万家,二级以上综合性医院设立老年医学科的比例达 72%,远程医疗系统覆盖 85% 的养老机构,实现了医疗资源与养老服务的高效对接,为老年人提供 “小病不出社区、大病及时救治” 的便捷服务,切实提升了老年群体的健康保障水平。
农村养老:探索中国特色发展路径
针对农村老龄化程度高、支付能力弱、设施不足的现实困境,“邻里互助 + 时间银行 + 集体支持” 的新型养老模式在各地蓬勃发展。该模式以集体经济为支撑,以低龄老人服务高龄老人为核心,以数字化平台为管理工具,有效缓解了农村养老服务供给不足的问题,走出了一条符合农村实际的养老之路,助力城乡养老服务均衡发展。
适老化改造:家庭消费的新增长点
近年来,疗愈度假产业政策支持持续加力,在政策东风下,疗愈度假通过 “文旅 +” 多元融合加速崛起。从 “自然生态资源+禅修冥想” 的沉浸式疗愈,到 “传统民俗文化+艺术静修” 的精神舒缓体验,再到 “特色康养资源+中医药调理” 的健康养护创新,产业已形成自然、运动、艺术等多维度产品矩阵。据测算,我国疗愈经济规模已达10万亿级,2025年全球市场更将增至7万亿美元,成为文旅转型核心引擎。
在行业规模迅猛扩张的黄金发展期,疗愈度假产业正站在时代风口,蓄势待发。在此契机下,北京壹方城智汇科技有限公司将拟定于2026年1月29日-2月2日,在浙江杭州举办“第二届全国疗愈度假产业发展大会”。
活动 · 简讯

【会议时间】:2026年1月29日—2月2日(2天大会+3天考察) 【会议地点】:中国·杭州 【主办单位】:北京壹方城智汇科技有限公司、壹方城特色产业联盟 【参会对象】:传统酒店开发、乡村度假村、疗愈产业的从业者 、地产开发企业、康养产业的从业者、艺术设计产业从业者 、公司董事长、总经理等核心高层管理人员。 【活动特色】:实操专家讲解+案例分析+实地考察+产业资源链接 【咨询电话】:18519890639王经理(获取正式邀请函资料) 
峰 会 议 程 安 排
【1月29日 上午】第一版块:世界疗愈经济新方向
01
罗 逊——欧洲自然科学院院士,哈罗博康复机器人生产有限公司创始人、首席科学家
分享主题:产学研医协同赋能:康复产业与疗愈度假融合发展的机遇与智能化路径
02
柳 俊——全联旅游业商会康养文旅产业分会副会长、北京壹方城旅游文化公司联合创始人
分享主题:世界康养标杆项目对中国康养项目投资的启示 【1月29日 下午】第二版块 :世界疗愈标杆与中国实践
01
孙 燕——三江控股集团董事、副总裁,御湘湖国际健康城总裁
分享主题:御湘湖国际健康城: 一站式健康管理平台的疗愈场景打造与体验革新 02
盛喜斌——浙江唐风温泉研究院院长
分享主题:浅谈温泉医、康、养对酒店疗愈的贡献 03
云 翔——大任集团创始人、董事长、日本I·O·JAPAN(株)董事长
分享主题:水科学解锁生命自然疗愈密码 04
李 瑶——Chiva-Som泰国·奇瓦颂中国区负责人
分享主题:泰国·奇瓦颂度假村:世界级康养胜地的整体健康度假康养模式分享 05
围炉夜话——仅限VIP和汗马研习社会员
【1月30日 上午】第三版块 :中国疗愈度假新探索
01
杨 军——国际自然与森林医学学会(INFOM)认证讲师
分享主题:从“森林浴”到“森林处方”:全球森林康养创新发展与中国实践 02
柴悦筎——榕树家联合创始人/CEO
分享主题:东方智慧形神供养 03
蔡 刚——印宿设计创始人&总设计师
分享主题:空间疗愈的底层逻辑:从自然共生到情绪价值的设计实践 【1月30日 下午】第四版块 :疗愈资源赋能疗愈度假产业
01
封官禄——EHL洛桑酒店管理学院 中国区首席董事
分享主题:疗愈经济浪潮下,泛酒店教育的范式革新 02
林晓东——奥创视界医学技术总监
分享主题:德日能量疗愈体系如何为康养项目注入核心竞争力 03
邓 勇——北京壹方城文化产业研究院康养板块首席顾问、北京大学城市与环境学院特聘教师
分享主题:从"控糖"到"度假疗愈":糖尿病慢养需求激活疗愈度假产业新生态 04
宋 涛——壹方城特色产业联盟运营操盘顾问、清欢文旅创始人
分享主题:从卖门票到卖心跳:爱情是最好的疗愈 05
围炉夜话——仅限VIP和汗马研习社会员
【大会期间】壹方城特色产业联盟专家团队及操盘团队项目现场答疑
会场外设置有洽谈室,<相关企业准备相关项目资料及问题提报服务经理预约现
场洽谈专家时间>联盟实操专家团队一对一诊断答疑
考 察 项 目 简 介
1 御湘湖国际健康城
⸺一站式健康管理服务平台

御湘湖国际健康城是以“生物细胞技术”为核心的一站式健康解决方案综合体,是经国家发改委审批的健康产业协同创新先行试验区。健康城以全方位提升“身、心、灵”三个维度的生命质量为宗旨,在临床医学的基础上,通过整合应用细胞再生医学、功能医学、能量医学、古中医学四大重点学科的创新技术,并结合慢病特色专科,预防和逆转亚健康和慢性疾病,打造中国健康解决方案综合体标杆。健康管理中心依托八大学科专家,以“医学处方、生活方式处方、心智处方”三大处方为核心,定制个体化健康解决方案;专属健康管理服务团队全程陪伴,智慧管家7*24小时在线服务,不断提升客户主动管理健康的依从性,满足客户对于防疾病、治专病、抗衰老、养身心的多样化健康需求。 项目亮点:
1.国家发改委审批的健康产业协同创新先行试验区,以 “生物细胞技术” 为核心,整合四大重点学科技术,聚焦 “身、心、灵” 生命质量提升,打造健康解决方案综合体标杆。 2.健康管理中心依托八大学科专家,以 “三大处方” 定制个体化方案,专属团队全程陪伴,智慧管家 7*24 小时服务。 3.不断提升客户健康管理依从性,满足防疾病、治专病、抗衰老、养身心等多样化健康需求。 2
苏州音昱水中天
⸺中国顶级养生酒店之一

音昱水中天坐落于波光旖旎的苏州阳澄湖半岛一隅占地 189,000 平方米。由建筑设计师曹慰祖携手 “中国现代主义建筑之父” 张永和,及建筑设计研究室设计共和创始人郭锡恩、胡如珊共同规划打造,与阳澄湖浩淼湖波融合无间,营造内外共生、自然古朴的圆融之态。 是一处大型的养生及正念习练社区,以东方智慧与西方科学的正念生活体系,提供综合健康体验。音昱水中天引导宾客通过 “饮食、呼吸、睡眠、运动、静定、明理和致中和” 七大生活习惯的修习,浸悟身心共养,提升内在觉知。在这个集养生、习练、学习、生活于一体正念社区里,从空间设计、课程习练、活动体验到起居饮食,都旨在帮助人们促进与自己、与他人和与自然的和谐关系。人们可以通过身心课程、工作坊与各项活动,结识志同道合的伙伴,洞见真我,开启生命进化之旅。 项目亮点:
1.项目位于苏州工业园区阳澄环路,坐拥阳澄湖半岛超一公里湖岸线,两侧湖面环绕,生态资源丰富,宛如置身 “水中央”,可尽享湖光山色与日出日落的美景。
2.由曹慰祖、张永和等著名建筑师设计,融合东方文化与西方科学,采用旧船木、火山石等环保材料,空间营造富有禅意,光影设计别具匠心。其典礼堂获英国Blueprint Awards及亚太区室内设计大奖。
3.设有意径身心共养区,可提供综合健康评估和健康检测项目的意源整疗诊所,亚洲规模最大、设施齐全的意径水疗。
4.提供意径水疗、阿育吠陀、瑜伽、音疗等特色服务,意膳坊则提供有机食材餐饮,打造了一个全方位的养生体验。

活动 · 简讯


峰 会 议 程 安 排
【1月29日 上午】第一版块:世界疗愈经济新方向
01
罗 逊——欧洲自然科学院院士,哈罗博康复机器人生产有限公司创始人、首席科学家
分享主题:产学研医协同赋能:康复产业与疗愈度假融合发展的机遇与智能化路径
02
柳 俊——全联旅游业商会康养文旅产业分会副会长、北京壹方城旅游文化公司联合创始人
【1月29日 下午】第二版块 :世界疗愈标杆与中国实践
01
孙 燕——三江控股集团董事、副总裁,御湘湖国际健康城总裁
02
盛喜斌——浙江唐风温泉研究院院长
03
云 翔——大任集团创始人、董事长、日本I·O·JAPAN(株)董事长
04
李 瑶——Chiva-Som泰国·奇瓦颂中国区负责人
05
围炉夜话——仅限VIP和汗马研习社会员
【1月30日 上午】第三版块 :中国疗愈度假新探索
01
杨 军——国际自然与森林医学学会(INFOM)认证讲师
02
柴悦筎——榕树家联合创始人/CEO
03
蔡 刚——印宿设计创始人&总设计师
【1月30日 下午】第四版块 :疗愈资源赋能疗愈度假产业
01
封官禄——EHL洛桑酒店管理学院 中国区首席董事
02
林晓东——奥创视界医学技术总监
03
邓 勇——北京壹方城文化产业研究院康养板块首席顾问、北京大学城市与环境学院特聘教师
04
宋 涛——壹方城特色产业联盟运营操盘顾问、清欢文旅创始人
05
围炉夜话——仅限VIP和汗马研习社会员
【大会期间】壹方城特色产业联盟专家团队及操盘团队项目现场答疑
会场外设置有洽谈室,<相关企业准备相关项目资料及问题提报服务经理预约现
场洽谈专家时间>联盟实操专家团队一对一诊断答疑
考 察 项 目 简 介
1 御湘湖国际健康城
⸺一站式健康管理服务平台

项目亮点:
2
苏州音昱水中天
⸺中国顶级养生酒店之一

项目亮点:
1.项目位于苏州工业园区阳澄环路,坐拥阳澄湖半岛超一公里湖岸线,两侧湖面环绕,生态资源丰富,宛如置身 “水中央”,可尽享湖光山色与日出日落的美景。
2.由曹慰祖、张永和等著名建筑师设计,融合东方文化与西方科学,采用旧船木、火山石等环保材料,空间营造富有禅意,光影设计别具匠心。其典礼堂获英国Blueprint Awards及亚太区室内设计大奖。
3.设有意径身心共养区,可提供综合健康评估和健康检测项目的意源整疗诊所,亚洲规模最大、设施齐全的意径水疗。
4.提供意径水疗、阿育吠陀、瑜伽、音疗等特色服务,意膳坊则提供有机食材餐饮,打造了一个全方位的养生体验。

1、电话报名:王经理:18519890639 2、微信报名:扫描下方二维码(备注“疗愈大会+企业全称+联系方式”) 需要填写参会回执表→办理相关席位费用→主办方开具发票→安排席位→制作听课证和企业桌牌。 
近 期 活 动 推 荐

觉得内容还不错的话,下方点个“?”呗?



