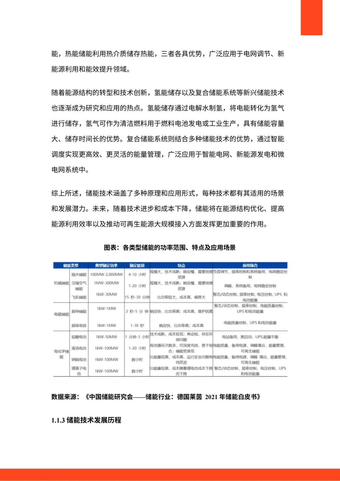
推广 热搜: 采购方式  甲带  滤芯  气动隔膜泵  减速机  减速机型号  履带  带式称重给煤机  无级变速机  链式给煤机 

报告分享|2025年中国储能设备行业市场研究报告

   日期:2026-01-22 12:44:06     来源:网络整理    作者:本站编辑    评论:0    
报告分享|2025年中国储能设备行业市场研究报告

信息来源:硕远咨询

完整版《2025年中国储能设备行业市场研究报告免费获取步骤:

1、关注“瓠麦咨询”公众号

2、扫描二维码,并发送消息“报告:(名称)”

3、报告获取时间 周一至周五  9:00-17:00

 
打赏
 
更多>同类资讯
0相关评论

推荐图文
推荐资讯
点击排行
网站首页  |  关于我们  |  联系方式  |  使用协议  |  版权隐私  |  网站地图  |  排名推广  |  广告服务  |  积分换礼  |  网站留言  |  RSS订阅  |  违规举报  |  皖ICP备20008326号-18
Powered By DESTOON