
HUAON
PART ONE
波浪能行业概况
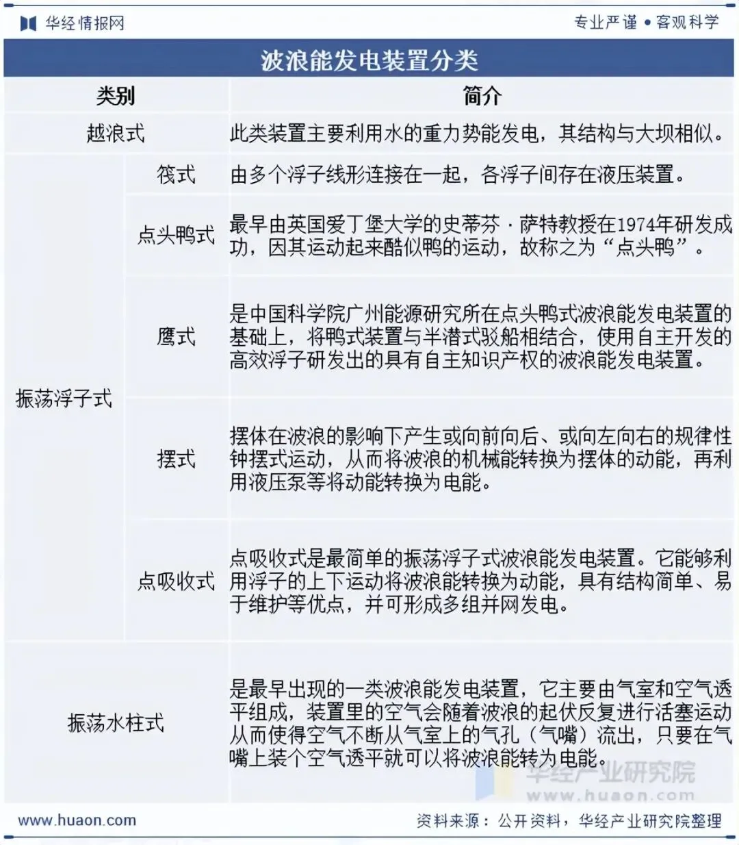
波浪能是海洋能的一种具体形态,也是海洋能中最主要的能源之一。随着科技的进步与环保意识的增强,人类开始探索如何将自然界中广泛存在的波浪能转化为可再生的清洁电能,这就是“波浪能发电”。其原理是将水的动能和势能转换为机械能,并带动发电机发电。行业内部普遍按照能量的捕获方式将波浪能发电装置分为越浪式、振荡浮子式及振荡水柱式三大类,且其中的每一类通常有固定式和漂浮式之分。

HUAON
PART TWO
波浪能发电装置发展历程
自20世纪70年代起,波浪能装置技术研发历经了数个发展阶段。第1代波浪能装置以岸基式为主,便于观察、试验以及更换失效部件。第2代波浪能装置,如英国的“海蛇(Pelamis)”和“牡蛎(Oyster)”代表了波浪能技术的进步,采用液压系统解决早期机械传动系统在巨浪冲击下易损坏的问题。第3代波浪能装置引入漂浮式结构,能够在深水区域部署,适应恶劣海况并提高了能量转换效率。我国在波浪能发电装置研制方面成果颇丰,涉及振荡浮子式、振荡水柱式、直驱式和摆式等多种技术形式,部分装置已具备了长期稳定运行能力,为波浪能装置的规模化应用提供了大量的技术储备。

HUAON
PART THREE
波浪能行业政策
随着陆上可再生能源的大力开发,剩余资源日趋稀缺,海洋可再生能源受到越来越多的重视,我国及欧、美、日等一大批国家都制订了海洋能的发展规划。我国自然资源部、发改委等六部门于2025年2月联合出台的《关于推动海洋能规模化利用的指导意见》指出:“海洋能开发利用有利于发展新质生产力,对于缓解东部沿海地区、海岛和深远海设施设备电力短缺,推动构建新型能源体系、发展海洋经济、建设海洋强国具有重要意义”。波浪能作为海洋能的主要形式之一,具有丰富的储量、较高的能量密度和良好的可预测性,展现出巨大的发展潜力。

HUAON
PART FOUR
波浪能行业产业链
1、产业链结构图
波浪能从捕获到发电一般经过三级能量转换,一级转换为波浪蕴含的能量通过捕能机构在波浪下的运动转换为传动系统所需能量,二级转换为将捕能机构捕获的能量通过传动系统转换成发电机所需的能量形式,三级转换为通过发电机等设备将能量以电能形式输出。目前,国内波浪能行业上游产业主要是波浪能技术研究机构、发电设备制造及电子元器件等行业,下游主要是发电并网、工商业、家庭等。

2、全国海洋电力业实现增加值
据统计,2024年我国全年实现增加值510亿元,比上年增长14.7%。海上风电保持快速增长态势,海上风电发电量1057.4亿千瓦时,比上年增长28.2%,产业链、技术链不断完善,大容量机组技术国际领先,深远海风电有序拓展,潮流能、波浪能等海洋能研发稳步推进,海洋能源融合发展模式逐步构建。

相关报告:华经产业研究院发布的《2026-2032年中国波浪能行业市场深度分析及投资战略规划报告》
HUAON
PART FIVE
波浪能行业发展现状
1、全球波浪能装机容量情况
全球能源正加速向低碳方向发展,全球海洋能资源丰富,理论年发电量超过76×1012kW·h,有望成为全球应对气候变化、发展高比例可再生能源的重要保障。美国、英国、欧盟等主要经济体纷纷发布中长期海洋能发展目标,将海洋能作为推动能源转型和经济增长的重要战略方向,并进行前瞻布局。据统计,2024年全球IEA OES成员国波浪能运营容量为3.2MW,已授予和在建容量为3.2MW,已或许可容量为1.4MW。

2、中国波浪能装机容量情况
与其他海洋新能源如海上风能、太阳能等相比,波浪能的能量密度最高,波浪能开发成为当前全球海洋能开发的热点方向之一。因此,加大波浪能开发装备研制力度,推动波浪能开发装备产业化发展将是加快我国海洋能开发利用的关键一环,据统计,截至2024年我国波浪能装机容量为3.83MW。

3、中国波浪能理论年发电量
我国近海波高的分布状况表现为:渤海和黄海沿岸海域平均波高较小,大部分海域年平均波高约0.5m;东海沿岸海域波高较大,福建北部的北礵站年平均波高可达1.3m;南海海域波高小于东海沿岸海域,年平均波高约0.8m。波浪周期分布特征与波高类似,北部海域小于南海海域。我国近海离岸20km一线的波浪能蕴藏量为1599.52×104kW,理论年发电量1401.17×108kW· h,技术可开发装机容量为1470.59×104kW,年发电量为1288.22×104kW· h。

4、中国波浪能发电示范项目
中国的大陆海岸线长18400km,岛屿岸线长14247千米,海岸线总长度超过32600千米,海域面积达473万平方公里,包括渤海、黄海、东海和南海四大海区。波浪能资源的分布与这些海域的地理位置、海洋气候、潮汐、风力及海底地形等因素密切相关。主要区域包括:东南沿海地区:如浙江省、福建省、台湾省、广东省。浙江省波浪能资源相对较为丰富,尤其是温州、台州和宁波等沿海地区。

HUAON
PART SIX
波浪能行业竞争格局
国外市场来看,波浪能因能流密度大、分布范围广、易于大规模利用等优点带来的商业价值受到世界沿海各国的重视,目前国外已有一些大型的波浪能装置问世,其技术已基本成熟。国内波浪能产业前期发展速度较慢,国内波浪能产业中大型项目较少,因此行业装机容量集中度较高,领先企业主要包括杭州巨浪能源科技、南网科技、华电科工、山东华特拓疆、东方电气(福建)创新研究院等。

HUAON
PART SEVEN
波浪能行业发展趋势
1、技术创新与成本降低
通过新材料、新设计和新工艺的引入,波浪能装置的生产和维护成本有望逐步降低。在能量转换方面,改进机械结构和发电技术,可以进一步提高波浪能装置发电效率。未来,可借鉴国际经验,同时结合本土海域特点,发展适合我国国情的波浪能发电技术,为全球可再生能源发展贡献中国方案;随着更多先进技术的引入,波浪能发电的成本将趋于下降,逐步接近风能和太阳能发电成本。
2、智能化与自动化
智能化和自动化技术将在未来波浪能发电装置中发挥重要作用。通过物联网、人工智能和大数据分析技术,波浪能装置的运行状态可以实现实时监控和动态调整,确保在不同波浪条件下的最佳运行效率。智能控制系统能够根据波浪变化,自动调整装置工作模式,实现能量捕获和发电效率最大化。此外,自动化维护技术的发展将有助于降低装置维护成本和人力投入。
3、多能复合与混合系统
未来,波浪能发电装置有望与其他形式可再生能源(如风能、太阳能、潮汐能)形成多能复合系统。由于波浪能、风能和太阳能发电时间和效率通常在不同时间段表现出差异,将这些能源形式结合在一起可以实现更稳定的电力供应。混合能源系统不仅可以提高整体能源利用效率,还能降低单一能源形式波动性带来的影响,从而为海上平台、海岛或偏远沿海地区提供稳定能源供应。
华经产业研究院通过对中国波浪能行业海量数据的搜集、整理、加工,全面剖析行业总体市场容量、竞争格局、市场供需现状及行业典型企业的产销运营分析,并根据行业发展轨迹及影响因素,对行业未来的发展趋势进行预测。帮助企业了解行业当前发展动向,把握市场机会,做出正确投资决策。更多详细内容,请关注华经产业研究院出版的《2026-2032年中国波浪能行业市场深度分析及投资战略规划报告》。
往期推荐 | |
华
经
情
报
网
www.huaon.com
华经情报网隶属于华经产业研究院,专注大中华区产业经济情报及研究,目前主要提供的产品和服务包括传统及新兴行业研究、商业计划书、可行性研究、市场调研、专题报告、定制报告、工业园区大数据、产业链地图等。涵盖文化体育、物流旅游、健康养老、生物医药、能源化工、装备制造、汽车电子、农林牧渔等领域,还深入研究智慧城市、智慧生活、智慧制造、新能源、新材料、新消费、新金融、人工智能、“互联网+”等新兴领域。



