

全国两化融合标委会数字化转型标准工作组(TC573/WG2)2025年度全体成员会议近日举行(详情)。会上发布的《企业数字化转型指数报告(2025)》,基于覆盖全国31个省(自治区、直辖市)、150多个城市,涵盖19个国民经济门类、93个大类及381个中类的10万余家企业样本,勾勒出2025企业数字化转型发展图景,用我国企业数字化转型总体指数、区域指数、行业指数、企业指数,以及企业在人工智能应用、数字化场景落地、数据要素价值释放等关键领域的实践现状,为转型各方推进数字化转型工作提供参考。
报告中的精彩内容,我们将分篇为大家奉上!其中,总体指数部分摘要如下:

2025年正值“十四五”规划收官与“十五五”规划启航的历史交汇点,聚焦各方“把脉问诊”迫切需求,《企业数字化转型指数报告(2025)》(以下简称《报告》)基于点亮智库&中信联研制的DLMM数字化转型成熟度模型,依托覆盖全国31个省(自治区、直辖市)、150多个城市、涵盖19个国民经济门类、93个大类及381个中类的10万余家企业样本,构建了总体指数、区域指数、重点行业指数、国有企业指数和中小企业指数等五大核心成果,全面刻画了我国不同区域、不同行业、不同规模企业的数字化转型发展图景,以及企业在人工智能应用、数字化场景落地、数据要素价值释放等关键领域的实践现状。希望能为政府、行业组织、企业、服务商等各方提供有价值的参考,助力中国企业在数字化转型浪潮中稳健前行。

从整体指数来看,当前的全国企业数字化转型呈现出5大特征。

企业数字化转型成熟度指数增长加速
2025年企业数字化转型成熟度指数跃升至35.4,较2024年增长6.1,增幅达到上一年增幅的2.5倍,我国企业数字化转型呈现加速发展态势。
这一变化反映出在政策引导、技术迭代与市场需求等多重因素驱动下,长期积累的量变成果正迎来质的阶段性突破,数字化转型价值持续凸显。企业数字能力整体跃升,发展动能持续增强,释放出强劲的创新活力与产业变革势能。


超15%企业实现实质性转型
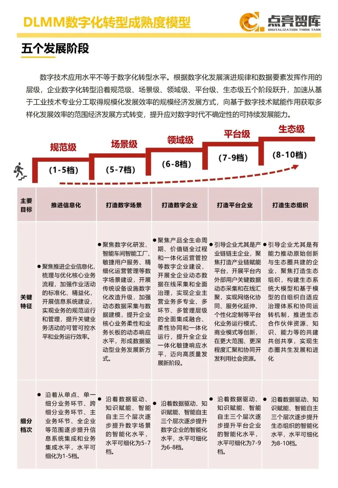
根据DLMM数字化转型成熟度模型(*详见文末附录),企业的数字化转型成熟度水平可以分为规范级、场景级、领域级、平台级、生态级等5级10档。
目前,全国企业整体从“基础起步”向“攻坚突破”发展,已经有15.08%的企业步入实质性转型阶段(场景级及以上),基于设备设施数字化智能化改造,加强动态数据采集与建模,打造形成数字化研发、智能车间/工厂、敏捷用户服务、精细化运营管理等数字场景,提升核心业务的柔性和业务长板的动态响应水平,形成数据驱动型业务发展新方式。
其中,已有1.69%的企业在此基础上,进一步沿经营管控全链条、供应链/产业链、产品全生命周期各环节,实现主营业务跨部门、跨环节的全面集成融合、柔性协同和一体化运行,打造形成数字企业。


企业数字化转型档次结构优化
从2024年到2025年,企业数字化转型水平档次分布结构明显优化,3档及以上企业占比大幅增长。
其中,1档(单点信息技术工具应用)和2档(单一细分业务环节信息系统应用)企业的合计占比降低超27个百分点,3档(跨细分业务环节信息系统集成)和4档(主业务环节信息系统集成)企业占比分别提升至20.71%和23.61%,增幅均超过10个百分点,成为增长最迅猛的梯队。
这标志着大量企业已摆脱“零散试点、局部应用”的初级阶段,通过信息系统集成打通跨部门、跨环节的业务流程,实现业务的联动与协同。
尤为值得关注的是,5档(主业务环节数据驱动或全企业信息系统集成)企业占比从12.47%提升至16.61%,意味着越来越多的企业已经构建以数据为核心驱动力的运营体系,或通过系统性整合打通从营销、研发设计、生产制造到供应链管理的关键链条,数字化转型的广度、深度实现质的飞跃。
虽然6档(主业务环节知识赋能或全企业数据驱动)和7档(主业务环节智能自主、全企业知识赋能或平台用户群数据驱动)企业仍处于低基数水平,但其占比保持稳定甚至微增,预示着头部企业正在探索更高阶的智能决策与组织进化模式,为未来产业变革积蓄势能。


“五位一体”转型协同效应加速显现
企业在转战略、转业务、转能力、转管理、转技术等“五位一体”转型任务均取得较大的进展,且各任务之间发展差距持续缩小,转型的协同效应正加速显现。具体来说:
发展战略方面,竞争合作优势和业务场景表现优异,反映出企业精准把握市场定位,有效布局数字化业务场景建设,数字化战略引领作用日益凸显。
业务创新转型方面,业务数字化落地效果较为突出,后续需加强网络化协同、服务化延伸和个性化定制等数字化创新。
新型能力方面,能力模型可处理数据、能力模型构建和应用发展较好,显示出企业在数据处理与模型应用方面的优势能力。
治理体系方面,各细分维度发展相对均衡,已形成较为稳定的数字化治理基础,后续需进一步加强企业文化建设。
系统性解决方案方面,数据、技术、流程等已逐步适配转型需求,整体框架已初步落地,后续需加快组织端的适配节奏。


超过25%的企业开展数字化场景建设
场景是企业实现数字化转型的关键切入点,也是连接技术创新与产业应用的核心纽带。近年来,国家将场景驱动作为推动数字化发展的核心战略,政策导向日益清晰。
2025年《国务院办公厅关于加快场景培育和开放推动新场景大规模应用的实施意见》明确提出,要“充分发挥我国超大规模市场和丰富应用场景优势,支持建设综合性重大场景、行业领域集成式场景、高价值小切口场景”,为企业数字化场景的培育与落地提供了系统化指引,凸显其在激活数字经济潜能、赋能产业转型升级中的战略地位。
与此同时,工业和信息化部发布《场景化、图谱化推进重点行业数字化转型的参考指引(2025版)》,通过构建行业数字化转型场景图谱,精准定位重点行业的转型切入点与实施路径,并配套体系化的数字化要素清单(涵盖数据要素、知识模型、工具软件、人才技能),明确数字化攻关的关键方向,推动转型从“概念化”走向“可操作”。
数字场景是数字时代下的新型业务场景,是在相关业务范围内,业务数字化、模型化、柔性化运行的参与主体、行为活动、资源条件以及数据要素的有机组合。
数字时代,以业务场景为牵引,以用户为中心,加速重塑从推式到拉式的生产模式和业务体系转变,推进业务场景化、个性化、一体化动态运行,构建端到端、可快速迭代的业务快速响应体系,不仅能够显著提升企业应对数字时代不确定性的能力,更成为驱动产业全链路升级的核心引擎。、

数据显示,2025年已有25.1%的企业完成核心业务板块数字化场景的搭建、运行与迭代优化,聚焦生产制造、供应链管理、客户服务、研发创新等关键领域,依托全域数据的自动采集与动态共享,构建起数据驱动的动态业务体系,实现业务的敏捷响应、动态协同,以及资源配置与运营策略的动态优化。
具体来看,与企业经营效益直接挂钩的经营管理、采购协同、销售拓客等环节,数字化场景的普及率较高,成为企业数字化转型落地见效的核心抓手。部分企业在研发设计、生产制造、客户服务等核心业务板块构建了数字化场景,实现了数据驱动的业务动态协同,成为企业数字化深化转型的核心突破方向。
相比较而言,构建全企业一体化协同数字化场景的企业占比则相对较低,具备较大的提升空间与探索价值。


关键指标
总体指数的关键指标涵盖人工智能、数据要素、业务创新、产业协同、管理升级等5大类别。具体内容如下表:



<上下滑动查看结果>









咨询两化融合管理体系相关工作,欢迎联系我们!





