
人工智能大模型正在催生新一轮技术创新与产业变革,也将为工业、金融、广电等行业数字化转型和高质量发展带来新动能。当前市场以基础大模型为主,通识能力强,但缺少行业专业知识。如何将大模型融入千行百业,是下一阶段的发展重点。
腾讯研究院正式发布《向 AI 而行,共筑新质生产力——行业大模型调研报告》,前后历时近1年研究,基于对超过百名各界专家访谈(百人百问),深入剖析了行业大模型的发展背景、应用进展、实现方式、安全与治理,以及未来的发展趋势,旨在为业界提供囊括学术、商业、政策等不同视角的全面参考。
完整报告下载方式见文末!
报告亮点
本报告综合技术前沿趋势与行业一线实践,主要形成了十个核心问题的分析探讨:
1)大模型的核心突破是什么?
2)为什么需要发展行业大模型?
3)行业大模型是什么?
4)哪些行业的大模型应用发展快?
5)哪些场景的大模型应用发展快?
6)不同行业对大模型有没有共性需求?
7)如何衡量行业大模型是否成功?
8)行业大模型有哪些实现方式?
9)行业大模型如何实现负责任的部署和应用?
10)行业大模型的未来发展方向是什么?

行业大模型指利用大模型技术,针对特定数据和任务进行训练或优化,形成具备专用知识与能力的大模型及应用。如果说通用大模型是通才,行业大模型就是专才。与通用大模型相比,行业大模型核心在提高性价比、增强专业性并保障数据(特别是私有数据)安全。
业界对行业大模型还有模糊和争议之处,本报告主要尝试厘清三个问题:一是行业大模型既有模型、也含应用;二是行业大模型大多长在通用大模型之上,基于通用大模型进行再开发;三是行业大模型具备定制特征,本质是解决方案、而非只是一个产品。

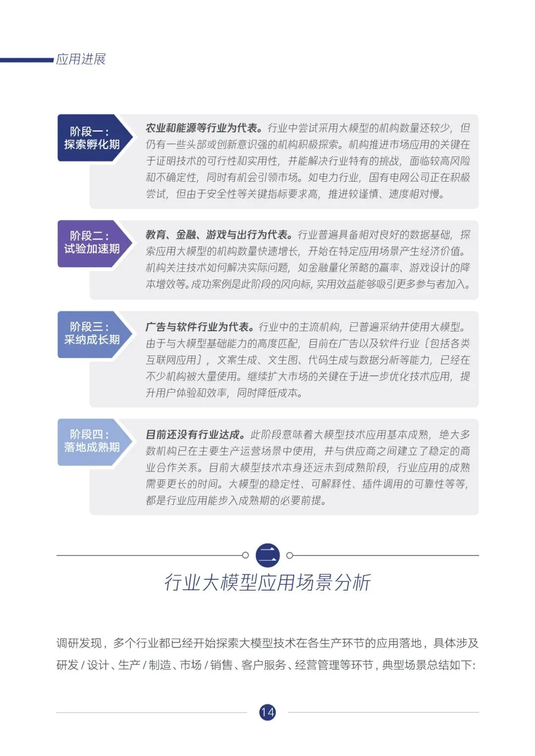
调研发现,多个行业都已经开始探索大模型技术在各生产环节的应用落地,具体涉及研发/设计、生产/制造、市场/销售、客户服务、经营管理等环节,典型场景总结如下:


行业大模型整体处于发展早期,还没有大规模成熟应用的范例。
数字原生行业(如各类互联网应用)是先行者,传统行业中生产性服务业(广告、金融等)进展相对快、重资产行业(建筑、制造、能源等)进展相对慢。背后有两个核心影响因素:需求的适配度和数据的可得性,越高的行业进展越快。


应用场景的快慢呈现“微笑曲线”特征,即产业链高附加价值的两端(研发/设计和营销/服务),大模型应用落地较快;而在低附加价值的中部(生产、组装等),大模型应用进程较慢。原因是大模型带来“智力即服务”的范式变化,特别适配微笑曲线两端的知识密集型和服务密集型领域。

营销/服务环节进展最快,跨行业通用性强是重要原因。基于机构自有知识库的内容生成与智能对话,能使营销和服务活动的效率和体验得到显著提升,成为各行业尝试应用大模型的普遍先行领域,如基于广告大模型的素材生成和精准投放、智能客服机器人搭载知识库提供专业的个性化服务等。
研发/设计环节结合最深,高质量专业数据集决定进程。文案、影像、代码等有大量基于互联网的开放、开源数据集,这些领域进展最快;有高质量、大规模开放数据集的科研领域进展也较快,典型像DeepMind的AlphaFold。
生产/制造环节进展相对慢,对人的辅助增强是目前主要结合点。目前大模型的能力主要体现在自然语言和图像的处理上,并不直接适用于生产制造环节复杂的数值计算、时序分析和实时决策等场景,应用侧重在对人的辅助增强,以对话助手(Copilot)为主要形态,结合工业软件在工业仿真、生产监控、故障排查等环节辅助人提升处理能力,如西门子与微软合作推出了Siemens Industrial Copilot。

虽然不同行业与大模型结合的进展和侧重点存在差异,但对大模型的当前优势和发展方向也存在共性的认识与需求,总体看有三个方面:
1)内容生成与创意设计
主要运用大模型展现出的生成能力,包括文本生成、图像生成及代码、表格等泛文本生成能力,结合特定行业、场景的数据,支持内容生成和创意设计。例如各行业都普遍需要营销和广告,不论是创意阶段的文案制作、还是市场阶段的广告素材生成,结合行业特定数据的广告大模型应用都能发挥更好的作用。在数字化的浪潮下很多行业也需要增加代码开发、数据分析等工作,大型辅助代码生成、数据分析和图表生成等,成为增长中的跨行业共性需求。
2)信息提炼与专业辅助
主要运用大模型的摘要、规划等能力,针对特定行业、场景的数据,辅助人进行专业知识的提炼、分析和加工。结合检索增强生成等技术,许多行业通过对话机器人实现此类助手型应用,覆盖研发设计、生产制造、营销服务等多环节。例如金融行业结合金融领域专有知识形成的金融大模型,已能有效支持前后台工作,成为金融投资决策、风险评估等的关键支撑:医疗行业,科研人员可以通过对话式药物研发助手便捷查询专业信息,助力新药研发,甚至辅助 DNA测序识别疾病与基因的关联等。
3)任务调度与智能交互
行业对大模型的需求,更多还体现对其代理能力(Agent)的期待,希望大模型能与其他应用,甚至与现实世界的机器和设备等连通,在更广泛的范围协助进行任务调度和问题解决。这涉及实时数据处理、自动化控制、环境感知和决策支持等,对模型的响应速度、准确度和自适应性提出了更高要求,需要大模型插件生态、大型与小模型的结合、多模态大模型等顺利发展。例如电力行业,希望通过大型的任务调度和交互能力,有效整合传感器等数据,优化能源分配和消耗,提高能源领域的运行效率:交通行业,涉及复杂的现实环境交互,对安全性和准确性要求高可能需要开发具备多模态能力的原生交通大模型才能满足需求。





















































































『制造前沿』知识星球
每日持续更新
随时随地查看
↓↓


更多资料下载
点击下方图片

来源:腾讯研究院,本公众号所载文章为本公众号原创或根据网络搜索下载编辑整理,文章版权归原作者所有,仅供读者学习、参考,禁止用于商业用途。因转载众多,无法找到真正来源,如标错来源,或因文中所使用的图片、文字、链接等如有侵权,请联系我们删除,谢谢!




