
来源:工信部

这份《2025年中国有影响力的产业名片报告》由工业和信息化部工业文化发展中心编制,系统梳理了中国各城市与县域基于产业、文化、科技融合所形成的“产业名片”,旨在描绘中国产业创新融合发展的活力图景,为城市打造产业名片、提升全球影响力提供参考。
一、报告核心内容概述
1. 产业名片的概念与意义
产业名片是城市产业、科技硬实力与文化软实力的综合体现,是城市在全球产业格局中的核心标识。
产业名片不仅是产业竞争力的体现,更是城市文化、创新生态和品牌影响力的集中展示。
2. 2025年产业名片新趋势
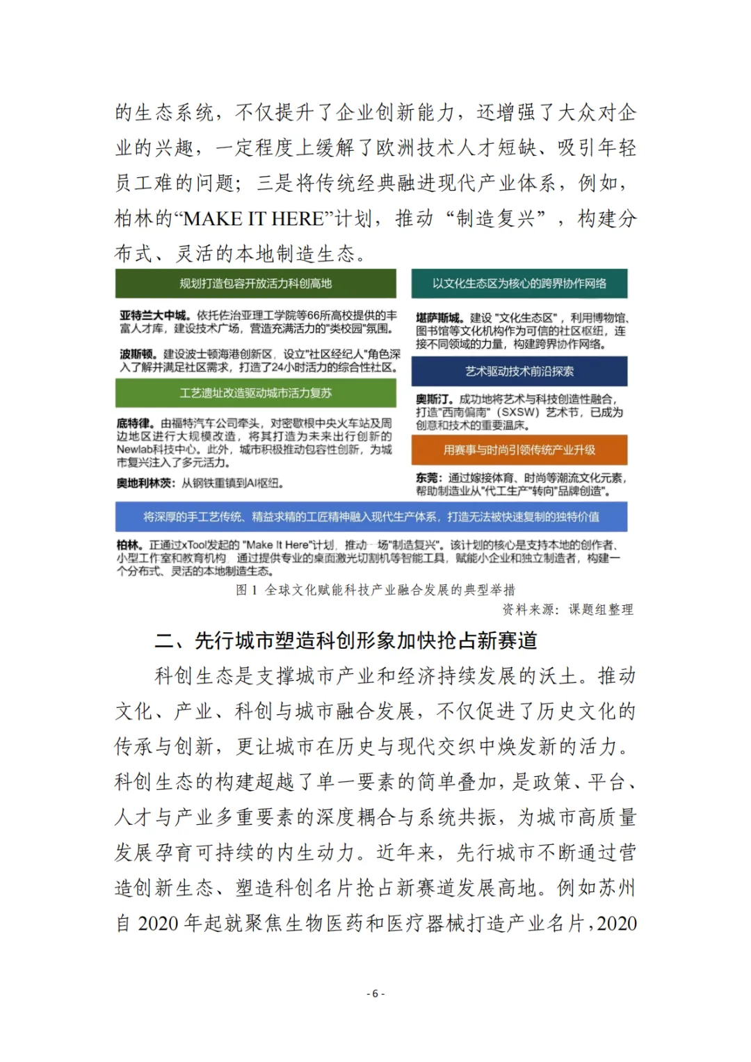
文化赋能科技产业融合:如东莞“制造美学”、常州“新能源+赛事经济”。
先行城市抢占新赛道:如苏州打造“中国药谷”、杭州建设“中国视谷”。
特色消费驱动产业升级:如成都“动漫产业”、曹县“汉服产业”。
城市产业文化互动深化:如江苏城市足球联赛拉动消费、东莞潮玩出口全球。
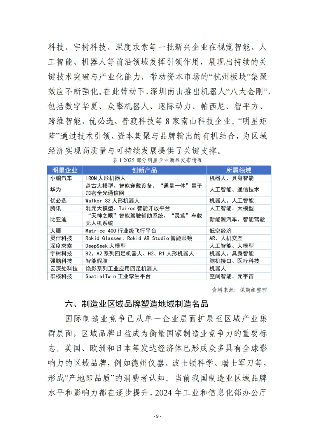
“明星企业矩阵”出圈:如杭州“六小龙”、深圳“八大金刚”。
制造业区域品牌崛起:如首批中国消费名品区域品牌发布。
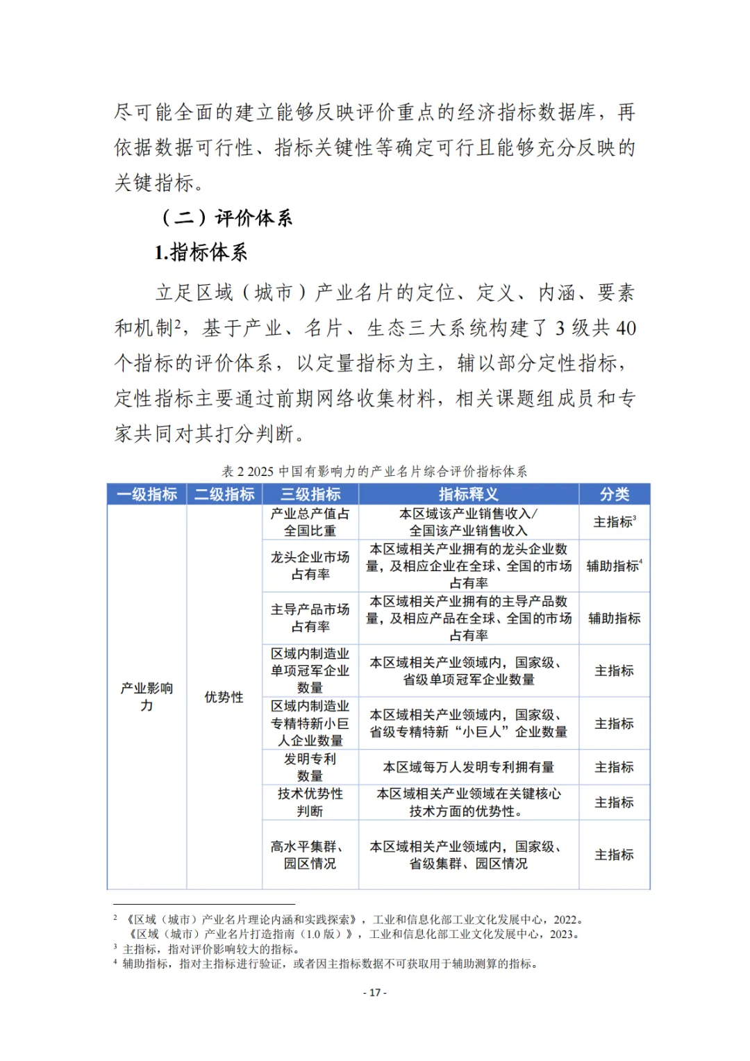
3. 产业名片评价体系
基于“产业影响力、生态影响力、名片影响力”三大维度,构建包含40个指标的评价体系。
引入大数据指标(如搜索热度、社交媒体传播),提升评价的科学性与实时性。
4. 2025年产业名片影响力图景
城市榜(30个):北京(数字经济)、上海(高端制造)、深圳(信息通信)、苏州(生物医药)、杭州(视觉智能)等。
县域榜(50个):昆山(笔记本电脑)、晋江(国潮鞋服)、慈溪(小家电)、肥西(新能源汽车零配件)等。
分类画像:
科创类:如北京、上海、深圳、苏州;
消费类:如深圳、杭州、景德镇、东莞;
更新类:如沈阳、佛山、洛阳、唐山。
5. 未来建议
政府引导、社会共建:构建多方参与的开放系统。
聚焦特色、产业升级:依托区域禀赋,推动产业链协同升级。
注重科创、创新文化:强化技术突破与制度创新。
文化赋能、提升软实力:将产业名片转化为城市文化符号。
打造品牌、扩大消费:以“名+”体系推动消费升级。
区域协同、要素集聚:构建城市群产业协作体系。
二、报告亮点与启示
数据驱动评价:首次系统引入大数据指标,提升评价的客观性与时效性。
案例丰富典型:涵盖80个城市与县域,分类展示“科创、消费、更新”三类产业名片。
强调软硬结合:不仅关注产业规模与技术,更重视文化赋能与品牌传播。
突出县域经济:50个县域案例显示“特色产业+传播突围”的发展路径。
三、可进一步探讨的方向
产业名片如何与“新质生产力”结合?
中小城市如何借鉴头部城市经验打造差异化名片?
产业名片在“双循环”战略中的作用如何发挥?
如何量化产业名片对城市软实力的提升效果?






















(本星球常年对接50万+报告智库,每日精选50+行业报告学习分享!)
免责声明:本社群只做内容收集和知识分享,严禁用于商业目的,报告版权归原撰写发布机构所有,相关报告通过公开合法渠道收集整理,如涉及侵权,请联系我们删除;如对报告内容存疑,请与撰写、发布机构联系。


