
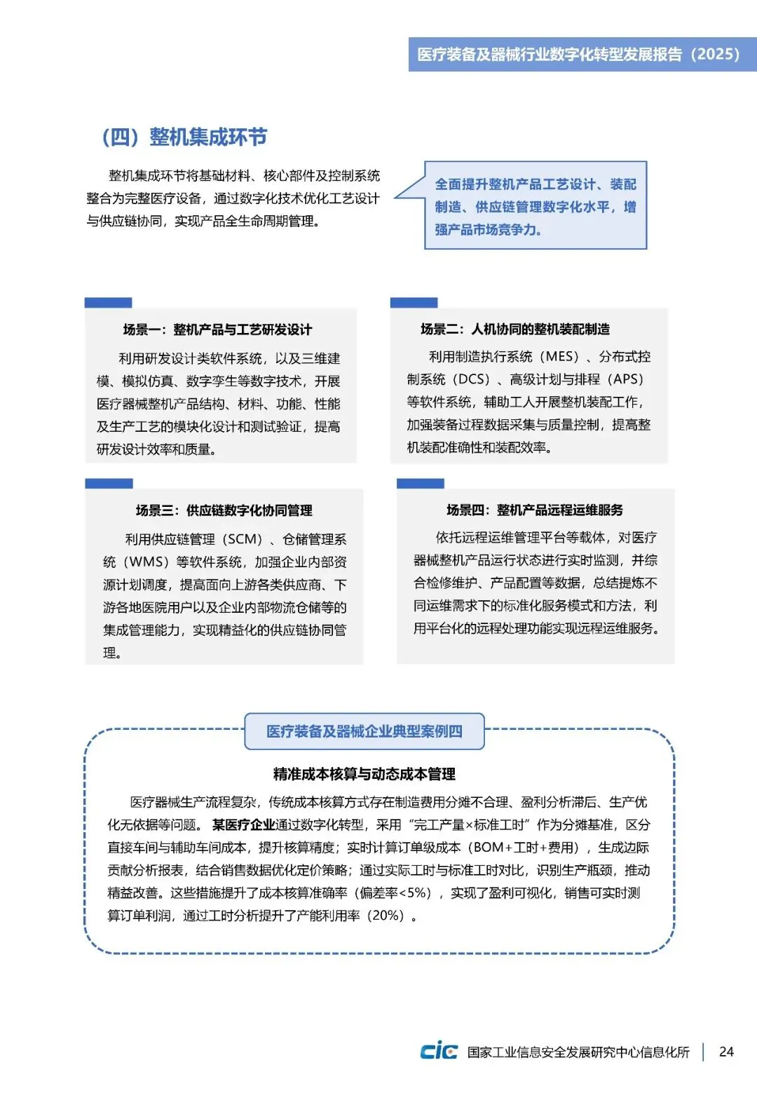
2025年12月9日,在辽宁沈阳召开的2025年两化融合暨数字化转型大会“医疗装备及器械行业数字化转型供需对接专题活动”上,由国家工业信息安全发展研究中心编制的《医疗装备行业数字化转型场景图谱》《医疗装备行业数字化转型场景需求清单》《医疗装备及器械行业数字化转型发展报告(2025)》三项核心成果重磅发布。
完整报告下载方式见文末!
01

02
《医疗装备行业数字化转型场景需求清单》

03
《医疗装备及器械行业数字化转型发展报告(2025)》立足全球视野,梳理美国、欧盟等在产品创新、质量管理等方面实践路径。并结合我国长三角、珠三角等重点产业集群数字化转型实践,提出涵盖基础设施建设、数据中枢搭建、业务应用支撑、生态监管落四个层级的“智改数转”实施架构,为企业数字化转型提供详细“作业指导”。








































































上述资料已上传『制造前沿』知识星球
扫描下方二维码
成为会员
搜索关键词『数字化转型』
可快速查找下载
更多数字化转型、智能制造、人工智能、人形机器人、低空经济等重点行业最新进展和研究报告仅发布在知识星球上,请扫码下载。



2024全年资料下载
点击下图

推荐” 和 “
” 
素材来源:两化融合生态圈。本公众号所载文章为本公众号原创或根据网络搜索下载编辑整理,文章版权归原作者所有,仅供读者学习、参考,禁止用于商业用途。因转载众多,无法找到真正来源,如标错来源,或因文中所使用的图片、文字、链接等如有侵权,请联系我们删除,谢谢!


