15页PPT | 企业数字化运营平台渠道管理运营中心设计方案(附下载)
读前必看:我们能为数字经济产业的施工方、集成商和设备厂商提供资金和资源支持。
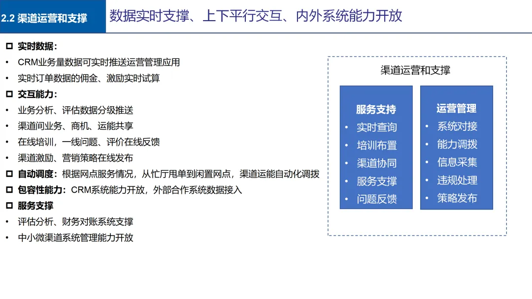
本方案旨在针对当前渠道管理中存在的数据分散、评估粗放、支撑滞后、结算繁琐等核心痛点,规划并设计一个集“全量信息视图、智能运营支撑、精细成本结算”于一体的渠道管理运营中心(渠道引擎)。其目标是通过数字化转型,实现对各类渠道(从代理商、网点到人员)的精细化、可视化与智能化管理,赋能渠道高效运营并强化企业管控能力。方案核心围绕三大业务板块进行系统性设计。首先,构建“渠道信息管理”板块,通过整合内外部数据(如业务量、竞争信息、生态圈数据),建立从“商”到“店”再到“人”的三级全量信息视图与可视化地图(挂图作战),为渠道评估与资源配置提供精准数据基础。其次,打造“渠道运营和支撑”板块,致力于实现数据实时同步、能力在线交互与资源智能调度。该板块将实现CRM数据实时推送、佣金激励在线试算、营销策略一键发布、服务工单自动派发等功能,显著提升渠道协同效率与一线支撑响应速度。最后,优化“成本和结算”板块,旨在实现佣金结算的快速配置化上线与财务一体化管理。通过去开发化设计,让业务人员可直接配置规则,大幅缩短结算程序上线周期;同时贯通业务与财务系统,实现预算规范管理、代理商信用评估及多维度效益分析,提升成本管控的精细化水平。
本文仅供参考,不代表我们的任何投资建议。【数字化与智慧城市】整理分享的资料仅推荐阅读,用户获取的资料仅供个人学习,如需使用请参阅方案原文。
本方案共计【15页】,篇幅有限,仅展示部分方案内容。本方案已上传到【数字化与智慧城市】知识星球,扫描下方二维码加入后,直接下载,更多的历史报告随时查看、随意下载。
【免责声明】感谢作者辛苦原创!我们尊重版权,本公众号【数字化与智慧城市】均属于通过公开、付费、合法渠道获得,不用于商业用途,报告版权归原撰写/发布机构所有。公众号及社群所发布的资料,仅供社群内部成员市场研究以及讨论和交流,若有异议,如涉侵权,请及时联系我们,我们依相关法律对内容进行删除或作相应处理。