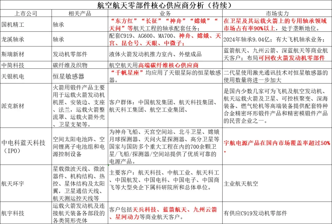
一:斯瑞新材主营业务及募投项目
主要业务/产品包括高强高导铜合金材料及制品、中高压电接触材料及制品、高性能金属铬粉、CT和DR球管零组件、光模块芯片基座/壳体、液体火箭发动机推力室内壁等
1)高强高导铜合金系列产品包括材料和制品两个主要类别。材料类主要用于高端连接器行业,制品类主要为轨道交通大功率牵引电机端环导条、液体火箭发动机推力室内壁、高性能靶材背板、可控核聚变配套零组件、核电发电机关键材料等。客户主要包括Wabtec集团、阿尔斯通、西门子、斯柯达、GE集团、中国中车、晋西工业集团等知名企业。
2)中高压电接触制品包括铜铬触头和铜钨触头两类,主要应用于各种中压、高压、超高压和特高压开关设备中,承担接通、断开电路及负载电流的功能,因全球“双碳”目标推动,市场逐步形成72.5kV、126kV、252kV等级的SF6开关被真空开关替代的趋势。主要客户包括西门子、ABB、施耐德、伊顿、东芝、中国西电、宝光股份、旭光电子、平高电气、许继电气、思源电气、泰开集团等,
3)高性能金属铬粉:该产品系列包括高纯低气铬粉、真空级高纯铬、球形铬粉、片层状铬粉和超细铬粉等,被广泛应用于中高压电接触材料、高端高温合金、高端靶材、表面喷涂、电子行业等领域。目前已形成年产2000吨铬粉生产能力,主要客户有西部超导、西门子、GfE、Plansee等知名企业。
4)CT和DR球管零组件:CT和DR球管零组件是医疗影像设备中的重要零部件,包括管壳组件、转子组件、轴承套、阴极零件等。公司将CT和DR球管零组件的技术和制造工艺拓展到核磁共振、医用电子直线加速器、半导体设备等新应用领域。主要客户有西门子医疗、联影医疗、昆山医源、麦默真空、电科睿视、北京智束等,
5)光模块芯片基座/壳体,主要客户有菲尼萨、天孚通信、环球广电、索尔思、东莞讯滔等,
6)液体火箭发动机推力室内壁:推力室是火箭发动机的重要装置,推进剂燃烧产生的高温、高压燃气热能在推力室内转化为动能,在高温高压的极端服役条件下,推力室内壁材料必须具有良好的耐高温、低周疲劳和导热性能。主要客户有蓝箭航天、九州云箭、深蓝航天等。产品已应用于朱雀三号可重复使用火箭等关键项目。
液体火箭发动机推力室是发动机的重要装置,其原理是推进剂燃烧产生的高温、高压气体在推力室迅速膨胀并通过火箭喷嘴对外释放,从而产生反方向的作用力形成火箭推力,这要求推力室材料具有良好的耐高温性能、导热性能,将火箭发射过程中燃料燃烧的热量导出,确保发动机正常工作。火箭发动机一直依赖耐高温铜合金内衬来保护高温下的结构部件。铜铬锆合金和铜铬铌合金具有相比传统铜合金更好的高温强度、导热及抗氧化性能,已成为新一代液体火箭发动机燃烧室材料之一。
定增募资项目:1)重点打造“液体火箭发动机推力室材料、零件、组件产业化项目”,该项目第一阶段规划投资2.30亿元人民币,一阶段达产后预计公司将实现年产约200吨锻件、200套火箭发动机喷注器面板、500套火箭发动机推力室内壁、外壁等零组件。
2)规划投资4亿元用于建设“年产3万套医疗影像装备等电真空用材料、零组件研发及产业化项目”,项目达产后将实现年产30,000套CT球管零组件、15,000套DR射线管零组件、500套直线加速器零组件及其他产品的生产能力。厂房已建成,转入设备搬迁进程中;
3)年产2,000万套光模块芯片基座/壳体产能打造,传统的可伐合金和锌合金材料已难以满足高速率光模块的热管理需求,而钨铜合金因兼具高导热和低膨胀性能,在光模块芯片基座的应用中脱颖而出。已向主要客户中小批量供应800G、1.6T方向的高强度、高导热铜合金壳体产品。
二:斯瑞新材营收结构及业绩

营收结构如下:其中2025年上半年液体火箭发动机推力室营收2328.97万,快速增长,客户覆盖蓝箭航天、航天科技集团、星际荣耀、九州云箭等国内主要的商业航天领先企业。

以上不构成投资建议!



