点击蓝字
关注我们
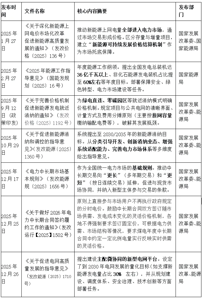
2025年以来,我国电力行业政策频出,从年初的《关于深化新能源上网电价市场化改革 促进新能源高质量发展的通知》到年底的《关于促进电网高质量发展的指导意见》等清晰的规划了我国电力行业发展方向,这些政策核心围绕构建新型电力系统、促进新能源发展、深化电力市场化改革三大主线,清晰的传递出未来的电力行业:
市场成为决定性力量:新能源电力从“保量保价”的保障性收购,全面转向市场化竞争,价格信号将主导投资和运行。
电网转向主动协同:电网的角色从单一的输电载体,转向需要主动协同源、网、荷、储各环节的智能化资源配置平台。
消纳模式多元化:在远距离输送之外,就近消纳(如园区自发自用)被赋予了清晰的商业模式和政策支持,将成为重要补充。
2025年以来主要电力行业政策汇总

政策体系的内在逻辑与整体目标
要理解这些政策,首先要看清它们背后的核心纲领:构建以新能源为主体的新型电力系统。这并非单一政策目标,而是涉及价格机制、电网形态、市场规则、消纳模式的全方位、系统性变革。我们可以用“一体两翼三支柱”来概括这一政策框架的内在逻辑。

这些政策的高度关联性体现在:它们形成了一个 “政策组合拳” ,彼此呼应,环环相扣。例如,要让新能源全部进入市场(电价改革),就必须有灵活的交易规则(中长期规则)和能够支撑波动性电力传输的坚强电网(电网指导意见),同时还要为市场之外的就近消纳提供合法路径(就近消纳通知),最终共同服务于消纳总量目标(消纳指导意见)。
⚡️ 对各行业影响深度分析
1. 对新能源行业:从“温室培育”到“市场竞跑”
正面影响:
市场规模与地位空前提升:政策以“非化石能源发电装机占比提至60%左右”等硬指标,确立了新能源的主体能源地位,长期市场空间确定。
商业模式多元化:除了传统的“发电卖电”,政策明确支持 “就近消纳” (如零碳园区、绿电直供),为分布式能源、综合能源服务商开辟了新的盈利渠道。
价格“托底保障”:可持续发展价格结算机制在市场电价过低时提供补偿,为投资者提供了收益下限的预期,降低了极端风险。
负面影响与挑战:
彻底告别“固定电价”保护伞:全额市场化意味着电价将随供需实时波动。在新能源大发时段(如中午光伏高峰),可能出现低价甚至零价、负价,严重挤压项目利润。
对项目质量和成本控制要求激增:在市场化竞价中,发电成本更低、出力更稳定(搭配储能) 的项目将胜出。单纯追求装机规模的时代已经结束。
需求侧管理成为必修课:新能源企业必须从“发电商”转型为 “电力商品运营商” ,需深入研究电力市场交易策略、负荷预测,甚至主动投资或合作建设负荷(如制氢、充电桩)来创造消纳需求。
核心转变:新能源行业的竞争要素,已从 “跑路条、拿资源、比造价” 转变为 “拼技术、控成本、懂市场、会运营”。
2. 对传统电力设备与制造业:需求分化与升级
正面影响:
电网升级带来结构性机会:主配微协同的电网发展,意味着投资重点从超高压主干网向智能化配电设备、智能传感器、微电网控制系统、虚拟电厂平台等倾斜。
灵活性资源需求爆发:为平抑新能源波动,抽水蓄能、电化学储能、燃气调峰电站及其相关设备的需求将持续高速增长。
“出海”竞争力增强:中国在构建全球最复杂新型电力系统的过程中积累的技术和产品经验,将大幅提升相关电力装备在国际市场(尤其是“一带一路”国家)的竞争力。
负面影响与挑战:
传统火电设备市场持续萎缩:在“保障基础、支持转型”的定位下,新增燃煤机组空间极小,相关制造企业必须转型。
技术迭代压力巨大:设备需要更智能化、数字化、模块化,以适应电网的灵活调度。跟不上技术升级节奏的企业将被淘汰。
核心转变:制造业的订单价值,正从 “单纯硬件销售” 转向 “硬件+软件+解决方案” 的综合价值输出。
3. 对高耗能行业:成本与转型的双重压力
正面影响:
获取绿电、实现低碳转型的路径更清晰:通过电力市场直接采购绿电,或建设分布式新能源+微电网实现自发自用,高耗能企业可以获得稳定、可追溯的绿色电力,直接降低产品碳足迹,满足出口或供应链的绿色要求。
参与需求侧响应获得额外收益:政策鼓励负荷侧参与系统调节。高耗能企业可通过灵活调整生产计划(在电价高时减产,电价低时增产),在电力市场中从单纯的“消费者”变为 “消费者+调节服务提供者” ,赚取辅助服务收益。
负面影响与挑战:
用电成本的不确定性和结构性上涨:全面市场化后,电价波动将传导至高耗能企业。虽然中长期合约可锁定部分风险,但整体电价水平将反映真实的电力供需和系统平衡成本,预计会比过去的计划目录电价更高、更复杂。
“碳约束”转化为实时的“电费约束”:以往相对固定的电费,将变成与企业用电行为(何时用、用多少、多稳定)紧密挂钩的 “经营变量” 。粗放式用电管理将直接导致利润流失。
区位选择的重要性凸显:政策鼓励就近消纳,意味着在新能源富集区域(如西北、华北)或电网枢纽附近布局的产能,将获得更低的绿电成本和更稳定的供应。原有基于资源或市场的区位优势可能被重塑。
核心转变:高耗能企业的用电部门,必须从 “后勤成本中心” 转变为 “前沿战略与利润中心” ,精通电力交易与能源管理。
4、对产业集聚区招商引资:从“要素价格洼地”到“系统价值高地”的范式革命
传统招商引资的核心逻辑是提供土地、税收优惠和稳定的低价能源。新型电力系统政策彻底动摇了这一基础,并提出了新的价值标尺。
招商引资逻辑的根本性转变

影响分析:
正面影响:
创造差异化优势:那些能够规划建设区域微电网、分布式新能源系统,并能提供 “绿色电力套餐”或“稳定电力服务包” 的园区,将在吸引高端制造业、出口导向型企业(尤其注重供应链碳足迹)时,获得压倒性优势。这不再是成本竞争,而是服务与价值竞争。
从能源消耗者到能源经营者:园区管委会或运营公司可以从单纯的“收租方”,转型为 “综合能源服务商” 。通过统一投资、运营新能源和储能设施,向入驻企业出售绿电、提供需求侧响应聚合服务,从而开辟新的、持续的营收渠道。
提升产业粘性:企业一旦接入并深度依赖园区独特的绿色能源系统,其搬迁的转换成本和风险将显著提高,从而增强了产业集群的稳定性。
负面影响与挑战:
前期投资门槛剧增:建设新型能源基础设施需要巨大的先期投入,对地方财政或园区开发主体的资金实力和投资魄力提出了极高要求。
运营能力成为瓶颈:园区必须具备专业的能源规划、市场交易和系统运营团队,这对传统以行政管理为主的园区管委会是巨大挑战。
传统优势园区面临价值重估:过去依靠省内低价火电或特殊目录电价的园区,其成本优势可能因市场化改革而消失,若无法快速构建新的绿色能源体系,将在招商中迅速失势。
核心建议:未来的产业集聚区,必须是 “产业园区”与“新型能源系统”的融合体。招商手册中,“度电成本曲线”和“绿电占比承诺” 的重要性将超越税收减免表。
5、对机械加工行业:在“精密用电”中锻造新竞争力
机械加工行业用电特征明显:负荷相对稳定、连续,但部分环节(如热处理、电镀)属于可调节的高功率负荷。这一特性在新型电力市场下,将发生价值异变。
机械加工行业的影响与策略矩阵

行业影响深度剖析:
正面影响:
成本优化空间被打开:通过精细化能源管理,企业有望实现总体用电成本的绝对下降,而不仅仅是被动支付。
获得新的收入来源:参与需求侧响应所获的收益,在某种程度上是对其生产灵活性的“报酬”,这是过去无法想象的。
提升品牌与技术形象:践行绿色制造、智慧用能,符合“工业4.0”与“双碳”双重趋势,显著增强企业品牌形象和获取高端订单的能力。
负面影响与挑战:
生产管理复杂度指数级上升:生产排程必须综合考虑订单交付、设备工况和实时电价,对管理者的综合决策能力提出极高要求。
需要一定的技术改造投入:实施负荷智能控制、部署数字化能碳管理平台需要初始投资,对中小型加工厂构成压力。
风险管控难度加大:错误的市场预判或负荷控制失误,可能导致电费不降反升,甚至影响生产安全。
核心建议:机械加工企业应尽快将 “能源经理” 岗位从后勤辅助提升至生产运营核心,并投资部署数字化能碳管理平台,将电力转化为可预测、可优化、可交易的生产要素。
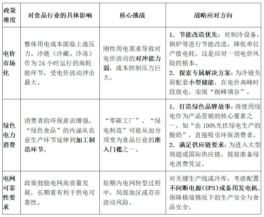
6、对食品行业:在“保障安全”与“挖掘绿值”间寻求平衡
食品行业用电特征是对供电连续性、稳定性要求极高(特别是冷链、发酵、灭菌环节),但总体负荷曲线相对规律。政策对其影响更侧重于成本与品牌价值的双重维度。

行业影响深度剖析:
正面影响:
品牌价值赋能新路径:绿电消费为食品行业提供了极具说服力的绿色营销新支点,能有效提升品牌形象和产品溢价,尤其是在中高端市场。
推动行业技术升级:成本压力倒逼企业投资于更节能高效的制冷、加热和生产设备,从长远看提升整个行业的技术水平和能效标准。
负面影响与挑战:
成本传导难度大:食品作为民生消费品,价格敏感度高,上升的电价成本难以完全转嫁给消费者,将直接挤压企业利润。
改造的紧迫性与资金矛盾:节能改造和绿电采购都需要资金,在利润本就微薄的行业,这笔投资决策尤为艰难。
核心建议:食品企业,尤其是行业龙头,应率先启动 “绿色价值链” 规划:向上游探索建设分布式光伏(如在厂房屋顶),自身进行节能诊断和改造,向市场传递清晰的绿色能源消费信息。这不仅是成本防御,更是面向未来的品牌投资。
这一轮电力政策正在对国民经济进行一场深刻的 “绿色电力再编程”。它要求所有市场参与者,从区域规划者到车间管理者,都必须以新的认知和技能,重新理解“电力”这一生产要素。谁能率先完成从 “被动消费者”到“主动管理者”再到“价值创造者” 的认知跃迁,谁就能在未来的产业竞争中占据先机。这不再是一场关于“优惠”的竞争,而是一场关于 “系统适应性”和“创新生存能力” 的竞赛。
END
河南省能碳研究院有限公司
节能评估
能源审计
能效检测
规划编制
项目申报
水平衡测试
碳核算与管理
LCA评价
产品碳足迹
LCA全生命周期评价
数字化能碳管理平台
绿色制造咨询与评价

网 站:www.hnecyj.com
联系人:张先生
电 话:18037692905
邮 箱:hnecyjy@hnecyj.com
地 址:郑州市正光路王鼎国贸3栋612号


