点击蓝字 关注我们



2025年,全球AI应用市场经历了一场没有硝烟的“智能革命”。海外月活用户突破15亿大关,中国市场更是以130% 的增速翻倍至5.44亿——这不再是科幻电影的想象,而是正在发生的现实。
Xsignal最新发布的《2025全球AI应用行业年度报告》揭示了一个关键转折:AI已从“震撼期”正式步入“深水区”。在这场变革中,哪些赛道正在爆发?哪些应用悄然退场?谁又在构建真正的护城河?
? 数据揭示:全球15亿用户正将AI从“玩具”变为“工具”,而洗牌才刚刚开始。
1
核心要点
01 市场爆发
? 2025年,全球AI应用完成了从“地域分化”向“全面爆发”的格局演变。海外市场MAU从2024年的6.66亿激增至15亿,增长率从24.54%飙升至79.30%,成功突破线性增长瓶颈。
? 中国市场则延续“高位倍增”态势,MAU从1.35亿猛增至5.44亿,尽管基数扩大,增长率仍保持在惊人的130.19%。
? 报告指出,这标志着AI应用已跨越早期尝鲜阶段,进入了深度的普惠应用期。DeepSeek创造“科技闪击”,上线一个月月活即突破1亿;豆包年度净增超1.8亿用户,确立国民级AI应用的统治地位。
02 竞争格局
? 全球AI市场已形成清晰的“双极世界”竞争格局。在海外,ChatGPT以超11亿月活持续定义流量天花板,而Perplexity以286%的增速挑战传统搜索,PixVerse在视频生成赛道实现633%的爆发增长。
? 中国市场呈现更为残酷的洗牌态势。豆包以近60% 的市场占比垄断通用赛道,DeepSeek以5529% 的增速成为年度最大黑马。与此同时,Kimi、天工等腰部厂商出现50%-80%的用户回调。
? 报告揭示了一个残酷真相:通用大模型正在清场。AI聊天机器人赛道占据中国全行业74%的用户流量,而AI虚拟角色、AI设计工具等单点功能应用则出现负增长。
03 用户洞察
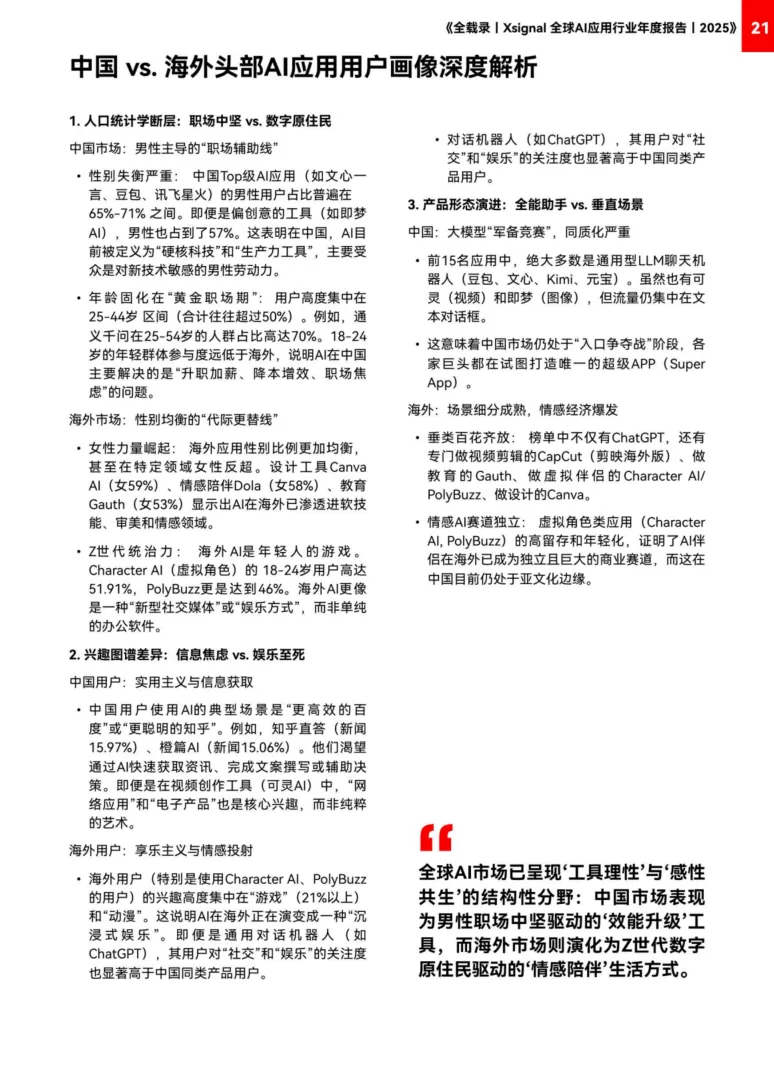
? 用户画像数据揭示了AI应用需求的深度分化。性别维度上,男性用户主导AI音乐创作、营销工具等“硬核生产力”领域;女性用户则在AI虚拟角色中以58.18% 的占比成为主力,更视AI为“情感伙伴”与“灵感缪斯”。
? 年龄代际差异同样显著。18-34岁的年轻人将AI视为“情绪解药”,大量使用虚拟角色、图像生成等应用;35岁以上的职场人群则将AI作为“生存盾牌”,更多使用翻译、PPT等效率工具应对职业压力。
? 海外市场则呈现不同特征,女性在AI设计工具、教育学习等领域实现反超,AI被普遍接受为“创造性工具”。
04 赛道洗牌
报告显示,2025年最残酷的竞争发生在垂直赛道层面。能够深度集成工作流的应用获得爆发式增长:
?AI效率提升赛道年度增长率高达1910.47%
?AI视频创作赛道增长480.49%
?AI研发工具在Web端实现87.80% 的增长
与此同时,功能单一的应用面临严重挑战:
?AI图像编辑、AI虚拟角色等赛道出现负增长
?AI营销工具在移动端下跌35%-43%
?浅层生成式AI工具被通用大模型“降维打击”
报告明确指出:“护城河不在于‘生成’,而在于‘工作流’”。只有将AI能力深度耦合进复杂生产力闭环的应用,才能抵御通用大模型的侵蚀。
05 巨头战略
? 头部公司的AI战略呈现明显分化。字节跳动通过“CapCut+豆包”双核驱动,构建全球最大的C端AI流量池;阿里巴巴以“夸克+千问+魔搭”打造技术生态铁三角;腾讯采取“元宝领航+生态渗透”的双轨战略。
? 在海外,OpenAI的个人订阅业务营收占比从46.54%提升至75.23%,成为绝对核心增长引擎。Google Gemini借力原生场景实现187%增长,生态体系对抗成为新常态。
? 值得关注的是,中国AI出海力量正在全球崛起。TOP100出海应用中,12个超1000万月活,56个突破百万门槛,在海外市场获得了远高于国内的用户天花板。
06 未来趋势
? 报告预测,未来AI竞争焦点将从“智能生成”转向“智能执行”。AI正从解决5分钟问答,向处理5小时复杂流程演进,任务时间跨度成为新的价值衡量标准。
? 随着多模态交互成熟和端侧模型普及,AI应用天花板将被彻底打开。Agentic AI 将成为主流,具备长时程任务处理能力的应用将重塑社会生产力。
? 报告最后警示:“算力终将集中,但应用永远分散”。未来属于两类玩家:不断吞噬边界的通用超级平台,以及深耕复杂工作流、拥有私有数据沉淀的垂直巨头。
总结
2025年,AI行业完成了从“百模大战”到“价值深耕”的关键转型。数据揭示的不仅是增长的数字,更是生存的法则:在通用大模型的无情吞噬下,唯有深度嵌入用户私有语境、构建完整工作流闭环的应用,才能穿越周期,赢得未来。
当DeepSeek用一个月完成ChatGPT两个月的增长,当豆包在亿级用户基数上仍保持近200%增长,当Sora用60天实现14倍裂变——我们看到的不仅是产品的成功,更是技术平权时代的真正来临。
?AI不再是谁的专属玩具,它正在成为每个人触手可及的生产力杠杆。 在这场智能革命中,没有永远的领先者,只有不停歇的进化者。
(只截取部分报告,需要查看全文,见文末链接可免费下载资料)
2
报告原文
















报告来源:Xsignal 奇异因子
篇幅有限,需要查看报告完整版可私信“全球AI应用行业年度报告",小z助手会自动回复链接,也可点击下方链接自行下载,资料均免费获取。
如果本篇文章对您有帮助或有价值,记得点赞分享给更多人,感谢您的支持~

往期回顾

AI 瞭望星球
站在未来最前沿,
探索智能时代的星辰大海!
联系邮箱丨biz@steoak.com


