
为深入贯彻落实工业和信息化部《工业互联网和人工智能融合赋能行动方案》,加快推动工业互联网与人工智能在更广范围、更深程度、更高水平上实现融合赋能,中国工业互联网研究院依托工业互联网大数据技术工信部重点实验室工业智算研究中心,联合中科算网算泥社区,共同发布《AI Agent智能体技术发展报告》(以下简称报告)。
报告聚焦AI Agent领域技术演进与产业发展的核心议题,系统构建了全景式知识体系,阐述了AI Agent发展现状、核心技术架构及主流开发框架与平台,总结了AI Agent典型应用场景、商业价值、风险挑战及治理路径,展望了AI Agent未来发展趋势。





















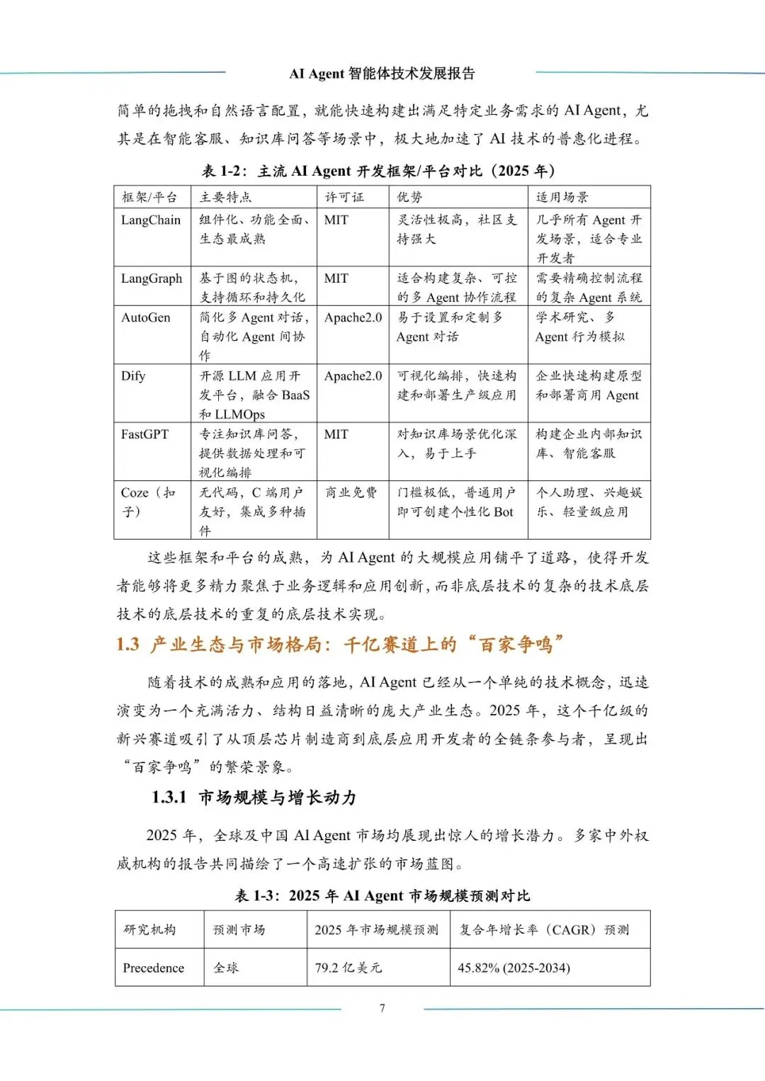
资料已上传
每日持续更新
随时随地查看
↓↓↓



