

内容摘要
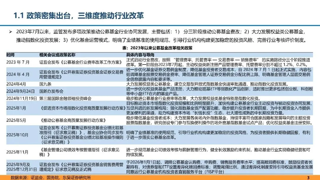
2023年7月,中国证监会启动了公募基金行业费率改革工作,印发了《公募基金行业费率改革工作方案》,计划在两年内分三个阶段采取15项举措,全面优化公募基金费率模式,即以“管理费—交易费—销售费”的路径推进改革。截至2025年12月31日,三阶段降费均已落地,合计每年降费500亿。

报告内容







更多报告内容菜单栏
回复暗号
多元行业深度报告:公募基金改革陆续落地,推动行业高质量发展-260111-东吴证券-44页
联系助理获取



往期推荐













内容摘要
2023年7月,中国证监会启动了公募基金行业费率改革工作,印发了《公募基金行业费率改革工作方案》,计划在两年内分三个阶段采取15项举措,全面优化公募基金费率模式,即以“管理费—交易费—销售费”的路径推进改革。截至2025年12月31日,三阶段降费均已落地,合计每年降费500亿。

报告内容







更多报告内容菜单栏
回复暗号
多元行业深度报告:公募基金改革陆续落地,推动行业高质量发展-260111-东吴证券-44页
联系助理获取



往期推荐










