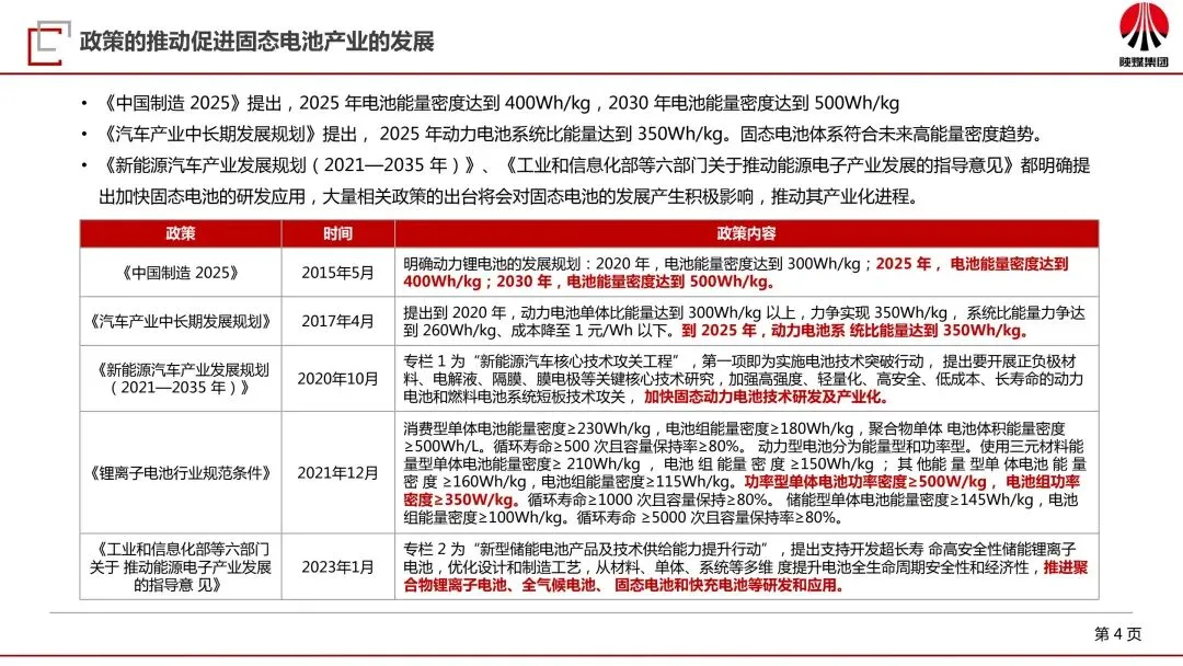
固态电池作为下一代储能技术,正迎来政策与市场的双重驱动。国家在《中国制造2025》《新能源汽车产业发展规划》等文件中明确提出支持固态电池研发,目标到2025年电池能量密度达到400Wh/kg,2030年突破500Wh/kg。
与传统锂电池相比,固态电池采用固态电解质,具有高安全性、高能量密度、长循环寿命等优势,尤其适合电动汽车与高端储能场景。目前主流技术路线包括聚合物、氧化物和硫化物三大体系,其中聚合物技术最成熟,硫化物潜力最大但开发难度最高。
行业正处于半固态向全固态过渡阶段。预计2025年混合固液电池将实现产业化,全固态电池则有望在2030年后逐步推广。蔚来、东风、岚图等车企已开始搭载半固态电池试运行。
企业方面,清陶、辉能、宁德时代等处于研发与量产前沿。清陶已向北汽、上汽等送样,宁德时代计划2025年实现硫化物体系量产。预计到2030年,固态电池市场规模有望突破1600亿元,成本逐步下降至0.8元/Wh左右。
尽管面临界面阻抗、成本高昂等技术挑战,固态电池仍是动力电池升级的必然方向,未来将逐步从高端车型向下渗透,推动新能源汽车产业向更安全、更高效迈进。















































篇幅有限,如需要获取高清版pdf或者ppt文件请加小编微信



