
HUAON
PART ONE
冷镦钢行业概述
冷镦钢一般为低、中碳优质碳素结构钢和优质合金结构钢,用来冷镦成型制造各种机械标准件和紧固件。是一种在室温条件下,利用冷镦成型工艺生产较高标准件、非标件以及异形件的钢种。

HUAON
PART TWO
冷镦钢行业政策
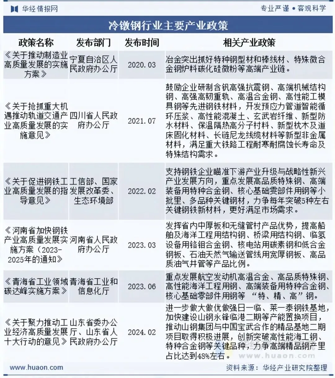
近些年来,为了促进钢材行业的发展,我国陆续发布了许多政策,《关于聚力推动工业经济高质量发展十大行动的意见》中指出:进一步做大做优做强日一临、莱一泰钢铁基地,加快建设山钢永锋临港二期等产能置换项目,推动山钢集团与中国宝武合作的精品基地二期项目取得积极进展,创新突破高性能海工钢、特种合金钢等关键品种,力争高端精品钢产里占比达到48%左右。

相关报告:华经产业研究院发布的《2026-2032年中国冷镦钢行业发展潜力预测及投资风险评估报告》
HUAON
PART THREE
冷镦钢行业产业链
1、产业链结构
冷镦钢产业链上游主要为铁矿石、废钢、合金等原材料;中游为冷镦钢生产环节;冷镦钢的下游深加工产品包括高强度标准件和汽车、电气机械连接件及螺栓、螺母、螺钉等紧固件产品。

2、产业链下游
我国紧固件产业经过改革开放40多年的发展,已完成了由小到大的转变产量居世界第一,是名副其实的生产大国和出口大国。作为冷镦钢的重要下游应用,紧固件快速发展带动冷镦钢行业需求上涨,数据显示,2023年中国紧固件行业产量约为977.98万吨。

HUAON
PART FOUR
冷镦钢行业发展现状
近几年来,大陆开发的冷镦钢品牌在增加,产量在增长,质量在改进。显然,冷镦钢的开发生产已经形成了一定量和规模。冷镦钢盘条用线材的典型用途是制作螺栓,其强度范围大且形状多,需求量大。数据显示,2024年中国冷镦钢行业市场规模约为589.9亿元。

随着建筑、家具、工业机械、石油化工等下游对冷镦钢需求的增长,国内冷镦钢行业产量将继续增长,数据显示,2024年中国冷镦钢行业产量约为1304.6万吨,需求量约为1290.8万吨。

HUAON
PART FIVE
冷镦钢行业竞争格局
1、竞争格局
我国冷镦钢工业形成了地域分布广、厂家众多、产品种类齐全工艺装备齐全且较先进、产品产能与产量大的格局,通过多年建设、技术引进改,企业之间产品差距较小。目前国内主要企业为马钢集团、首钢集团、包钢集团、杭钢集团等。

2、重点企业
首钢股份是世界五百强首钢集团在中国境内的钢铁及上游铁矿资源产业发展、整合的唯一平台,拥有国际一流装备,具备品种齐全、规格配套,冷热系全覆盖板材产品生产能力,年粗钢产能2170万吨,为冷镦钢业务的发展提供了坚实的基础。2025年上半年公司营业收入为525.17亿元。

HUAON
PART SIX
冷镦钢行业发展趋势
1、高性能产品需求增长
随着汽车、高端装备制造等行业的发展,对高强度、高韧性、耐腐蚀等高性能冷镦钢的需求不断增加。例如,新能源汽车对高强度紧固件用冷镦钢的需求日益增长,推动企业加大对高碳冷镦钢的研发和生产。
2、规格多样化发展
小规格冷镦钢因成本低、应用广,将继续占据主导地位,中规格冷镦钢在汽车、农业机械等重工业领域需求推动下,市场规模将以每年5%-7%的速度增长,占比在15%-20%之间波动。大型冷镦钢用于基础设施建设等领域,随着国家加大基础设施投资力度,发展潜力巨大。
3、智能制造推进
随着工业互联网、大数据、人工智能等技术的应用,冷镦钢生产制造将更加智能化。例如,通过大数据分析可优化生产流程,提高生产效率和产品质量;利用人工智能实现智能监控和预测性维护,降低生产成本。
4、绿色生产发展
环保政策趋严,冷镦钢生产企业将加快绿色转型,推进超低排放改造和节能改造。如沙钢集团投入资金完成冷镦钢生产线的全流程超低排放改造,首钢集团投入资金用于冷镦钢生产线的节能改造,使单位产品能耗下降。
华经产业研究院通过对中国冷镦钢行业海量数据的搜集、整理、加工,全面剖析行业总体市场容量、竞争格局、市场供需现状及行业典型企业的产销运营分析,并根据行业发展轨迹及影响因素,对行业未来的发展趋势进行预测。帮助企业了解行业当前发展动向,把握市场机会,做出正确投资决策。更多详细内容,请关注华经产业研究院出版的《2026-2032年中国冷镦钢行业发展潜力预测及投资风险评估报告》。
往期推荐 | |
华
经
情
报
网
www.huaon.com
华经情报网隶属于华经产业研究院,专注大中华区产业经济情报及研究,目前主要提供的产品和服务包括传统及新兴行业研究、商业计划书、可行性研究、市场调研、专题报告、定制报告、工业园区大数据、产业链地图等。涵盖文化体育、物流旅游、健康养老、生物医药、能源化工、装备制造、汽车电子、农林牧渔等领域,还深入研究智慧城市、智慧生活、智慧制造、新能源、新材料、新消费、新金融、人工智能、“互联网+”等新兴领域。



