今年会穿插多看一些财报。学习中,全记录,适当做一些延展。
可能会有一些疏漏,欢迎指正。
腾讯控股财报下载地址:
港交所披露易 https://www.hkexnews.hk/index_c.htm
边读边记录:
2024年腾讯年报一共274页。

P3

2024年收入 660,257 (人民币 百万元),即660,257,000,000,读作6602亿5千7百万元。
2024年毛利,349,246(人民币 百万元),即349,246,000,000,读作3492亿4千6百万元。
2024年年度盈利,196,467(人民币 百万元),即196,467,000,000,读作1964亿6千7百万元。
2024年度权益持有人应占盈利,也就是归母净利润,222,703(人民币 百万元),即222,703,000,000,读作2227亿零3百万元。
所以
毛利率是349,246,000,000/660,257,000,000=52.89%
净利润率是196,467,000,000/660,257,000,000=29.76%
那么收入、毛利、经营盈利、除税前盈利、年度盈利、本公司权益持有人应占盈利区别:
年度全面收益總額、本公司權益持有人應佔全面收益總額、非國際財務報告準則經營盈利、非國際財務報告準則本公司權益、持有人應佔盈利区别:


非控制性权益(Non-controlling Interest,简称NCI),在中国大陆的《企业会计准则》中也被称为少数股东权益,是合并财务报表中的一个重要概念。
P4

微信和WeChat合并月活跃账户 1385,000,000,即13.85亿,微增。QQ的移动终端月活服务数,524,000.000,即5.24亿,微跌。
收费增值服务付费会员数 262,000.000,即2.62亿,涨7%。
这里,收费增值服务付费会员数,包括微信读书、QQ音乐、腾讯视频、腾讯云、游戏特权等,这个“2.62亿”的数字是跨业务的去重会员总数。如果一个用户同时订阅了腾讯视频和QQ音乐,在统计时只计为1个付费会员。


上图,数字通过加减(括号内为减去),得出总额。
非国际财务报告准则经营盈利 - 财务及投资相关调整 - 所得税 + 其他调整 - 少数股东权益 = 非国际财务报告准则本公司权益持有人应占盈利
简单来说:
经营盈利 关注的是 “生意本身赚了多少钱”。
权益持有人应占盈利 告诉你,在完成各种财务活动、缴完税后,最终 “股东能分到多少钱”
P8

P15

腾讯2024年第四季度增值服务(主要是游戏)毛利下降的最主要原因,是其国内游戏业务遵循了行业固有的“暑假高、之后回落”的周期规律,从第三季度的暑期高峰自然滑落,而非产品吸引力下降或市场出现意外变故。

EBITDA 是一个财务指标,全称是 Earnings Before Interest, Taxes, Depreciation and Amortization。中文译为 息税折旧及摊销前利润。
它的核心目的是衡量一家公司核心业务运营的盈利能力,同时剔除一些容易被资本结构、会计政策和税务环境影响的非现金和非运营项目。我们可以把它理解为 “公司主营业务的现金利润”。
利息: 与公司融资决策(借债多少)有关,与运营能力无关。
税: 与公司所在地的税收政策有关,与运营效率无关。
折旧和摊销: 这是非现金费用,代表过去购买资产(如厂房、设备、专利)的成本在当期的分摊,并不实际支付现金,不影响当期经营的现金流。
简单说:EBITDA ≈ 营业收入 - 营业成本(不含折旧摊销),它回答的问题是:“不考虑怎么借钱、在哪交税、以及过去买了什么资产,公司光靠卖产品或服务,到底能赚多少钱?”
什么是“经调整的EBITDA”?
经调整的EBITDA 是在EBITDA的基础上,进一步剔除一些管理层认为非经常性、非核心的项目,以展示公司持续的、常态化的运营盈利能力。
这些调整项目常见的有:
股权激励费用: 公司给员工发股票或期权产生的会计费用,不产生现金流出。
一次性资产减值或出售收益/损失: 如卖掉一栋大楼的巨额收益。
重组费用: 如大规模裁员、关闭部门的开支。
诉讼和解金等一次性项目。
BITDA利润率=BITDA / 总收入 × 100%
经调整的EBITDA利润率=经调整的EBITDA / 总收入 × 100%
它表示每一元的收入中,有多少能转化为核心业务的运营利润(现金利润)。这个比率越高,说明公司的运营效率越高,成本控制越好。

EBITDA:在“经营盈利”基础上,加回 利息、税项、折旧和摊销。
经调整的EBITDA:在EBITDA基础上,进一步加回 管理层认为属于“非现金”或“非经常性”的费用(此处为按权益结算的股份酬金)
其他(收益)/亏损净额 = + (-2,513),此项为净收益(括号表示负数,在财务中常表示收益),意味着公司当期有与主业无关的“意外之财”(如投资公允价值变动、出售资产收益等)。因为它会虚增经营盈利,所以需要从盈利中扣除(即加上一个负数),才能回到纯粹的运营利润。
从【EBITDA】调整到【经调整的EBITDA】
起点:EBITDA = 63,917
调整:加回按权益结算的股份酬金 = 5,662
这是公司授予员工的股票或期权所产生的费用。它是一项非现金支出(公司付出的是股票,而非现金),且被管理层视为激励员工的常态化运营开支的一部分,因此在“经调整”版本中加回,以进行更公允的同行比较。
得出经调整的EBITDA:
63,917 + 5,662 = 69,579
但是这一指标在A股里没有。因为美股/港股(如腾讯)普遍遵循国际财务报告准则(IFRS)或美国通用会计准则(GAAP),普遍要求公司披露EBITDA、经调整EBITDA等“非公认会计准则财务指标”,常被放在财报最前面的“管理层讨论与分析”中,地位非常重要。A股:遵循《企业会计准则》,这些指标不被认定为官方财务报表的一部分。
P19

这张表格是腾讯控股 “国际财务报告准则(IFRS)与非国际财务报告准则(Non-IFRS)业绩调节表” 的核心部分。它的目的是向投资者展示,如何从官方会计准则(IFRS)下的利润数字,调整到管理层认为更能反映 “核心业务持续经营表现” 的“非国际财务报告准则”利润。


经调整EBITDA:更偏向 “运营现金流” 概念,在息税折旧摊销前基础上调整,未考虑利息、税收和联营公司收益。
Non-IFRS净利润:更偏向 “核心最终利润” 概念,是在税后、并包含了联营公司贡献(已调整)的完整净利润。它是腾讯官方指引和资本市场最关注的最终盈利指标。
其中的SSV、CPP:
SSV: Sustainable Social Value,中文为 “可持续社会价值”。
CPP: Common Prosperity Program,中文为 “共同富裕计划”。
这两个项目本质上是一体的,代表了腾讯自2021年以来宣布的、用于支持乡村振兴、低收入人群增收、基础科学、教育创新、碳中和、公益数字化等社会领域的一系列战略投入和捐赠。
P23
截至2024年12月31日,本集团于上市投资公司(不包括附属公司)权益的公允价值为人民币5,698亿元(2023年12月31日:人民币5,507亿元);于2024年12月31日,本集团于非上市投资公司(不包括附属公司)权益的账面价值为人民币3,356亿元(2023年12月31日:人民币3,373亿元)。其中无任何一项投资(包括上市公司股权投资)的账面价值占本集团于2024年12月31日总资产的5%或以上。
这段话是对腾讯控股投资的扫描:
截至2024年底,腾讯在 上市和非上市公司的权益投资(不含子公司)总价值约为 9,054 亿元人民币(5,698亿 + 3,356亿),是个超9000亿的“庞大资产包”。
上市投资:5,698亿元,采用 公允价值 计量。这意味着其价值随股价波动,直接影响当期利润(产生“其他收益/亏损”)。
非上市投资:3,356亿元,采用 账面价值 计量(通常是投资成本法或权益法)。这部分价值相对稳定,不会因市场情绪短期波动。
可见,腾讯的投资组合既有流动性较强的公开市场资产,也持有大量未上市的、具有战略潜力的私人公司股权。
没有任何一笔投资的价值能占到腾讯总资产的5%。结合腾讯总资产规模(1.78万亿人民币)估算,这意味着单笔投资的最大价值可能不超过800-900亿人民币。如此庞大的投资组合中没有出现一个“巨无霸”项目,说明投资非常分散。
2024年,投资组合回报262.39亿人民币。2023年为-26.86亿。


联营合营公司效益:

P28

看吧,预测股价、市值管理,是个伪命题,不然腾讯自己可以在一季度把子弹打完。
P29


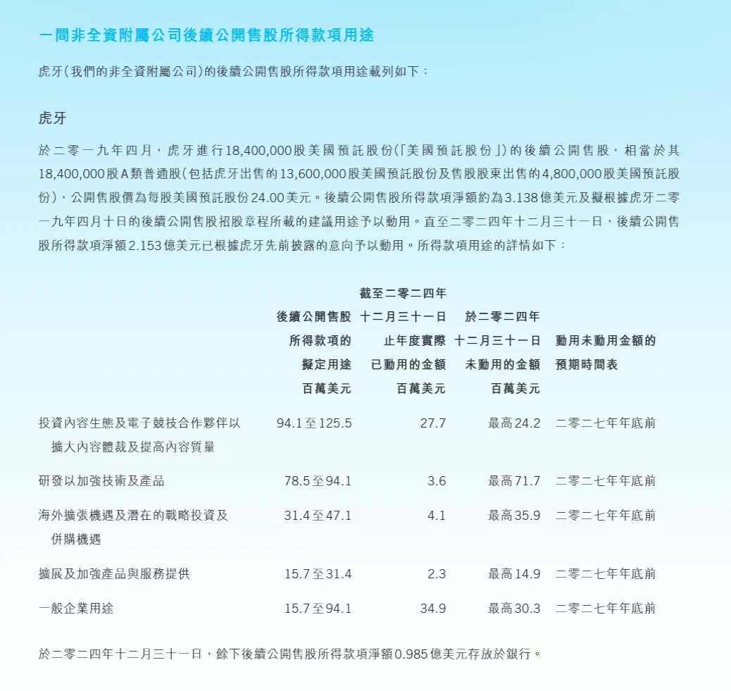
虎牙是一家中国领先的游戏直播平台,在美国独立上市,也是腾讯在游戏内容生态中的关键一环。腾讯通过多次投资,已成为虎牙的单一最大股东和实际控制人。自2022年起,腾讯将虎牙的业绩合并入自己的财报。
不过,它目前正处于一个重要的转型或调整阶段。
主营业务以游戏直播为核心,同时拓展到娱乐、综艺、户外等多元直播内容。收入主要来自用户在直播间的虚拟打赏(礼物)、广告和游戏联运等。曾长期与“斗鱼”并列为中国游戏直播行业的“双雄”。2025年第三季度财报,营收16.88亿元,同比增长9.8%,创下近九个季度以来新高。更多信息可参考:
三年大考,虎牙“备受煎熬
P30-39
腾讯2024年财报中,公司主要通过 “股份酬金”和“股份奖励计划” 来实现股权激励,这也是“购股权计划”的核心体现。股份酬金总开支人民币207.34亿元,同比增长约 10%,是腾讯最主要的薪酬成本之一。
P40-58


“2023年购股权计划”是腾讯在2023年5月17日的股东周年大会上批准通过的一项长期股权激励工具。该计划是未来潜在股权稀释的主要来源之一。具体情况见下图:


让人生成为一场精彩的慢牛
__________________________________________
慢牛君,也是书延
80后,居苏州
价值投资践行者
记录投资、思考、阅读与生活


