安徽江淮汽车集团股份有限公司
2025年12月末调研报告
本报告旨在验证:
尊界是否已经从“单一产品发布”升级为“平台型盈利引擎”,
并由此推动江淮汽车进入长期估值中枢切换通道。
我们试图回答三个核心问题:
1.尊界是否具备跨车型家族化复制能力,从而构成江淮汽车的战略发展第二曲线
2.在确定开辟战略发展第二曲线的背景下,江淮汽车市值第二曲线未来增长空间
3.哪些经营指标将构成该估值重构过程中的阶段性验证与证伪信号。

EXECUTIVE SUMMARY|投资要点总览
投资结论
江淮汽车已完成从“传统低毛利商用车制造商”向“高端智能豪华汽车平台型公司”的结构性跃迁。
尊界不是一款车,而是江淮汽车的第二增长曲线平台,其利润函数与估值函数已发生根本迁移。
为什么这个逻辑成立
1. 产品与品牌验证完成
尊界S800 已完成百万级智能豪华市场的产品与品牌验证,形成“中国智能豪华锚点”,具备规模化复制条件。
2. 利润函数斜率显著抬升
尊界具备“规模 × 定价 × 降本 × 分成”共振的平台型盈利模型,是江淮历史上首次出现的高斜率利润引擎。
3. 组织与生态体系完成重构
江淮完成制造、渠道、管理、生态协同的系统性升级,具备尊界家族产品连续推出与平台复制能力。
市值中枢判断
2027年尊界进入规模化放量后,江淮汽车合理市值中枢区间约 2325亿元。未来两年的市场波动空间约介于1050亿到3500亿元之间。
风控锚点
1.月交付< 2500 辆(定增落地)
2.产能利用率< 80%
3.综合毛利率未持续上行
→ 需下调估值中枢。
《尊界平台型跃迁与江淮汽车第二曲线重构》——深度研究报告目录
第一章江淮汽车公司概况
第二章股权与业务结构
第三章公司发展回溯:从制造商到平台型企业的必然路径
3.1 商用车奠基期
3.2 乘用车扩张期
3.3 困境调整期
3.4 转型蓄力期
3.5 长期经营贡献与产业基础
第四章2024–2025 巨额亏损的结构性辨析
4.1 2024 年亏损:旧资产集中出清
4.2 2025 年亏损:转型期经营错配
4.3 两类亏损对比
4.4 对后续盈利弹性的意义
第五章尊界鸣响第二曲线新篇章:平台型增长曲线的确定性重构
5.1 从浮沉到破局:江淮汽车的转型宿命与时代机遇
5.2 过往浮沉:第二曲线的“能力序曲”
5.2.1 制造能力沉淀
5.2.2 转型试错沉淀
5.2.3 资源整合沉淀
5.3 尊界破局:第二曲线的五大核心验证
5.3.1 产品与品牌验证
5.3.2 技术与制造能力验证
5.3.3 生态协同体系验证
5.3.4 战略与组织治理重构验证
5.3.5 财务与盈利结构性改善验证
5.4 尊界 MPV:将交通工具升级为智能接待服务平台
5.4.1 传统 MPV 市场的结构性停滞
5.4.2 尊界 MPV 的代际跃迁逻辑
5.4.3 存量替代与新增需求扩容
5.4.4 销售结构与飞轮加速机制
第六章尊界开启的江淮汽车第二曲线市值空间探究
6.1 上市公司估值的市场化研究
6.2 国有企业体制优势与估值困境
6.2.1 国有企业体制优势有利于推动尊界高端品牌的成功
6.2.2 国有企业体制带给投资人的估值之困
第七章江淮汽车下一个千亿市值跃升点
7.1 跃升点开启时间窗口的变量探究
7.2 最可能的爆发路径与时间窗口
7.2.1 MPV 发布 + 年报一季报披露
7.2.2 SUV 发布 + 三季报 + 品牌重大事件
第八章风险提示与投资风控锚点
8.1 销量与产能风险
8.2 财务与现金流风险
8.3 合作与品牌风险
8.4 竞争与政策风险
8.5 运营与治理风险
一、江淮汽车(SH600418)公司概况
安徽江淮汽车集团股份有限公司(以下简称“江淮汽车”)实际控制人为安徽省国资委,创建于1964年,总部位于安徽合肥,2001年8月在上交所上市(股票代码:600418),注册资本约21.84亿元,现任董事长项兴初。公司主营业务覆盖全系列商用车、乘用车及核心零部件的研发、生产与销售,并逐步延伸至汽车出行及金融服务领域。其中商用车业务长期构成公司经营的现金流基础,轻卡出口规模位居行业前列;乘用车业务则采取“自主研发 + 战略合作”并行的发展路径,先后与蔚来汽车、大众中国及华为终端开展多层级合作,形成涵盖代工、合资及鸿蒙智选车的多元合作体系。
在新能源与智能化浪潮背景下,公司通过引入外部技术与平台型合作伙伴,持续推进产品结构与盈利模式的转型升级。2020年,原江淮大众项目更名为“大众安徽”,江淮汽车持股25%;2024年,公司进一步与华为终端联合打造高端智能新能源汽车品牌“尊界”,并以首款车型 S800切入超豪华智能新能源汽车赛道。“尊界”并非单一高端车型项目,而是江淮汽车切入平台型高端智能汽车业务的核心载体,其商业目标在于构建公司新的利润中枢,并推动公司整体估值体系由“传统商用车制造企业”向“平台型智能汽车企业”转型。
自2024年7月公司发布“尊界”品牌以来,江淮汽车市值经历短期波动后持续上行,截至本次调研时点,公司总市值维持在约1050亿元以上,60日及120日均线均稳定于49元以上;近60日平均日成交额低于20亿元、换手率不足3%,反映出市场筹码结构相对稳定,为后续估值体系切换提供了较为良好的资本市场基础。
二、股权与业务结构:国资—外资混合所有制平台型底座

江淮汽车集团整体呈现出“国资 + 外资”混合所有制特征,构成其推进高端化与平台化转型的重要资本底座。
橙色模块为“大众汽车(中国)+ 安徽省国资委”体系,合计控股江淮汽车母公司——安徽江淮汽车集团控股有限公司,构成公司顶层控制结构。其中,大众汽车(中国)作为外资战略股东的引入,不仅提供资本支持,更在新能源平台、制造体系与质量管理等方面为公司转型升级提供方法论输入。
蓝色模块为安徽省属国资主体(省国资运营集团与省财政厅),与外资战略股东共同构成江淮“国资 + 外资”混合所有制资本底座,在公司重大产业布局及长期战略方向上提供稳定的资源与政策支持。
红色模块为上市公司平台,包括“安徽江淮汽车股份有限公司(600418)”及“安徽安凯汽车股份有限公司(000868)”,是集团旗下从事汽车制造、资本运作与对外合作的核心上市载体,其中 600418 为尊界项目及公司新能源转型的主要承载主体。
紫色模块为江淮汽车核心全资子公司,覆盖商用车、物流、融资担保、国际贸易等传统主业,构成上市公司稳定现金流与基础经营能力的来源,为尊界等高端新能源项目提供运营安全垫与资金基础。
绿色模块为核心零部件与金融合作参股企业,包括电池系统、汽车座椅、汽车饰件、发动机等关键零部件体系,以及重要合资项目(大众安徽),构成江淮在新能源与智能化方向上的产业协同网络与供应链护城河。
整体来看,江淮汽车已形成“国资+外资资本底座 + 传统主业现金流底座 + 新能源与智能化协同网络”的三层结构,为尊界平台型高端智能汽车项目的长期投入、扩产与家族化复制提供制度与资源基础。
三、公司发展回溯:从制造商到平台型转型的必然路径

3.1 2001–2010:商用车奠基期 —— 现金流基本盘构建
江淮汽车早期以轻卡、重卡为主的商用车业务为核心,构建公司长期经营的现金流基本盘。2009 年商用车销量占比超过 90%,轻卡出口规模连续多年位居行业第一。公司营业收入由约 20 亿元增长至 297 亿元,净利润由 0.89 亿元增长至 11.83 亿元,每股收益峰值达到 1.23 元。
在此期间,公司于2002 年推出瑞风 MPV,开始切入乘用车市场,并于 2010 年实现首批新能源车型量产,初步完成“商用车 + 乘用车 + 新能源”三条主线的业务雏形布局,为后续转型奠定产品基础。
3.2 2011–2016:乘用车扩张期 —— 第二增长极的初步尝试
伴随SUV 与 MPV 市场快速扩容,江淮汽车乘用车业务进入高速增长阶段。2016 年 SUV 销量达到 28 万辆,占公司整体销量约 57%,公司营业收入突破 525 亿元,创历史新高;当年净利润约 11.6 亿元,接近上市以来的历史峰值。
同年,公司先后与蔚来汽车及大众中国签署合作协议,正式开启“代工 + 合资”的开放式发展路径,为后续由传统自主品牌向“平台化合作型制造商”转型奠定制度与产能基础。
3.3 2017–2022:困境调整期 —— 依赖外部合作维持现金流
随着自主乘用车竞争力下滑,公司进入经营调整阶段。2018 年 SUV 销量降至 10 万辆以下,乘用车业务逐步由蔚来代工所主导,至 2022 年蔚来代工业务占公司乘用车销量比重约 53%。
2018–2022 年期间公司累计亏损接近 20 亿元,2022 年每股收益降至 -0.72 元,创上市以来最低水平。蔚来代工服务费与政府补贴在此阶段成为公司维持现金流与产能利用的重要支撑。同时,公司持续推进新能源商用车转型,为后续高端新能源项目保留制造与工程体系能力。
3.4 2023–2024:转型蓄力期 —— 平台化重构的关键转折
进入2023 年后,公司自主纯电品牌“钇为”上市,新能源销量占比由约 15% 提升至约 35%;商用车新能源化进程明显加快(混动轻卡、电动重卡等)。2023 年公司实现扭亏为盈,净利润约 1.5 亿元。
2024 年前三季度公司依托商用车出口红利、政府补贴及资产处置收益实现盈利约 6.25 亿元,但第四季度因联营企业大众安徽投资收益大额亏损约 13.5 亿元及集中计提资产减值约 11 亿元等刚性冲击叠加行业周期影响,单季业绩出现显著回撤。
亦是在该阶段,公司完成关键性战略重构:终止蔚来代工并出售相关产能资产,深度绑定华为体系,启动尊界超级工厂建设,为切入高端智能新能源平台型第二曲线完成产能与体系准备。
3.5 长期经营贡献与产业基础
上市以来24 年间,江淮汽车累计实现营业收入约 7343 亿元、净利润约 35.65 亿元,累计贡献数百亿元税收,并直接创造数万个就业岗位;同时通过对上游零部件、下游物流及售后服务体系的持续拉动,间接带动产业链就业岗位超过 10 万个,对安徽区域汽车产业集群构成长期稳定的基本盘支撑。
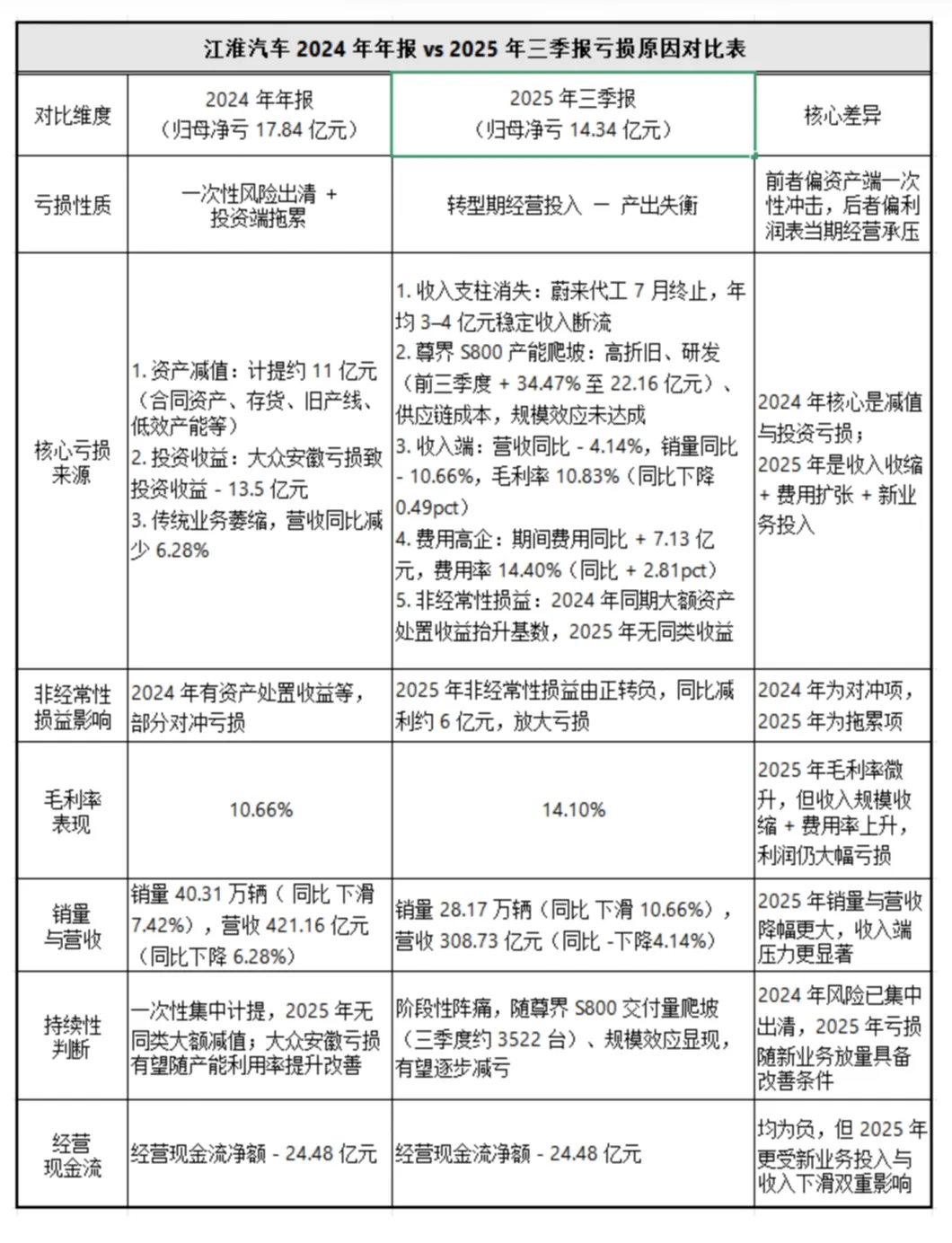
四、2024 年年报与 2025 年三季报巨额亏损的结构性辨析
——一次“旧世界出清”,一次“新世界阵痛”
江淮汽车2024 年年报与 2025 年三季报所呈现的巨额亏损,本质并非同一性质的连续经营恶化,而是分别对应公司转型过程中两个阶段的结构性冲击:
2024 年为资产端集中出清与投资收益拖累叠加的一次性冲击;
2025 年则为收入支柱断流、新业务高投入与规模尚未形成叠加的转型期经营失衡,二者的来源、持续性与对长期经营能力的影响显著不同。
4.1 2024 年亏损:资产出清与投资收益拖累的一次性冲击
2024 年年报归母净亏约 17.84 亿元,核心为资产端一次性出清与联营投资收益拖累的叠加冲击:
公司集中计提资产减值约11 亿元(涵盖合同资产、存货、产线及低效产能等),本质为历史包袱的系统性清理
联营企业大众安徽投资收益大额亏损约13.5 亿元,对利润形成显著拖累
同期传统业务营收同比下降约6.28%,但并非亏损主因。
该阶段的亏损主要属于风险集中释放与历史资产结构调整,具备明显的一次性特征,对未来期间的持续性盈利能力影响相对有限。
4.2 2025 年三季报亏损:转型期经营失衡的阶段性阵痛
2025 年前三季度归母净亏约 14.34 亿元,亏损来源明显转向经营层面:
——收入端承压:蔚来代工于 7 月终止,年化约 3–4 亿元稳定收入断流;
——成本端抬升:尊界 S800 处于产能爬坡阶段,高折旧、研发费用(前三季度同比 +34.47% 至 22.16 亿元)及供应链成本占比偏高,规模效应尚未释放;
——毛利与费用错配:营收同比 -4.14%、销量同比 -10.66%,毛利率仅 10.83%,期间费用率升至 14.40%,费用刚性与收入收缩形成剪刀差;
——非经常性损益边际转弱:2024 年同期存在大额资产处置收益对冲,2025 年同类收益减少,放大当期亏损表现。
该阶段亏损本质为新业务投入高峰期与规模尚未形成之间的阶段性错配,属于转型期常见的经营阵痛,而非经营模式不可持续的结构性恶化。
4.3 亏损性质对比与持续性判断
维度 | 2024 年 | 2025 年三季报 |
亏损属性 | 一次性资产与投资冲击 | 转型期经营错配 |
核心来源 | 减值+ 投资收益拖累 | 收入断流+ 费用刚性 |
持续性 | 低 | 中(随规模释放有望改善) |
对长期价值 | 清理历史包袱 | 为新平台蓄力 |
整体判断:2024年亏损更偏“旧体系出清”2025年亏损更偏“新体系阵痛”,两者并不构成经营趋势的简单线性恶化,而是平台型转型路径中的典型过渡阶段。
4.4 对后续盈利弹性的意义
区分两类亏损,有助于判断后续盈利弹性:
——随着尊界 S800 交付爬坡、MPV 与 SUV 家族化复制启动,研发与折旧费用将逐步被销量规模摊薄;
——传统业务的现金流底盘仍在,为转型期提供缓冲;
——亏损结构已由“旧资产出清”切换为“新业务投入”,为后续利润弹性释放奠定前提。

五、过往浮沉皆为序曲,“尊界”鸣响第二曲线新篇章
——江淮汽车平台型增长曲线的确定性重构
附加部分:
尊界家族产品飞轮路线:
尊界并非单一车型项目,而是一套可自我强化的“高端智能汽车飞轮系统”。
飞轮的核心机制是:
高端产品→ 高品牌溢价 → 高毛利 → 高研发与生态投入 → 更强产品力 → 更高端品牌认知 → 更高溢价与规模放量 → 飞轮加速。
2025:S800(轿车,飞轮启动器)
建立中国智能豪华汽车的百万级价格锚点,完成产品与品牌验证,启动高毛利飞轮的第一转。
2026 上半年:MPV(放量扩圈器)
覆盖商务接待、政务用车、高端出行等刚需场景,打开尊界规模化放量通道,显著抬升尊界平台收入与利润斜率。
2026 下半年:SUV(飞轮点火器,发布阶段)
发布尊界旗舰SUV,进入最大市场容量赛道,完成从“塔尖验证”到“主流高端放量”的战略过渡,为 2027 年规模化爆发铺垫认知与订单池。
2027:高定 / 旗舰家族(飞轮加速器)
SUV 进入规模交付期,高定旗舰系列同步推出,拉升品牌上沿与毛利率中枢,形成完整尊界产品家族矩阵,飞轮进入自我加速阶段。
一句话总结:
尊界不是一款车,而是一台会越转越快、越转越赚钱的高端智能汽车飞轮。
5.1 从浮沉到破局:江淮汽车的转型宿命与时代机遇
江淮汽车的长期发展轨迹,本质上是一条由规模驱动向价值驱动演化的产业跃迁路径。
公司在商用车时代构建了稳定现金流基本盘,在燃油乘用车时代完成过规模化扩张,在新能源转型初期经历了竞争与盈利模型的系统性错配,但这些阶段性“浮沉”并非偶然波动,而是企业从传统制造商向智能电动平台型企业演进过程中的必经路径。
当前,中国汽车产业正处于由“机械性能定义价值”向“智能体验定义价值”的范式迁移期,叠加 AI 可移动智能空间终端化趋势,中国品牌首次在智能化维度上具备重构高端豪华定义权的历史窗口。
在此背景下,江淮汽车与华为联合打造尊界品牌,标志着公司正式切入以技术代差构建溢价能力、以平台复制构建利润中枢的第二增长曲线,完成由“规模生存逻辑”向“价值增长逻辑”的转型跃迁。
我们判断:尊界并非单一高端车型项目,而是江淮汽车平台型高端智能汽车业务的核心载体,是公司进入长期估值中枢切换通道的关键锚点。
5.2 过往浮沉:第二曲线的“能力序曲”
5.2.1 制造能力沉淀:高端产品可交付能力的底座
数十年的商用车与乘用车制造实践,为江淮构建了可复制、可规模化、可控质量的整车制造底盘能力。
公司在底盘工程、整车开发、零部件协同、总装制造与质量控制方面形成完整工业化体系,使其具备高端智能汽车所必需的:
1、稳定制造一致性
2、复杂系统集成能力
3、大规模交付下的质量可控能力
这构成尊界得以切入超豪华智能汽车赛道的核心物理底座,而不仅是品牌叙事层面的“高端化尝试”。
5.2.2 转型试错沉淀:赛道选择能力的形成
江淮在新能源转型初期经历的产品试错、路线纠偏与盈利模式调整,本质上完成了一个重要能力的形成:
即对“规模型新能源路线”与“高端智能化路线”的系统性比较与取舍。
长期实践表明,低端化、规模化新能源路线难以支撑长期资本回报,而高端智能化路线才具备:
1、可持续溢价能力
2、平台复制空间
3、长期现金流弹性
正是基于这一结构性判断,江淮将战略重心从“规模生存”迁移至“平台价值增长”,为与华为形成深度协同提供了方向一致性基础。
5.2.3 资源整合沉淀:平台级协同能力的前置构建
江淮长期通过与大众、蔚来、宁德时代等行业核心主体的合资与协同合作,形成覆盖整车平台、关键零部件与新能源技术的产业协同网络。这种长期资源整合与研发投入,使公司具备对接华为智能汽车解决方案的工程体系、制造体系与供应链体系接口能力,从而能够实现:
1、技术协同而非简单代工
2、系统级集成而非模块拼装
3、平台共建而非单品合作
这使尊界从诞生起就具备“平台级项目”的结构基础,而非单一爆款式项目。
5.3 尊界破局:第二曲线的核心支点与确定性验证
我们认为,判断江淮汽车是否已进入稳定可复制的第二增长曲线,关键不在于单一车型销量的阶段性表现,而在于五类核心变量是否同步发生结构性跃迁:
产品与品牌、财务与盈利、技术与制造、生态协同、战略与治理
尊界的出现,使上述变量首次形成相互闭环、可被持续验证的证据链条,标志着江淮汽车从传统制造型车企向“平台型高端智能汽车企业”的质变已经发生。
其中,产品与品牌变量的成立,是第二曲线最核心、也是最先被市场验证的锚点。
5.3.1 产品与品牌:超豪华赛道的确定性突破
——第二增长曲线的首个强验证点
尊界 S800 的市场表现,已经不仅是“销量好”,而是出现了产品代际跃迁型特征:

1、成为中国市场最快完成“万台级”交付的百万级超豪华车型;
2、单日产量稳定超过 200 台,单月交付超过 4,376台;
3、在 12 月单月销量已超过帕拉梅拉及 BBA 同级车型的国内总销量;
4、大量原传统豪华品牌金牌销售人员主动转入尊界体系,反映渠道信心出现结构性迁移。
这些指标并不只是销售表现,而是说明:
尊界已经进入中国超豪华轿车市场的“默认选项区间”,即成为塔尖消费人群的优先决策项。
这是一种“豪华定义权”的迁移,而不仅是品牌替代。
顶级品牌重构逻辑:从“历史溢价”到“技术定义豪华”

尊界的品牌构建路径,已经明显不同于传统豪华品牌的“百年历史叙事”,而是形成了一套:
“技术代差 + 场景绑定 + 圈层认同 + 权威背书”→ 构建新一代智能豪华范式
这一范式的本质,是把豪华定义权从“品牌历史”转移到“智能体验与技术代际优势”。
其结果是:
1.尊界正在完成从“产品”向“身份符号”的跃迁;
2.从“中国高端品牌”向“国际高端科技豪华品牌”的跃迁;
3.构建对传统豪华品牌的代际竞争壁垒,而非价格竞争。
财务含义:
品牌溢价 = 第二曲线的利润中枢起点
1.超豪华品牌一旦成立,意味着公司盈利结构将发生根本变化:
2.超高端车型的成熟毛利率通常位于 25–35% 甚至更高区间;
3.对比江淮过往第一曲线约 10% 左右的综合毛利率水平,尊界的成功意味着毛利结构发生“级差式上移”;
4.高毛利将成为江淮未来估值体系重构的原始发动机。
因此,尊界产品与品牌变量的成立,不只是一个产品成功,而是标志着江淮汽车已经具备构建平台型高毛利利润中枢的物理起点。

尊界的高端圈层活动和正在推动的大事件营销,本质是一场“豪华定义权”的争夺战:通过技术实力夯实基础,以高端场景激活身份认同,用权威背书完成价值升维,最终构建起“中国智造 + 智能豪华 + 全球认可”的品牌新范式。未来可进一步深化国际高端论坛、全球顶级赛事等场景绑定,持续放大“国家名片”效应,积极拓展中东、欧美、日韩以及东南亚等全球高端市场,树立起百万级超豪华智能汽车的领先品牌定位。
小结:
尊界 S800 已经在:
1、市场份额
2、渠道结构
3、消费者心智
4、品牌叙事范式
5、毛利潜力结构
五个维度上完成了超豪华智能赛道的第一阶段验证。这意味着江淮汽车第二增长曲线的“入口条件”已经成立。后续 MPV、SUV 的家族化复制,将决定这一平台型曲线的斜率与终局高度。
5.3.2 技术与制造:高端制造能力的体系化构建(能力验证)
尊界并非依赖单一卖点形成竞争力,而是构建了一套覆盖智能驾驶、智能交互、底盘操控与先进制造的系统级技术平台,形成平台型高端智能汽车企业所必须具备的能力护城河。
在智能驾驶维度,尊界以华为乾昆智驾ADS 4.0 为核心,建立代际领先的感知—算法—算力一体化体系,进入中国高端智能驾驶第一梯队。
在智能交互维度,鸿蒙ALPS 智能座舱通过多模态交互与后排场景主权构建,完成对传统豪华品牌“配置堆叠式豪华”的代际超越。
在操控与底盘维度,后轮主动转向与涂灵龙行底盘使整车操控由机械控制跃迁为算法平台控制,构成尊界独有的专利型技术壁垒。
在制造与协同维度,尊界依托华为iDIE 工业大模型与数字孪生体系,形成以数据为核心的先进制造平台,为后续车型家族化复制提供长期制造底座。
结论:
尊界的成功并非偶然产品胜利,而是平台能力成立的标志性节点。
华为在智能化技术领域的深厚积累与江淮在制造领域的扎实功底相结合,实现了围绕尊界品牌的高端技术能力的体系化构建,其卓越的技术创新成果也成为江淮汽车核心竞争力的重要组成部分,在技术与制造层面实现了重构江淮汽车战略发展第二曲线关键的能力验证。
5.3.3 生态协同:外部协同的战略赋能
——第二增长曲线的体系级验证
江淮汽车围绕尊界构建的,并非传统意义上的“供应商合作网络”,而是一套以华为生态为核心、覆盖研发、制造、渠道、品牌与产业链协同的体系级战略赋能网络。江淮与华为的合作,已经由早期以技术对接为主的 1.0 阶段,升级为研发、制造、渠道、品牌、服务体系全维度深度绑定的 2.0 阶段,使江淮能够全面接入鸿蒙智行生态的渠道网络、用户池与品牌势能,大幅压缩高端化转型的试错周期,完成传统车企通常需要十年以上才能完成的跨代跃迁。
5.3.3.1 加速高端化破局,打开增长天花板
生态协同使江淮跳过了高端化转型最漫长、最昂贵的“品牌试错期”。尊界 S800 作为协同体系的首个核心成果,上线即进入 70 万级以上豪华轿车主流销量区间,NPS 净推荐值超过 85 分,迅速完成从“新品牌”到“塔尖消费默认选项”的跃迁。这一突破不仅重构了江淮的产品结构,更标志着公司首次建立稳定的高端品牌溢价能力,为第二增长曲线打开高价值增长空间。
5.3.3.2 构建体系化优势,筑牢竞争壁垒
围绕尊界形成的“华为智能化体系 + 宁德时代动力电池 + 江淮智能制造体系 + 200 余家核心零部件供应商”并非简单资源叠加,而是形成高度耦合、不可拆分、不可快速复制的技术共同体。这一体系牵引中国本土供应链首次整体进入百万级豪华轿车技术标准区间,使尊界成为中国高端汽车产业链能力跃迁的标志性产品,也为江淮构建起难以被竞争对手短期复制的体系级护城河。
5.3.3.3 激活双轮驱动格局,保障转型稳健性
生态协同催生的高端业务(尊界系列)与江淮稳固的传统业务(新能源商用车、海外市场等)形成“高端突破 + 基盘稳固”的双引擎格局:前者负责打开增长上限与利润弹性,后者提供稳定现金流与经营韧性,使公司在推进高端智能化转型的同时具备足够的抗周期能力与现金流安全垫,保障第二增长曲线的稳健延伸。
5.3.3.4 实现模式复制,赋能长期增长
围绕尊界形成的“核心伙伴深度绑定 + 供应链协同创新”的协同范式,已经具备向更多产品系列与细分市场复制的可行性。这种协同机制不仅提升江淮在新车型开发中的速度与成功率,也推动公司由“制造型企业”向“平台型科技企业”演进。2025 年前三季度公司研发投入超过 30 亿元,同比增长约 30%,为后续产品家族化复制与技术持续迭代奠定长期创新基础,使第二增长曲线具备可持续扩展能力。
小结:
江淮汽车的生态协同重构,本质是通过开放合作完成资源整合与能力跃迁。华为协同解决了高端化转型中“技术、渠道、品牌”的核心瓶颈,产业链协同解决了“效率、成本与技术突破”的底层支撑问题,使江淮首次具备在百万级超豪华轿车这一长期被外资品牌垄断的领域中建立中国自主品牌话语权的能力。
这一生态模式不仅孵化出尊界这一平台型高端品牌,更构建起支撑江淮第二增长曲线长期运行的体系级护城河。
5.3.4 战略与组织治理重构:第二增长曲线的内生引擎
——企业“自我重构能力”的关键验证
尊界项目并非仅是一个新品牌,而是被江淮汽车上升为“公司级头号工程”。
“ 一切为了尊界,为了尊界的一切 ”的战略宣示,本质上标志着江淮由“多线并行型制造企业”向“以平台型高端智能汽车为核心的价值型企业”完成战略重心切换。
这并非口号,而是通过资源配置逻辑、组织治理架构与运营流程的系统性重构,完成的一次企业级“物种切换”。
5.3.4.1 业务资源聚焦:从“分散支持”到“集中赋能”的资本再配置
管理层主动将传统商用车、自主乘用车板块的核心资源持续向尊界倾斜,形成“高端突破 + 基盘托底”的双层经营结构。
商用车作为现金流稳定器,持续为尊界研发、工厂建设与产能爬坡提供资金支持:2025 年前三季度皮卡销量稳居行业第二,新能源轻卡同比增长 62%,构成尊界百亿级投入的重要现金来源。
同时,传统制造体系中的底盘工程、质量控制、供应链管理等能力被系统性迁移至尊界超级工厂,使尊界能够在极短时间内进入超豪华制造标准区间。
传统业务在配件供应与售后体系上的阶段性承压,体现的是战略聚焦下的主动取舍,其本质是企业从“全面铺开”向“集中突破”的必要代价。
5.3.4.2 组织治理重构:从“制造组织”到“科技组织”的进化跃迁
江淮对原有乘用车、新能源、皮卡三大板块进行体系级整合,以尊界为技术与品牌中枢,构建“前沿探索—能力沉淀—全系赋能”的组织闭环,并成立超过 5000 人的尊界专属团队、上海设计中心及装备 1500 台智能机器人的尊界超级工厂,设立 86 道质量评审门与超过 2.5 万个质量控制点,形成可规模复制的高端制造体系。
这种“专属化 + 一体化”组织架构,既保障尊界在研发、制造、交付端的独立高效,又将其形成的技术成果反哺全系产品,使第二曲线成为全体系能力跃迁的牵引力,而非孤立项目。
管理范式迁移:引入华为方法论,重构运营逻辑
公司全面导入华为IPD、ISC、LTC 三大核心流程,建立端到端责任闭环,重构预算、激励与考核体系,使资源向一线作战单元与核心研发节点集中。
该管理范式迁移直接带来效率跃迁:研发周期缩短约40%,核心零部件交付周期显著压缩;尊界 S800 在上市 175 天大定突破 1.8 万台、202 天交付破万,12 月单月交付超过 4000 台,体现出“华为式管理 + 江淮制造”的协同成效已完成市场层面的实证验证。
渠道重构:为高端品牌打造独立商业生态
尊界采用鸿蒙智行专属高端渠道体系,以超过8000 平方米经营面积、专属销售团队与独立体验空间构建与传统 4S 店完全区隔的超豪华消费场景,精准匹配塔尖用户消费行为。
在阶段性割裂传统经销商网络的同时,公司同步推进经销商梯度升级与授权合作机制,为后续规模化复制预留渠道扩展空间。
小结
江淮汽车围绕尊界所完成的战略与组织治理重构,本质是一场针对“科技定义豪华”新物种的系统性自我革命。
资源再配置完成了由“规模导向”向“价值导向”的战略迁移;组织与管理范式的迁移,使传统车企运营效率向科技公司标准靠拢;而渠道与制造体系的独立化,为尊界家族化复制预埋商业基础。
这套“自我重构能力”的成立,构成江淮第二增长曲线最难以被模仿、也最关键的内生引擎。
5.3.5 财务与盈利:从规模到质量的结构性改善(盈利验证)
本节通过尊界产品在华为智选车体系下的合作分成机制、单车成本函数与规模化盈利模型,对江淮汽车第二增长曲线的“利润生成函数”进行拆解。以下三张模型图构成尊界平台型利润引擎的完整函数表达。
经过发展战略和组织重构后的江淮汽车业务收入结构正在发生巨变。传统商用车、客车及底盘等业务也在不断寻求技术和产品创新,经营总体保持稳定,但由于轻卡、皮卡国内市场和海外出口市场结构固化,竞争加剧,销售收入和毛利率同比逐季度小幅下滑,但截止2025年2季度末尊界产品实现交付前,上述产品方向上的产品收入仍占据75%。2025年8月尊界产品实现首次交付后,江淮汽车乘用车在经过连续大幅下滑后开始重新规模化增长。从财务和盈利角度研究尊界品牌产品发布上市后,江淮汽车发展第二曲线是否确定重构,既要对战略组织调整后商用车业务线的经营情况做到了解,还必须深度解构华为和江淮汽车在尊界产品上的合作模式。
5.3.5.1 华为与江淮的尊界合作模式解读
结合赛力斯和华为既往合作模式研究以及本次调研的了解,华为与江淮尊界同样采用鸿蒙智行(智选车)深度绑定模式,“尊界”品牌已按照国家有关部门“品牌商和生产商必须合一”,原则要求品牌所有权及运营主体已移交江淮,华为不再收取品牌授权使用费。相比问界,尊界的渠道策略采用窄渠道策略,保障超豪华定位的服务和溢价,根据双方合作协议约定必须由华为及其指定第三方独家提供销售服务,从而保障华为相关权益分成落地。
双方具体的分成与收益结构大致对标问界合作模式,双方无公开“固定比例利润分成”,均按照收入测算的分成模式,但考虑到规模化成本下降,双方约定共享成本下降收益(大致按50%:50%分享,具体的实现预估是达到一定的销售规模后,通过调整华为对江淮的销售服务费用累进费率来保证华为分享该收益):
——华为收益模式核心为“硬件供货 +ADS服务及技术授权 + 销售分成”三层计价,叠加鸿蒙生态受益和ADS数据增值。但考虑到尊界产品定位百万级超豪华,具体到单车分成和供货金额更高。具体如下:

本图显示尊界在鸿蒙智行体系下的单车价值链分配结构,刻画尊界产品在销量扩张与制造效率提升过程中,华为与江淮形成“收益共振”的制度基础。

本图刻画尊界在不同成交均价区间下的单车价值密度变化,反映尊界品牌溢价能力对整车利润中枢的直接抬升作用。
综合收益参考:以尊界 S800 均价90万元计,技术授权+销售服务分成合计约9 万元/台,叠加硬件供货约占售价的22%,华为体系来自尊界品牌的单车总收益显著。
——江淮尊界单车口径毛利润和测算

通过深入比较赛力斯财报和M9产品成本构成,叠加调研数据了解,源自江淮自有体系的车身、底盘等供应链成本约占37%,非华为和江淮的外部供应链成本占12%左右,按万辆制造规模综合成本约为71%,毛利率29%;当产量增至5万辆综合成本能下降约2个百分点,对应毛利率31%;增至10万辆经济规模时,综合成本能再降3个百分点,对应毛利率34%。参照问界M9和M8、M7产品线定价模型,估算成交均价上涨每10万元,毛利率相应再增加2个百分点,例如交付达到5万辆时,70万元成交均价毛利率31%,80万元成交均价毛利率按33%、90万元成交均价毛利率按35%、100万元成交均价毛利率按37%估算;
在计提华为至少8%以上的销售服务费的同时,江淮自身用于尊界品牌建设和营销服务体系建设的费用参照赛力斯至少再按售价计提6%,如果综合成本进一步下降,按照双方共享成本下降收益的协议约定,华为可通过增加销售服务费率的方式获得此共享收益。为简化计算一律按售价14%计算销售费用率。
管理费用包括行政人员薪酬及办公费用、管理类资产折旧与摊销、办公物料消耗、中介及咨询费、董事会股东会费用、其它办公费用结合赛力斯规模化盈利后常态费率和江淮自身财务费用体系考虑按售价2.5%测算;鉴于统计口径有别,赛力斯和江淮汽车具体到销售费用和管理费用占销售收入的比例不同,但二者综合费用之和约战销售收入的16.5%。
研发费用主要包括研发人员的薪酬福利,研发活动直接投入费用,委托外部研发及设计费,固定资产折旧及无形资产摊销,装备调试相关费用,其它与研发有关的费用参考赛力斯规模化盈利后费率综合按售价4.5%测算;
营业税金附加及所得税,参考赛力斯财报中该两项税费占销售收入约3.5%的比例,考虑到尊界产品售价90万以上产品较高的消费税同时综合考虑超级工厂所在地相关税收优惠政策,按售价4%测算;
尊界S800按当前已交付产品综合售价均价高于90万,70%客户选择101万的顶配产品,尊界产品超高端豪华智能汽车品牌已经确立,后续高定产品价格将尝试向200万以上价格进行突破,叠加考虑后续推出的MPV和SUV部分产品入门价格下探至M9顶配价格60万一线,在测算中不考虑按具体单品测算而是选择 了年度综合产品售价70万、80万、90万、100万的均价模拟测算规模化生产状态下的单车盈利情况。
根据以上测算,只考虑尊界产品的情况下,上市公司如2026年达到5万辆、10万辆交付,且售价均价在90万元左右则分别可实现净利润约49亿元和约125亿元。
5.3.5.2 江淮汽车尊界产品外业务收入的毛利估算
本节不再单独讨论尊界单一产品盈利能力,而是从集团层面重构江淮汽车整体利润函数的迁移路径,刻画尊界平台对原有低毛利业务结构的“利润再分配效应”,用于验证第二增长曲线是否真实发生。
2025年江淮汽车实施了战略和组织重构,终止了非核心合作,收回蔚来代工厂合作的30多亿资金,暂停新能源小车钇为的战略布局,思皓、瑞风等子品牌后续不再进行资源投入,重卡研发与营销并入轻卡业务,集中资源投向尊界。12月,启动乘用车营销体系整合,将独立运营的乘用车(含 MPV)、新能源乘用车及皮卡三大板块合并为“大营销”事业部,建立“江淮乘用车”统一营销体系,解决渠道内耗,提升尊界渠道协同效率。
经过上述重组后基本形成“乘用车尊界领军向高端突破,商用车夯实基本盘”的双轮驱动格局。预计自2025年四季度开始伴随着尊界S800定单交付不断突破以及2026年尊界MPV发布和交付,传统乘用车逐步进入去库存,产销萎缩阶段甚至存在完全终止运营的可能。客车业务通过控股上市公司安凯客车开展,2025年收入有所增长,但总体收入变动幅度不大,对江淮汽车财务影响不大。
深入研究过去几年江淮汽车财报,上述商用车、乘用车和客车、底盘及其他收入综合毛利率一直在低位运营,2023年、2024年及2025年上半年在尊界产品发布前公司综合毛利率分别为10.64%、10.66%、9.18%。在实际经营中,随着华为和江淮在尊界产品上的深入合作,商用车体系技术、组织管理、营销也会得当赋能,轻卡新能源化智能化方面的创新将显著提高产品力和该体系的运营效率,进而提高非尊界产品的综合毛利率。为方便测算,在模拟估算的利润表中非尊界产品未来2年估算商用车略为增长、非尊界品牌乘用车在2025年三四季度已经大幅下降的基础上进一步减少,客车业务在2025年的规模上保持不变、底盘逐步萎缩归零。上市非尊界产品毛利率在测算中统一按10.6%进行估算。
利润表中非尊界产品的营业税及附加参照过往几年财报中该部分销售收入的1%估算;销售费用按该部分产品销售收入的3.5%估算;管理费用按该部分产品销售收入的4%测算。
上述测算的核心含义并非“非尊界业务未来能赚多少钱”,而是说明:当尊界平台成为集团主利润引擎后,原有低毛利业务将被重新吸纳进“智能化制造与管理体系”之中,其存在的经济意义从“利润来源”转变为“规模、产能、现金流与供应链效率的底盘支撑”。
江淮汽车的利润函数从“多条低斜率函数叠加”转变为“一个高斜率主引擎 + 多条稳定底盘曲线”的结构,这正是第二增长曲线成立的财务本质。
5.3.5.3 江淮汽车2025年第四季度及未来2年利润表预测
本节从财务报表与盈利函数的角度,验证尊界平台是否已经实质性改变江淮汽车的利润生成机制,判断其第二增长曲线是否已完成从“逻辑成立”到“财务兑现”的关键跃迁阶段。


根据上表可以清晰看出在已经公开的2025年第三季度财务报告中江淮汽车因为当季高毛利率的尊界S800实现4376台(实际数据应超过5000台)均价90+万元的产品交付已经带动企业综合毛利率从半年报的9.18%跃升到14.1%。四季度8551台交付,预测带动综合毛利率升至18.8%,实现全年综合毛利大幅攀升到65亿元,显著超越2023、2024全年综合毛利水平,并带动第四季度企业亏损迅速收窄,并有望在下一季度实现业绩转正。
鉴于尊界S800已经在中国确立了新一代智能超豪华高端车品牌的引领地位,考虑到产品发布后订单、交付、产能的快速增长,市场已经出现“人传人”的良好口碑效应。考虑到2026年上半年尊界豪华MPV产品以及S800高定产品发布,在2026年的利润表预测中分别按最保守5万辆均价90万元和较为中性的7万辆均价80万元来测算营收和盈利情况。考虑到2026年下半年市场最为期盼的尊界超豪华高端SUV产品发布,高端产品阵营迅速丰富起来,可以满足更多的高端市场对于智能豪华汽车的需求期待。同样2027年分别按照12万辆80万元均价和中性的15万辆均价70万元进行估算。
2026年虽然受到非尊界产品的低毛利率侵蚀,但江淮汽车利润表仍将迎来真正的盈利改观,预测净利润按最保守估计也会超过34.7亿元,并可能接近50亿元。这一预测模型中对于商用车体系产品正在进行的新能源化和出口产品创新升级维持中性态度,仍沿用10.6%的毛利率进行估算。2027年上市公司将真正迎来大幅盈利的辉煌时刻,经预测实现净利润有望超过88亿元接近百亿利润。
通过利润表可以清晰验证从2025年第三季度开始,江淮汽车与华为合作的尊界车型,已经开始推动上市公司从“规模依赖”转向“质量驱动”,实现了盈利端的结构性改善,未来更将从“商用车依赖”彻底转型到“尊界高毛利主导”;实现盈利质量从“亏损/微利”到“高毛利+ 高净利”的质变。

上图中正在和即将走出来的企业综合毛利率变化趋势图,更清晰地展现了从2025年第三季度开始江淮汽车的经营性资产和业务的财务成果正在发生质变。2025-2027年,来自尊界品牌产品收入将有望从127亿元飙升至2027年的1050亿元,成为营收的绝对主力(2027 年占比超 77%);同时其带动江淮汽车的综合毛利率将从10%级跃升至 30% +级,归母净利润从“亏损”进入“超百亿级盈利”区间。需要说明的是经过战略调整和大幅计提大众安徽的巨额亏损后,来自上述资产或业务的亏损基本见底。上述财务利润表预测更多聚焦于探究尊界品牌产品对上市公司财务的影响,因此仅是对江淮汽车主营业务收入及损益预测,对于非经常性收入损益以及大众安徽的投资损益变动不做测算。
小结:
通过对2023-2025年已披露财务报表的深入探究,结合江淮汽车的业务、战略、组织、管理、营销、生态、市场反馈等方方面面客观数据及企业变革对2025年第四季度和未来2年的利润表进行的科学预测。我们有理由确信:江淮汽车已脱离此前“商用车低毛利、乘用车无竞争力”的困境,依托与华为合作的尊界品牌实现了盈利逻辑、业务结构、增长动能的全面重构,第二曲线的成长趋势已通过财务数据变化实现最为重要的验证。
5.3.5.4 结论:
自2023年和华为签署《智能新能源汽车合作协议》明确智选车合作模式、锁定高端智能新能源车赛道开始,产品与品牌、财务与盈利、技术与制造、生态协同、战略与治理五大类核心变量共振,江淮汽车经过战略重构的第二曲线增长趋势已确立。
5.4 尊界 MPV:“交通工具”升级为“智能接待服务平台”的代际跃迁
5.4.1 传统 MPV 市场的结构性停滞
长期以来,高端MPV 市场始终停留在“空间堆料型产品进化”阶段,其核心竞争维度集中于车内空间、座椅舒适度、隔音效果、内饰用料等物理属性的叠加优化,缺乏真正意义上的代际技术跃迁。
埃尔法、威尔法、迈巴赫MPV 改装版及奔驰 V-Class 高端改装车型的产品逻辑,本质均属于“更大空间 + 更豪华用料”的延伸路径。MPV 长期处于产品创新停滞状态,需求端亦呈现出高度稳定甚至趋于固化的特征。
5.4.2 尊界 MPV 的代际跃迁:从交通工具到智能接待服务平台
尊界MPV 的出现,首次在 MPV 品类中引入“智能化、场景化、服务化”的数字维度,完成从单一交通工具向“智能接待服务平台”的跃迁。其产品价值不再局限于物理空间的舒适性,而是围绕后排乘客构建主动式服务体验体系,通过智能语音、场景联动、系统化服务交互,将“乘坐体验”由被动接受升级为被系统持续照顾与管理的主动体验,从而完成 MPV 品类的代际跃迁。
这一变化,本质上等同于MPV 领域的“iPhone 时刻”,开启了全新的产品演进周期。
5.4.3 双重需求引爆:存量替代 + 新增市场的结构性扩容
在需求侧,尊界MPV 将同时激活存量替代与新增市场两个结构性增长源。
存量市场方面,当前高端MPV 用户的核心购买逻辑更多是“购买市场上最好的产品”,而非真正享有领先一代的体验。一旦尊界 MPV 提供明显领先一代的智能体验维度,并在价格与品牌调性上形成显著优势,将直接触发“技术替代型换新”行为,形成强烈的换购动力。
新增市场方面,大量原本不属于传统高端MPV 消费群体的企业、机构及政务接待场景,在面对尊界 MPV 所提供的智能化服务体验与成本效率优势时,将重新评估其出行工具选择逻辑,促使大量原本并不存在的潜在需求被产品本身“创造”出来,实现从“存量争夺”向“需求扩容”的跃迁。
5.4.4 销售结构与飞轮加速:高毛利主销结构的自然形成
尊界MPV 的主要溢价来源集中于后排智能服务体验,而该部分功能高度集中于中高配及顶配车型,这将自然形成“高配为主销、低配为展示”的健康销售结构,不仅强化品牌调性,也将显著抬升整体毛利率中枢。
从尊界家族飞轮视角看,MPV 将与 S800 形成互为支点的双核心驱动结构,显著加速尊界平台型高端智能汽车飞轮的运转节奏。其战略角色是继 S800 之后的“放量引擎”和“估值加速器”,成为第二曲线中最关键的需求放大器。
六、尊界品牌开启的江淮汽车第二曲线市值空间探究
6.1 上市公司估值的市场化研究
对江淮汽车股价月线图进行复盘,清晰可见自2024年7月开始股价从20元左右形成2次较大幅度拉升,到2025年8月后首批尊界车交付,恰好对应江淮汽车战略重构的第二曲线和第一曲线纠缠的战略转型期间。鉴于赛力斯问界系列产品尤其是M9的成功示范,华为赋能的智能豪华超高端产品品牌“尊界”产品给予了江淮汽车投资者市值巨大的想象空间,在一年左右的时间江淮汽车市值跃升了最高接近2倍,股价于2025年9月30日更是创出了58.81元的历史高点,当日市值接近1278亿元。

股价的上涨与下跌是众多因素决定的,尤其是中国A股这样的非常具有人为操纵性特点和高度投机性的市场。股价和市值的上涨并不能作为企业战略发展第二曲线的可靠验证。决定江淮汽车市值最为核心的因素是与华为合作的尊界高端智能车销量与盈利兑现,通过“销量 - 利润 - 估值溢价” 的传导链决定市值中枢与波动区间。次要影响因素是商用车新能源化与出口升级、大众安徽股权价值重估。
经过本报告第五部分对于和华为合作尊界品牌产品的聚焦战略重构江淮汽车战略发展第二曲线的多维变量的探究,确信江淮汽车有望实现“从传统车企向高端智能车企跃迁”,尊界作为汽车的塔尖品牌蕴含的高贵品质和科技智能重新定义豪华的创新精神无异于让江淮汽车焕发新生、焕新蝶变,这种跨维度的跃升,完全重塑了江淮汽车的品牌价值、盈利逻辑,重构了企业价值的塔基,这种性质的第二曲线打开的是经过量级扩容了的高质量成长空间,对应江淮汽车未来市值向上跃升的空间不可限量。可以作为一些参考的公司市值如下:

为便于研究未来2年江淮汽车的估值,净利润我们分别选择2026年5万辆均价90万、7万辆均价80万、2027年12万辆均价80万、15万辆70万元的不同净利润数据,另外考虑到尊界仍处于品牌导入和产品不断推出的市场导入期,使得此时的上市公司具有了成长股属性,PE分别选择25、30、40、50倍、用PS估值中,传统非尊界业务收入按1PS估值,尊界收入PS估值分别选择1.5、2、4倍作为测算参考,形成上述估值表格。
综合来看,江淮汽车2025年尊界高端S800上市第一年,处于品牌市场导入、产能爬坡和新品放量周期,鉴于超豪华智能高端汽车市场巨大空间和市场空白,鉴于该类产品的规模化高毛利率成长性,我们认为江淮汽车具有第二曲线初步兑现型公司盈利拐点明确、收入快速增长、但短期业绩尚未释放的特点,为平衡其成长性与确定性,我们认为市场应该选择2027年净利润均值93亿元的25PE作为估值中枢即2325亿人民币较为稳妥。
6.2 国有企业体制优势与估值困境
6.2.1 国有企业体制优势有利于推动尊界高端品牌的成功
江淮汽车是作为安徽省重点国有企业,这一企业性质具有的核心优势——体制凝聚力、资源统筹力、政策背书力,恰恰能对冲传统国企效率短板,形成“上下同心、聚焦资源” 的合力,推动尊界打造中国高端汽车品牌。具体体现在如下三大支撑:
6.2.1.1 政治与战略的聚焦:自上而下的“头号工程”执行力
国企的“集中力量办大事”在尊界项目上体现为:江汽集团将尊界项目被定位“顶格推进”的头号工程,省国资委与地方政府协同审批,超级工厂落地、产能建设、供应链整合等重大事项效率远高于民营车企(如尊界超级工厂 18 个月建成,冲焊涂总全自动化,年产值规划超千亿元)。江淮汽车近年来通过和华为的合作展现出了困境反转期的“破釜沉舟”心态,叠加国资考核导向从“稳增长”转向“转型突破”,形成上下同心谋转型的战略共识,避免民营车企常见的内部派系、资源分散问题。
6.2.1.2资源统筹与协同:国企的 “链主” 整合能力
在供应链端,江淮作为国资“链主”企业,联动 220 余家全球一流供应商组建“品质同盟”,保障尊界的供应链稳定与成本优势,这是民营新势力短期内难以复制的资源禀赋。在政企协同方面,安徽省将尊界纳入新能源产业重点项目,在土地、能源、人才政策上给予倾斜,加速产能爬坡与市场推广。在技术协同方面,江淮能联合中科大、清华大学等高校,与华为、宁德时代深度绑定,形成“整车 + 科技 + 能源”的生态合力,支撑高端化技术研发。
6.2.1.3 国企转型改革中激励机制灵活适配
江淮正通过“三项制度”改革、核心团队持股、项目跟投等方式激活个体动力:如尊界项目组实施“项目 CEO 负责制”,赋予人事、预算自主权;与华为合作的分成模式中,核心团队收益与销量、毛利率挂钩,实现 “个人与企业利益绑定”。困境反转期的“共渡难关”心态,进一步强化团队凝聚力,减少人才流失风险。
小结:
上述国有企业对比民营汽车新势力形成的差异化竞争优势在“尊界”产品落地、产能爬坡、品牌建设、生态合作、资源融通、风险抵御等多方面的实际推进中转化为了体制竞争力,取得了良好的预期成果。2026年1月6日江淮汽车高达35亿元的向特定投资对象定向增发股票融资也获得了证监会的核准注册,同样体现了体制性优势。这种优势不仅保障了与华为合作的尊界项目的快速推进和成功,也对江淮汽车市值的稳步上升起到保驾护航的作用,使得未来两年伴随着尊界品牌产品在智能超豪华汽车的巨大成功的同时,市场化对江淮汽车的估值可以有效兑现。
6.2.2 国有企业体制带给投资人的估值之困
国有企业体制在企业顺利发展阶段往往容易在决策效率、激励机制、资源配置、利润分成与改革等几个维度暴露其固有的弱点从而拖累企业更快和更好的发展。具体到江淮汽车来说,在尊界项目取得较大成功、市场口碑赞誉鹊起之后国有企业的固有弱点必然会引发投资人的估值之困,这一困惑会使得较长期间内市值难以再有突破,我们称之为——“体制之笼”。

结合上文市场化估值研究和体制优势的短期保障,我们认为在2026江淮汽车第二曲线业绩关键转折年和2027尊界系列高端产品销量、企业毛利率、净利润高增长预期兑现年,江淮汽车市场化的估值可以稳妥地接近3500亿元左右,具体到股价超过150元。 当然这一市值也可能是未来几年江淮汽车再难以突破的“体制之笼”。
七、江淮汽车下一个千亿市值的跃升点探究
7.1 跃升点开启时间窗口的变量探究
江淮汽车自和华为联合发布尊界品牌之后已经实质性步入战略发展的第二曲线。对应的公司市值也以大幅增长来正面回应企业的战略转型升级。截至本报告起草日,公司股价经过2轮近100%涨幅的猛烈上涨,总市值已从3-400亿稳稳突破千亿市值大关,半年线已构建千亿市值平台。根据上文所做的未来2年江淮市值估值研究,距离2325亿元的估值中枢,当下估值仍存在较大的估值差。

我们将目光再次投向江淮汽车市值第二曲线示意图,并对照公司股价月K线图,我们可以清晰发现自江淮发布尊界品牌之后已经公司市值已突破第一曲线变革点,进入了第一曲线和第二曲线叠加的箱体震荡期。
在这一震荡期内股价最低探至18.01元,最高跳升到58.81元,基本面仍未摆脱第一曲线的压制。这一时期,尊界S800作为首款产品刚刚进入市场导入期;“尊界”作为智能豪华汽车的顶级品牌尚处于大众心里建设期;尊界产品的订单和交付实现的营收作为新增动能从无到有并快速成长但尚没有在报表中占据主导地位,传统低毛利率甚至亏损产品销售收入作为旧的动能持续增长乏力。
公司聚焦尊界的战略将资源进行倾斜配置尚需时间,非尊界乘用车等产品力盈利能力薄弱的资产尚占据大量的组织、场地、产线、资金和人力资源的配置,相关组织和人员对于迅速占据资源配置主导地位的尊界乘用车新资产的动能仍持有怀疑甚至否定性的态度;与之相对应的二级市场股价走势,我们更愿意相信是资金筹码的反复拉锯,股价反复震荡,尚未进入主升。
那么第二曲线主升阶段的跃升点,或者说是公司市值向下一个千亿的爆发时间窗口何时开启?
回答这个问题,我们认为重点是关注:
“尊界产品销量和新品发布 + 定向增发资金成功募集 + 高毛利率预期的财报确认 + 估值体系的切换 + 外部市场环境”五个变量共振。

7.2 最可能的爆发路径与时间窗口
7.2.1 2026年3月中旬到5月中旬:(MPV发布 + 年报一季报披露)
▲ 销量产能在春节后将得到进一步验证,S800预期1月实现交付4000+,2月交付2000+,3月预期3000+,同时月均订单2500+。
▲ 定增已于春节前顺利完成,募投项目落地,机构认购倍数高折价率低,围绕定增落地展开的大半年的资金博弈有望对后市估值空间向上跃升一个平台达成一致。定增成功转化为中期利好、长期催化。
▲ 4月24日至5月3日北京车展预计尊界MPV实车首次亮相引发媒体及公众广泛关注,产品力在60万元+以上MPV市场获得统治地位,进一步强化尊界家族智能豪华新能源汽车的品牌定位。“尊界”作为中国自主智能豪华高端新能源汽车超越BBAP的认知进一步占领塔尖阶层和高收入阶层潜在市场客户的心智。
▲ 2025年四季报、年报和2026年1季报披露可推演出尊界产品高毛利率在四季度延续三季度扭转企业综合毛利率下降趋势后的大幅改善,并洞见未来2年综合毛利率继续大幅攀升的趋势。

▲ 如3月份和4月份的S800交付能保持3000+和订单2500+的水平,则基本上会带来全年交付的预期进一步上修到7万辆水平。随着大批研究机构战略性认知尊界产品的市场逻辑,公司市值估值会在各类研报中得以全面向上修正。本次跃升就有望触及下一个千亿平台,达到2000亿元左右的估值。折合2026年7万辆预测净利润41.1亿元的48.7倍PE或2027年预测净利润均值93.1亿元的21.5倍PE,折合2026年均值销售收入837亿元的2.39倍PS或2027年均值销售收入1325亿元的1.51倍PS。
7.2.2 2026年9月中旬-11月下旬(SUV发布+三季报+品牌重大事件)
▲ 9月中旬华为秋季全场景发布会将会压轴发布鸿蒙智行迄今为止最高端最智能最豪华的尊界旗舰SUV的标轴和长轴产品,产品最高价位冲过120万元。爆发惊人的产品力。尊界品牌作为全球智能豪华高端汽车的领先者定位的认知迈出国门开始占据全球高端收入人士心智。也为尊界家族产品迈向国际市场做出铺垫,投资人开始尝试对“尊界”品牌以全球化视角下的智能豪华新能源汽车建立新的估值逻辑。
▲ 10月中下旬发布的华丽质变后的三季报,展现出尊界不断向上进取的毛利率,且以一己之力再次大幅推高企业综合毛利率超越24%的水平,叠加SUV产品惊人的产品力,此时2027年更加辉煌的财报魅影已经无可遮挡。
▲ 11月下旬让尊界品牌和家族产品再一次撼动世界感动国人的重大品牌事件即将登场。极其可能列为APEC会议官方接待和展示用车的尊界S800和刚发布的SUV M900必将成为行驶在全球创新之都深圳道路上最亮眼的国家名片。
▲ 汇聚上述重大利好,此轮市值跃升空间难以估测,不排除再次挑战又一个千亿市值平台——3000亿元。 此时机构的研报和预期均充满乐观色彩。更多锚定2027年甚至是2028年预期净利润(120亿元+)和销售收入(1500亿+)来进行估测。3000亿市值折合2027年预测净利润均值93.1亿元的32.2倍PE,2027年均值销售收入1325亿元的2.26倍PS,按照2028年净利润则PE不超过25倍,PS不超过2倍。3000亿元估值对一个AI智能化时代超豪华高端品牌汽车企业来说并不相称。但考虑到那个悬在所有投资人心中的体制之笼。
我们认为2027年二季度前公司最高股价触达133元,对应3000亿元市值是一个并不会让人意外的,或者说是一个可能性极高的预测。
八、风险提示与投资风控锚点
江淮汽车尊界第二曲线的核心风险集中在销量与产能、财务与现金流、合作与品牌、竞争与政策、运营与治理五大维度,任一环节不及预期均可能扰动公司市值向上攀升的节奏。
8.1销量与产能风险:第二曲线的 “生死线”
销量爬坡若低于预期,将直接影响收入兑现节奏,产能利用率不足或导致单位成本下降不及预期,挤压毛利率表现。尊界S800 定价 70.8 万 - 101.8 万元,若年销不足2.4万辆,单车分摊超级工厂折旧、研发、华为分成等成本近15万元,叠加制造费用,大概率亏损。另外“尊界”品牌缺乏时间积淀,易出现 “叫好不叫座”。当出现订单不足销量低于预期时,可能的价格优惠营销策略会侵蚀品牌的高端调性。
8.2 财务与现金流风险:转型的 “资金链陷阱”
2025 年前三季度归母净利-14.34 亿元,资产负债率 77.45%,流动比率仅 0.8,短期偿债压力大。定增落地后若销量不达标,股本扩张将摊薄 EPS,若尊界毛利率和企业综合毛利率增速低于预期,股价或承压。
超级工厂投资超百亿元,重资产模式加剧现金流压力,若销售不及预期,源自尊界产品的净现金流不及预期。尊界项目反而将进一步拖累公司整体回报率,引发市场对转型价值的质疑。
8.3 合作与品牌风险:绑定华为的 “双刃剑”
华为智选合作方增多(如赛力斯、奇瑞等),华为引望智能也在不断扩大HI Car合作阵营,并优选更多车企推出“*境”系列产品,上述合作会带来华为内部资源竞争加剧,亦可能导致尊界在技术迭代、渠道支持、营销资源上得到的支持低于预期,长期下去“智能高端豪华”定位的产品竞争力会下降。
消费者认知中“华为汽车”标签过强,江淮品牌溢价难以体现,华为营销渠道抽成10%-15%过高,持续压缩江淮盈利空间,长期或沦为代工角色,失去产品定义权。
8.4 竞品频发与政策风险:高端市场的 “红海厮杀”
尊界S800上市后,BBA相关产品纷纷祭出降价争夺客户战。理想 L9、蔚来 ET9、特斯拉 Model S 等持续降价,同级别车型价格战加剧,尊界定价 70.8 万起面临性价比质疑,销量增长受限。
欧盟反补贴调查若成立,出口关税提升,将影响占营收15%的商乘用车出口业务,压缩利润空间;国内新能源补贴退坡、能耗法规加严,合规成本上升。受美国相关制裁限制,尊界产品无法顺利进行智驾系统和车机系统的本地化适配,出口海外产品需要预装的GOOGLE地图等汽车智能APP无法安装或使用受限。
8.5 运营与治理风险:国企体制的 “隐性短板”
组织变革缓慢,传统商用车业务疲软,2025 年商用车销量全线下跌,库存压力大,占用现金流,拖累转型;大众安徽合资项目累计亏损超 20 亿元,持续侵蚀利润。国企决策链条长,若股权激励未及时落地,核心团队利益未绑定,管理效率不足,可能导致新品各项工作推进延迟,错失市场窗口期。
结论:
尊界第二曲线的最大风险是上市公司会不会再次限于“高投入低产出”的恶性循环,需以销量与产能为核心锚点,同步管控财务、合作、竞争等风险。如持有仓位,建议在定增落地后,重点跟踪尊界月交付量是否稳定在2500 辆以上、新产品发布节奏、产能利用率是否达 80%、资产负债率是否下降,若多项指标不达标,需及时调整持仓策略,规避市值回撤风险。
总结:
本文对华为与江淮合作模式中部分关键参数(如供应链成本结构、销售服务费计提口径等)的测算,主要基于多方访谈信息、公开资料、以及对赛力斯—华为智选车合作模式与问界 M9 相关数据的对标分析,属于在信息不完全条件下的合理估算。文中对尊界产品毛利率、公司综合毛利率变化趋势及利润表关键科目的预测,均尽量采用可交叉验证的口径与保守假设进行推演,并在不同情景下对核心变量进行了敏感性检验。
需要说明的是,部分关键数据仍有待公司2025 年年报及 2026 年一季报进一步披露后进行拟合校验;因此,文中关于盈利兑现节奏、估值中枢与股价波动时间窗口的判断,更多是基于当前可得信息、同类公司估值框架与经验规律的推演,仅供对江淮汽车感兴趣的投资者参考。
同时,本报告认为尊界并非传统意义上“销量×利润率”的线性汽车业务扩张,而更接近具备正反馈特征的高端智能汽车平台:销量提升不仅带来收入增长,更可能通过品牌势能增强、价格中枢抬升、获客效率改善与规模化降本形成自我强化的经营闭环,使单车经济模型在爬坡期后持续优化。基于此,对江淮汽车的估值框架不宜仅使用静态单年 PE 进行裁剪,而应重点跟踪“销量、均价、毛利率、费用率与品牌溢价”的同步演进,并采用分阶段、情景化的方式对未来盈利兑现进行定价。


