
《2025 中国轻医美行业现状报告》由 MCR 嘉世咨询撰写,全面拆解行业发展新格局。报告显示,国内轻医美市场规模已破千亿,年复合增长率超 20%,注射类与光电类项目成为增长双引擎。
消费端呈现年轻化、普适化特征,90 后、00 后为消费主力,男性消费者占比持续提升,需求从改善性治疗转向日常精细化养护。产业链上,上游国产品牌加速替代国际巨头,中游机构向品牌化、连锁化整合,下游平台在强监管下重塑商业模式。

















































为了更好地促进医美·美妆·个护行业从业者的交流与合作,美派 Beauty Pie 搭建了医美技术、产品研发与临床应用交流学习与沟通群。扫描下方的二维码,添加工作人员微信后请主动发名片或工牌,实名验证后即可入群交流,共同探讨行业前沿动态、技术革新与实践经验。

医美美妆个护行业交流与学习交流群
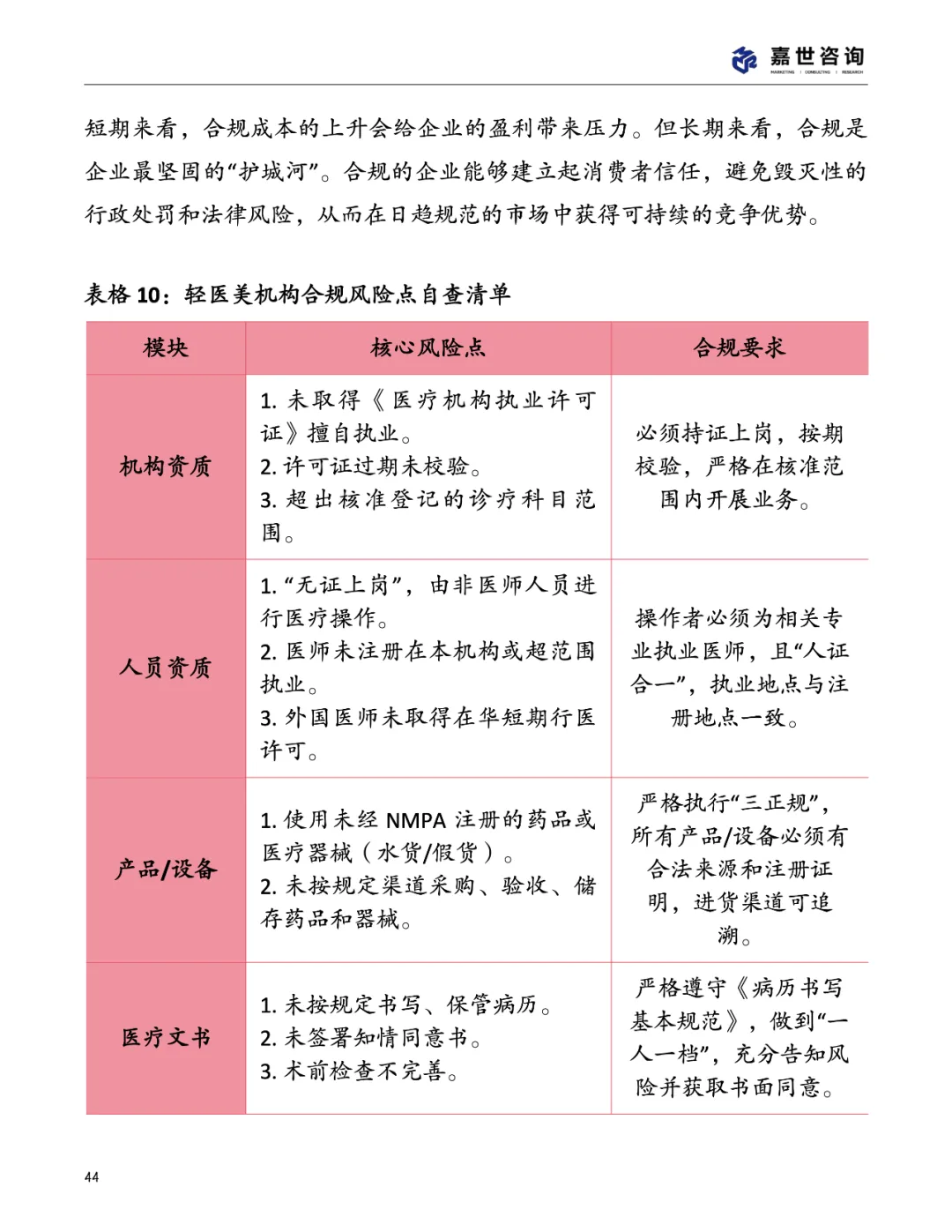
扫码添加管理员申请入群


