1. 智能场内物流行业
1.1 概览
场内物流是指在设施(如仓库、配送中心或制造工厂)内的材料和货物的移动、存取和管理。基于业务需求、物流模式、作业流程和技术要求等方面,场内物流可大致分为流通和制造两大应用场景。2020年到2024年,全球场内物流市场规模稳步增长,从2020年的人民币17,346亿元增长到2024年的人民币23,369亿元,预计2030年将达到人民币36,674亿元。中国场内物流市场在全球占据重要地位。2020年到2024年,中国场内物流市场规模从人民币6,800亿元扩大到人民币9,932亿元,复合年增长率为9.9%。预计到2030年中国场内物流市场规模将达到人民币16,545亿元,从2025年到2030年的复合年增长率为8.7%。
智能场内物流是指通过集成先进的设备系统(如穿梭车、AMR/AGV及输送分拣机器人)以及软件架构及物联网技术等,实现场内物流操作的现代化。相较于非智能场内物流解决方案,智能场内物流解决方案提供更高的灵活性及适应性,实现在动态环境中的实时调整及优化,并可大幅提升营运效率并降低劳动成本。相较于非智能场内物流解决方案,智能场内物流解决方案估计将提供30%至50%的营运效率提升并降低40%至60%的劳动成本。这些优势推动了智能场内物流解决方案渗透率的稳步增长,全球渗透率预计将从2024年的19.5%增长到2030年的27.0%。同期,中国的市场渗透率预计将从17.7%增长到25.0%。
1.2 场内物流行业的未来演变:智能与AI驱动的转型
场内物流行业正在经历日趋智能化的彻底转型。该转型主要受硬件(尤其是穿梭车及AMR)及综合软件系统(WMS、WCS及RCS)不断创新的推动,带动了场内物流核心功能(包括存取、分拣和搬运)以及多领域应用的效率攀升。
近年来,随着AI技术的快速进步及其在场内物流行业的深度应用,场内物流的智能化转型进一步加速。场内物流机器人正逐步向具身智能方向发展,而软件平台则利用云边协同和群体智能实现多机器人之间的无缝协调。因此,下一代场内物流解决方案将具备高度通用能力 - 能够在陌生场景中执行新任务。
机器人:在感知层面,机器人借助图像识别、语音识别和立体视觉等多模型环境感知技术,感知并理解其周身三维环境,从而能够识别并适应不同物体及动态环境;在决策层面,强化学习使机器人能够通过试错与反馈机制持续优化决策,并将实时数据融入学习过程;在控制层面,具身智能技术现已通过机器学习算法使机器人能够自我调整并优化其移动路径,从而实现更精准的移动规划与执行。
软件:人工智能算法与算力的持续进步正显著提升软件系统的云边协同与群体智能能力。大规模仿真与模型训练可在云端执行,通过实时数据动态支持边缘端,从而实现高效的多机器人协作及更智能、更敏捷的作业调度。
解决方案:人工智能赋能的解决方案正朝着更通用的方向发展。这些解决方案将越来越能够高效地部署到各种新的应用场景中,从而有助于快速适应多样化、复杂的工作环境。
1.3 市场规模
在人力成本增加、运营复杂性增加以及对效率需求不断增长的推动下,全球智能场内物流市场规模稳步增长,从2020年的人民币2,706亿元增长到2024年的人民币4,551亿元,预测2030年将达到人民币9,919亿元,2025年到2030年期间的复合年增长率为13.7%。中国是智能场内物流行业的重要市场,市场规模从2020年的人民币960亿元增长到2024年的人民币1,759亿元,期间复合年增长率为16.3%,并预计到2030年市场规模将达到人民币4,137亿元,2025年到2030年的预计复合年增长率为15.1%。下图载列2020年至2030年全球及中国智能场内物流市场规模。

2. 智能场内物流机器人行业概览
2.1 智能场内物流机器人的定义和分类
智能场内物流的发展与机器人系统的进步息息相关,机器人系统已成为现代设施自动化的关键技术。智能场内物流机器人的核心是将导航定位、运动控制、自动驾驶、多机器人集群控制以及AI等先进技术结合起来,实现设施内物料仓储及存取、搬运、分拣等关键任务的自动化。智能场内物流机器人的主要类型包括:
穿梭车:穿梭车由料箱和托盘处理作业专用机器人组成。该等机器人主要分为两种类型:四向穿梭车,可实现全向移动(前、后、左、右);及两向穿梭车,仅限于直线往覆运动。在高速升降机的支持下,穿梭车主要部署于高标仓库和立体仓储,其小巧的尺寸和灵活移动的能力便于在货架内进行高密度库存处理。
移动机器人(AMR/AGV):AMR通常利用SLAM及二维码技术导航,并通过应用AI增强其动态路径规划能力,使其能够灵活搬运物料(如托盘及料箱),而AGV则依循预先定义路径可靠搬运该等物料。极窄巷道自主移动机器人(VNA AMR)是一种专为通道非常狭窄(宽度通常小于1.8米)的仓库环境而设计的AMR。VNA AMR利用高精度定位和导航技术,在有限的空间内自动在货架之间搬运和拣选物品。该等AMR配备升降系统,亦可存取多层垂直存放的货物。相比之下,其他 AMR则强调灵活性,更适合开放空间及频繁变化的物流中心或生产车间。VFR为VNA的一种,而VNA为AMR的一种。
输送分拣机器人(CSR) :CSR设计用于处理各种物料,可在执行高速搬运、精确拣选和分拣操作时持续搬运物料。该等机器人配备传感器、机器视觉镜头及其他智能识别系统,可透过图像识别系统识别物品形状,用机械臂或交叉带等其他分拣设备分拣物品,然后将物品输送并放置于指定位置,从而实现货物的高速输送和分拣。
其他机器人:其他机器人由RGV和堆垛机组成。RGV是一种在轨道上运行的用于仓库和制造设施中的物料搬运的车辆。堆垛机配备有货叉或货杆作为搬运装置,专门用于抓取、堆栈或从工业场所(如仓库和车间)的高层货架上取回单件货物。

智能场内物流机器人代表着现代设施运营模式的转变,是在日益复杂和苛刻的商业环境中应对关键运营挑战不可或缺的解决方案。它们通过大幅提高效率、显著降低对人力的依赖性并从根本上消除人为错误,改变了运营能力。这些机器人和系统可全天候不间断运行,同时保持精确性能和工作场所安全,为卓越运营建立了新的基准。
作为模块化构件,这些机器人可以通过组合及配置来创建定制系统,满足不同运营需求。这些系统提供了前所未有的灵活性,可在不对基础设施进行大规模改造的情况下扩大运营规模并适应不断变化的业务需求,这在当今瞬息万变的市场环境中是一项重要的优势。
2.2 智能场内物流机器人行业的业务模式
智能场内物流机器人行业的企业一般分为两种经营模式:专业智能场内物流机器人企业及综合智能场内物流机器人企业。专业智能场内物流机器人企业着重于提供特定类型的机器人,采用专业及规模驱动的策略扩大市场占有率。综合智能场内物流机器人企业则通过建立具备一体化软件及解决方案能力的多元化机器人产品组合,覆盖场内物流关键流程,满足用户在不同场景的多样化需求,从而提升竞争力。

2.3 智能场内物流机器人价值链
智能场内物流机器人价值链包括三大环节:上游由零部件制造商主导,承载核心硬件(传感器、电机、减速器及其他机械 ╱ 电子零件)的供应,中游依赖解决方案提供商,下游衔接部署。其中,中游环节作为价值创造的中流砥柱,聚焦三大核心活动,即自有技术研发、硬件生产以及机器人部署和系统设计。依托于硬件与软件的无缝集成和此类设计能力,我们的下游部署兼容多种规模,可实现较小规模的机器人部署和构建大规模的综合系统。

2.4 中国和全球智能场内物流机器人的关键价值
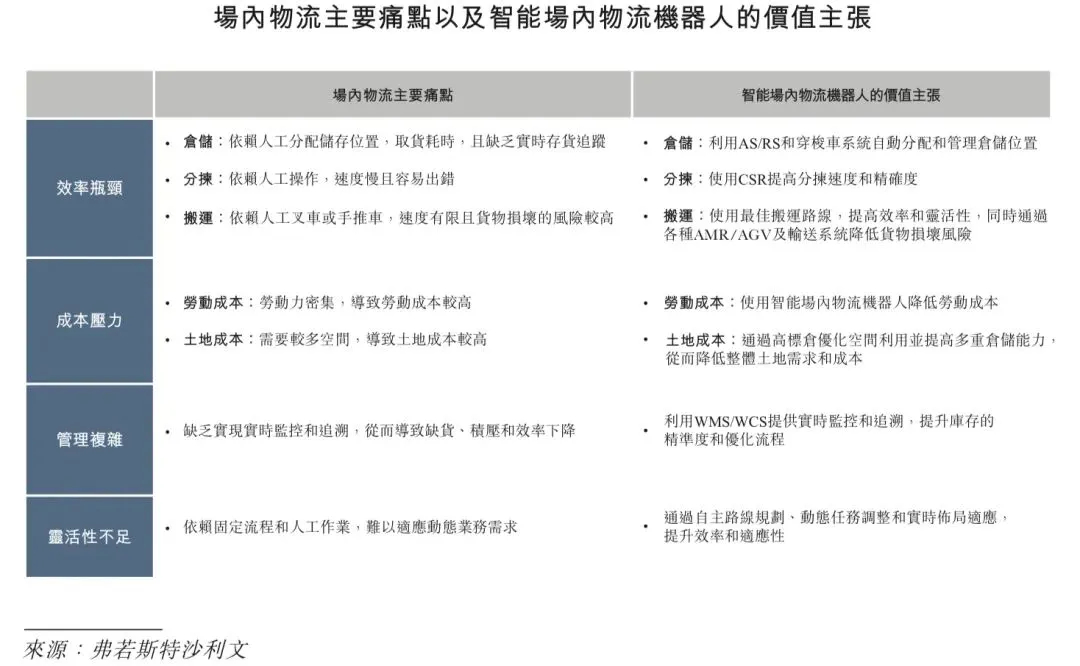
在当今竞争激烈的商业环境中,传统的场内物流业务面临着制约整体效能和增长的严峻挑战。这些挑战涉及运营效率、成本管理、系统复杂性和对变化的适应性。智能场内物流机器人已成为一种变革性解决方案,可全面改善这些主要痛点,同时使企业实现更高的卓越运营水平。

2.5 市场规模
全球智能场内物流机器人行业的发展主要得益于企业对物流作业效率及自动化日益增长的需求。此乃由于企业希望提高生产力、降低劳工成本并提升供应链的准确性。在此背景下,全球智能场内物流机器人市场规模稳步增长,从2020年的人民币426亿元增长到2024年的人民币1,183亿元,预计到2030年将达到人民币3,441亿元,2025年至2030年的复合年增长率为19.4%。得益于庞大的产能基础、电子商务的快速成长以及政府对工业自动化的大力支持,中国在这一市场中的地位日益突出。中国市场规模从2020年的人民币139亿元扩大到2024年的人民币440亿元,占全球市场的37.2%。到2030年,中国市场规模有望达到人民币1,339亿元,2025年至2030年的复合年增长率为20.2%,这反映出中国正加速向智能生产和物流转型。具体而言,东南亚和中东是全球智能场内物流机器人行业的主要增长区域。于2024年,东南亚的市场规模约为人民币30亿元,并预计于2030年达到人民币119亿元,2025年至2030年的复合年增长率为25.1%。同时,中东市场预期由2024年的人民币53亿元增长至2030年的人民币196亿元,2025年至2030年的复合年增长率为23.7%。这两个地区的强劲增长主要得益于电子商务的快速扩张及先进制造业发展计划的积极实施。下图载列2020年至2030年全球和中国智能场内物流机器人市场规模:

智能场内物流机器人市场主要由两类公司组成:综合解决方案提供商和专业解决方案提供商。综合解决方案供应商整合各种机器人系统,包括储存 ╱ 检索、物料运输及输送以及分拣作业,以提供端到端的解决方案。相比之下,专业解决方案提供商通过在特定机器人类别的深入专业知识脱颖而出。2024年,综合解决方案提供商产生收入人民币280亿元,占市场总收入的23.7%。预计该份额将在预测期内稳步增加,到2030年估计将达到28.7%。

智能场内物流机器人市场服务于多个终端用户行业,其中汽车、新能源及医药是最主要的应用领域。全球智能场内物流机器人行业的增长主要得益于下游应用需求的不断增长。例如在汽车业,向智能制造的转变以及对更高生产效率及灵活性的需求正在推动先进场内物流解决方案的采用。于2024年,智能场内物流机器人供应商在汽车制造领域创造收入人民币303亿元,新能源领域为人民币193亿元,及医药领域为人民币187亿元,分别占总收入的25.6%、16.3%及15.8%。在预测期内,汽车、新能源及医药的市场份额预计将继续上升,到2030年分别达到28.2%、21.3%及16.5%。锂电池行业是新能源领域的一部分。受新能源汽车销售增长放缓、产能暂时过剩等因素影响,锂电池行业产能扩张步伐明显放缓,降低了下游产业对智能场内物流机器人的需求。

单一功能机器人部署涉及使用自主研发的机器人执行拣货或运输等特定任务。多功能综合系统将该等机器人与第三方产品集成,以处理多种操作,例如完整的仓库自动化。自2020年到2030年,单一功能机器人市场规模由人民币81亿元扩大至人民币585亿元,而多功能机器人市场规模增长更为迅速,由人民币58亿元增至人民币754亿元,凸显行业向多功能综合系统解决方案的强劲转变。

在整个行业中,单一功能机器人部署项目的毛利一般高于多功能综合系统项目,主要是因为部署项目通常涉及较少的定制及集成工作,从而降低交付成本。因此,虽然行业正趋向于多功能全面系统解决方案,但我们向单一功能机器人部署项目的战略转变在商业上属合理,并与其技术优势及市场定位一致。我们的单一功能机器人部署解决方案让客户能够灵活地与其他系统集成或根据其特定需求作为独立解决方案部署,从而为全面自动化提供另一种途径。此方式迎合已具备内部系统集成能力或寻求分阶段自动化升级的客户的需求,从而扩大我们的潜在客户基础,并顺应发展综合解决方案的行业趋势。此外,由于单一功能机器人部署项目标准化的产品设计、更短的交付周期及更低的集成成本,其通常提供更高的毛利,使我们能够提高整体盈利能力和资本效率。
2.6 出货量
穿梭车在智能场内物流市场发展中发挥着举足轻重的作用。全球穿梭车出货量从2020年的15.7千台稳步增长至2024年的57.9千台,并预计将于2030年达到247.5千台,2025年至2030年间复合年增长率为26.9%。强劲的增长反映了市场对高密度存储和高效的货到人系统不断增长的需求。在高密度自动化存储系统需求增长的推动下,穿梭车在中国场内物流市场中所占份额亦日渐显著。2020年至2024年,中国穿梭车出货量由8.7千台增长至36.0千台,复合年增长率达42.8%,并预计将于2030年达到167.3千台。

AMR/AGV是智能场内物流行业增长的重要催化剂。AMR/AGV出货量从2020年的75.0千台增长至2024年的278.0千台,且预计2030年的全球出货量将达到1,066.4千台。该等快速增长主要由于制造业和物流行业对自动化技术的广泛应用。中国的AMR/AGV出货量从2020年的41.0千台攀升至2024年的168.2千台,期内复合年增长率高达42.3%。展望未来,AMR/AGV需求预计将保持强劲,且出货量预计将在2030年突破707.0千台。全球及中国出货量持续增长凸显了各个行业对智能场内物流解决方案不断增长的需求,反映了行业对于提升制造和流通营运的效率和灵活性的迫切需求,彰显了AMR/AGV在优化物料搬运和提升营运效能方面的关键作用。

VNA AMR的核心特性在于其具有紧凑的机身设计和灵活的转向能力,适用于高密度仓储场景。其能在狭窄通道内实现高精度作业,并与智能调度系统无缝协同,从而提升仓储空间利用率及整体运营效率。2020年至2024年间,其出货量持续增长,2024年达到1.5千台。这一增长主要源于土地成本攀升下,企业对仓储自动化与空间集约化的需求激增,加速了窄巷道技术从人工作业向无人化机器人作业转型的进程。预计到2030年,中国VNA AMR出货量将达到20.8千台。

2.7 市场驱动因素及趋势
智能场内物流机器人行业的主要市场驱动因素及趋势包括以下:
通过高密度自动化实现资源优化。面对运营成本上升、土地资源稀缺和劳动力短缺,高密度自动化仓储解决方案正加速普及。多层货架配置下的先进穿梭车,在实现极速存储及检索的同时,将空间利用率提升至极致。这类解决方案以最小空间占用实现自动化运营,既有效缓解成本压力,又提高了运营效率。智能的调度系统进一步优化了仓储配置和检索效率,使该等解决方案特别适合空间受限但需要高精度物流管理的设施。
技术突破及AI整合。传感器及SLAM等核心机器人技术以及AI工具在机器人开发及部署中的应用极大地提高了智能场内物流机器人在导航、路径规划与自主决策方面的能力。可应用于VNA AMR产品的具身智能的出现改变了机器与其物理环境和人类操作员的交互方式,而先进的多机器人系统则为复杂的仓库环境提供了前所未有的运营灵活度。适应能力提升后,机器人能从刻板的自动化工具转变为自适应物流伙伴,使其能够在复杂多变的环境中处理多种任务,推动其在广泛应用领域中的部署。机器人技术及AI的快速发展极大地推动了智能场内物流机器人行业的进步。例如,在感知技术方面,视觉技术的突破使机器人能够在复杂环境下实现高精度定位和货物识别,作业效率及精准度大幅提升。在仓库作业中,AI驱动的调度算法优化了AMR/AGV的部署,从而减少了空闲时间并将运营吞吐量提高约20%至40%。此外,基于AI的预测性维护模型可及早发现潜在的设备故障,从而最大限度地减少停机时间,并将维护成本降低至多30%。
运营复杂度的加深催生对专业能力的需求。随着物流运营日益复杂,对具备物流场景和行业特定要求有深度认知的供应商的需求也随之增加。日益增加的运营复杂性和工作流程优化压力要求智能场内物流供应商通过策略性机器人部署或应对特定挑战的综合系统提供有效的解决方案。随着物流运营复杂度持续升级,兼具技术实力及强大运营洞察力对于持续取得市场成功将变得越来越重要。
从场内物流到端到端供应链优化的智能演变。各大企业正通过AI开发计划和智能制造升级,加速数字化转型。这一技术融合已突破传统场内物流局限,实现全面供应链优化,为各种规模的企业解决了从仓库管理到最后一公里配送的难题。日益广泛的应用弥补了人机协作的隔阂,解决了复杂的物流难题,为数字时代重塑了商业模式,最终为客户提供更快、更可靠的服务。
有利的政府政策。各国政府纷纷出台政策以升级生产、推广智能技术及发展AI基础设施,其中智能物流机器人被列为优先发展领域。中国政府出台了多项扶持措施,包括由工信部等部门联合发布的2023年《「机器人+」应用行动实施方案》,提出要打造以机器人为中心的智能物流系统,实现商业物流数字化。《「十四五」现代物流发展规划》概述了智能和绿色物流系统的建设,地方政府提出的部署「无人值守工厂」亦支持智能内部物流机器人行业的增长。此外,《加快数智供应链发展专项行动计划》旨在促进智能自动化仓库、AMR/AGV及无人配送车的应用,加强人、车、货的智能调度,以实现降低全社会物流综合成本的发展目标。
中国场内物流机器人企业正加速全球化。中国场内物流机器人企业主要通过两种方式拓展国际市场。首先,他们紧跟电子商务、制造业等领域的中国企业全球扩张步伐。机器人企业通过为这些开展海外业务的企业提供智慧场内物流解决方案,快速获得海外市场份额及应用场景。其次,他们正在与全球领先的集成商建立战略合作伙伴关系。该等合作有助中国机器人企业将其技术融入大型场内物流项目,提升其品牌知名度,并提高其对当地市场的适应能力。通过这两条路径,中国场内物流机器人企业不仅扩大了其全球版图,还借助多元化的应用场景和全球客户需求,加速了技术迭代与产业生态建设。
2.8 竞争格局
全球智能场内物流机器人市场仍然相对分散,参与竞争的既有综合系统提供商,也有专业厂商。综合智能场内物流机器人企业通过整合存取、分拣和拣选、输送及搬运作业中的多机器人系统来提供端到端系统,而专业厂商则通过在特定机器人类别中的深厚专业知识来实现市场差异化。竞争格局中还涵盖经营非核心但具有商业意义的智能场内物流机器人业务的企业。在中国市场,前五大综合智能场内物流机器人企业合计占有12.6%的市场份额,而凯乐士科技凭借专有的机器人产品和系统,以及为行业领先企业实施先进自动化解决方案的良好业绩,已跻身市场前五名,市场份额为1.6%,由此确立了显著的市场地位。不计及下列五大领先企业,估计市场上约有100家其他综合智能场内物流机器人企业。


VNA AMR在中国的总出货量为约1.5千台,预计于2030年进一步增至20.8千台。以2024年VNA AMR出货量计算,凯乐士科技在中国排名第一。不计及下列五大领先企业,估计市场上有少于50家其他VNA AMR供应商。


以2024年四向穿梭车的出货量计算,凯乐士科技在中国排名第三。估计市场上有少于50家其他四向穿梭车供应商。
为比较本公司产品与同业产品的表现,凯乐士科技为每种产品提供以下代表性指标。

2.9 进入壁垒
行业先驱的产品组合优势。在智能场内物流方面,全面的产品组合及成熟的部署能力构筑了巨大的进入壁垒。对于通过广泛的实际实施来验证性能以及根据运营洞察实现持续改进而言,在各种应用中严谨开发及改进机器人及系统至关重要。成熟厂商通过多年的持续投资建立了强大的软硬件基础,并通过每次成功案例的积累不断扩大能力上的差距。
先进的技术能力。市场领先企业拥有成熟的软硬件集成专业知识,涵盖导航系统、SLAM算法、多机协同及WMS平台兼容性。他们成熟的生态系统开发,经过多年实际部署的优化,使AI和边缘计算应用能够持续创新。该等技术系统的精密性透过海量现场测试不断完善,构成了巨大的进入壁垒。
通过全生命周期服务建立牢固的客户关系。场内物流系统的关键任务性质通过深度运营整合创造了强大的客户锁定能力。成熟厂商通过全面的售后支持、系统优化和持续升级来维持这些关系。新入局者则难以通过类似服务基础设施和技术支持能力来保持和客户的长期关系。
深度行业认知与市场覆盖。有效的机器人系统需要契合特定行业的工作流程、合规要求和运营痛点。领先的供应商已在医药、电商、汽车及其他关键行业领域开发了专业技术。该等深厚的行业知识为尝试进入核心市场区块的新进者制造了重大障碍。
专业人才与机构专业知识。该行业需要机器人工程、算法开发、工业设计和特定领域知识等复合型人才。在系统设计、部署方法及安装后支持等关键领域,成熟厂商已打造多维度人才梯队并积累机构知识。该等人力资本优势对成功进入市场和持续增长具有重大影响。
3. 智能场内物流机器人核心零部件成本分析
多向穿梭车通常配备多个主要零部件,包括多向驱动系统、轨道导向机制、车载控制器、电源系统、无线通讯模块和定位传感器。其通常与高速升降机配合使用以实现多层作业。AMR/AGV一般包括多个核心模块,如具有差速或全向轮的移动底盘、SLAM或视觉导航系统、中央控制单元、避障传感器(如激光雷达、摄像头)及无线通信系统。CSR围绕伺服电机、机械执行器和机械臂控制系统构建,通常与WMS平台集成。
由于规模经济、传感器和电池等零部件的技术进步以及国内核心模块产量的增加,该等机器人的主要零部件的价格近年来普遍呈下降趋势。核心零部件成本下降(例如激光雷达的售价预计到2030年将下降50%-60%至人民币200-500元,而传感器及集成电路由于规模及技术进步售价将下降30%-50%)及市场竞争日益激烈,正逐步使智能场内物流机器人被更多行业采用。

【免责声明】本文摘自凯乐士科技港股招股书,版权归原作者所有,仅用于知识分享与交流,非商业用途!对文中观点判断均保持中立,若您认为文中来源标注与事实不符,若有涉及版权等请告知,将及时修订删除!查看更多报告请关注微信公众号


