基于2026年1月16日A股市场表现及资金流向,在此根据综合指数走势、板块轮动、资金动向及政策事件影响等多方面展开分析:
一、 市场整体表现概述:指数承压,结构性行情深化
2026年1月16日,A股市场未能延续反弹,全天呈现高开低走的震荡格局。在监管“降温”信号持续发酵、前期高位热门板块大幅退潮的背景下,市场呈现出典型的“高低切换”与结构性分化特征。
1. 指数与成交表现
三大主要股指集体收跌,市场情绪趋于谨慎。上证指数盘中一度失守4100点整数关口,最终险守,反映出短期技术支撑正在经受考验。
●上证指数下跌0.26%,收报4101.91点。
●深证成指下跌0.18%,收报14281.08点。
●创业板指下跌0.20%,收报3361.02点。
市场交投方面,虽然指数下跌,但两市成交额较上一交易日放量约1200亿元,重回3万亿元上方(沪市约1.34万亿,深市约1.69万亿)。这表明多空分歧依然巨大,资金在调仓换股过程中交易活跃。
2. 市场广度与情绪
个股层面跌多涨少,全市场超过2808只个股下跌,上涨个股约2251只。涨停与跌停家数接近(涨停67家,跌停57家),显示出市场内部极强的分化与博弈特征。这种“一半海水,一半火焰”的格局,是市场从普涨亢奋期转向结构性行情阶段的典型标志。
二、 资金流向与热点板块深度解析
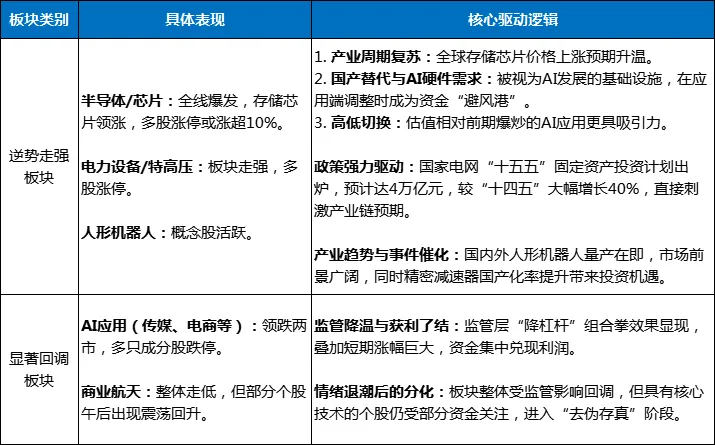
今日的资金流向图谱清晰地揭示了市场“弃高就低”的调仓路径,半导体等“硬科技”板块成为新的资金聚集地。
1. 主力资金流向:从应用端转向硬件端
根据主力资金监控数据,市场“高低切换”的意图明确:
●主要流入方向:半导体、汽车、消费电子板块获主力资金青睐。特别是半导体产业链中的存储芯片方向,已连续两日获得资金大幅流入。具体个股如工业富联、兆易创新、长电科技等获资金净流入超20亿元。
●主要流出方向:计算机、传媒、航天航空(含商业航天) 等前期热点成为资金抛售的主要区域。其中,AI应用(如金融科技、电商)、商业航天概念股全线回调。蓝色光标、特变电工等前期热门股遭主力净流出超20亿元。
2. 热点板块轮动分析

三、 机构与网络观点综述
综合各大券商及网络平台观点,市场对后市普遍持“谨慎乐观,聚焦结构”的态度。
●主流机构观点:多数机构认为“春季行情”或“慢牛”格局未变,但节奏已变。
○东方证券指出,市场正从过热回归理性,预计春节前沪指将在4000-4200点区间震荡,投资机会将更多出现在“补涨成长”风格中。
○东莞证券从技术分析角度认为,沪指在4100点附近存在技术性支撑,若守稳则后市仍有反复上行的可能。
○申万宏源则相对谨慎,认为当前市场处于“结构牛”高位区域,大波段行情可能告一段落,未来或面临季度级别的阶段性修整。
●网络自媒体视角:以某投资顾问平台“股市女神”为例,其观点更侧重技术分析与短线操作。她指出,从技术指标看,日线级别调整尚未结束,短期市场仍有探底需求,但部分分时指标已现低位背离,预示着反弹可能临近。操作上建议减少频率,等待探明支撑后的加仓机会。
四、 重要政策与事件速递
1.货币政策:盘后,中国人民银行宣布自1月19日起下调各类结构性货币政策工具利率0.25个百分点。此举被市场解读为定向“降息”,旨在支持特定领域,但同时也可能降低了春节前全面降息的概率。
2.产业政策:工业和信息化部等六部门联合发布《新能源汽车废旧动力电池回收和综合利用管理暂行办法》,自2026年4月1日起施行,旨在对动力电池实施全生命周期监管。
3.行业动态:国家电网“十五五”4万亿投资计划明确,直接利好电网设备产业链。被动元件大厂国巨宣布将于2月起调涨电阻价格15%-20%,反映上游成本压力。
五、 后市展望与操作策略建议
综合来看,市场在监管引导下正进行健康的风格转换。驱动行情的中长期逻辑(产业升级、政策扶持)未改,但短期驱动从情绪和杠杆转向基本面和政策实质。
1. 短期市场展望
指数预计将进入高位震荡整固期。沪指4100点成为短期关键心理位和技术支撑位。在成交量维持高位、但增量资金受杠杆政策抑制的背景下,市场难以再现单边上涨,结构性轮动将是主要特征。
2. 操作策略建议
●总体策略:从“进攻追涨”转向“防守反击,去伪存真”。建议总体仓位保持中性(5-7成),保留部分现金应对波动。
●持仓结构调整:
○坚决规避高位风险:对缺乏业绩支撑、纯粹炒作的AI应用、商业航天等高位题材股,反弹仍是减仓机会,不宜盲目“抄底”。
○聚焦新主线与业绩:将关注点转向:
⑴硬科技与政策驱动:持续关注资金流入明显的半导体(尤其存储芯片)、受益于明确投资计划的电力设备/特高压,以及产业趋势确定的机器人板块。
⑵业绩与景气复苏:关注年报预告期业绩超预期的方向,以及全球定价、有涨价逻辑的有色金属等资源品。
●交易节奏:多看少动,耐心低吸。避免在震荡市中追涨杀跌。可等待市场指数或心仪标的回调至关键支撑位(如沪指4080-4100区域、板块重要均线)再考虑分批布局。
总结:1月16日的市场是监管信号显效、市场自发“高低切换”的结果。天量成交下的指数调整,表明资金正在激烈地换仓,而非离场。
对投资者而言,当前最重要的是适应市场节奏的变化,从追逐“故事”回归到审视“价值”和“趋势”,利用市场的震荡,优化持仓结构,为下一阶段的行情储备优质筹码。
❖本报告基于1月16日市场数据客观分析,不构成直接投资建议。大家需结合自身风险承受能力,审慎做出投资决策。市场有风险,投资需谨慎。


