推广 热搜: 采购方式  甲带  滤芯  气动隔膜泵  减速机  减速机型号  履带  带式称重给煤机  无级变速机  链式给煤机 

报告 | 中国信通院《科研智能发展报告(2025年)》(免费下载PDF版本)

   日期:2026-01-16 14:22:27     来源:网络整理    作者:本站编辑    评论:0    
报告 | 中国信通院《科研智能发展报告(2025年)》(免费下载PDF版本)
本报告《科研智能发展报告(2025年)》由中国信息通信研究院人工智能研究所和中国人工智能产业发展联盟于2026年1月联合发布,旨在系统梳理科研智能的发展背景、政策举措、关键技术体系与典型应用。报告指出,科研智能是人工智能与科研活动深度融合的产物,正推动科研范式从以人为中心的线性流程向数据-模型-计算-实验协同的闭环体系演进,成为全球科技竞争的新焦点。报告基于文献研究、案例调研与专家访谈等方法,覆盖科研智能的战略地位、历史脉络、全球政策布局、关键技术组件(如科研数据、计算、模型、智能体、自动化实验室)以及在基础科学(如生命科学、化学、地球与空间科学、数学)和产业研发(如医药、材料、半导体、先进制造)中的典型应用,最后分析了发展挑战与未来展望。报告服务政府部门、科研机构与产业界把握趋势、识别路径,并为相关战略制定提供参考PDF版本下载方式见文末。

一、科研智能发展背景

    科研创新是经济增长的内生动力,内生增长理论强调知识积累的规模报酬递增效应,研发投入强度正固化为国家竞争力差距。全球研发支出向头部经济体集中,2022年美中合计占全球研发总支出超50%。科研范式历经经验科学、理论科学、计算科学和数据密集型科学四种范式的演进,当前面临人类认知瓶颈、高维复杂性、实验试错成本高昂等挑战,亟需引入智能工具推动向第五范式(科研智能)跃迁。科研智能通过克服这些局限,成为支撑长期增长的关键引擎。

    二、科研智能发展历程

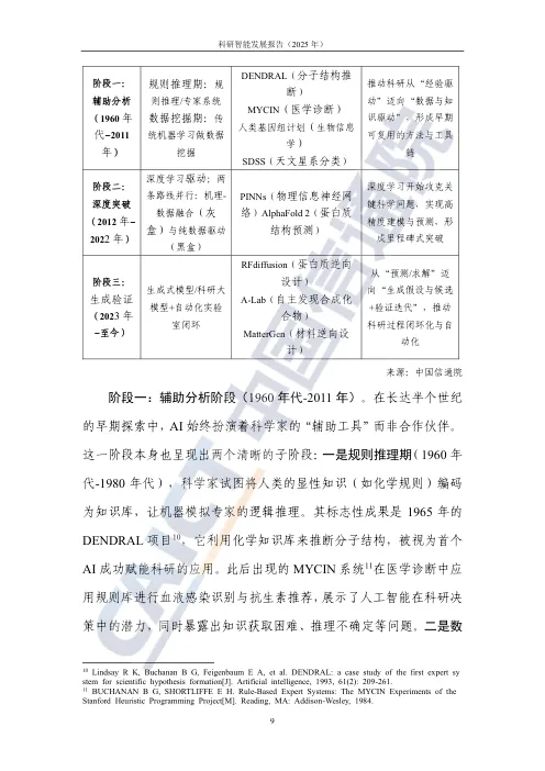
    科研智能发展可分为三个阶段:阶段一(1960年代-2011年)为辅助分析阶段,包括规则推理期(如DENDRAL分子推断系统)和数据挖掘期(如人类基因组计划中的机器学习应用),推动科研从经验驱动转向数据与知识驱动;阶段二(2012年-2022年)为深度突破阶段,深度学习攻克关键科学问题,如AlphaFold2解决蛋白质折叠问题,呈现机理-数据融合(灰盒)与纯数据驱动(黑盒)并行路径;阶段三(2023年至今)为生成验证阶段,生成式模型与自动化实验室结合形成闭环,案例如RFdiffusion蛋白质设计和A-Lab材料合成,推动科研流程向自主化演进。发展历程体现AI从辅助工具向科研伙伴的转变。

    三、科研智能政策举措

    全球主要经济体通过顶层设计、资源导向和专项政策布局科研智能。美国以“创世纪计划”为国家工程,整合算力与数据资源,并通过NAIRR计划推动AI研发民主化;欧盟发布《科学人工智能战略》,以欧洲科学人工智能资源整合全欧算力与数据,依托地平线欧洲等资金体系支持;中国将“人工智能+科学技术”列为首要行动,建设国家超算互联网和公共算力平台,通过项目群组织化投入;英国、韩国、日本等国也推出专项战略,聚焦算力基础设施和跨学科应用。政策凸显科研智能的战略意义,旨在形成系统性支持框架。

    四、科研智能关键技术

    科研智能关键技术体系包括科研数据、科研计算、科研模型、科研智能体和自动化实验室五大组件,这些技术协同推动科研范式的闭环化。科研数据涉及数据采集生成、治理和知识图谱,如PANGAEA数据平台实现FAIR原则;科研计算强调异构计算与资源调度,CPU+GPU架构成为主流;科研模型分为科研大语言模型(如SciGLM)、领域科研大模型(如AlphaFold3)和多模态科研大模型(如MolCA),侧重知识表达与推理;科研智能体(如AI Scientist)融合语言理解与工具使用,实现自主决策;自动化实验室(如A-Lab)通过机器人执行实验,形成干湿闭环。这些技术共同支撑科研从预测向生成验证的转变。

    五、科研智能典型应用

    科研智能在基础科学和产业研发中驱动突破。在基础科学领域,生命科学中AI用于靶点识别和分子设计(如AlphaFold3预测蛋白质结构),化学中通过自动化实验室实现闭环研发(如ChemCrow自主合成),地球科学中AI提升天气预报精度(如GenCast集合预报),数学中AI解决竞赛难题和生成猜想(如FunSearch优化组合问题)。在产业研发领域,医药研发利用AI加速药物发现(如英矽智能的Rentosertib将研发周期缩短至30个月),材料研发通过虚拟筛选和逆向设计发现新材料(如GNoME预测晶体结构),半导体设计中AI优化功耗和面积(如DSO.ai工具),先进制造中生成式设计提升效率(如NASA的进化结构减重增效)。应用显示AI在降低成本、提升成功率方面的潜力。

    六、发展挑战与展望

    科研智能面临数据与知识基础薄弱、算法可靠性不足、工程化基础薄弱、组织人才匹配不足、伦理治理框架不成熟等挑战,如数据孤岛、模型黑箱、产业化死亡谷等问题。未来展望包括:科研范式向自主科研演进,模型体系走向大小协同与机理融合,科研基础设施服务化(Research as a Service),产业化在医药、材料等领域形成千亿级赛道,以及构建可信治理生态。报告强调科研智能需从工具升级为基础设施,通过多方协同实现负责任创新。

    部分内容截图,下载方式见文末

    (本文内容由中国信通院制作,版权归作者所有

    资料下载方式

    关注本公众号后并台回复:

    CAICT

    即可领取完整版资料。

    你可能还想看这些内容:

     
    打赏
     
    更多>同类资讯
    0相关评论

    推荐图文
    推荐资讯
    点击排行
    网站首页  |  关于我们  |  联系方式  |  使用协议  |  版权隐私  |  网站地图  |  排名推广  |  广告服务  |  积分换礼  |  网站留言  |  RSS订阅  |  违规举报  |  皖ICP备20008326号-18
    Powered By DESTOON