推广 热搜: 采购方式  甲带  滤芯  气动隔膜泵  减速机  减速机型号  履带  带式称重给煤机  无级变速机  链式给煤机 

2026初级会计实务|第八章财务报告核心考点+高频考题,背完直接提分!

   日期:2026-01-16 14:03:37     来源:网络整理    作者:本站编辑    评论:0    
2026初级会计实务|第八章财务报告核心考点+高频考题,背完直接提分!

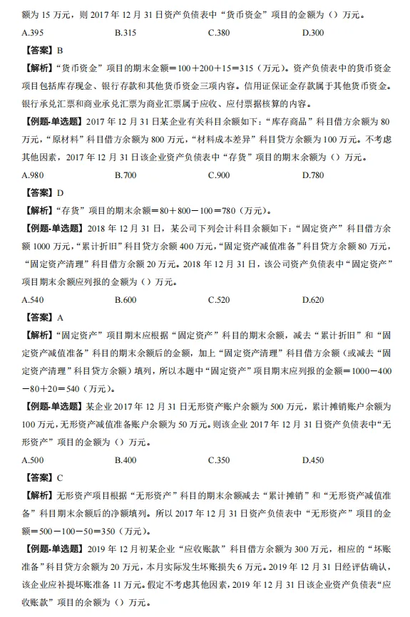
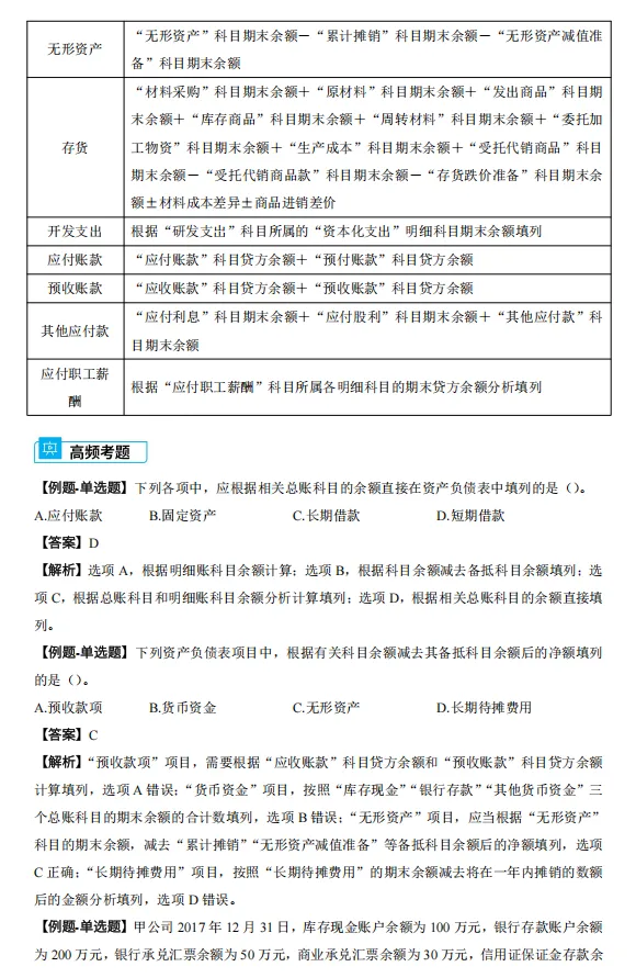
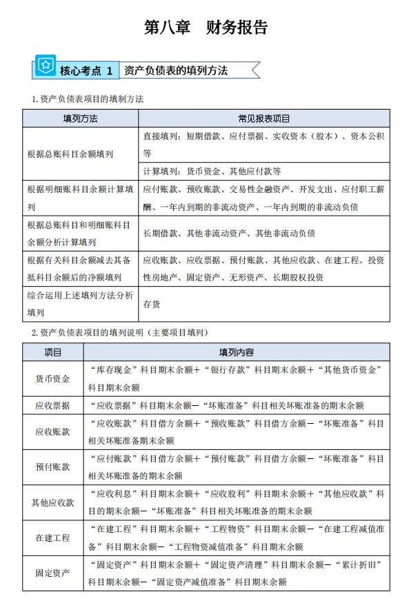
《初级会计实务》第八章财务报告分值占比不低,还总爱结合前面章节的内容综合考查,不少同学都卡在资产负债表填列、利润表计算这些知识点上。今天这篇文章就汇总了第八章 财务报告核心考点以及高频考题,不用死记硬背,跟着梳理就能理清逻辑,刷题正确率直线UP!

2026初级会计实务核心考点+高频考题

"

↓↓↓

 
打赏
 
更多>同类资讯
0相关评论

推荐图文
推荐资讯
点击排行
网站首页  |  关于我们  |  联系方式  |  使用协议  |  版权隐私  |  网站地图  |  排名推广  |  广告服务  |  积分换礼  |  网站留言  |  RSS订阅  |  违规举报  |  皖ICP备20008326号-18
Powered By DESTOON