戳上方藍色字體「艾德研究部」了解最新資訊

經濟週期定位:軟著陸後半場的“先抑後揚”邏輯。2025年下半年,美國經濟已成功規避硬著陸風險,進入軟著陸後半場的關鍵過渡階段。通脹韌性回落與就業市場溫和調整作為兩大核心驗證指標,為2026年的實際GDP增速(高於2025年1.7%)奠定基礎。
財政政策:短期經濟刺激與長期財政失控的核心矛盾。2023-2025年的緊縮週期已實現“通脹降溫而經濟未崩”的核心目標,通脹韌性已轉化為穩定性。就業市場呈現“溫和調整而非崩潰”的健康特徵。2026年經濟增速的階段性差異源於兩大因素:關稅政策不確定性的影響下,製造業企業補庫存需求尚未完全釋放。而隨著AI資本開支進入密集期、降息帶動房貸利率回落,消費與投資雙引擎將同步發力,預計2026年下半年經濟增速有望實現回升。
貨幣政策轉向:降息的基本邏輯與傳導效應。預計2026年中期至下半年美聯儲將降息三次,全年累計降息或達100個基點。這一政策路徑並非“激進寬鬆”,而是基於“就業優先”與“通脹可控”的平衡決策,將從流動性、融資成本、風險偏好三個維度重塑金融環境。
核心驅動力:AI、財政、製造業的三重共振。1)超大規模雲服務提供商正大規模投入人工智慧基礎設施建設。2025年全球最大的雲服務提供商的資本支出總額預計將接近3300億美元。AI相關投資強勁的增長勢頭持續存在,人工智慧投資對美國實際GDP的貢獻有望升至6%。AI投資的爆發將呈現“全產業鏈滲透”特徵,上下游各環節均迎來確定性增長機遇。2)《通脹削減法案》(OBBBA)推出的1290億美元企業減稅並非普惠性政策,而是精准定向於“創新與製造”領域,通過稅收杠杆形成“減稅-投資-增長”的閉環。3)中美貿易摩擦、地緣政治風險及CHIPS法案等政策補貼的共同作用,推動美國製造業回流進入“加速期”。2026年美國製造業投資將延續高增長態勢,或將呈現投資增速領先、就業與產能雙升、供應鏈協同效應三大特徵。
戰略定位:“風險重啟之年”的全球資產配置邏輯。2026年全球資產配置應圍繞“政策敏感+AI受益”兩大主線,核心配置:伯克希爾・哈撒韋 B 股 (BRK.B)、ARK 創新 ETF (ARKK)、美國工業復興 ETF (AIRR)、比特幣 ETF、黃金 ETF、標普生物科技 ETF (XBI)。
▍▍正文▍▍
2026年的美國經濟正站在“軟著陸確認”與“技術革命深化”的雙重拐點上。美聯儲貨幣政策轉向開啟寬鬆週期,AI產業投資進入規模化爆發階段,疊加製造業回流的結構性紅利,三大力量共同構築起“先抑後揚”的增長格局。
▍經濟週期定位:軟著陸後半場的“先抑後揚”邏輯
2025年下半年,美國經濟已成功規避硬著陸風險,進入軟著陸後半場的關鍵過渡階段。美聯儲12月議息決議指出,2026年美國實際GDP增速預測區間為2.0%-2.6%,中位值為2.3%。通脹韌性回落與就業市場溫和調整作為兩大核心驗證指標,為2026年的實際GDP增速(高於2025年1.7%)奠定基礎。
財政政策:短期經濟刺激與長期財政失控的核心矛盾
2023-2025年的緊縮週期已實現“通脹降溫而經濟未崩”的核心目標:核心PCE通脹率從2023年的4.7%回落至2025年9月的2.83%,雖仍高於2%目標,但12個月波動率已降至0.12%的低位,顯示通脹韌性已轉化為穩定性。
就業市場呈現“溫和調整而非崩潰”的健康特徵,2025年11月失業率升至4.6%,略高於4.2%的長期自然失業率,但較2008年金融危機時期的峰值(7.3%)仍低3個百分點,且裁員集中於科技、地產等前期過熱行業,服務業就業仍保持正增長。

“先抑後揚”的節奏拆解:庫存週期與政策滯後效應
2026年經濟增速的階段性差異源於兩大因素:
- Q1-Q2的“抑”:庫存調整與政策傳導時滯:2025年三季度美國企業庫存環比增速降至0.32%,自2023Q2緩慢回升後二度走低,且仍處於2022Q1後的低谷水準。同時2025年三季度美國製造業庫存環比增速亦為0.32%,處於低谷水準。這或意味著在關稅政策不確定性的影響下,製造業企業補庫存需求尚未完全釋放。而美聯儲於2025年12月實施年內第三次降息,將聯邦基金利率的目標區間降至3.50%-3.75%,降息的政策效果通常需要3-5個月傳導。2025Q3美國實際GDP年化同比增速為4.30%,亞特蘭大聯儲預測該增速2025Q4或降至3.00%。

- Q3-Q4的“揚”:AI投資落地與消費回暖:2025Q3美國實際GDP年化同比增速為4.30%,創下兩年來最快增速,主要得益於消費者支出尤其是高收入人群消費以及AI投資的擴張。美國商務部數據顯示,三季度美國消費者支出年化增長率升至3.5%,已成為經濟增長的核心引擎。其中,全美收入最高的10%人群的支出占比接近全美總消費支出的一半。而人工智慧相關的投資增速雖較二季度的高位放緩,仍具備高度貢獻份額。2026年AI有望從研發轉向應用,花旗大幅上調對科技巨頭的AI資本開支預測,該年度的AI資本開支預測從4200億美元上調至4900億美元,同比增長24%,顯著高於目前20%的市場共識;到2029年的累計資本開支預測從2.3萬億美元提升至2.8萬億美元。隨著AI資本開支進入密集期、降息帶動房貸利率回落,消費與投資雙引擎將同步發力,預計2026年下半年經濟增速有望實現回升。

▍貨幣政策轉向:降息的基本邏輯與傳導效應
由於美聯儲主席鮑威爾表明任期內將不會再次降息,既2025年12月已是其任期內最後一次降息。而下一屆美聯儲主席或將於2026年5月更替,預計2026年中期至下半年美聯儲將降息三次,全年累計降息或達100個基點。這一政策路徑並非“激進寬鬆”,而是基於“就業優先”與“通脹可控”的平衡決策,將從流動性、融資成本、風險偏好三個維度重塑金融環境。
降息的核心觸發因素:就業與通脹的非對稱變化
2025年以來,美國經濟呈現“通脹穩、就業弱”的非對稱格局:根據圖表1,核心PCE同比增速持續穩定在2.8%左右,而失業率從1月的4.0%升至10月的4.6%,特別是私營部門就業人數持續下滑而職位空缺人數區於低谷穩定。隨著美聯儲加息的滯後效應顯現,經濟活動放緩,企業會更謹慎,失業率回升、招聘放緩、裁員增加的現象或意味著顯示勞動力市場存在“非線性惡化”風險。美聯儲紐約聯儲行長威廉姆斯明確表示,“在通脹可控前提下,降息是防範就業市場下滑的必要舉措”,這一觀點成為政策轉向的核心共識。
值得注意的是,政策轉向仍面臨內部分歧:堪薩斯城聯儲行長施密德等鷹派認為,剔除住房的服務業通脹仍達3.53%,過早降息可能引發通脹反彈;但鴿派陣營佔據主導,尤其是2026年美聯儲架構調整後,5名特朗普任命的理事將更傾向於低利率政策,為全年降息提供保障。

▍核心驅動力:AI、財政、製造業的三重共振
2026年美國經濟的增長動力並非單一依賴政策寬鬆,而是AI產業投資(技術驅動)、OBBBA法案減稅(財政驅動)、製造業回流(結構驅動)形成的三重共振,其中AI投資將成為最具爆發力的核心引擎。
AI產業投資:從“概念”到“規模”的質變(超5000億美元)
儘管面臨關稅、政策不確定性加劇、高利率和移民限制等宏觀經濟逆風,但對人工智慧應用前景的樂觀情緒仍持續發酵。超大規模雲服務提供商正大規模投入人工智慧基礎設施建設。2019年至2024年間,全球最大的雲服務提供商的資本支出總額增長了兩倍多,2024年已達到2370億美元,預計2025年資本支出同比增長39%,接近3300億美元。
根據美國經濟分析局數據統計,2025Q2的AI相關投資占美國實際GDP的比重猛增至約1.0%。雖然2023年和2024年,AI投資因宏觀環境挑戰,如利率上升和金融環境收緊低於預期,然預計2025Q2的驟然拉高有望有所突破。總體而言,AI相關投資強勁的增長勢頭依然存在,預計2025年,人工智慧投資對美國實際GDP的貢獻有望升至6%。

AI投資的爆發將呈現“全產業鏈滲透”特徵,上下游各環節均迎來確定性增長機遇:
- AI基礎設施層:算力是AI發展的核心基石,當前英偉達、AMD等頭部晶片廠商訂單可見度已達18個月,產能緊張態勢持續。據MarketsandMarkets數據顯示,2025年全球伺服器GPU的市場規模有望突破1199.7億美元,預計到2023年增至2280.4億美元,年複合增長率高達13.7%。其中,AI伺服器預計2025年將占整體伺服器市場總值的72%。

- 下游應用層:根據美國人口普查局每兩周發佈的《商業趨勢與展望調查》(BTOS),人工智慧 (AI) 在各企業中的應用正以強勁的速度加速增長。
自2023 年底以來,報告目前正在使用 AI 生產商品和服務的企業比例已從 4.0%上升至10%,各行業的AI應用增長率從44%到近98%不等。雖然這一增長反映了人們對 AI 技術的普遍熱情,但 AI 應用的速度在不同行業之間並不均衡。引領潮流的是資訊技術、專業和技術服務以及金融保險等行業,AI 工具的集成已成為一項戰略重點。這些行業受益於強大的數字基礎設施,並且對自動化和數據驅動的洞察有著很高的需求。房地產、教育和醫療保健等行業也在穩步提高 AI 應用率,但由於遺留系統或監管障礙等因素,應用速度較為溫和。相比之下,建築、住宿和餐飲服務、交通運輸以及傳統零售等行業仍然落後,這主要是因為它們的運營嚴重依賴面對面的實體活動,而這些活動目前不太適合人工智慧的整合。
從行業發展邏輯來看,AI技術已從實驗室走向商業化落地,成為企業降本增效的核心抓手,這一支出規模與產業發展階段高度匹配。

財政政策支持:OBBBA法案的1290億美元減稅紅利
《通脹削減法案》(OBBBA)推出的1290億美元企業減稅並非普惠性政策,而是精准定向於“創新與製造”領域,通過稅收杠杆形成“減稅-投資-增長”的閉環。美國財政部在《通脹削減法案製造業稅收優惠解讀》中明確,該法案的核心目標是通過稅收激勵推動私人部門在關鍵領域的投資,截至2025年底,已帶動私人企業宣佈1730億美元電動汽車和電池製造投資、770億美元清潔能源製造投資及1550億美元清潔能源專案投資。
- 減稅重點領域:政策支持方向清晰,形成對關鍵產業的精准賦能。其中,清潔能源企業可享受30%的投資稅收抵免,覆蓋太陽能、風能、氫能等多個清潔能源細分領域;AI研發企業的設備投資可在當年全額稅前扣除,這一政策與美國2017年《減稅與就業法案》中關於研發設備加速折舊的政策一脈相承,旨在降低AI企業前期投資壓力。
- 政策拉動效應:美國財政部在《稅收政策經濟影響評估報告》中測算,每1美元的減稅將帶動企業新增1.8美元的資本開支,這一乘數效應顯著高於普通財政補貼政策。受益於這一政策,2026年相關行業投資增速將達12%,顯著高於整體經濟增速。財聯社援引高盛分析師觀點指出,2025年美元信貸市場30%的淨供應量與AI相關,稅收優惠政策是推動企業加大債務融資進行投資的重要誘因,預計2026年這一趨勢將持續強化。
製造業回流:供應鏈本土化的結構性紅利
中美貿易摩擦、地緣政治風險及CHIPS法案等政策補貼的共同作用,推動美國製造業回流進入“加速期”。人民日報《2026年全球製造業投資展望》指出,美國通過稅收優惠、補貼政策吸引製造業回流,成為全球製造業直接投資區域分化的重要推手,2026年美國製造業投資將延續高增長態勢。2025年前9個月,美國企業已宣佈超過1.2萬億美元的國內產能擴張投資,主要集中在半導體、電子、制藥等戰略產業,疊加拜登政府時期的7500億美元製造業投資承諾,形成強大的投資慣性。預計2026年或將呈現三大特徵:
- 投資增速領先:2024年美國製造業投資增速為16.24%,是GDP增速的3倍以上,而自2022年和2023年分別為5.34、9.24。(注:GDP增速參考機構對2026年美國GDP 2.4%左右的一致預測)。Global X ETFs在行業報告中指出,半導體行業作為製造業回流的核心賽道,受益於CHIPS法案的持續賦能,2025-2026年投資增速將保持20%以上的高位,蘋果、IBM等企業均宣佈大額本土製造投資計劃,其中蘋果計劃4年內投資5000億美元用於美國本土產能擴張及供應鏈支持。

- 就業與產能雙升:製造業回流帶動就業和產能同步提升。《晶片與科學法案》、《通脹削減法案》等政策提供超5000億美元的補貼與稅收優惠,推動半導體、新能源、醫藥等戰略產業本土產能擴張。企業或趨於通過新建廠房擴大生產能力,為就業增長創造基礎。新建產能逐步投產,帶動直接生產崗位與間接配套崗位(物流、研發、管理)同步增加,形成 “產能擴張→就業增長→需求提升→進一步產能擴張” 的正向迴圈。行業內,高端製造(半導體、電池)是回流主力,雖自動化程度高,但對高技能崗位拉動顯著;同時帶動傳統製造業配套復蘇。
回顧2025年,美國ISM製造業PMI就業指數始終位於50的枯榮線下方,顯示美國製造業就業市場的景氣較弱。而從美國製造業就業人數年度淨增量的趨勢變化來看,截至2025年已連續兩年為負,顯示製造業或存在衰退風險。這或主要源於美國總統特朗普的關稅和貿易政策給企業帶來的不確定性。然摩根大通預計2026年上半年美國製造業就業人數可能會持續緩慢增長的狀況,然下半年有望有改善跡象。這一方面得益於關稅政策趨於穩定、《通脹削減法案》(OBBBA)中實行的減稅措施和美聯儲的降息預期。

區域發展層面,密歇根州、俄亥俄州等“鐵銹地帶”已形成半導體、動力電池產業集群,成為製造業回流的核心承載區。蘋果與台積電、德州儀器等企業的合作專案落地,帶動當地上下游配套產業集聚,形成從晶片設計到製造的完整產業鏈條。2025年,相比於疲軟的製造業就業景氣水準,美國ISM製造業PMI新訂單指數卻自3月以來持續上行於8月突破榮枯線,特別是2025年初便早已突進至55水準。這意味著製造業企業的需求充裕,或傾向於新建廠房擴產,且訂單庫存指數亦同比緩慢上行,企業未來6-12個月建設支出增速或有上升的可能。同時,2024-2025年美國製造業建設開支便已持續位於高峰,或預示著製造業的廠房建設需求程度較高。

- 供應鏈協同效應:製造業回流對供應鏈產生顯著的帶動作用,帶動物流需求持續增長,據BNSF鐵路2025年投資者關係報告,BNSF鐵路等物流企業2026年貨運量預計增長18%。物流需求的增長疊加製造業廠房建設的推進,推動工業地產市場持續升溫。
具體而言,儘管面臨消費支出降溫、關稅上調、政策不確定性以及就業市場疲軟等不利因素,美國工業地產市場在2025年第三季度依然保持基本面健康。租金增長持續放緩,同比上漲1.7%,低於2024年4%的預期。儘管如此,全國平均租金仍比疫情前水準高出60%。同時,工業地產總體空置率增長顯著放緩,自2025Q2起維持於7.10%的水準。
空置率增速的放緩或源於新增供應的放緩。2025年第三季度美國工業地產市場僅交付了 6360 萬平方英尺的新空間,同比下降 32.5%。自 2023 年底以來,定制建造 (BTS) 專案的占比穩步上升,占今年迄今為止竣工專案的 31%。由於開工建設量低於近期歷史水準,在建專案數量同比下降 13.4%。定制建造專案目前占在建專案總數的 39%,高於一年前的 34%。隨著投機性建築活動的減少,全國空置率環比保持穩定在7.1%,同比僅上升70個基點,為2023年初以來的最小增幅。
CBRE在《2025年第三季度美國工業地產報告》中預測,2026年初隨著新建設施投放放緩及企業租賃需求增加,工業地產空置率將進一步下行。

▍戰略定位:“風險重啟之年”的全球資產配置邏輯
2026年將成為“後緊縮時代”的風險資產重啟之年,在政策寬鬆與AI革命的雙輪驅動下,美國資產的核心配置價值有望凸顯。全球資產配置應圍繞“政策敏感+AI受益”兩大主線,核心配置美股中的科技成長股(AI產業鏈)、週期股(製造業回流)及防禦性價值股(高股息),同時通過黃金ETF對沖地緣風險,形成“進攻+防禦”的均衡組合。
伯克希爾・哈撒韋B 股 (BRK.B):價值與成長的完美結合
領導層平穩過渡:傳承與革新的平衡。根據2025年伯克希爾股東大會公告,2026 年 1 月 1 日,63 歲的格雷格・阿貝爾正式接任伯克希爾・哈撒韋 CEO,95 歲的巴菲特繼續擔任董事長並保留最終決策權。這是伯克希爾 60 年曆史上首次 CEO 職位更替,標誌著 "巴菲特時代" 的正式落幕和 "阿貝爾時代" 的開啟。從管理風格延續與優化方向來看,“巴菲特時代”強調長期主義、護城河、高邊際,而“阿貝爾時代”不僅完全繼承,更強調“保護並增長股東資金”。
財務實力:3817 億美元現金儲備的戰略威懾力。1)現金儲備創歷史新高:自2022年起,伯克希爾公司的年度現金總額持續增長,2024年達至6211.53億美元,同比增速為13.92%。現金結構中約46.11%為短期國債,約7.68%為現金等價物。同時,2021至2024年,公司現金比率(現金/總資產)分別為53.60%、48.76%、50.96%、53.83%,在金融保險行業內屬於較高水準。

2025第三季度,伯克希爾現金總額達到6828.57億美元,同比增長18.13%,創下自2023Q1以來的最高記錄。現金結構中約44.72%為短期國債,約41.48%為證券、約11.17%為現金等價物,兼具流動性與收益性。截至2026年1月3日,伯克希爾公司的總市值為1.07萬億美元,現金/市值比為63%,遠超標普500平均水準,使其具備在市場恐慌時收購優質資產的獨特優勢。
同時,公司具備財務韌性。一方面,2025Q3公司淨負債率僅為10.62%,遠低於大型金融集團平均水準(>25%),顯示抗週期能力極強,融資成本優勢明顯;另一方面,2025Q3公司營業利潤率為15.94%,且自2024Q1以來持續高於14%的水準,顯示現金流創造能力持續處於優勢。

2)保險業務:增長引擎全面啟動。公司承保財產險、意外險、人壽險和健康險等主要保險和再保險保單。保險和再保險業務包括GEICO、伯克希爾哈撒韋主要保險集團(“BH Primary”)和伯克希爾哈撒韋再保險集團(“BHRG”)。2025年第三季度,公司保險業務承保收入為23.69億美元,同比增長超2.16倍,創下記錄。這主要源於一方面2025Q3公司“BH Primary”業務較去年同期成功實現扭虧為盈,稅前承保盈利5.06億美元(2024Q3:-6.89億美元)。該季度損失及理賠費用下降11.69億美元,同比縮減21.75%,同時賠付率下降26.5個百分點。另一方面,公司再保險“BHRG”業務於2025Q3實現稅前承保利潤10.65億美元,同比激增5.62倍。這主要源於財產/意外傷害險的強勢貢獻。根據穆迪保險行業報告,全球自然災害頻發通常對再保險業務的定價能力有一定程度的提升。
另外,值得注意的是公司保險業務的投資資產來源於股東資本和根據保險合同承擔的淨負債,即“浮存金”。浮存金的主要組成部分是未付賠款和理賠費用,包括追溯性再保險合同項下的負債、人壽保險、年金和健康保險福利負債、未賺保費以及某些其他負債。2025Q3,公司浮存金總額約為1760億美元,同比增長2.92%,創下歷史新高,且浮存金成本率為。由於公司保險業務於2024年及2025年的前九個月均產生稅前承保利潤,因此每個時期的浮存金成本均為負值,即保險業務不僅無需為佔用浮存金支付成本,反而通過承保業務本身實現盈利,可以視作負成本融資。
投資組合價值重估:降息週期下的估值修復。1)截至2025Q3,伯克希爾依然保持著高集中度和價值導向的股票投資組合,持有的前五家公司是蘋果 (AAPL.US)、美國運通(AXP.US)、美國銀行(BAC.US)、可口可樂(KO.US)、雪佛龍 (CVX.US)。在高波動性市場中,表明偏好具有長期競爭優勢和穩定現金流的企業。
2025Q3,伯克希爾首次購入Alphabet A(GOOGL.US)約1,785萬股(市值約43億美元),成為第10大持倉。這意味著伯克希爾認可大型AI/雲計算平台的增長潛力,同時在技術領域有所佈局。而蘋果仍然佔據最高的持倉比例。
整體而言,2025Q3伯克希爾秉承著維持調整核心價值股,導向性佈局科技領域的策略,以降低投資組合的波動性。

3)股票回購:或為2026 年最大催化劑。自2024年第三季度起,伯克希爾公司就未曾進行過任何股票回購,至今已有五個季度,即2025年前9個月回購金額為零。截至2025Q3,公司包括短期投資在內的現金總額達到6828.57億美元,創下新高。截至2026年1月4日,公司的市淨率為1.66倍,接近潛在回購規模 200 億美元,可行性分析,接近巴菲特設定的 1.2 倍回購閾值。
據S&P Global數據統計,2025年標普500成分股回購規模有望創下自2018年以來的新高,即13600億美元,同比增速高達44.33%。而從季度數據來看,2025Q3,標普500成分股回購規模或為2490億美元,環比增速6.15%,由負轉正,且具備一定的週期性,即Q3和Q4回購規模有明顯的回升。由此趨勢看,回購有望成為美股核心的股東回報方式。

ARK 創新 ETF (ARKK):AI 革命的核心受益者
AI 商業化加速:互聯網早期的歷史重演。1)技術週期定位:上升期而非泡沫頂峰。當前AI 發展階段與1995-1997 年互聯網商業化初期高度相似,處於技術突破向大規模應用轉化的關鍵節點,遠未達泡沫頂峰。ARK Invest 創始人 Cathie Wood 在 2025 年 12 月訪談中明確指出:"AI 正處於“基礎設施建設完成,應用場景爆發”的初期,當前基礎模型公司約 300 億美元的營收規模,乘以用戶數量 5 倍增長與工具價值 10 倍提升,商業化潛力可達1.5 萬億美元"。
彭博行業研究預測,未來十年生成式人工智慧市場將迎來爆發式增長。2025年該行業收入規模有望達到1370億美元,2022-2032年複合年增速為42%。彭博認為,到預測期結束時,生成式人工智慧將占總技術支出的12%,而2025年這一比例僅為4%。推動這一增長的主要動力來自軟體供應商的快速採用以及企業部署定制解決方案。
2022年,85%的收入與用於模型訓練的計算基礎設施相關,10%用於推論,3.56%用於軟體。但預計隨著商業化進程的加速,2032年AI軟體的年收入將達到2800億美元,占總收入的21.47%。
目前,訓練成本高於推論成本,這反映出市場仍處於研發階段。開發商業產品和獲取未來收入需要對大型語言模型進行巨額投資。鑒於潛在市場規模龐大,即使在高估值的情況下,風險投資依然強勁。

2)ARK 的 AI 投資框架:三大核心賽道。ARK 將 AI 投資分為基礎設施、應用層、賦能層三大賽道,ARKK 持倉完美覆蓋這一生態,重點佈局高成長性、高壁壘領域:基礎設施:算力(英偉達)、數據存儲(特斯拉)、區塊鏈(Coinbase);應用層:自動駕駛(特斯拉)、醫療診斷(CRISPR)、企業分析(Palantir);賦能層:AI + 基因編輯、AI + 智能製造、AI + 金融科技。
持倉結構:AI 全產業鏈的精准佈局。截至2026年1月4日,ARKK 共持有46只股票,前十大持倉占比52.64%,資產規模36.73億美元,持倉結構高度集中於 AI 核心賽道。1)核心持倉拆解(前五大):

2)持倉協同效應:AI 產業鏈閉環優勢。按技術分類,從ARKK的持倉來看,截至2025年9月30日,持倉權重最高(大於或等於10.00%)的科技賽道依次為自主移動、智能設備、下一代雲、數字錢包。

美國工業復興ETF (AIRR):製造業回流的直接受益者
核心投資邏輯:美國製造業回流加速,三重驅動因素共振。1)政策與投資雙輪驅動,製造業增長領跑GDP。通過對2014年-2024年美國製造業增加值占GDP的百分比一路下行,截至2024年已縮減至9.70%。美國製造業占比長期下行,反映美國經濟正從“工業主導”向“服務+科技主導”轉型。而從製造業的貢獻來看,2025年第三季度製造業對美國實際GDP的增長貢獻了1.11個百分點,意味著製造業為該季度美國經濟增長提供了正向支撐。美國製造業回流或正步入加速階段。據調查,一些已經開始將生產遷回國內的公司指出,讓設計師、工程師和銷售人員在同一地點辦公,而不是遠隔重洋,或於一定程度上縮減全球零部件運輸的成本以及相關的上市時間可能會產生隱性成本,從而對利潤率和市場份額產生負面影響。
美國製造業正經曆"再工業化" 的結構性變革,預計2026 年製造業投資的增長由三大核心因素驅動:供應鏈安全考量:企業加速將關鍵產業鏈遷回本土,降低地緣政治風險;本土成本優勢:能源成本下降 (葉岩氣革命)、勞動力效率提升、關稅保護政策;政策補貼紅利:《通脹削減法案》《晶片與科學法案》《基礎設施投資和就業法案》提供超 3 萬億美元資金支持。

2)持倉佈局:AIRR (First Trust RBA American Industrial Renaissance ETF) 追蹤美國工業復興指數,專注投資能從本土生產和創新中獲益的公司。美國工業復興指數旨在衡量美國工業和社區銀行領域中小市值公司的業績,成分股經過篩選,剔除不專注於基礎設施、製造業、運輸及相關服務(例如銀行業)的公司;剔除了非工業服務公司(例如停車服務、餐廳清潔服務等)。同時,所有非美國銷售額占比超過或等於25%的公司發行的證券均被排除在指數之外。AIRR其持倉權重如下:

四大主線深度解析:數據支撐與增長前景。AIRR的投資主線通常聚焦於製造業回流、基礎設施升級、能源轉型以及本土供應鏈彈性化,涵蓋了智能製造、先進生產技術、工業自動化、清潔能源/電力基礎設施、國防工業等領域,旨在抓住美國製造業本土化和升級帶來的增長機遇。在“製造業回流”的趨勢下,許多公司正持續將生產遷回美國,以期獲得更高的產品品質、更短的交貨時間、不斷上漲的海外工資、更低的庫存、先進的技術、有利於商業發展的政策,以及更快速地回應客戶需求變化的能力。同時,由於製造業是資本密集型行業,需要設備、工具和原材料,這可能為規模較小的美國銀行提供增長機會。
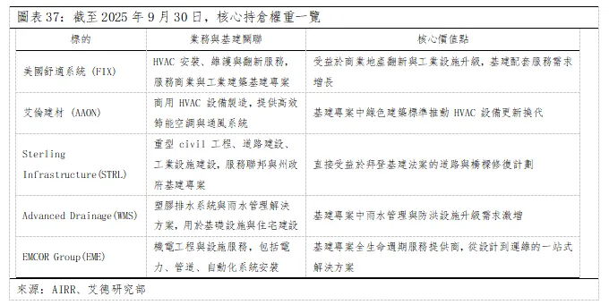
截至2025年9月30日,AIRR的前十大權重股精准佈局於高增長賽道,形成了政策驅動+產業升級+防禦性增長的三重策略優勢。

1) 製造業回流與自動化 (Reshoring & Automation)
核心邏輯:地緣政治衝突與供應鏈韌性需求推動美國製造業回歸本土,自動化技術成為提升生產效率、降低成本的關鍵工具。

2) 基礎設施建設與升級 (Infrastructure)
核心邏輯:拜登基建法案(1.2 萬億美元)、晶片法案等政府投資推動交通、水利、能源等老舊基礎設施更新與新基建發展。

3) 能源轉型與清潔能源 (Energy Transition)
核心邏輯:能源獨立戰略與碳中和目標驅動電網升級、可再生能源裝機、儲能系統部署與傳統能源清潔化轉型。

4)半導體與先進技術 (Semiconductors & Advanced Tech)
核心邏輯:《晶片與科學法案》(520 億美元) 支持本土半導體製造,先進技術應用於工業領域提升生產效率與競爭力。

比特幣ETF:數字黃金的制度性突破
核心投資邏輯:機構配置加速,ETF 消除傳統投資障礙,資金流入爆發。歷史數據顯示,自2012年以來比特幣總共發生了四次減半,分別在2012年、2016年、2020年、2024年。從BTC/USD歷史價格趨勢可知,比特幣減半之後12個月價格通常達到峰值(依次大約為2014年、2018年、2022年),隨後比特幣價格持續下跌至觸底(大約是2015、2019、2023年)。

比特幣現貨ETF 於 2024 年 1 月在美國獲批上市,徹底改變了機構投資加密資產的方式,成為 "數字黃金" 的制度性配置通道。據BlockBeats統計,2025 年加密貨幣 ETF 淨流入約317.7億美元。多家機構 (包括 Bitwise、Galaxy Digital) 一致預測2026年加密貨幣ETF淨流入或將超500 億美元,主要來自養老金、家族辦公室等長期投資者。
宏觀環境友好:降息週期+ 地緣風險 + 貨幣貶值三重利好。美聯儲預計2026 年將進入降息週期,實際利率下降,比特幣等抗通脹資產吸引力上升。全球衝突加劇,去中心化避險資產需求增加。比特幣與黃金 90 日相關性係數從 2024 年的 0.12 升至 2025 年的 0.37。全球央行持續寬鬆,法幣購買力下降。國際清算銀行 (BIS) 報告:2025 年全球央行資產負債表擴張 8.7%。加密貨幣或於一定程度上減弱對貨幣貶值的擔憂。
黃金ETF:央行購金與避險需求共振
核心投資邏輯:央行購金+ 降息週期 + 私人投資三重驅動。1)央行購金潮持續:"定海神針" 式支撐,去美元化加速。全球央行購金已從"補充配置" 升級為 "戰略行動",2022年-2024年穩定於1000噸以上區間,2024年創下近十年歷史新高,達到1089.38噸。2025年前三季度,全球各經濟體央行已累計增加黃金儲備634噸,低於前三年的同期水準,但仍遠高於2022年之前的年均水準(400-500噸)。

世界黃金協會調查顯示,68% 的央行計劃2026 年繼續或增加購金,創歷史新高。特別是新興市場與發展中經濟體(EMDE)央行的購金意願尤為突出,其計劃增持的比例(48%)遠超發達經濟體(21%)。
2)貨幣政策轉向利好:美聯儲降息週期開啟,實際利率下行。美聯儲預計2026 年進入降息週期,無收益資產吸引力提升。歷史數據可知,美聯儲四輪主要降息週期中,黃金平均年回報率顯著高於其他資產類別。
標普生物科技ETF (XBI):創新藥與 AI 融合的爆發點
核心投資邏輯:並購浪潮+ AI 革命 + 降息週期三重驅動。1)行業基本面強勁復蘇:並購浪潮席捲,專利懸崖催生需求。2025年醫藥並購金額同比增30%,大型藥企財務雄厚,持續收購管線豐富的中小型生物科技公司。根據GlobalData等數據統計,2025-2028年全球專利懸崖高峰期將創造前所未有的並購需求。
2025年生物醫藥行業五大重磅交易中包括強生、諾華等巨頭在內的四筆交易額超百億美元。全球前20大藥企現金儲備達1.2萬億美元,創歷史新高,為並購提供充足彈藥。2025年第四季度並購交易數量環比增長45%,顯示行業信心全面恢復。

2)AI 賦能研發效率革命:週期縮短 50%,失敗率降低 30%。AI 正徹底改變藥物研發範式,從靶點發現到臨床試驗全流程賦能,創造百億級市場機遇。

▍結論
2026年的美國宏觀經濟將呈現“政策托底、技術破局”的鮮明特徵,軟著陸後半場的“先抑後揚”走勢明確,降息與AI投資形成的雙輪驅動,將使美國經濟在全球範圍內保持相對優勢。對於投資者而言,這既是“風險重啟之年”,也是“結構機遇之年”,聚焦美股及美國核心資產,將成為把握本輪經濟週期紅利的關鍵。
▍風險提示:
宏觀經濟下行、通脹失控、地緣政治等風險。
投資評級說明:
買入:預期未來6-12個月內上漲幅度在15%以上;
增持:預期未來6-12個月內上漲幅度在5%-15%;
中性:預期未來6-12個月內變動幅度在-5%-5%;
減持:預期未來6-12個月內下跌幅度在5%以上。
艾德证券期货研究部
陳政深(HKSFC CE No.:BIY455)
Tel:852-38966397
E-mail:ryan.chan@eddid.com.hk
陳剛(HKSFC CE No.:BOX500)
Tel:+86 186 7668 5813
F-mail:gang.chen@eddid.com.hk
劉宗武(HKSFC CE No.:BSJ488)
Tel:+86 137 6042 1136
E-mail:liuzongwu@eddid.com.hk
侯新義(HKSFC CE No.:BTW322)
Tel:+86 138 2317 0823
E-mail:sunny.hou@eddid.com.hk
張世寶(HKSFC CE No.:BWB574)
Tel:+86 158 1861 8533
E-mail:brook.zhang@eddid.com.hk
免責聲明及披露
分析員聲明
負責撰寫本報告的全部或部分內容之分析員,就本報告所提及的證券及其發行人做出以下聲明:(1)發表於本報告的觀點準確地反映有關於他們個人對所提及的證券及其發行人的觀點;(2)他們的薪酬在過往、現在和將來與發表在報告上的觀點並無直接或間接關係。此外,分析員確認,無論是他們本人還是他們的關聯人士(按香港證券及期貨事務監察委員會操作守則的相關定義)(1)並沒有在發表研究報告30日前處置或買賣證券;(2)不會在發表報告3個工作日內處置或買賣本報告中提及的證券;(3)沒有在有關香港上市公司內任職高級人員;(4)研究團隊成員並沒有持有有關證券的任何權益。
重要披露
本報告內所提及的任何投資都可能涉及相當大的風險。報告所載數據可能不適合所有投資者。艾德證券期货不提供任何針對個人的投資建議。本報告沒有把任何人的投資目標、財務狀況和特殊需求考慮進去。而過去的表現亦不代表未來的表現,實際情況可能和報告中所載的大不相同。本報告中所提及的投資價值或回報存在不確定性及難以保證,並可能會受目標資產表現以及其他市場因素影響。艾德證券研究部建議投資者應該獨立評估投資和策略,並鼓勵投資者諮詢專業財務顧問以便作出投資決定。本報告包含的任何資訊由艾德證券研究部編寫,僅為本公司及其關聯機構的特定客戶和其他專業人士提供的參考數據。報告中的資訊或所表達的意見皆不可作為或被視為證券出售要約或證券買賣的邀請,亦不構成任何投資、法律、會計或稅務方面的最終操作建議,本公司及其雇員不就報告中的內容對最終操作建議作出任何擔保。我們不對因依賴本報告所載資料採取任何行動而引致之任何直接或間接的錯誤、疏忽、違約、不謹慎或各類損失或損害承擔任何的法律責任。任何使用本報告息所作的投資決定完全由投資者自己承擔風險。本報告基於我們認為可靠且已經公開的資訊,我們力求但不擔保這些資訊的準確性、有效性和完整性。本報告中的資料、意見、預測均反映報告初次公開發佈時的判斷,可能會隨時調整,且不承諾作出任何相關變更的通知。本公司可發佈其他與本報告所載資料及/或結論不一致的報告。這些報告均反映報告編寫時不同的假設、觀點及分析方法。客戶應該小心注意本報告中所提及的前瞻性預測和實際情況可能有顯著區別,唯我們已合理、謹慎地確保預測所用的假設基礎是公平、合理。艾德證券研究部可能採取與報告中建議及/或觀點不一致的立場或投資決定。本公司或其附屬關聯機構可能持有報告中提到的公司所發行的證券頭寸並不時自行及/或代表其客戶進行交易或持有該等證券的權益,還可能與這些公司具有其他相關業務聯繫。因此,投資者應注意本報告可能存在的客觀性及利益衝突的情況,本公司將不會承擔任何責任。本報告版權僅為本公司所有,任何機構或個人於未經本公司書面授權的情況下,不得以任何形式翻版、複製、轉售、轉發及或向特定讀者以外的人士傳閱,否則有可能觸犯相關證券法規。
報告提供者
本報告乃由艾德證券期貨有限公司(「艾德證券期貨」)於香港提供。艾德證券期貨是香港證券及期貨事務監察委員會(「香港證監會」)持牌法團,及受其監管之香港金融機構。報告之提供者,均為香港證監會持牌人士。投資者如對艾德證券期貨所發的報告有任何問題,請直接聯絡艾德證券期貨。本報告作者所持香港證監會牌照的牌照編號已披露在作者姓名旁。
報告可用性
對部分司法管轄區或國家而言,分發、發行或使用本報告或會抵觸當地法律、法則、規定,當中或包括但不限於監管相關之規例、守則及指引。本報告並非旨在向該等司法管轄區或國家的任何人或實體分發或由其使用。


