
HUAON
PART ONE
毛纺纱线行业概述
毛纺织工业属于纺织业中游的细分行业,其中纺纱属于毛纺织工业的中游产业,是纺织行业重要的组成部分。从工艺特点来看,毛纺纱线可分为粗纺、精纺、半精纺、花式纱线,其区分主要体现在纱支细度、织物特性、生产工艺及最终应用领域上。织物特性方面,粗纺织物厚实保暖,但易起球;精纺织物则细腻光滑,穿着极为舒适;半精纺则兼具两者的优点,既保暖又美观。生产工艺上,粗纺追求效率,工艺相对简单;精纺则注重品质,工艺复杂且耗时;半精纺则融合了棉纺与毛纺技术,生产流程更为优化。

HUAON
PART TWO
毛纺纱线行业发展背景
1、政策环境
近年来,国务院及有关部门先后出台一系列政策支持文件明确发展方向并提供政策支持,为纺织行业的发展提供了良好宏观环境。上述政策法规有利于促进产业链各环节高端化、智能化、绿色化发展,进一步巩固纺织行业国民经济支柱地位及全球产业链的核心地位,加快技术创新与产业升级,为实现“制造强国”、“质量强国”目标提供助力。

2、社会环境
2016年至2020年,在国内外市场环境复杂多变的情况下,国内纺织业企业数量以及主营业务收入整体呈现下降趋势,纺织行业进入淘汰落后产能、优化产业结构的深度调整阶段。2020年至2024年,随着国际贸易摩擦加剧、宏观经济波动、全球产业链重构、国内政策支持推动产业升级等综合影响,纺织业企业营业收入呈现波动上升趋势,企业家数持续增加。根据工信部数据统计,2024年,我国规模以上纺织企业工业增加值同比增长4.4%,营业收入49532.1亿元,同比增长4%。

HUAON
PART THREE
毛纺纱线行业产业链
毛纺纱线企业主要产品原材料为羊绒、羊毛、蚕丝等高价值生产资料,主要原材料受羊毛羊绒储备、供需关系、产业国政策、汇率波动等影响较为显著。中游主要为毛纺纱线的生产制造,下游产业为服饰服装、家用纺织品和产业用纺织品。

HUAON
PART FOUR
毛纺纱线行业发展现状
我国毛纺织工业化生产始于19世纪70年代末,在国内外需求持续增加的推动下以及国家产业政策的大力支持下,毛纺织行业稳步发展,形成了上下游产业链配套齐全的生产加工体系,在全球毛纺织行业中占有重要地位。随着我国天然纤维需求增长和高端化趋势推动,我国毛纺纱线市场规模增长显著,2024年整体规模增长至57.2亿元,2020-2024年CAGR约为4.13%。

相关报告:华经产业研究院发布的《2026-2032年中国毛纺纱线行业市场全景分析及投资价值预测报告》
HUAON
PART FIVE
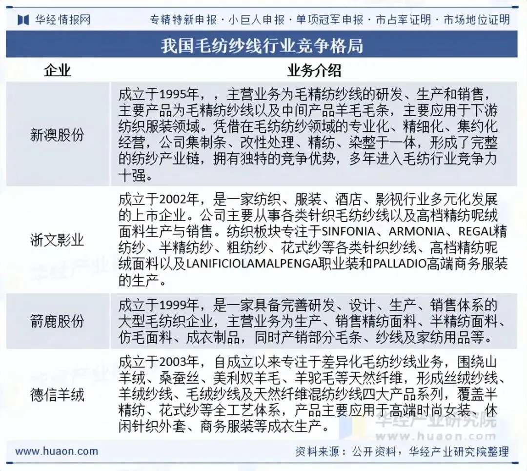
毛纺纱线行业竞争格局
1、行业竞争格局
毛纺纱线中高端市场竞争对手主要为德国南方毛业、意大利ZegnaBaruffa等欧 洲企业,其核心壁垒在于例如染整技术、纺纱设备精度等环节百年工艺沉淀和与奢侈品牌的深度 绑定。国内毛纺织行业企业凭借差异化竞争优势,在国际市场中占据一席之地。其中,新澳股份、 浙江中鼎、康赛妮等公司分别在粗纺、半精纺、精纺等各类毛纺纱线及面料领域凭借研发创新、 并购重组、区域集群、规模效应等优势,成为国内毛纺纱线行业第一梯队企业。

2、重点企业介绍
浙江新澳纺织股份有限公司系毛纺细分行业龙头企业之一,高新技术企业、国家级绿色工厂、工信部绿色设计示范企业、工信部绿色供应链管理企业,设有国家毛纺纱线产品开发基地、中国毛纺织行业精梳毛纺纱线技术研发中心、省级企业技术中心、省级企业研究院,与国际羊毛局合作成立首家针织产品研发中心。公司被国家工业和信息化部和中国工业经济联合会认定为制造业单项冠军示范企业,获制造业“精梳羊毛纱单项冠军”。新澳股份实现营业收入25.54亿元,较上年同期减少0.08%。

HUAON
PART SIX
毛纺纱线行业发展趋势
1、技术创新驱动智能化与绿色生产
近年来,随着国家政策导向,纺织行业正加速向智能化、数字化转型。通过引入自动化生产设备(如智能纺纱机、数字化织布系统)和物联网技术,企业可实现生产流程的精准控制与效率提升。“十四五”时期,有关部门出台一系列政策,明确提出关于纺织工业提质升级的具体规划及要求,推动行业向低碳化转型。纺织行业及毛纺纱线行业对环保的重视显著增强,绿色生产工艺和循环经济模式被广泛推广。毛纺纱线行业通过改进染色工艺(如低温染色技术)和废水回收系统,降低能耗与污染排放。同时,可持续材料(如再生羊毛、生物基纤维)的应用比例逐年提升。
2、产业结构转型升级
产业结构转型升级是毛纺织行业实现高质量发展的必经之路。“十四五”时期,毛纺织行业进入高质量发展新阶段。一方面,毛纺织行业将持续优化产能规模和产业结构,根据中国毛纺织行业协会印发的《毛纺织行业“十四五”发展指导意见》,鼓励龙头企业兼并重组,整合国内外优势资源,从而推动行业集中度进一步提升,提高国际竞争力水平;另一方面,毛纺纱线企业将围绕绿色产品、绿色工厂、绿色供应链,通过科技创新、智能制造建设提升绿色制造能力,向低碳经济型、增长集约型的可持续发展方式转变。
3、市场需求时尚化与品牌建设
随着消费者偏好分化,定制化和小批量生产成为增长引擎。毛纺织业针对不同人群(如高端商务、运动休闲)开发细分产品,通过开展流行趋势研究、参与具有国际影响力的时尚活动、定期推出趋势导向型产品和个性化需求研发方案,推动毛纺纱线企业逐步从传统的生产厂商向前端调研设计、中端研发生产及后端跟踪反馈的综合性服务厂商转型。此外,毛纺纱线企业将借助新媒体渠道,促使自主品牌向具备市场影响力和国际竞争力的高端化品牌转型升级。
华经产业研究院对中国毛纺纱线行业发展现状、市场供需情况等进行了详细分析,对行业上下游产业链、企业竞争格局等进行了深入剖析,最大限度地降低企业投资风险与经营成本,提高企业竞争力;并运用多种数据分析技术,对行业发展趋势进行预测,以便企业能及时抢占市场先机;更多详细内容,请关注华经产业研究院出版的《2026-2032年中国毛纺纱线行业市场全景分析及投资价值预测报告》。
往期推荐 | |
华
经
情
报
网
www.huaon.com
华经情报网隶属于华经产业研究院,专注大中华区产业经济情报及研究,目前主要提供的产品和服务包括传统及新兴行业研究、商业计划书、可行性研究、市场调研、专题报告、定制报告、工业园区大数据、产业链地图等。涵盖文化体育、物流旅游、健康养老、生物医药、能源化工、装备制造、汽车电子、农林牧渔等领域,还深入研究智慧城市、智慧生活、智慧制造、新能源、新材料、新消费、新金融、人工智能、“互联网+”等新兴领域。



