
《数据质量管理实践指南(1.0 版)》由 CCSA TC601 大数据技术标准推进委员会牵头,联合多家企业、高校及专家编制,系统阐述了数据质量管理的核心内容、实践方法与发展趋势,为各行业数据治理提供了全面指导。
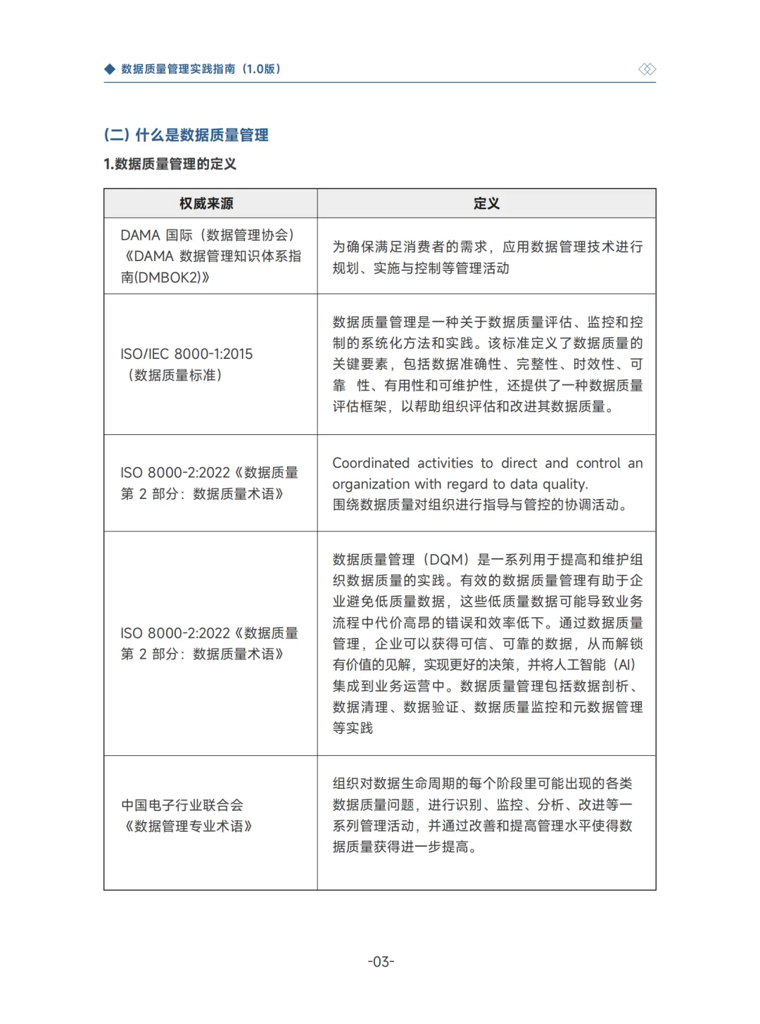
在数字经济时代,数据已成为关键生产要素,国家层面出台多项政策推动数据治理体系建设,金融、制造、政务、能源等行业也对数据质量提出更高要求。数据质量被定义为符合目标需求的程度,具有多维度性、动态性、关联性和相对性,其管理则是覆盖数据全生命周期的系统化活动,需通过制定标准、部署工具、建立流程,确保数据满足业务与合规需求。
指南梳理了 PDCA 循环、六西格玛、TDQM 等国内外主流方法论,以及我国 GB/T 系列等多项数据质量专项标准。数据质量管理的核心价值体现在提升数据价值与业务效能、保障决策可靠、平衡共享与风险管控等方面,但实践中易陷入忽视业务导向、缺乏全流程管理等误区,还面临质量管控与业务优先级、存量与增量数据治理的冲突。
数据质量管理的主要内容包括体系框架构建、常态化监控、问题分析、检查评估及改进维护,需覆盖数据产生、传输、存储、使用、销毁全生命周期,明确各环节责任部门与管理要点。保障措施需从组织架构(决策 - 管理 - 执行三级架构)、制度体系(战略 - 管理 - 执行 - 考核四层制度)、人员管理(角色定义、培训、考核激励)、平台工具(全流程管理、探查诊断等四类工具)等多方面着手。
实施过程中,需强化领导支持、建立认责机制、完善评价机制、构建业务与技术部门深度协作的嵌入式治理模式。当前数据质量管理面临数据量激增加大校验成本、复合型人才短缺、合规约束收紧、多模态数据治理难度升级等挑战。
未来,数据质量管理将呈现智能化与自动化发展、政策驱动规范升级、与伦理合规深度融合、覆盖非结构化数据等趋势,通过技术革新与制度完善,充分释放数据要素价值,支撑企业数字化转型与社会高质量发展。
以下为报告节选内容(来源:网络)







1、OpenAI深度:大模型王者,引领AGI之路
2、数据标准管理实践指南(2.0)
3、数据驱动的供应链优化 V2.0
4、“十五五”谋篇新蓝图,脑机接口进入产业化快车道
5、财务报表分析建模直播
6、大模型发展趋势复盘与展望
7、帆软智慧医院大数据解决方案(确认版)
8、如何在市场营销释放AI生产力
9、AI眼镜拆解及BOM成本报告:Meta+Display+AR眼镜
10、物流行业通用方案v2.0
11、AI泡沫系列研究之计算机行业篇:热力学熵增定律视角看本轮“AI泡沫”演变
12、2025新周期领航案例集
13、数据要素市场观察年刊(2025)
14、2025年行业数字化转型场景图谱(钢铁&石化&工程机械&新能源汽车&机器人&医疗装备&家电&制糖&白酒&美妆日化&锂电池&印制板(PCB)&智能移动终端&民爆行业)
15、2502帆软零售行业案例集2.0
16、直播电商解决方案(最新版)
17、消费零售行业数据分析平台建设方案
18、中国移动机器人(AGC_AMR)十年发展年鉴
19、2025深圳数字能源白皮书
20、零售消费企业数字化增长实践案例集2.0
21、数据质量管理实践指南1.0
22、2025年在人工智能时代保障欧洲安全报告(英文版)
23、AI电影:技术重构生产,生态开启新篇
24、脑机接口专题报告:技术突破与商业化共振,关注脑机接口未来产业


