获取更多行业报告?、白皮书?、投资报告?、市场洞察?、趋势报告?、蓝皮书?,请添加小编微信号LceyDreamy
中国德国商会始终致力于为全国约2000家会员企业发声。它们中许多已扎根中国数十载,其发展轨迹正是德企在华深度本地化的缩影:从最初建立生产基地落地生根,到今天布局研发领域,已然枝繁叶茂。如今,中国已成为全球创新格局中不可或缺的关键枢纽。纵观2025年,我们观察到会员企业持续加速本地化进程,更深层次地融入了中国的商业生态系统。
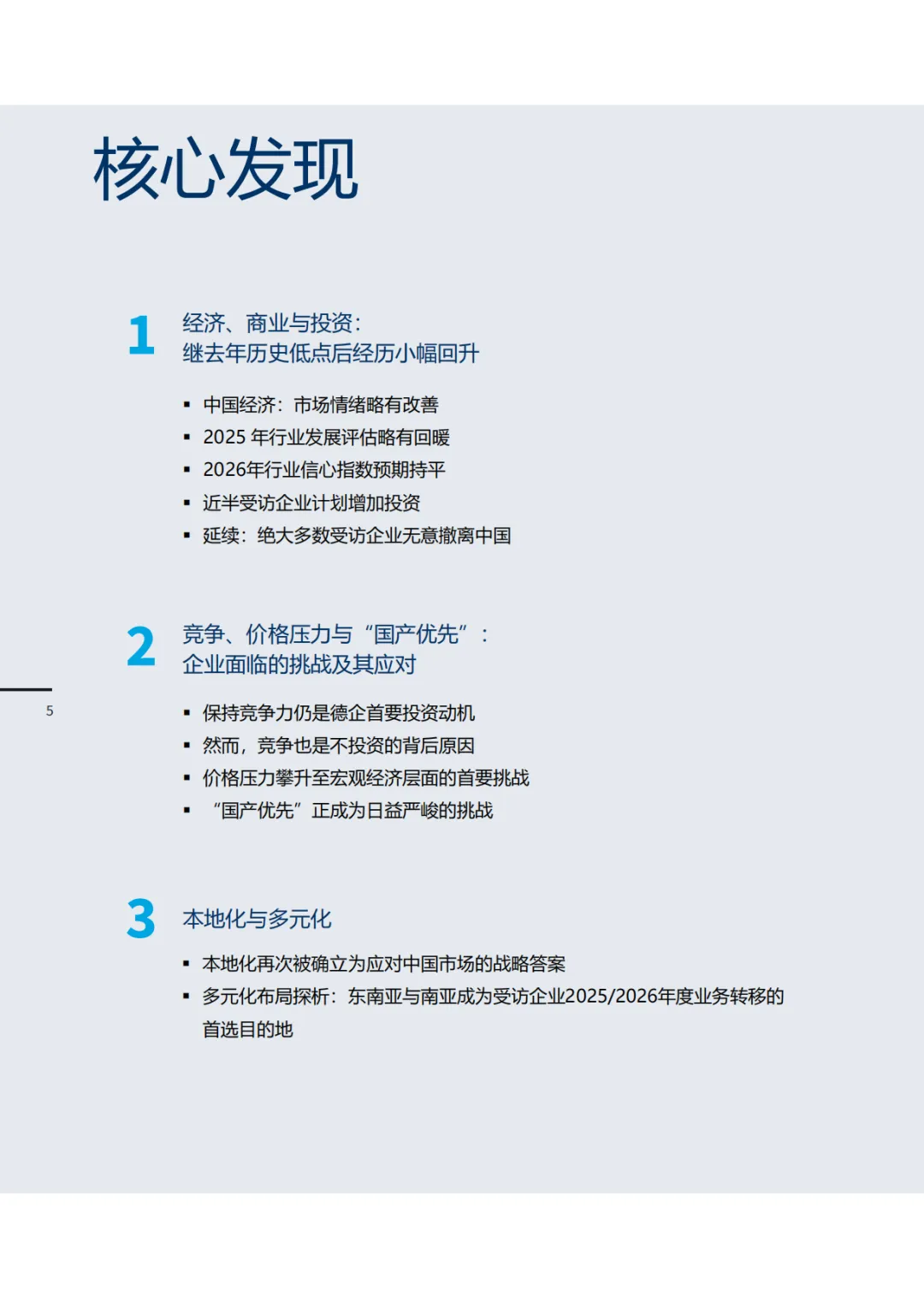
在多变的地缘政治和国内形势下,我们的商业信心调查已步入第18个年头。作为洞察在华德企商业情绪的重要工具,本报告的重要价值持续凸显。今年,共有627家会员企业参与调研(调研时间:9月1日至10月11日),参与规模创下新高。调查结果全面展现了德企在华发展面临的挑战、机遇与战略动向。
在宏观经济承压、全球贸易复杂性加剧的一年里,对话交流显得尤为关键。我们衷心感谢中国政府对中国德国商会及会员企业持续给予的支持。
2025年对在华德企而言充满挑战:许多企业仍在承受由国内需求疲软和行业价格竞争加剧带来的压力。与此同时,全球贸易紧张局势升级,包括关税措施和出口管制新规在内的各项政策降低了供应链的可预测性,进而影响了企业的下一步规划。尽管如此,本次调查显示:德企对当前行业及整体经济的预期已较今年早些时候出现温和上升。无论有何种困难,中国德国商会始终倡导通过对话沟通增进理解,以重建信心、稳定市场。
除上述全球性挑战外,会员企业还反映了地方保护主义存在日益加剧的情况,表达了对公平竞争环境受损的担忧。从始至终,在华德企乐见基于公平市场环境的市场竞争。在当前企业经营压力增大的形势下,确保一视同仁的政策环境比以往任何时候都更加重要。
与此同时,德企认为中国同行成为行业创新领军者的可能性仍在提升。这一趋势在往届报告中已有显现,而本年度的调查数据显示它正在进一步强化。面对这种发展态势,德企已积极调整策略:通过与中国公司建立战略合作,整合知识资源、开拓中国市场。通过这样的合作,德企得以将自身的专业经验、品牌声誉与中方的效率优势、创新能力有机结合。同样,中国企业出海的趋势也越来越被德企视为合作机遇,而非单一竞争关系。
凭借丰富经验和可靠解决方案,德企愿始终为中国下一阶段的高质量发展贡献力量,助力可持续增长。德企能否获得公平待遇,对最终是否可以实现这一目标至关重要。我们期待中国政府全面落实既定的公平待遇措施,持续打造更加透明、可预期的营商环境。本年度报告提出了具体建议,以期增强投资者信心,为所有市场参与者创造长期价值。
在此,我们谨向所有参与2025/26年度商业信心调查的会员企业,致以由衷的谢意。您所贡献的宝贵洞见,是我们准确传达德企社群声音、并使其产生影响力的基石。中国德国商会将继续致力于维护会员权益,促进中德商界融合。展望未来,我们将持续推动中德两国建立互利共赢的经济纽带。我们坚信,通过紧密合作,中德企业定能携手共进、同创辉煌。
点击“阅读原文”可下载完整版PPT!!
报告全文如下













点击“阅读原文”可下载完整版PPT!!

3700个区块链项目白皮书
百位行业大咖!千人交流群!
扫描下方二维码,添加群主WeChat!





