

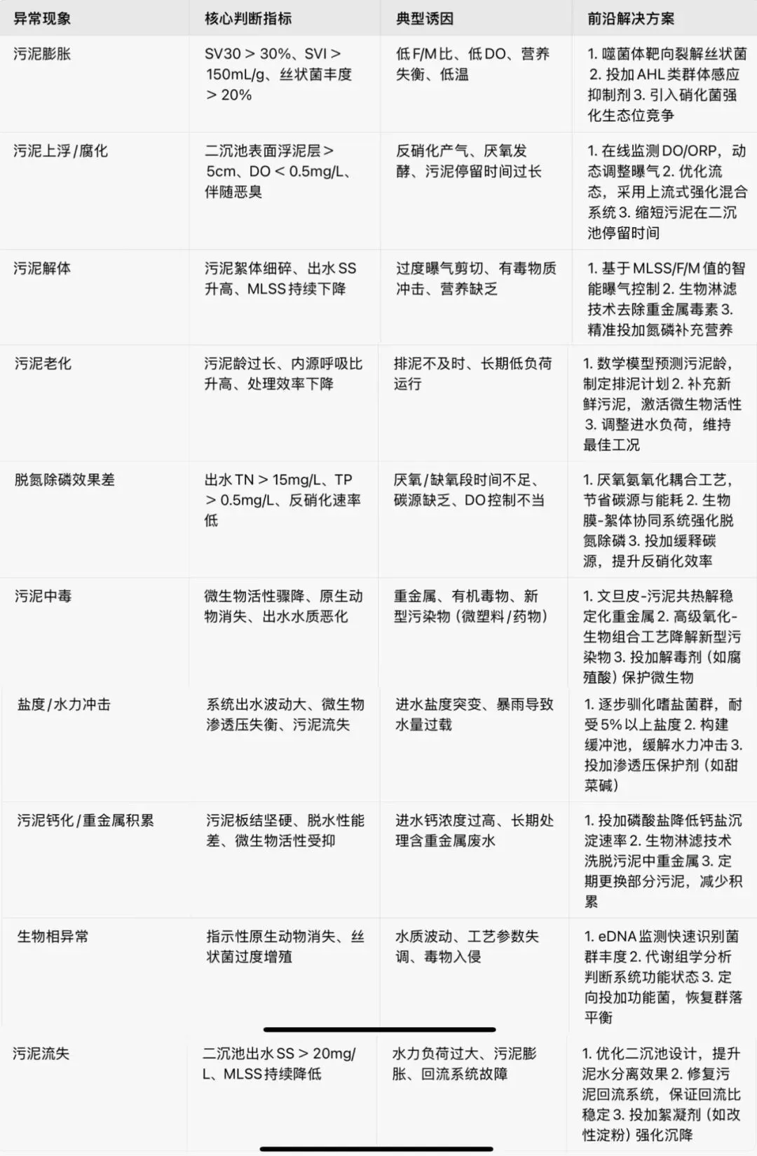
一、微生物主导的异常现象
1. 污泥膨胀:丝状菌的"军备竞赛"
丝状菌过度繁殖是最常见的诱因,尤其在低温环境下,其抗逆性更强,易引发季节性膨胀。
前沿解决方案:
噬菌体靶向抑制:利用特异性噬菌体裂解目标丝状菌,避免广谱杀菌对系统的破坏。
群体感应干扰:投加AHL类抑制剂,阻断丝状菌的协同生长信号。
生态位竞争:引入硝化菌等优势菌种,通过资源竞争抑制丝状菌蔓延。
2. 微生物群落失衡:看不见的"生态战争"
除丝状菌问题外,硝化菌与反硝化菌比例失调会直接影响脱氮效果,而聚磷菌数量不足则导致除磷效率下降。
诊断技术:
3. 污泥中毒:重金属与新型污染物的双重打击
重金属(如镉、铅)和新型污染物(如微塑料、药物残留)会破坏微生物细胞结构和酶系统。
应对策略:
二、物理化学异常现象
1. 污泥上浮与腐化:气体的"越狱"行动
反硝化产生的氮气或厌氧发酵产生的甲烷会附着在污泥颗粒上,导致浮力增加而上浮。
解决方案:
• 流态优化:采用强化混合的上流式系统,提高传质效率,减少气体滞留。
• 实时监控:在线监测DO和ORP变化,及时调整曝气强度,防止局部厌氧区形成。
2. 污泥解体与老化:结构的"崩塌"与"衰老"
过度曝气产生的剪切力会破坏污泥絮体结构,而长期低负荷运行则导致微生物进入内源呼吸期,活性下降。
优化策略:
三、运行控制异常
1. 脱氮除磷效率低下:工艺的"协同困境"
厌氧段释磷不充分、好氧段吸磷不足,以及反硝化碳源缺乏,是导致脱氮除磷效果不佳的关键因素。
技术突破:
2. 盐度冲击与钙化:极端环境的挑战
高盐度会破坏微生物的渗透压平衡,而高钙废水则易导致钙盐在污泥中沉积,形成钙化现象。
解决方案:
四、新兴技术与未来趋势
1. 智能化监测与控制
2. 绿色低碳技术
3. 新型污染物去除
活性污泥系统的稳定运行需要多维度的技术整合。从微生物调控到工艺优化,从传统方法到前沿技术,每一种异常现象都对应着一套系统化的解决方案。




