手机版
二维码
购物车
(
0
)
供应
求购
公司
团购
展会
资讯
招商
品牌
人才
知道
专题
图库
视频
下载
商圈
推广
热搜:
采购方式
甲带
滤芯
气动隔膜泵
减速机
减速机型号
履带
带式称重给煤机
无级变速机
链式给煤机
首页
供应
求购
公司
团购
展会
资讯
招商
品牌
人才
知道
专题
图库
视频
下载
商圈
首页
>
资讯
>
社会热点
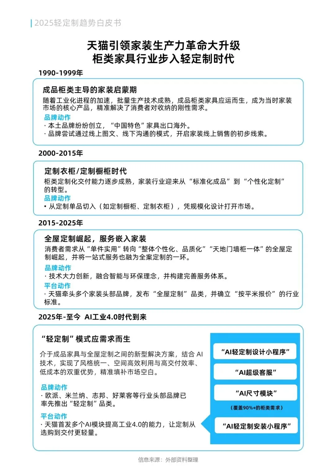
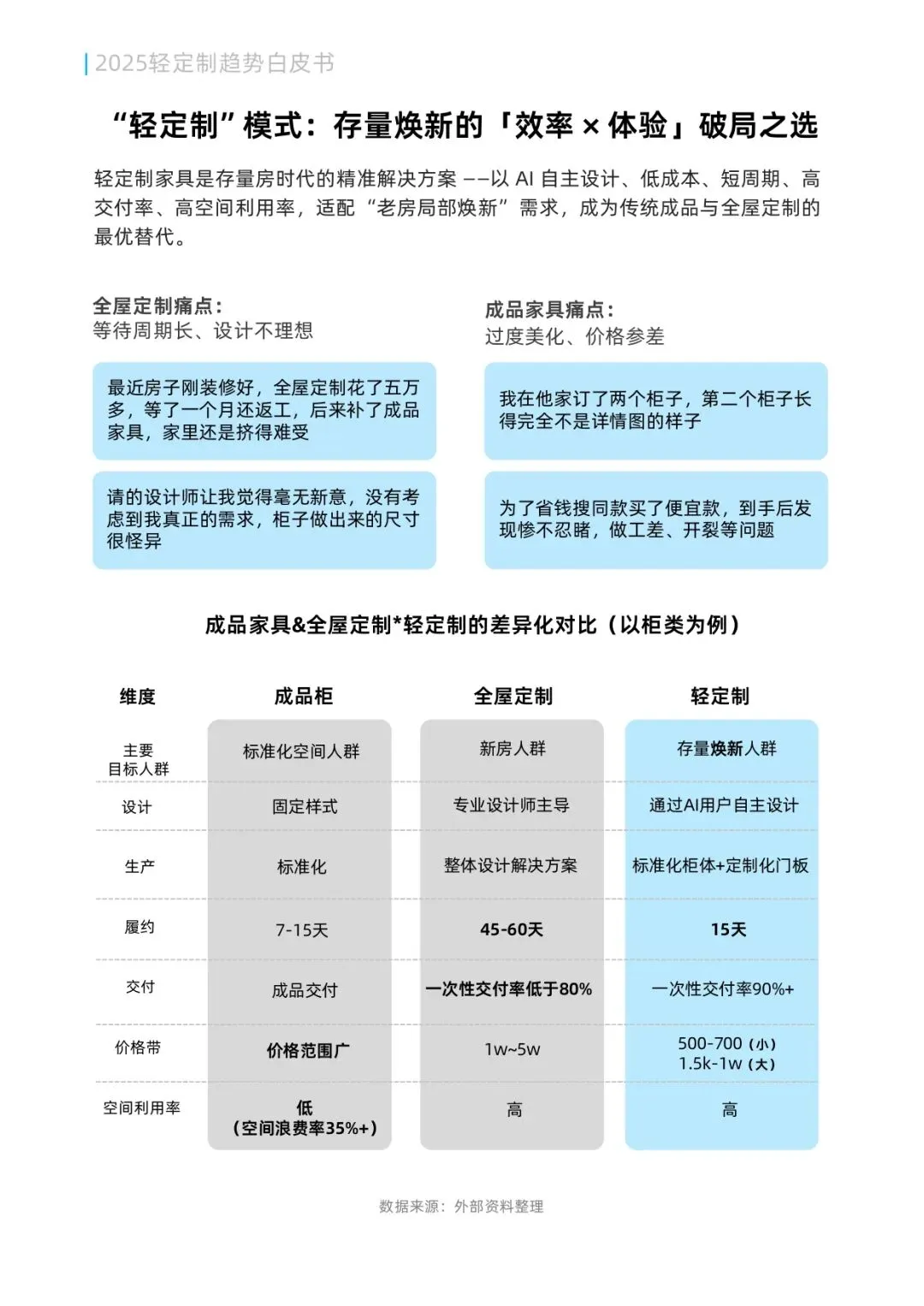
家居家装行业 | 2025轻定制趋势白皮书
日期:2026-01-05 06:36:23 来源:网络整理 作者:本站编辑
评论:0
家居家装行业 | 2025轻定制趋势白皮书
打赏
更多
>
同类资讯
• 浅谈PTFE的高性能和特定应用市场
0
条
相关评论
推荐图文
推荐资讯
点击排行
0
1
【私域运营】+【社群活跃】+【技巧】
0
2
12月别慌!私域运营年终汇报3分钟喂饭速成
0
3
10年运营分享 丨私域搭必备框架
0
4
公域流量彻底凉透了!私域才是电商的终极答
0
5
基于社群的私域流量搭建和运营实验教学
0
6
2025年私域电商行业中国趋势白皮书
0
7
私域流量行业报告解决方案运营策划思维导图
0
8
光储行业周报 (2025.12.08-12.14)
0
9
2025中国固态电池市场洞察报告
网站首页
|
关于我们
|
联系方式
|
使用协议
|
版权隐私
|
网站地图
|
排名推广
|
广告服务
|
积分换礼
|
网站留言
|
RSS订阅
|
违规举报
|
皖ICP备20008326号-18
(c)2008-2022 免费发布网 All Rights Reserved