一、政策动向
在数字经济成为重组全球要素资源、重塑全球经济结构关键力量的背景下,企业数字化转型已从“选择题”变为“必修课”。企业数字化管理驾驶舱作为衔接数据资源与业务决策的核心载体,正随着政策导向的不断明晰和技术的持续迭代,从单纯的数据可视化工具升级为企业智能化决策的神经中枢。深入理解其核心内涵、政策语境与建设价值,对企业把握数字化转型机遇具有重要意义。
在此背景下,各地政府纷纷推出企业数字化转型扶持政策,通过标杆案例评选、补贴奖励、服务券等方式,鼓励企业建设智能管理平台。工信部“数字化转型赋能中心”在全国铺开,重点推广的正是以数据可视化、智能分析为特征的管理系统。这些政策举措共同传递出一个强烈信号:构建以数据实时驱动决策的新型管理模式,已从企业自选项升级为国家战略下的必答题。 这为企业建设管理驾驶舱提供了前所未有的历史机遇和政策土壤。
二、概念解码
要准确把握企业数字化管理驾驶舱的价值,首先需厘清其核心定义及关联概念的逻辑关系。从本质来看,数字化管理驾驶舱并非传统意义上的物理设备,而是一套基于数据整合技术,将分散在各业务环节的信息进行集中处理、分析与可视化展示的综合系统。它借鉴航空驾驶舱“一目了然呈现关键指标”的设计理念,打破数据孤岛,把复杂的业务数据转化为直观的图表、仪表盘等形式,让管理者无需专业数据分析技能,就能快速掌握业务运行全貌、核心问题与发展趋势,为决策提供直观、实时的依据。
从关联概念体系来看,数字化管理驾驶舱是数字经济发展的微观实践载体,与产业数字化、数据要素市场化等核心概念深度绑定。数字经济以数据资源为关键要素,以现代信息网络为主要载体,而数字化管理驾驶舱正是激活企业内部数据要素价值的核心工具,通过数据整合、分析与应用,推动生产、分配、流通、消费各环节的高效贯通。同时,它也是产业数字化转型的关键抓手,衔接了企业内部的ERP系统、客户管理系统、生产监控系统等多个业务平台,实现了从“数据孤岛”到“数据协同”的跨越,是企业数字化能力建设的核心组成部分。
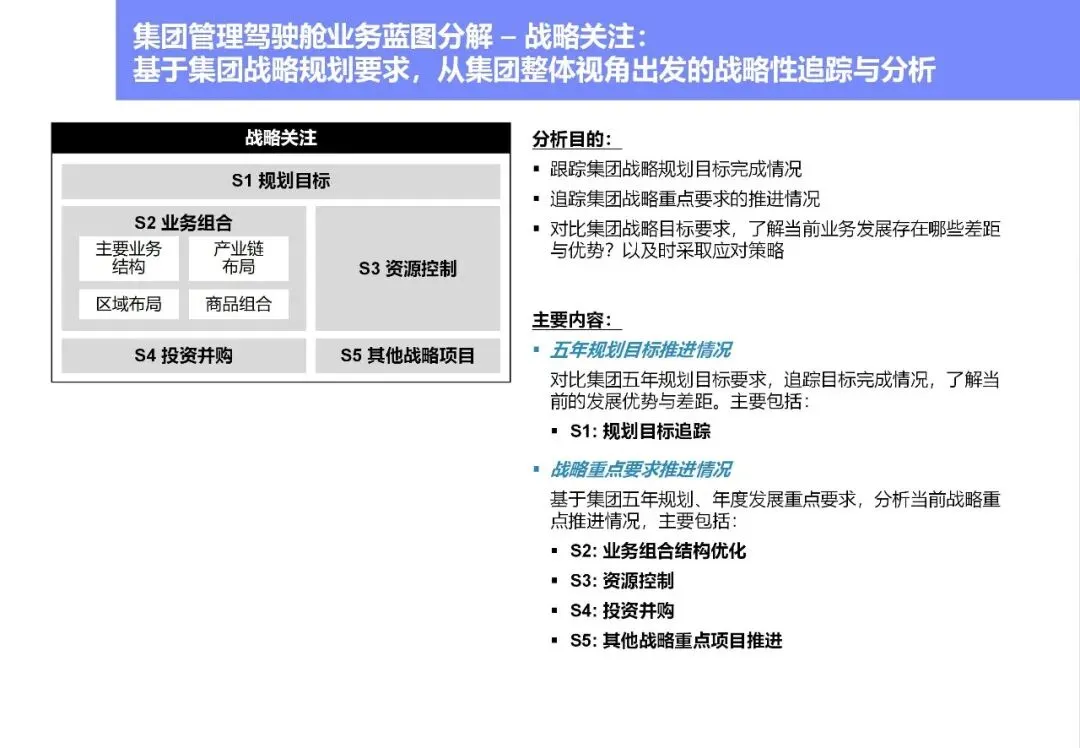
从功能矩阵来看,数字化管理驾驶舱的核心价值体现在五大维度:一是数据整合,实现跨部门、跨业务的数据集中管理,消除信息壁垒;二是实时监控,动态展示业绩、财务、供应链等核心指标,快速捕捉异常波动;三是智能分析,通过算法模型识别趋势与风险,辅助预测与优化决策;四是可视化呈现,以直观形式降低数据理解门槛,提升沟通效率;五是协同沟通,构建统一的数据交互基准,推动跨部门协作模式升级。这些功能相互支撑,共同构成了企业数据驱动管理的完整闭环。
那么,究竟什么是数字化管理驾驶舱?它远非传统报表的电子化翻版,而是一个深度融合了数据集成、可视化分析、智能预警与协同决策功能的战略指挥中枢。我们可以将其理解为企业的“智能导航系统”:
全景可视化界面:如同汽车仪表盘集合速度、油耗、导航信息于一体,管理驾驶舱将财务、生产、供应链、市场、人力等关键指标(KPI)通过图形、图表、地图等形式动态聚合于单一屏幕,实现“一屏感知全局”。
实时数据引擎:它打通了ERP、CRM、MES等原本孤立的信息系统,自动抽取、清洗、整合数据,确保管理者看到的是实时、一致、真实的业务全景,而非经过多层传递的失真信息。
智能分析核心:借助大数据分析与AI算法,驾驶舱不仅能展示“发生了什么”(描述性分析),更能揭示“为何发生”(诊断性分析),甚至预测“可能发生什么”(预测性分析)和建议“应该做什么”(规范性分析)。
协同决策平台:它支持多角色、跨部门在线协作,允许管理团队基于同一数据事实进行研讨、模拟与决策,将个人经验驱动升级为数据共识驱动。
本质上,管理驾驶舱是企业管理从“经验驱动、事后复盘”向“数据驱动、实时干预” 范式革命的核心载体。
三、价值重构
在VUCA(易变、不确定、复杂、模糊)时代,企业为何必须拥抱管理驾驶舱?其价值根植于应对当代商业环境的三大核心挑战:
第一,破解“速度危机”,实现决策从“延时”到“即时”的跃迁。 传统月度经营分析会模式,决策严重滞后于市场变化。管理驾驶舱通过实时数据流,能将市场异常波动、生产瓶颈、现金流风险在萌芽阶段即时推送至负责人。例如,当某个区域销售突然偏离预测模型时,系统可自动预警,驱动营销负责人立即调取相关数据进行深度下钻(Drill-down),查明是竞品动作、渠道问题还是促销效果衰减,从而将决策响应时间从天级缩短至分钟级。
第二,打破“数据孤岛”,构建从“局部最优”到“全局协同”的体系。 部门墙往往导致数据割裂:销售只看订单,生产只看产能,财务只看成本,彼此目标冲突。管理驾驶舱强制要求定义企业级一致指标,并揭示其关联关系。比如,它能清晰展示“提高某产品折扣力度”这一销售决策,将如何影响毛利率、现金流以及后续产能排配,迫使各部门在统一数据语境下寻求整体利益最大化的方案,而非局部博弈。
第三,超越“直觉依赖”,推动管理从“模糊艺术”到“精准科学”的进化。 面对复杂决策,过度依赖高管直觉风险极高。管理驾驶舱集成预测模型与情景模拟(What-if)功能,能够量化不同战略选择可能带来的结果分布。在制定年度预算或投资新市场时,管理层可以模拟多种宏观经济与竞争情景下的财务表现,评估风险敞口,从而做出韧性更强、证据更足的决策。
更深层地看,管理驾驶舱的建设过程,本身即是对企业数据治理能力、流程标准化程度和管理逻辑一致性的强制性“体检”与升级,其价值远超工具本身,关乎组织数字基因的重塑。
四、未来展望
展望未来,随着生成式人工智能(AIGC)的爆发,管理驾驶舱正从“静态展示平台”向“动态交互伙伴”演进。未来的驾驶舱或许能实现以下场景:管理者用自然语言提问:“为什么华东区利润率本月下降了?”,系统不仅能调出图表,更能生成一份整合原因分析、关联影响评估和可选应对策略的简明报告;甚至能主动发起提示:“根据最新市场舆情与内部运营数据,建议您关注A原材料价格上涨对下半年盈利的影响,并已模拟三种采购策略备选。”
然而,通往理想状态的路径并非坦途。企业需警惕将驾驶舱沦为“昂贵的仪表盘秀”。成功的关键在于:以决策场景为导向,而非以技术展示为中心。必须从管理层最痛、最频的决策点切入;确保数据质量与及时性的“铁律”;将工具使用深度嵌入管理流程与考核体系;并培育全员的数据文化与解读能力。
归根结底,数字化管理驾驶舱并非冰冷的技术解决方案,它是企业在这个数据弥漫的时代,为自身装配的“神经中枢”与“智慧之眼”。在政策的大力倡导与市场生存的迫切需求下,构建一个能实时感知状态、精准洞察问题、智能辅助决策的数字指挥系统,已不再是领先企业的奢侈选择,而是所有志在未来的组织构建新质生产力、赢得竞争优势的基础设施与核心必修课。它代表的,是管理理性在数字时代的全新高度,是企业驾驭不确定性、驶向广阔未来的现代化罗盘。






















































































往期精选推荐
解决方案 | 大型集团企业数字孪生智慧厂区运营中心总体规划方案(45页 PPT)
解决方案 | 数字孪生数字化基础建设的新基石解决方案(88页 PPT)
解决方案 | 乡村振兴 智慧农业产业园平台建设方案(72页 PPT)
解决方案 | 农牧集团企业数字化建设总体规划SAP解决方案参考(50页 PPT)
解决方案 | 车企ERP项目信息化解决方案(57页 PPT)
解决方案 | 省检察院电子检务(智慧检务)详细设计方案(341页Word)
解决方案 | 某集团企业数字化2.0项目规划建设方案(50页 PPT)
解决方案 | 供应链变革及智慧采购解决方案 (57页 PPT)
解决方案 | 无人值守智慧停车场管理解决方案(33页 PPT)
解决方案 | 智慧产业城智能化总体解决方案(63页 PPT)
解决方案 | 电子仪表行业数字化转型升级全解决方案 (92页 PPT)
解决方案 | 大型制造业企业数字化转型战略咨询及IT规划项目方案(97页 PPT)
解决方案 | 智慧蔬菜大棚产业园总体建设方案(55页 PPT)
解决方案 | 智慧工地全场景解决方案(67页 PPT)
解决方案 | 智慧物业服务 养老服务综合管理平台系统解决方案(68页 PPT)
解决方案 | 智能电厂总体规划建设方案(86页 PPT)
解决方案 | 智慧政务大数据可视化平台方案(146页 PPT)
解决方案 | 智慧城市-大数据决策与支撑平台解决方案(81页 PPT)
解决方案 | 智慧燃气集中供热工程整体建设方案(428页 WORD)
解决方案 | 智慧医疗整体架构、智慧医院、医养一体化及业务应用方案(56页 PPT)
解决方案 | 智慧水利数字孪生综合解决方案(57页 PPT)
解决方案 | 智能化转型架构和规划蓝图设计方案(60页 PPT)
·····
立即加入我们
·····
在后续也会在【数智行业·领地】中,组织分享会等专项活动,分享智能制造,工业联网平台,AI,5G,大数据,数字孪生,元宇宙,低功耗广域物联网等......前沿资讯信息分享,打造专业数字化解决方案交流平台~





