报告聚焦字节跳动 AI 业务布局,核心分析模型能力、端侧硬件、应用生态及云服务进展,关键内容如下:
模型层面,豆包 1.8 实现多模态 Agent 能力跃升。核心优化集中在复杂任务执行、多模态交互与上下文管理,视频理解帧数翻倍至 1480 帧,支持 256K 超长上下文,可完成跨平台电商比价、长文档解析等复杂任务。定价具备高性价比,输入 0.11 美元 / 百万 tokens、输出 0.28 美元 / 百万 tokens,配合阶梯折扣最高节省 47% 成本,日均 Tokens 使用量突破 50 万亿,居中国第一、全球第三。
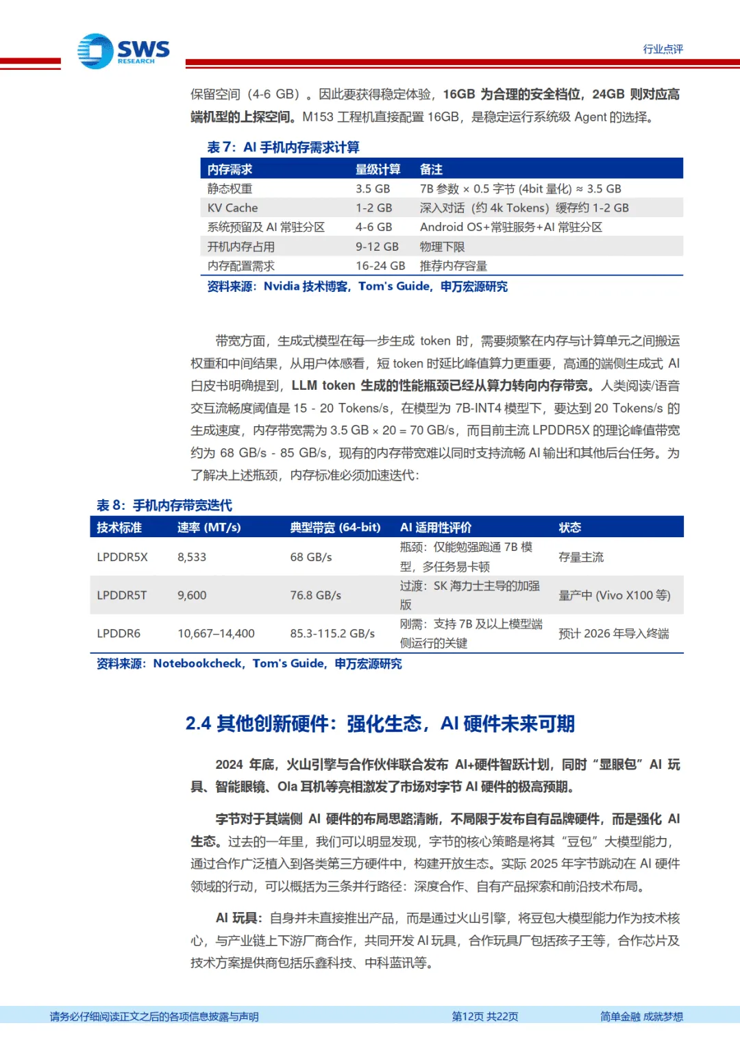
端侧 AI 布局多点突破,系统级 Agent 成核心方向。与中兴联合推出努比亚 M153 AI 手机,搭载 Doubao-Seed-1.6 与 UI-TARS 模型,实现跨 App 自动操作,标志端侧 AI 从 “说” 到 “做” 的跨越。但 GUI Agent 路线依赖系统高危权限,面临阿里系 App 登录限制等生态摩擦。端侧 AI 推动手机硬件升级,16GB 内存与高带宽成为刚需,LPDDR6 预计 2026 年导入终端。此外,字节通过合作布局 AI 耳机、玩具等硬件,探索场景化落地。
AI 应用实现用户高增与商业化试水。2025 年 9 月豆包月活 1.7 亿、即梦 AI 0.1 亿,豆包接入抖音商城与本地生活,支持商品推荐与团购跳转,开启流量变现;即梦 AI 深度融合抖音、剪映生态,提供 “创作 - 分发 - 变现” 一站式服务,同时通过火山引擎开放企业级 API。
AI 云业务凭借 MaaS 低价策略后发制人。2025H1 火山引擎在国内 MaaS 市场份额 37.5% 居首,Tokens 调用量占比 49.2%,但 AI IaaS+PaaS+MaaS 整体份额 15%,落后阿里云的 36%。其优势在于弹性轻量需求适配,依托豆包模型能力与低价策略,吸引中小开发者,但尚未实现客户整体迁移,需推动 MaaS 流量向 IaaS/PaaS 转化。
字节 AI 高速发展依托三大战略优势:C 端业务反哺模型训练,数据规模领先;算力与人才饱和式投入;组织架构向基础研究倾斜,吴永辉主导 Seed 团队聚焦 AGI 探索,取消短期考核保障长期创新。
————
全文获取见文末















↓微信扫码领优惠加入星球↓



