需要下载完整版报告的朋友,可以扫下方优惠券付费成为会员,40000+份报告,随意下载,不受限制,报告涵盖全行业,星球保持每日更新。客服微信:sgcwjc

专业/及时/全面的行研智库
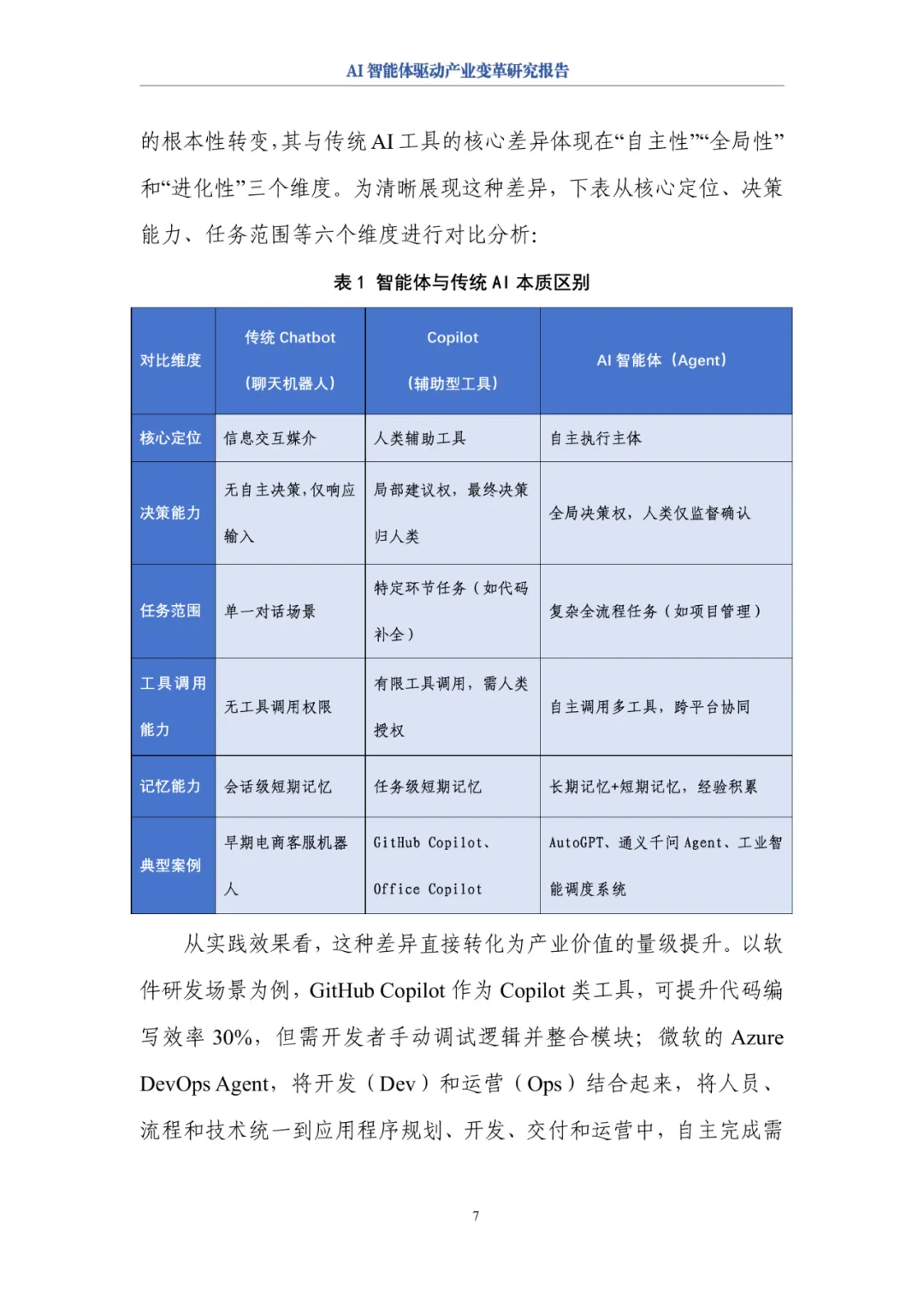
本文件系统梳理了AI智能体在技术、产业和应用层面的发展现状与未来方向。首先从概念入手,明确智能体区别于传统AI的核心特征,指出其具备自主决策、环境感知和协同运作等能力。随后分析了智能体的通用架构,涵盖五大功能模块和两大支撑体系,并回顾了其发展历程及关键技术支撑。在产业层面,全球市场呈现美国领先、中国快速发展的趋势,中国市场受益于政策支持与应用场景拓展。竞争格局中,科技巨头通过生态闭环占据优势,AI原生企业聚焦技术创新,传统企业则在转型中寻求突破。产业链呈现三层结构,开源与平台双生态成为推动协同的关键力量。AI智能体已在多个行业引发深刻变革。制造业实现智能化升级,金融行业加速数智化转型,医疗健康领域取得技术突破,零售业提升个性化服务,教育行业推动因材施教,电力能源行业增强系统可靠性,物流行业优化仓储配送效率,农业实现精准管理,法律行业提高合同审查效率,文娱游戏行业增强沉浸体验。发展过程中仍面临多重挑战。性能方面,智能体在认知规划、环境适应和多体协同上存在瓶颈,影响实际应用效果。成本方面,高Token消耗与算力需求带来运营压力。商业与合规层面,商业模式尚不成熟,安全与隐私问题制约用户信任度。这些因素共同影响AI智能体的规模化推广与深度应用。
来源:DIRC














完整版报告已上传至星球,扫下方优惠券加入即可下载所有报告


戳“阅读原文”下载报告


