

在大型企业集团的运营体系中,财务公司常常被误解为“升级版财务部”。但事实上,作为持牌非银行金融机构,它早已跳出“管钱”的基础职能,成为集团产融协同的核心枢纽和价值创造的重要力量。今天,我们用4个核心问题,带你彻底读懂大型集团财务公司。
定义:什么是大型集团财务公司?
根据《企业集团财务公司管理办法》(国家金融监督管理总局,2022年)财务公司是依托企业集团、服务集团成员单位,经金融监管机构批准设立的非银行金融机构,核心定位是集中管理集团资金、提高资金使用效率,主营内部存贷、结算、票据、担保等业务,需接受国家金融监督管理总局与人民银行监管。
设立门槛严苛,要求集团最近1个会计年度末总资产不低于300亿元,正常经营的成员单位不低于50家,注册资本最低为10亿元实缴货币资本。截至2024年末,全国共有持牌财务公司法人机构237家,行业表内资产总额9.18万亿元,全年实现净利润806.14亿元。
从行业发展态势来看,财务公司数量已从增量扩张转向存量优化。经权威数据核实,截至2023年末全国持牌财务公司为241家,2024年末缩减至237家,这一变化源于监管强化下的行业提质增效调整,未来数量仍将呈小幅下降趋势,行业集中度持续提升。
3个典型案例(覆盖央企/地方国企/民企)

核心作用:从“成本中心”到“利润中心”的跨越
财务公司的核心价值是“以金融手段赋能产业”,通过资金集中运营、定制化金融服务等方式降低集团综合成本、创造利润,是集团的“生产型金融部门”;而财务部仅为成本/效率部门,无盈利职能。具体核心作用可概括为4点:
1.资金集约运营:归集成员单位分散资金形成“资金池”,统筹调配余缺,内部融资替代外部银行融资,大幅降低综合融资成本。2024年全行业结算规模达745.94万亿元,同比增长4.06%,资金集中管理效能显著提升,头部能源企业全口径资金归集率超80%。
2.定制化金融服务:为成员单位提供存贷、票据贴现、担保等全品类金融服务,承担内部交易结算,缩短周期、降低手续费。如中核财务2024年累计办理结算业务超2万亿元,全口径资金归集率超80%;国家电网财务公司年处理电子票据超12万张,释放保证金逾300亿元。
3.产业链生态赋能:依托集团信用为上下游中小企业提供融资,稳定供应链。2024年全行业累计贷款投放5.42万亿元,产业链融资占比持续提升,仅湖北交投财务“楚道云链”平台就累计实现供应链融资128亿元,服务上下游企业超1600家。
4.风险与合规管控:建立全集团资金风险监控体系,防范违规挪用、信用风险,同时严格遵守监管要求,保障金融业务合规。2024年行业风险指标持续优化,不良资产率降至0.19%(较2021年峰值下降0.88个百分点),90%的财务公司无不良贷款,拨备覆盖率高达673.63%,较年初上升426个百分点,风险抵御能力显著优于商业银行。

核心竞争力:卓越财务公司的6大能力锻造
卓越财务公司的核心标志是“产业+金融”深度融合,需锻造以下6大核心竞争力,才能在行业中脱颖而出(2024年行业头部效应凸显,前十大财务公司市场影响力持续提升,同时90%的财务公司实现无不良贷款,合规稳健经营成为核心竞争力基础:
1.资金集约运营能力:资金归集率≥95%,内部融资替代率≥80%,实现资金“盘活存量、提升增量”。2024年行业全口径资金集中管理效能持续优化,头部企业如中核财务全口径资金归集率超80%,司库体系建成后可归集资金集中度月均提升7个百分点。
2.产业金融协同能力:围绕集团主业设计定制化金融产品,产业链金融服务覆盖上下游企业≥500家。2024年全行业累计贷款投放5.42万亿元,其中中长期贷款精准匹配集团中长期资本形成需求,湖北交投财务“楚道云链”平台单平台服务上下游企业超1600家。
3.数字与风控能力:核心业务系统云化、AI驱动智能审批与风控成为主流,业务全流程线上化率100%,风险预警准确率≥90%。2024年行业数字化转型加速,上海电气财务、中国电力财务等头部机构已建成全线上信贷业务平台,中铁建财务通过AI技术实现合同合规风险自动识别,67%的财务公司已完成核心系统云化改造。
4.跨境金融服务能力:依托跨境资金池实现境内外资金统筹,跨境融资成本低于行业平均20%。2025年跨境金融服务能力成为头部机构核心优势,中化集团、中国华能集团财务公司雄安新区本外币业务稳步推进,持续拉动区域跨境收支规模增长;万向财务通过一体化资金池将单笔跨境付款时间稳定在30分钟内,跨境服务效率进一步提升。
5.盈利模式创新能力:摆脱单一存贷利差依赖,中间业务收入占比≥30%成为优质机构标配。2024年行业净息差收窄至1.25%的历史低位,倒逼机构通过资产证券化、财务顾问等轻资本业务创新盈利模式,顾问类业务保持良好增长态势,成为新的利润增长点。
6.合规与监管协同能力:实时跟踪政策变化,主动争取创新试点,连续5年无监管处罚记录。2024年行业合规水平显著提升,拨备覆盖率高达673.63%,较年初上升426个百分点,远超监管最低要求,资本充足率20.51%,较商业银行高出4.77个百分点,风险抵御能力突出。

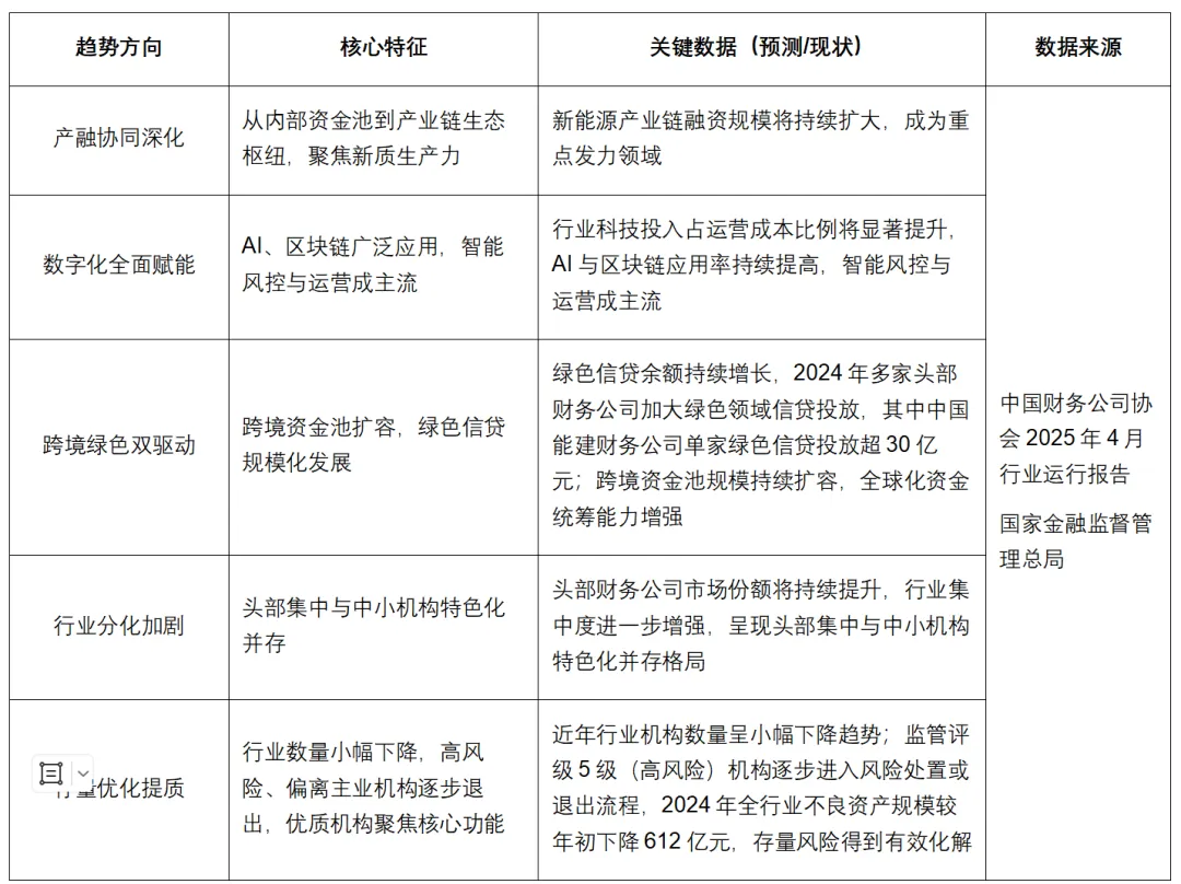
未来趋势:五大演进方向
结合监管导向与市场需求,未来财务公司将围绕“产融深化、数字赋能、跨境绿色双驱动、合规盈利并重、存量优化提质”五大主线演进,其中“存量优化提质”明确了行业数量变化趋势—整体呈小幅下降态势,优质机构愈发集中,具体趋势如下:

总结
大型集团财务公司绝非“管钱的财务部”,而是持牌盈利的产业金融服务商。未来行业数量将小幅下降,高风险、偏离主业的机构逐步被淘汰,唯有绑定主业、强化数字化与跨境能力、坚守合规的财务公司,方能站稳脚跟,成为集团发展的核心支撑。
延伸说明:未来将被淘汰的财务公司主要有三类:一是监管评级5级的高风险机构;二是违规开展业务、偏离“依托集团、服务集团”主业的机构;三是所属集团经营恶化、无法提供有效支持且整改无效的机构。
数据说明:本文核心数据选取至2024年末,因2025年度全行业权威数据尚未正式披露(年度报告通常次年4-5月发布);2024年数据均来自中国财务公司协会2025年4月正式报告,确保信息权威严谨。
⚠️ 重要声明:本文所分析详情,均基于公开披露信息整理,仅为个人对相关信息或商业合作的客观解读,不构成任何投资建议、股票推荐或交易要约。请审慎参考各机构官网、监管文件等官方信息,自主判断并承担相应投资风险。本文内容不代表任何机构立场,若因引用或参考本文内容产生投资损失,作者及发布平台不承担任何法律责任。
未经授权,禁止擅自篡改本文内容用于商业用途。


