
"主要内容
2018年人民银行“三支箭”政策推动我国信用衍生工具市场快速发展,银行间和交易所市场作为两大落地场所,由于两市监管体系、市场结构及发展动力不同,其信用衍生工具在发展过程中呈现出差异化路径。
产品体系:银行间市场形成了CRMW、CRWA、CLN、CDS较为完整的信用衍生品体系,其中CRMW是当前市场的核心工具,主要用于支持民企、科创企业发行债券,“CRMW+债券发行”模式已高度成熟;交易所市场则推出了信用保护合约,信用保护凭证以及CDX组合合约,信用保护合约成为交易所的主力品种。
监管体系与规则:1)结构上,银行间采用“核心交易商+一般交易商”结构,2025年放宽了CRMW的创设条件,交易所采用“核心交易商+其他投资者”结构,对核心交易商有较高的条件;2)风险控制上,银行间允许核心交易商净卖出上限为其净资产的500%,交易所该杠杆比率设定为300%;3)凭证创设上,CRMW实行注册制,CP-Cert仍需要交易所出具无异议函;4)信用事件界定上,银行间市场在交易所列举的破产、支付违约和债务重组三种传统情形上,增加债务加速到期和债务潜在加速到期两类情形;5)信息披露上,交易所强制披露主体信用评级报告和到期前提示公告,但银行间市场创设机构财务机构的会计报表披露更严格,要求披露最近三年和最近一期半年度会计报表;6)此外,在实务中,银行间市场CRM资本缓释、流动性增强、政策支持以及主要功能上都体现出一定差异。
信用衍生工具市场发展概况:2018年10月至2025年6月,银行间CRM累计交易1,759笔,名义本金2,681亿元,其中CRMW和CRMA分别占比55%和35%; 2020年至2025年3月,证券公司累计创设信用保护工具名义本金697亿元,其中CPC占比79%,2024-2025年随信用风险边际改善,两市信用保护工具规模均出现大幅下降。从创设机构来看,银行间市场上商业银行占绝对主导地位,但在交易所市场上,CP-Cert创设机构策划呈现多元化发展趋势,证金公司成为政策主力,担保公司参与活跃;凭证期限上,银行间以1年期及以下为主,交易所早期以短期险为主,最近2年呈中长期限特征;付费方式上,两市短期限凭证均以前端一次性付费为主,但在长期限凭证上,银行间市场偏好按年付费,交易所仍以前端一次性付费;凭证创设价格上,由于功能差异,银行间挂钩中高等级债券的凭证费用普遍高于出交易所市场100BP以上,但在AA级上两市价格差异不大;最后,银行间CRMW的杠杆效率高于交易所市场CP-cert。凭证类产品挂钩主体上,两市场近年对民企的挂钩占比均逐年走高,但银行间对民企相对支持力度更大,交易所挂钩地方国企占比较高,而且主体以低等级为主,行业上银行间市场则更为分散,交易所市场相对集中在城投与地产。近年来中资离岸债券的兴起,CLN发行规模逐年走高,主要以证券公司为主,挂钩债券主要为城投债,2025年也有外资机构通过CLN持有境内债券头寸。
"
我国信用衍生工具市场起步较早,早在2010年,交易商协会就推出了信用风险缓释工具(CRM)试点。但由于初期监管部门对信用衍生工具持谨慎态度,试点范围仅限于大型国有银行,标的多为金融债和大型国企债券,加之当时定价机制不完善、“刚兑”预期等因素,我国信用衍生工具市场发展缓慢。直至2018年,央行“三支箭”政策推动,以及之后的一系列民企融资支持措施加大力度推进信用增进工具创新和使用,交易商协会和交易所逐步完善相关规则,我国信用衍生工具市场进入快车道,并成为债券增信体系的重要力量。2020年之后,我国信用衍生工具呈现多元化发展趋势,包括推出组合性工具、嵌入资产证券化产品等。
银行间与交易所市场推出信用衍生工具都旨在通过信用增信增强债券发行以及信用风险管理,但由于两市监管体系、市场结构及发展动力不同,其信用衍生工具在发展过程中呈现出差异化路径。

一、产品体系比较
1、银行间信用衍生产品体系
银行间市场最早对信用衍生工具进行探索。2010年,交易商协会推出信用风险缓释凭证(CRMW)和信用风险缓释合约(CRMA);2016年,交易商协会发布修订《银行间市场信用风险缓释工具试点业务规则》,并正式推出了信用违约互换(CDS)和信用联结票据(CLN);2021年,交易商协会编制三只CDS指数,包括CFETS-SHCH-GTJA高等级CDS指数、CFETS-SHCH民企CDS指数、CFETS-SHCH-CBR长三角区域CDS指数。上述产品构建起银行间市场完整的信用衍生产品体系。
具体而言,银行间市场信用衍生产品体系分为凭证类产品和合约类产品。
凭证类产品,包括信用风险缓释凭证(CRMW)和信用联结票据(CLN)。凭证类产品属于可交易、标准化的产品,实行集中登记托管。其中,CRMW是当前市场的核心工具,主要用于支持民企、科创企业发行债券,“CRMW+债券发行”模式已高度成熟,2025年新规将其挂钩标的从由单一债项拓展至参考实体,并支持挂钩“多个实体”。CLN属于资金实缴型产品,即100%保证金,主要适用于非银机构进行风险转移,挂钩债务主要为中资离岸债券,同时CLN也可作境外投资者投资境内标的跨境投资通道。
合约类产品,包括信用风险缓释合约(CRMA)和信用违约互换(CDS),属于双边签署的非标准化产品,可通过外汇交易中心或指定平台交易。其中,CRMA多用于银行内部针对特定贷款或债券的授信调节,CDS则参考国际标准,主要用于参考实体的信用风险进行主动管理。
2、交易所信用衍生产品体系
沪深交易所分别于2018年推出信用保护工具试点,构建了“合约+凭证”体系,先后推出了信用保护合约(CPC)与信用保护凭证(CP-Cert);2022年,交易所试点推出组合型信用保护合约(CDX合约)。
具体而言,信用保护合约,对标银行间CRMA,由交易双方签署主协议及成交确认书,不可转让,权利义务由双方承担,主要为机构用于流动性增强和定制化风险管理,在交易所市场占绝对主导地位。信用保护合约支持CDX组合挂钩,即以特定CDX组合项下全部参考实体或其符合特定债务种类和债务特征的全部债务为保护对象的信用保护合约,目前交易所已推出交易所大型发行人CDX、交易所民企CDX两类产品。信用保护凭证,对标银行间CRMW,由创设机构创设,可为参考实体或其特定债务提供保护,凭证可以通过交易系统转让。


二、监管体系与规则比较
银行间与交易所市场分别由人民银行和证监会监管,自律管理分别为银行间市场交易商协会(NAFMII)和沪深证券交易所。两个债券市场的结构性以及监管目标的差异,导致两市信用衍生工具在具体规则上存在差异。
目前,银行间市场CRM监管文件主要包括《银行间市场信用风险缓释工具业务规则》(2025年修订)、《信用风险缓释凭证业务指引》(2025年)以及信用风险缓释凭证业务的信息披露、创设定价、持有人会议、标准文本等相关配套细则等,上述规则构建起CRMW业务的全链条规则体系。交易所市场信用保护工具监管规则文件主要为《上海证券交易所 中国证券登记结算有限责任公司信用保护工具业务管理试点办法》(2019年)以及《上海/深圳证券交易所信用保护工具业务指引》(2022年修订)[1]。
根据两市的相关监管规则,两市信用衍生产品的规则差异主要体现在以下几个方面:
1、交易商分层管理与准入
银行间和交易所市场所均实行分层管理制度,但在创设机构创设门槛上,银行间市场在2025年新规后变得更为灵活,而交易所市场仍保持严格。
一是,分层管理构架不同。银行间采用“核心交易商+一般交易商”结构,CRM业务一般交易商向交易商协会登记即可,核心交易商包括金融机构、专业从事信用增进业务的机构,经备案后即可展业,具有较强的自主性。交易所则采用“核心交易商和投资者”结构,其中核心交易商中信用资质和风险管理能力突出的,经上交所备案可成为凭证创设机构。
二是,凭证类产品创设机构资质要求不同。银行间方面,根据2025年修订的《CRMW业务指引》,CRMW创设机构与核心交易商资质解绑,创设机构不再强制要求必须先成为核心交易商,但仍需满足净资产不少于40亿元等条件并进行备案。此外,开展自营投资管理业务的金融机构和专业从事信用增进业务的机构备案成为核心交易商还需满足最近1年信用CRM业务量累计达到5亿元。银行间市场新规降低CRMW的创设门槛旨在引入更多非银机构参与。交易所方面,《上海证券交易所信用保护工具交易业务指引》(2022年)则要求凭证创设机构必须先是核心交易商,并同时满足最近一年末净资产不少于40亿元等条件。

2、风险控制与杠杆监管
银行间市场相对交易所市场允许核心交易商承担更高的杠杆比例。根据《银行间市场CRM业务规则》(2025年),核心交易商净卖出限额不得超过其净资产的500%,一般交易商净卖出限额不得超过其净资产的100%;任何一只资产管理产品的信用风险缓释工具净卖出总余额不得超过该产品净资产的100%。相比之下,《上交所信用保护工具业务管理试点办法》(2019年)要求核心交易商净卖出限额不得超过其最近一期末净资产的300%,其他投资者净卖出限额不得超过其最近一期末净资产的100%。
对于单笔交易,银行间合约类产品若为双边清算,主要依赖双边授信机制(CSA协议),通常无需缴纳初始保证金,有当风险敞口超过约定的免保额度时才需缴纳变动保证金,因此资金占用成本极低;若为中央清算模式,上清所会采用SPAN类似模型或VaR模型计算保证金。银行间凭证类产品,CRMW在创设时,卖方通常无需缴纳保证金,CLN则是100%担保金,信用保护的买方(票据发行人)直接持有卖方(票据投资人)支付的本金,如果发生信用事件,发行人直接扣减本金进行赔付,如果不发生,到期归还本金和利息。交易所CPC实行履约保障品管理制度,虽然具体比例由交易双方协商,但交易所和中证登设定最低维持担保比例要求,或者根据内部评级模型计算出的风险敞口全额覆盖。如果信用保护卖方是证券公司等持牌机构,且自身资本充足率达标,可以申请调整或部分豁免,但这部分业务仍会显著占用其风险资本准备金,从而间接限制其杠杆;CP-Cert交易则是依赖创设机构的主体信用或第三方担保,但如果创设机构信用评级下降,可能被要求追加担保物或限制创设规模。

3、发行、交易与清算
发行机制方面,银行间和交易所在凭证创设流程上存在较大差异。银行间CRMW创设实行“注册制”,流程已高度标准化,效率极高。交易所CP-Cert发行审核相对严格,需要交易所出具无异议函,合规流程较银行间繁琐。
发行定价方面,银行间CRMW创设机构可以采用簿记建档或询价方式。其中,面向银行间市场机构投资者创设的CRMW及与债券发行联动创设的CRMW应当采用簿记建档方式进行创设定价,2025年新规明确,挂钩存续债券的定向创设模式允许采用询价方式,提升了定价灵活性。交易所CPC主要采用询价方式,支持三种支付方式,包括按季支付约定保护费、季度标准保护费和部分前端费用相结合以及前端一次性支付等,同时交易所提供了标准化的季度标准保护费率,如主体评级AAA的为50BP,AA+的为100BP,其他评级或者未评级的为150BP,并支持交易双方商定的保护费率和标准保护费率之间的差额通过前端费用调整;CP-Cert可以采用簿记建档或者其他方式,凭证保护费由买方在凭证创设时一次性向创设机构支付。
在二级市场方面,银行间市场产品以场外交易为主。CRMW是可交易的标准化合约,在完成登记手续后的次一工作日即可在银行间市场转让流通。但在实务中,CRMW的二级市场成交量极低,投资机构在买入后以持有至到期为主,作为对标的债券的保险;CRWA二级转让可以通过场外方式,也可通过电话、传真以及经纪撮合等其他方式达成。交易所方面,CP-Cert可以在上海交易所挂牌转让,也可以采取报价、询价和指定对手等方式,但现实中交易所凭证发行量少,二级市场成交弱;CPC作为非标合约,缺乏流通市场,主要通过场外交易。
清算和结算上,银行间市场凭证类产品和适合集中清算的合约产品在上海清算所进行清算和结算,对于不适合集中清算的合约产品可由上海清算所提供双边清算或交易双方自行清算。交易所CP-Cert集中清算在中证登进行,CPC可以通过中证登清算也可自主协商其他方式。

4、信用事件界定
在信用事件的基础定义上,银行间市场相对交易所覆盖跟更全面、更具体。在交易所规则中,对信用事件的定义只列举了传统的破产、支付违约和债务重组三种情形。而银行间市场在基本术语中,信用事件除了传统的破产、支付违约和债务重组,还包括债务加速到期和债务潜在加速到期两类情形,并且同各类信用事件进行了详细的规则说明。
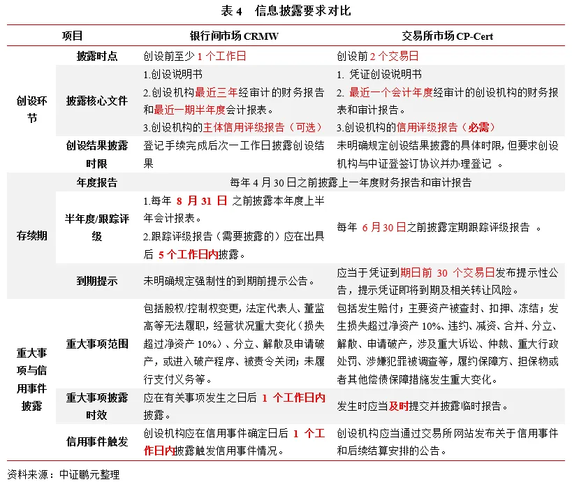
5、信息披露
信息披露方面,由于合约类产品为非标准化,披露信息不具有可比性,凭证类产品(CRMW和CP-Cert)除了具体披露时限上存在微小差异,主要差异表现在以下几个方面。
一是,对创设机构主体信用评级报告的披露要求。银行间市场不强制创设机构披露主体信用评级报告,但是交易所市场要求创设机构在创设环节必须披露主体信用评级报告,且每年6月30日之前披露定期跟踪评级报告。
二是,到期前提示公告。银行间市场未规定强制性到期提示公告,但交易所要求“创设机构应当于凭证到期日前30个交易日发布提示性公告,提示凭证即将到期及相关转让风险”。
三是,关于创设机构财务报告的披露。银行间市场对创设机构的会计报表披露更为严格,如创设环节要求披露最近三年经审计的财务报告和最近一期半年度会计报表,以及定期(8月31日之前)披露半年度会计报表;而交易所市场目前仅要求在创设环节披露最近一个会计年度经审计的财务报告和审计报告。


三、实务中的功能差异
1、资本缓释功能
银行间和交易所信用衍生工具均可用于银行资本缓释。根据《商业银行资本管理办法》(2024年版),无论是银行间市场的信用缓释工具还是交易所市场的信用保护工具,只要符合“合格信用衍生工具”的定义,理论上都可以作为信用风险缓释工具进行资本抵扣。但是在实际认定中,银行间市场信用缓释工具的市场认可程度相对较高。由于银行间市场参与者结构以商业银行为主,CRM工具标准统一,银行内部认定流程成熟,尤其对于国有大行创设的CRMW,审计和风控部门通常直接认可其作为合格缓释品,计算风险加权资产(RWA)时直接采用替代法或其他权重替代,因此效率高,资本释放的确定性强。交易所信用衍生工具的交易对手多为券商或担保机构,尤其是主流产品CPC为非标合约,一些银行的风控系统对交易所“合格信用衍生工具”认定流程相对复杂,在计算对手方风险权重也可能存在差异。
2、流动性增强功能
银行间市场方面,债券回购交易多为双边询价交易,在进行质押式回购时,由于对手方认可挂钩债券的CRMW,可以通过双边协商,显著降低该债券的质押折扣率。交易所市场方面,2025年中证登修改《受信用保护债券质押式回购管理暂行办法》允许“债券+CP-Cert”组合生成标准券,但是入库门槛高:一是,要求债券主体评级必须在AA级及以上,二是创设机构要求券商必须是分类机构为A类、主体评级AAA级、净资本超过200亿元,信用增进机构主体评级AAA级、净资产超过100亿元,单一省份规模不超过信用增进类业务总规模的35%。三是,在额度计算上,CP-Cert不足额的,超出部分的信用债券不计算折合标准券。整体而言,银行间市场的“债券+CRM”的发行与质押回购交易灵活性较高,理论上只要对手方接受,可以覆盖到低等级主体,而交易所债券质押回购的“高门槛”有利于促进AA级和AA+级主体发行与回购,但对AA-级及以下级别主体的支持作用不明显,因此,与交易所挂钩低等级主体(债券)的信用保护工具更多被用于存量债的风险对冲。
3、政策支持
银行间和交易所的信用衍生工具发展均受益于2018年人民银行支持民企融资“三支箭”组合政策推动。在“第三支箭”政策下,银行间和交易所市场分别推出了“民营企业债券融资支持工具(CSIP)”,由中债增信和银行实施,交易所推出了“民营企业债券融资专项支持计划”,由中国证券金融股份有限公司(简称“证金公司”)和券商实施。政策上,央行明确由其运用再贷款提供部分初始资金,由“专业机构”进行市场化运作,中债增信和证金公司作为两大债券支持计划的实施机构,均属于央行“再贷款”支持范畴,均能获得央行再贷款的流动性背书。但在执行层面,中债增信相较证金公司获得更多政策资源,更能体现货币政策的直接传导,而证金公司往往与主承销商联合创设,并经常明确表示是“运用自有资金负责实施”,更多体现为证券系统内的“救市”运用。
4、功能差异
基于银行间和交易所市场信用衍生工具监管体系和业务规则,市场参与者结构、市场机构等方面的诸多不同因素,最终导致两市信用衍生工具在功能上呈现差异。银行间市场CRM工具主要偏向于货币政策传导工具,主要用于支持特定领域的债券发行,而交易所市场信用保护工具市场化属性更强,投资者购买保护更多是为了满足入库质押的监管要求降低资本占用,而非单纯的违约赔付,挂钩低等级主体或债务的信用保护工具则更多被用于存量债的风险管理。

四、市场发展情况及结构
1、信用衍生工具市场发展概况
我国信用衍生工具市场种类不断丰富,规模快速增长,银行间市场CRMW、CRMA,以及交易所CPC成为衍生工具市场的主流产品。
银行间市场方面,2018年10月至2025年6月,各类信用风险缓释工具(包括CRMW、CRMA、CLN、CDS)累计交易1,759笔,名义本金2,681亿元。分具体品种看,凭证类产品,信用风险缓释凭证(CRMW)累计创设877笔,名义本金1,480亿元,占比55%,信用联结票据(CLN)累计创设253笔,名义本金140亿元,占比5%;合约类产品,信用风险缓释合约(CRMA)累计交易471笔,名义本金949亿元,占比35%,信用违约互换(CDS)累计交易158笔,名义本金111亿元,占比4%。[2][3]
交易所方面,根据证券业协会统计数据,2020年至2025年3月证券公司(含与证金公司联合创设)累计创设信用保护工具名义本金697亿元,其中CPC 548亿元,占比78.6%,CP-Cert 149亿元,占比21.4%。[4]此外,2020年至2025年10月末,中豫担保、陕西增信、中证信用等非证券类机构在交易所创CP-Cert约10亿元。
从发行趋势来看,2019 -2023年为信用衍生工具市场快速阶段,银行间市场信用风险缓释工具交易名义本金规模逐年增长,年均增长率达52%,交易所信用保护工具规模2020-2023年年均增长率达127%。其中,2022年以来,随城投中资离岸债券发行规模较快增长,CLN的规模增长较快;2024年至2025年,随着境内信用债融资环境变化及城投化债推进,两市信用衍生工具规模均出现显著回落,尤以2025年度下降幅度较大。

2、创设机构结构[5]
截至2025年11月末,银行间市场已备案一般交易商193家,核心交易商共53家,主要包括商业银行36家、证券公司16家以及中债增进,已备案CRMW创设机构61家,其中核心交易商50家,已备案CLN创设机构46家,均为核心交易商。从CRMW和CLN的实际创设情况看,商业银行是创设主力,近年来创设名义本金规模逐年攀升,2024-2025年该占比均达96%;中债增进作为重要政策性支撑力量,如在早期2018 -2021年以及2025年科创债推出时期,中债增进创设名义本金占比均在10%以上,但常态化占比已降至低位2.5%左右。
交易所市场,截至2025年11月末,已备案核心交易商46家,其中证券公司18家,商业银行1家,担保公司27家,其中可开展CDX合约业务的核心交易商8家,CP-Cert创设机构39家(其中券商16家)。从CP-Cert的实际创设情况来看,证券公司为创设主力,但2022年以来,证金公司牵头券商联合创设模式的占比开始攀升,2022-2024年每年创设规模维持约15亿元左右;同时,最近两年地方担保公司创设活跃度显著提升,2024年和2025年分别创设5.3亿元和3.04亿元。

3、凭证类产品特征
从挂钩债券类型来看,银行间CRMW挂钩债券包括短期融资券、中期票据、定向工具、交易商协会ABN以及金融监管总局ABS,并以短期融资为主,在2020年及以前,挂钩短期融资券的CRMW的名义本金规模占比达到50%以上。近年来,政策加强了对中长期债券的融资支持,且随着CRMW业务成熟,挂钩中长期债券的CRMW规模占比较前期有所上升,并维持在50%以上的水平。
交易所CP-Cert挂钩债券包括公募公司债、私募公司债、证券公司债、证监会主管ABS以及企业债,主要挂钩公募公司债,名义本金占比常年保持在50%以上。2024-2025年,挂钩私募债的CP-Cert增多,名义本金占比上升,2025年达37.8%。

从凭证期限来看,银行间CRMW的期限通常与挂钩债券的到期日或回售日匹配,而挂钩债券又以短期融资券为主,因此CRMW期限主要在1年期以内。2023年以来,挂钩短期融资券的CRMW的规模占比相对稳定,1年期CRMW的规模维持在48%-49%左右。
交易所CP-Cert的主要用途在于风险管理或者解决债券流动性的问题,其凭证期限与挂钩债券期限的匹配程度较低,绝对大部分在债券发行后创设。在2023年及之前的,一年期以内的凭证名义本金占比均在75%以上,2024年以后则是以长期限凭证占比大幅提升,2024年以1-2年期为主,而2025年3年期以上则达85%。

付费方式上,银行间CRMW与交易所CP-Cert整体均偏好前端一次性付费,但结构上的略有差异。例如,在一年期及以下的凭证类产品中,银行间和交易所均倾向于前端一次性付费,但是在1年期以上产品,银行间CRMW则倾向于按年付费,有利于减轻买方的付款压力,而交易所仍倾向于前端一次性付费。

从创设价格上,银行间市场CRMW普遍高于交易所CP-Cert,中高评级主体的成本差异尤为显著。从创设价格看,在信用增进业务的核心级别AA+级中,2021-2025年银行间市场CRMW的平均创设价格长期较交易所CP-Cert高出100BP以上,AA级主体的价差虽有所收窄,但CRMW仍平均高于交易所13-22BP。银行间市场CRMW对交易所CP-Cert的溢价可能折射出了两者功能差异。银行间CRMW以一级市场为导向,CRMW需要作为债券发行的前置性增信条件,旨在通过信用增进压降债券票面利率。由于CRMW往往需覆盖较大比例的风险敞口,创设机构面临集中的赔付压力,因此必须索取高额风险溢价。交易所CP-Cert则是以二级市场为导向,投资者购买中高等级债券的CP-Cert往往是为降低资本占用,而非单纯的违约赔付,而且交易所挂钩标的往往有较强的外部担保或者保护期限较短。因此,交易所挂钩中高等级债券的CP-Cert的交易价格更多反映的是流动性成本而非信用风险溢价,而在挂钩的低等级债券CP-Cert则更多作为风险对冲,其创设价格更多反映的信用风险溢价,创设价格与银行间市场CRMW差异较小。

4、凭证类产品挂钩主体特征[6]
由于银行间和交易所债券市场的结构性差异,以及信用工具功能差异,在其所支持债券的主体也体现出不同。
一是,在挂钩债券的主体性质方面,在2018年以及2024-2025年,政策强化了信用工具支持民营企业债券融资,银行间市场在以上三个年度挂钩民企的CRMW占比都居于高位,而且CRMW承担更多融资支持功能,CRMW挂钩民企债券比例均高于交易所比例。交易所方面,2020年之后,CP-Cert挂钩民企债的占比也呈上升趋势;同时,地方化债背景下,弱资质城投债主体的流动性增强和对冲需求上升,交易所CP-Cert中挂钩地方国有企业占比相对银行间市场也呈现更高比例。
二是,挂钩债券主体级别分布上,银行间市场前期对AA级及以下低等级主体支持力度较强,维持在40%左右甚至更高水平,但最近3年下降,2024-2025年,对低等级主体的覆盖不足20%。相反,交易所CP-Cert在2023年以前对低等级主体维持低位,但在2023年之后低等级主体占比显著攀升,尤其2025年达到了98%。
三是,行业上也体现出两市信用凭证工具功能差异。比如,银行间CRMW的行业分散度程度较高,主要行业包括城投、房地产、基础化工、医药生物、综合、建筑装饰和钢铁等行业,但交易所CP-Cert仅在2021-2022年有一定行业分散性,但城投和房地产的合计占比仍在50%以上,2023-2025年则80%以上集中在城投和房地产。



5、CLN市场发展概况
2018-2021年,信用联结票据(CLN)仍处于探索期,只有零星发行,且主要挂钩境内债券。2022年以来,随着中资离岸债券市场波动,风险对冲需求激增,CLN作为跨境风险转移与资本缓释的重要工具,其重要性日益凸显。2024-2025年,随着城投离岸债券发行激增,CLN创设名义本金规模持续增长。
从创设机构来看,2021年之前,CLN主要由商业银行零星创设,在2022年CLN需求激增之后,证券公司成为CLN的创设主力,主要为大型券商,银行则主要为城商行。

从挂钩标的行业来看,城投占主导地位。不完全统计,2022-2025年期间,CLN挂钩城投债的名义本金整体占比50%以上,其中2024年城投离岸债券发行激增,挂钩城投的CLN名义本金也增长至41.0亿元,占比76%,2025年仍维持在29.3亿元以上。此外,2025年挂钩中资银行和能源的CLN规模增长,名义本金规模分别为23.4亿元和10.7亿元,仅次于城投债,但这两个行业CLN主要来自于境外投资者需求,主要挂钩境内债券,包括挂钩境内银行债券CLN共19.5亿元,挂钩国家管网集团CLN共10.5亿元。地产行业为CLN的创设保持一定活跃度,由于风险较大,房地产CLN规模总体不大,2022-2024年年均名义本金1亿元左右,2025年回升至5亿元。


五、总结
综上所述,银行间和交易所市场信用衍生工具市场虽然都是源自于投资者风险管理的需求,但由于市场结构、监管目标及政策资源等方面的差异,两个市场形成了差异化互补的发展格局。
在监管逻辑方面,银行间市场信用缓释工具被定位为货币政策传导的重要一环,在支持实体经济以及科创融资等特定领域的债券融资发挥了重要的增信支持功能,而交易所市场信用保护工具发展动力更多来源于券商等市场参与机构对流动性管理和风险对冲的内生需求,因此交易所市场侧重防范金融机构风险外溢。落实到具体监管规则上,两市呈现出“宽严有别”的特征。银行间市场“宽准入、高效率”,如2025年新规解绑CRMW创设机构为核心交易商的强制性要求,在杠杆监管上核心交易商允许其净卖出总余额达到净资产的500%,提高了凭证创设效率,鼓励机构撬动更大债券发行规模;交易所市场“严准入、强审核”,例如创设机构的要求较高,凭证创设需交易所出具无异议函,杠杆上将核心交易商的杠杆率限制在300%,以及通过履约保障品管理约束非银机构的扩张等。因此,银行间和交易所市场信用衍生工具分别形成了一个以CRMW为政策传导工具促实体融资,一个以信用保护工具增强流动性和市场化对冲性强的特征。两市信用衍生工具两种不同特征共同形成了债券市场发展的互补格局。
[1] 深交所制定了《深圳证券交易所信用保护工具业务指引》(2022年修订)、《深圳证券交易所信用保护工具业务指南第1号——信用保护合约》(2019年)规则与上交所基本相同,本文交易所信用保护工具规则以上交所规则为主。
[2]银行间市场信用衍生品“交易”指CRMW、CRMA、CLN、CDS等产品一级市场交易,CRMW和CLN等凭证类产品的二级市场转让交易不属于该“交易”范畴。
[3] 2018年10月-2019年,银行间信用缓释工具数据来源于wind,仅包含CRMW和CLN;2020年-2025年上半年,数据来源于交易商协会
[4]信用保护凭证(CP-Cert)规模来源于wind,信用保护合约(CPC)规模为总规模减去凭证规模;2019年以及2025年二季度、三季度信用保护工具创设数据受限于公开资料可得性无法获悉。
[5]基于数据可获得性,本章节第2-4小节均基于wind数据。
[6]由于ABS、ABN等证券化产品部分信息获得性,本节挂钩债券仅包括一般债券,不包括证券化产品。
作者 I 张琦
部门 I 中证鹏元 研究发展部
关注公众号向后台留言可获得更多报告
转载请标明出处

欢迎关注#中证鹏元评级#视频号

河北省区域发展与国企转型进程观察
新质生产力系列 | 全球核能周期启动,铀价上行趋势明确
GPU上市盛宴:回报率最高近66倍,哪些城投/产投精准押注?
科创债2.0时代投资价值分析
一文读懂城投“十五五”规划思路与重点!
“股债结合”产品,助力中小非上市科创公司融资(案例及发行建议)
万科展期未能落地,风险会持续外溢吗?
告别大供给时代系列:江苏省县域城投转型观察
向新向优,苦练内功—中央经济工作会议学习
“股债结合”产品,助力中小非上市科创公司融资(政策篇)
法律声明:
本订阅号所发布的原创报告所采用的数据均来自合规渠道,通过合理分析得出结论,结论不受其它任何第三方的授意、影响,特此声明。报告中观点仅是相关研究人员根据相关公开资料作出的分析和判断,并不代表公司观点。



