免税行业作为政策驱动的特殊旅游零售业态,凭借免征关税、消费税和增值税的价格优势,成为引导消费回流、促进高端零售发展的核心载体。当前行业核心驱动力已从牌照垄断转向政策赋能与市场竞争双轮驱动,2025 年底海南全岛封关启动与市内免税新政落地,共同开启行业增长新周期。
行业现状呈现多重积极信号。海南离岛免税自 2025 年 9 月起销售触底反弹,11 月新政实施后实现高双位数增长,客单价同比提升 30%;出入境客流持续恢复,2025 年前三季度累计查验 5.1 亿人次,国际航班执行量恢复至 2019 年的 88%,带动口岸及市内免税受益。市场格局呈现 “一超多强” 特征,中国中免以 78.7% 的市场份额稳居第一,海发控、海旅免税等差异化竞争。
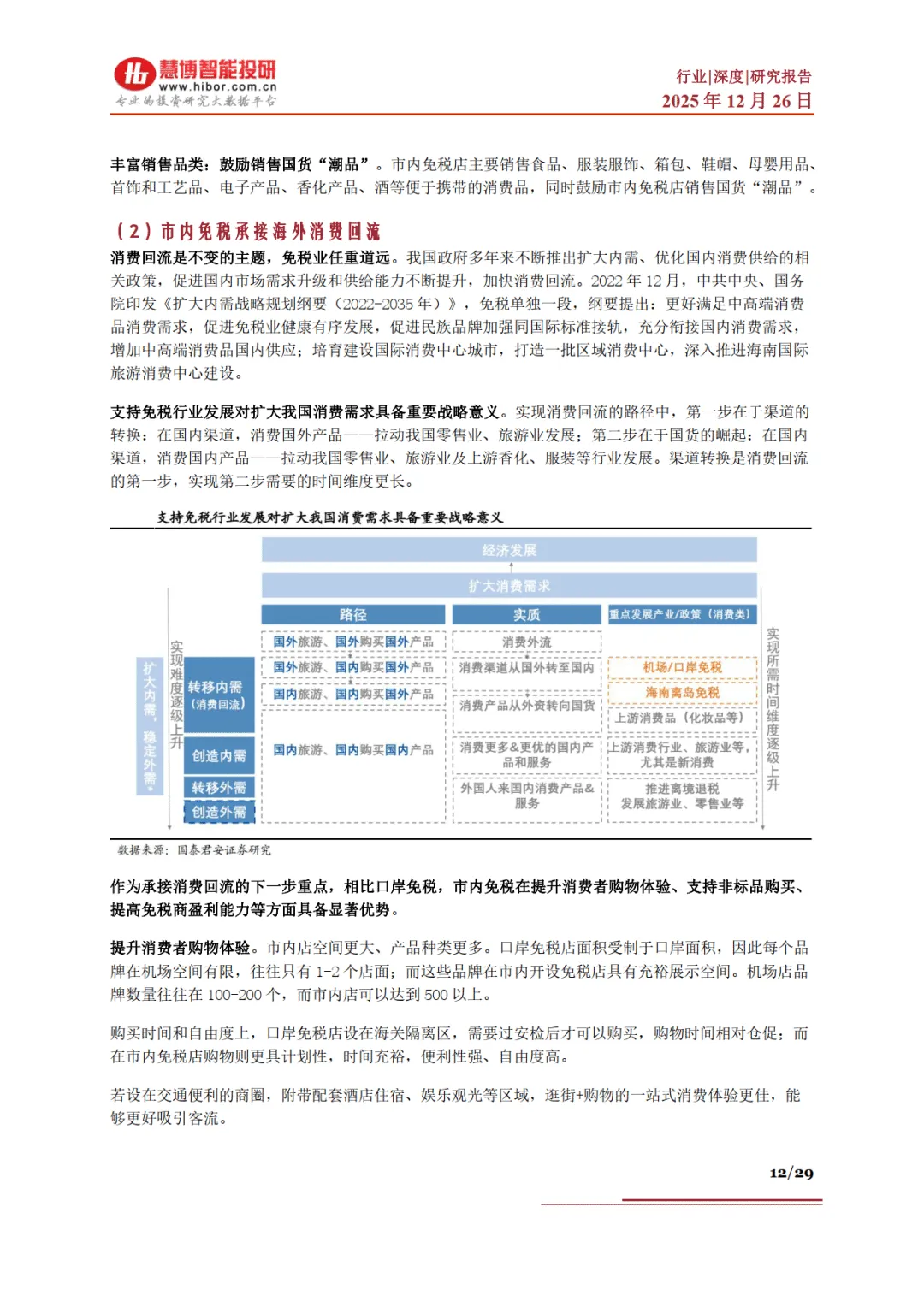
海南封关带来重大发展机遇。封关后实施 “一线放开、二线管住” 政策,离岛免税商品品类扩至 47 大类,新增宠物用品、无人机等,允许国内商品入店并退免税,岛民凭年度离岛记录可不限次 “即购即提”,离境旅客也被纳入政策覆盖。三亚国际免税城三期预计 2026 年底开业,聚焦重奢与高税率商品,叠加国际旅客消费潜力释放,海南离岛免税 2027 年销售额目标剑指 600 亿元。
市内免税成为第二增长曲线。2024 年新政推动全国市内免税店扩容至 27 家,覆盖广州、成都等核心城市,允许出境前 60 天购物且不设限额,支持 “线上预订、口岸提货”。市内免税在购物空间、品类丰富度和体验上优于口岸免税,预计中期市场规模约 158 亿元,北上广等一线城市盈利性最强,有望承接超 140 亿元的韩国免税消费回流。
产业链方面,上游依赖香化、奢侈品等品牌供应商,中游免税运营商核心竞争力转向供应链规模、品牌矩阵与数字化效率,下游以出入境旅客和离岛旅客为核心,入境游客客单价更高,成为高质量增量。政策端,消费税改革推进征收环节后移,将进一步放大免税价格优势,叠加免签政策扩容,行业增长潜力持续释放。
————
全文获取见文末















↓微信扫码领优惠加入星球↓



