万字深度报告解析酱酒中场:3500亿规模可期、品牌盛宴来临,存在4大风险点


酱酒市场份额的迅速提升或将引起竞争环境的日趋激烈,动销变缓,社会库存处于较高水位……行至中场的酱酒品类,当下正在面临怎样的市场环境?未来的发展可能出现怎样的变化?中信证券研究部近日发布酱酒深度研究报告《酱酒乘风而行,龙头强者恒强》,详细解读酱酒品类的发展历程、现状与未来趋势。酒业家获权发布,以飨读者。
2021年,国内规模以上白酒企业营业收入达到6033亿元,过去5/10年复合增速(按照可比增速口径推算,非营收绝对值口径)分别为11.0%/13.8%,分香型来看酱香型白酒整体增长最快,复合增速分别为17.1%/26.6%。按照营收规模计算,2021年浓香/酱香/清香/其他香型占比分别为50%/33%/9%/9%,相较2016年分别变动-30pcts/+23pcts/+5pcts/+2pcts。根据权图酱酒工作室统计,2021年酱酒行业收入1900亿元,占整个行业规模以上白酒企业合计收入的比例约32%、较2017年提升16Pcts,2017-2021年CAGR为20.5%;实现利润780亿元,占行业的45.8%、较2017年提升11.8Pcts,2017-2021年CAGR为22.2%;实现产量约60万吨,产量占整个行业的8.4%、较2017年提升5.0Pcts,2017-2021年CAGR为10.7%。

回顾历史,酱酒行业整体经过四个阶段发展:1)2008年以前,消费者对酱酒的认知更多停留在茅台上,其他大部分酱酒企业均在精耕酿酒生产和确认定位。2)2008-2012年,白酒行业黄金十年下半场,茅台逐步奠定龙头地位,酱酒行业整体得到快速发展。3)2013-2015年,行业调整,大部分酱酒企业持续坚守酿造,小部分中小酒企停工停产。4)2016-2021年,茅台批价不断创下新高,品牌力再上台阶,众星拱月,其他酱酒企业纷纷开始发力市场营销传播酱酒文化和培育酱酒消费氛围,在渠道推动和需求不断扩容下,2019年开始酱酒明显崛起,行业进入高景气发展阶段。具体来看:
▲资料来源:权图酱酒工作室,渠道调研,中信证券研究部绘制酱酒较为弱势,但众多酒企仍坚守本心持续酿酒。20世纪90年代到21世纪初,以川酒六朵金花为代表的浓香酒凭借大商模式、买断产品牢牢占据行业绝大部分市场份额,一部分中酒企业如茅台、郎酒、国台、钓鱼台等还是坚持生产酱香酒。酱酒受制于较长生产周期,外加浓香酒在渠道端较为强势,2000年酱酒在行业中销量占比仅约0.4%。消费者对于酱酒的认知更多局限于茅台,大多数酱酒企业处于生产和积累的过程。白酒黄金十年上半场中,茅台虽跻身头部高端酒阵营,但并没有在白酒全行业中一枝独秀,还未形成较强的引领作用。这一阶段,消费者对于酱香酒的认知更多停留在茅台的独特口感上。郎酒虽是除了茅台以外少数取得较高知名度的酱酒品牌之一,但也是2003年才开始进行深度改革;习酒更大程度上扮演了茅台辅助者的角色,前期战略定位为茅台浓香白酒基地,导致习酒在被茅台集团收购后早期浓香产量占绝大多数;其他酒厂如钓鱼台、国台等这一阶段主要以生产酿酒为主,直至2007、2008年才开始着重布局市场营销。2012年,酱香行业营业收入约540亿元、占比约12%,利润总额达到180亿元、占比约22%,产量达到40万千升、占比约34%。我们认为本轮酱酒行业的快速增长主要源于:①白酒行业整体快速发展的红利;②茅台确立领先地位;③其他酱酒企业开始重视市场运作。茅台引领,多品牌助力。黄金十年下半场,白酒行业整体实现高速扩张,伴随茅台在政商团购以及意见领袖攻坚上不断突破,2008年茅台零售价已逐步与五粮液拉开差距,并且出厂价也实现反超,带动消费者进一步增强对于酱酒的认知,引领酱酒行业发展。分公司来看:习酒,顺应茅台引领的酱香趋势,在2010年实施聚焦酱香,主推定位次高端的酱香窖藏系列,窖藏系列在2011年和2012年分别实现5亿和15亿销售额;郎酒,2008年开始集中加大央视等高势能点位的品牌宣传投放,2011年郎酒集团销售突破百亿(含税),其中红花郎达到50亿以上规模;国台,2008年开始逐步确立“贵州国台酒·酱香新领袖”的品牌定位,并持续发力。酱酒企业积极扩建产能。酱酒行业的快速发展也导致了大批茅台镇酱香酒企纷纷开始进行产能扩张和基础设施建设。国台在2008年投资数千万建设总面积达2000余平方米的名人珍藏酒窖,于2010年落成,2011年启动国台酒庄有限公司建设,当年投产。郎酒则在 2012年分别投资两河口、吴家沟酱酒生产基地两大扩产项目,同时规划建设2000亩天宝峰储酒库,目标打造世界级酱香酒谷。白酒需求遇冷,酱酒投产率下降。2012年,反三公消费等黑天鹅事件导致白酒消费需求锐减,叠加前期大幅支出扩产,虽然较多酒企始终保持酱酒生产酿造,但部分中小酱酒企业为了缓解资金链压力减少投料或者中断酿造,2014年茅台镇中小企业开工率甚至不足40%,直到2019年众多茅台镇的中小酒企才正式恢复投粮生产,2020年才全面恢复至行业调整期之前的水平。

2016-2021年:茅台一骑绝尘,酱酒趋势强劲向上
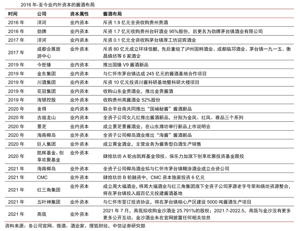
2016年以来,酱酒发展主要经历两个阶段:①2016-2018年,茅台初露锋芒,其他酱酒企业在品牌、产品、营销、渠道等多方面进行改革,为后期高速发展打下坚实根基。②2019年以后,茅台一支独秀,形成众星拱月之势,酒厂和渠道共同努力做大市场,酱酒消费者受众不断扩大,形成正向反馈。茅台,品牌力再上台阶,尤其是非标酒构建成超高端产品矩阵,系列酒也实现全面顺价,配额供给紧俏。习酒,2020年销售突破百亿,窖藏1988成为50亿次高端大单品,畅销全国;郎酒成功打造郎酒庄园模式,青花郎逐步跻身高端白酒龙头序列;钓鱼台、国台、珍酒、金沙等均实现跨越式发展,2016-2021收入CAGR均在40%以上。我们认为,本轮酱酒行业快速增长的原因主要在于:①茅台品牌价值较上一轮行业景气更上一层楼,茅台对于消费者的培育更加充分、消费者对于酱酒认知度提高,茅台需求下溢也扩大了千元价格带、次高端价格带酱酒的需求。②其他酱酒企业持续发力,品牌、产品、营销等多方面的综合实力不断提升,迅速占据高端、次高端、中低端白酒市场。③酱酒渠道利润丰厚,渠道推力较强,厂家和经销共同做大市场。④在白酒具备“面子消费”和“跟风消费”属性下,酱酒热度持续增长。⑤以贵州仁怀市为代表的政府部门主动积极出台相关政策,保障行业长期健康可持续发展。具体来看:茅台品牌价值再上台阶,引领酱酒热潮。2016年,白酒行业开始整体复苏,需求回暖。2017年飞天茅台批价进入快速上涨通道,目前散茅/箱茅批价达到2600/3000元左右,不断创下历史新高,茅台酒非标产品构建成的超高端矩阵进一步在高端消费圈层形成粘性,公司品牌力再上台阶,引领酱香热潮。2020年开始,茅台明显增大电商、KA等渠道投放,普飞消费群体不断扩大,需求不断提升。此外,茅台启动系列酒双轮驱动战略,通过举办“茅台酱香·万家共享”千人品鉴会、茅粉节、商场展示、大客户联谊会等,大幅提升酱香酒的品牌势能并推动消费者普及教育。在茅台持续供不应求以及渠道&消费者对于酱酒需求迅速增长的情况下,带动其他酱酒企业需求迅速爆发。其他酱酒企业持续发力,品牌、产品、渠道等多方面的综合实力不断提升,为本轮酱香热打下了更为扎实的品牌基础和更具持久性的消费氛围。在产品定位上,酱酒企业纷纷推出或者聚焦高端、次高端大单品,积极占位。习酒,重点打造次高端大单品窖藏1988,2019年推出千元价格带高端产品君品习酒;郎酒,2017将红花郎事业部改成青花郎事业部,宣布青花郎的新定位为“中国两大酱香型白酒之一”,2021年定位庄园酱酒;国台,2017年明确打造国台国标酒、国台15年和国台龙酒大单品战略;钓鱼台,2017年进行市场化运作,2021年推出第三代国宾酒,聚焦自营产品。在品牌营销上,各家头部酒企的多元化营销模式为酱香品类树立起优质健康且稀缺的高端形象,让更多的消费者接触、认知并推崇酱香品类。如习酒的“君品·雅宴”、“习酒·君品荟”和“我是品酒师·醉爱酱香酒”高端品鉴会;郎酒的庄园体验式营销、“青花盛宴·中国高端酱酒鉴赏荟”;国台的“大国酱香醉美国台”体验之旅;钓鱼台的“钓鱼台珐琅彩之夜”等系列产品高端品鉴会。在渠道运作上,逐步向精细化管控,大商、传统渠道发力。各公司前期在渠道运作均较为粗犷,招收较多小商、业外团购商,同时利用贴牌开发产品快速扩规模抢占市场份额。伴随品牌力的逐步提升,各龙头酱酒企业纷纷加强渠道管控,抢夺大商、优商、企业团购资源。酱酒渠道利润丰厚,渠道推力较强。目前由于优质酱酒持续供不应求,叠加需求爆发、且部分酱酒规模体量较小、渠道大多以团购为主,导致酱酒渠道利润普遍高于同等价位段的知名浓香白酒、尤其是集中在次高端价格带。同时,酱酒迅速涨价又致使部分渠道商囤积库存再次减少市场有效供给,进一步推动价格上升、抬高渠道利润,提高渠道推力。收藏和投资属性进一步推高渠道利润,加速酱酒行业发展。名优酱酒品牌借助工艺的特殊属性赋予自身不断增值的能力,价格同样维持稳定上涨态势。优质酱酒的金融、收藏属性一方面使消费者愿意囤酒,另一方面使经销商资金周转速度加快,强化了渠道信心,短期内加速酱酒行业发展。直面消费者以小圈层营销为突破口,在白酒具备“面子消费”和“跟风消费”属性下,酱酒热度持续增长。本轮酱酒热中除了茅台、习酒、郎酒外基本上其他大部分酱酒企业通过小圈层营销、小型团购进行定点突破,在较高的渠道利润下部分白酒业外人士也参与到酱酒“团购带货”中,大商更是纷纷出手抢夺知名酱酒的定制酒开发机会、并将自身的团购资源向其一定倾斜。越来越多的人从普通白酒消费者在向酱酒KOL转变,不断提升酱酒开瓶率与曝光率。政府相关部门积极作为,政策保障行业健康有序发展。为保障酱酒酿酒生态环境尤其是赤水河环境的稳定、酱酒市场的良好发展秩序,相关政府部门不断出台保护政策。比如在环境保护方面,陆续出台《贵州省赤水河流域保护条例》、《贵州茅台酒生产环境保护条例》等一系列环境保护政策。在保障市场良好发展秩序上,茅台镇很早就已禁止串沙工艺的酱酒生产,2021年8月仁怀市发布《关于严格规范白酒企业生产经营相关工作的紧急通知》,要求仁怀市各企业凡有开发“定制酒”和贴牌产品,一律严格到仁怀市酒业协会进行登记备案,以防止部分质量参差不齐的贴牌产品的无序扩张对行业产生负面影响。业内外资本加速布局,但2021H2管控开始加强。茅台的需求溢出为其他酱酒品牌创造了更加宽阔的价格带,众多酒企通过提价和推新陆续布局高端及次高端核心市场,如习酒、郎酒、国台等纷纷推出战略大单品并不断提价,进一步实现产品占位。酱酒行业的蓬勃发展和宽广前景也吸引业内外资本再次加码布局,业内酒企如洋河、劲牌、今世缘、舍得纷纷推出酱酒新品或收购赤水河流域的酱酒厂,业外大型集团如海银、巨人、红三角也通过兼并收购现有酒企或独资成立子公司涌入酱酒行业。2021年下半年开始,业外资本扩张趋势有所放缓,2021年6月,国台酒业中止IPO;2022年,郎酒主动撤回IPO。

2021年下半年以来,从天津秋糖会开始大的酱酒品牌主线产品几乎已经不再布展招中小贴牌、名酒擦边球、山寨等酱酒产品招商也出现一定阻力。从2021年中秋旺季和2022年春节旺季酱酒动销表现一般,部分业外经销商2022年开始退出酱酒行业等现象,可以明显感受到酱酒行业热度已有所下降。我们认为,经过2016-2021年行业高速发展后,目前酱酒企业已形成明显梯队且位次稳固,龙头企业在产品占位、产能扩张、品牌宣传、渠道网络等各个方面已逐步完成布局,行业已过了品类红利下所有参与者均能轻易实现快速发展的阶段。目前,酱酒行业已形成梯队明显的竞争格局。第一梯队:千亿航母,贵州茅台,2021年公司酒类业务营收1060亿元、在酱酒行业中整体市占率约56%,其中茅台酒收入934亿元、系列酒收入126亿元,现在以及未来预计仍将是行业的绝对领航者。第二梯队:百亿习酒和郎酒,不仅仅规模突破百亿,两家公司在品牌、产品、产能、历史文化积淀等多方面均有一定领先优势。第三梯队:30-100亿规模快速成长的国台、珍酒、金沙、钓鱼台等酒企,品牌已达到较高认知、产能储备保障可持续增长、且已与其他中小酱酒企业拉开一定差距。第四梯队:5-30亿规模数十家酒企,如茅台镇上的夜朗古、金酱、酣客,其他产区的丹泉、仙潭、云门、武陵酱酒等。其他:众多小规模企业、茅台镇镇上的作坊、行业新进入者等。
产能:赤水河流域产能占90%以上,其他产区加快扩产节奏
2020年和2021年全国酱酒产量分别约60万吨,主要集中在泛赤水河流域产区。酱酒产区集中在沿赤水河流域由南向北,包括金沙、仁怀、习水、古蔺、赤水、泸州等地,这些地区的生态环境、气候条件、土壤水质对优质酱香基酒的酿造具有不可复制性,为多家国内知名酒企提供了极佳的酿造环境。仁怀市茅台镇是酱酒生产酿造的黄金产区,酿酒历史悠久、文化底蕴深厚、生态环境独特,汇聚着大大小小超过千家酒企,被誉为“中国第一酒镇”、“世界酱香型白酒主产区”、“中国酒都核心区”等称号。2020年,酱酒行业产量约60万吨,赤水河流域产量预计达到50万吨左右,贵州省产量至少在40万吨以上。2021年,行业产量与2020年相比变化不大,主要系仁怀(茅台镇)产区受环保整治等综合原因影响整体有所减产,而其他产区扩产明显。贵州省仁怀市为酱香白酒最大产区,年产量高达30万吨,茅台镇为核心产区。仁怀市酱酒规划生产区87.3平方公里,酱酒生产酿造和包装仓储主要集中在15.03平方公里的茅台镇和13.69平方公里的仁怀名酒工业园区。仁怀全市拥有超6万口窖池,2020年投产企业多达700余家、投产窖池多达3万余口,现酱香白酒年产量为30万吨,其中茅台镇产量超过20万吨。成立于2011年的仁怀名酒工业园区,地处五岔河谷地带,包含酱酒生产区和配套产业区,生产区由三合镇、火石岗乡、大坝镇等乡镇区域组成,配套产业区则位于坛厂镇。工业园区聚集夜郎古、君丰、大唐等众多名优酒企、国台和钓鱼台的异地厂房以及茅台综合物流基地,入驻企业高达95家。2020年园区投产企业36家、基酒产量5万多吨,2016-2020年产量CAGR为37%。

下游习水产量超过10万吨,酱香占比95%以上。习水县位于赤水河中下游,共有15家白酒生产企业,知名酒企习酒、安酒、云峰小糊涂仙、以及茅台集团201厂均坐落在习水县。2021年,习水县基酒产量12.4万吨,2016-2021年CAGR为36%,2025年力争30万吨,而酱香作为主导香型产量占比超过95%。作为产区的龙头企业,习酒总产量已达到4万吨,安酒在万吨储能的基础上斥资百亿用于建设安酒赤水酒谷,建成后酱香产能将达到3万吨。两大品牌之外,习湖、云峰小糊涂仙、洞酿洞藏等多家高成长性酒企也纷纷增产扩能。

贵州省内其他酱酒产区加速扩产,金沙产区扩产最为明显。处于赤水河上游的金沙产区核心酿酒企业为金沙、金沙古酒、金沙回沙老酱、金沙春秋四家,2020年规模以上的白酒产量接近1.5万吨,同比增长48.5%。除了金沙以外,遵义、六盘水等中小型酱酒产区同样发展迅速,在2021年贵州省“千企改造”工程的名单中,珍酒新增5000吨技改工程、董酒新增4万吨技改扩建项目位列其中。川酱两大主要产区泸州和宜宾望逐步发力。2020年四川酱酒投产量约10万吨,泸州与宜宾为两大主要产区,其他产区包括遂宁、邛崃等。泸州产区,泸州市古蔺县地处赤水河下游、地理位置得天独厚,郎酒集团作为领军酒企产能约3万吨,2021年启动的吴家沟生态酿酒区全面投产后将新增2万吨酱酒产能至5万吨,仙潭酒业酱酒年产量达到2万吨,川酒集团年产坤沙酱酒1万吨以上。2020年3月,在四川省发布的重点项目中,泸州市计划投资200亿元,在古蔺县茅溪镇打造一个酱酒园区,形成一个以“郎酒集团为引领,川酒酱酒、仙潭酒业、茅溪酱酒为支撑,其他中小酒企为补充”的“1+3+N”酱酒产业新格局,目前园区建设已启动。宜宾产区,根据宜宾酒业协会秘书长叶小强,宜宾产区总产能4万吨左右,其中五粮液约2万吨、国美酒业/金良造酒业/高洲酒业分别约5000吨、南溪天成酒业分别约2000吨。宜宾产区主要以酱香基酒销售为主,成品酒销售较少,知名品牌主要为五粮液的永福酱酒、飞天15酱等产品。鲁湘桂三地酱酒强势崛起,区域龙头酒企加速扩产。由于没有和赤水河上下游相似的土壤、气候、生物群落等因素,全国其他产区所生产出的酱香酒在口感、香味、风格上各有千秋,较为知名的品牌有山东云门、湖南武陵和广西丹泉。2020年,我们预计其它产区(湘、鲁、桂等地)投产量约5万吨,其中山东地区投产量2.6万吨。目前,地产酱酒龙头企业均已启动扩建项目,云门酒业目前正在建设酱香酒城二期工程,将新增5000吨产能至1万吨,武陵酒业去年已启动酿酒技改基地项目,新厂建成后将新增5000吨产能,丹泉酒业作为广西最大的优质白酒生产基地,“十四五”期间也计划将产能扩增一倍至3万吨。价格带:酱酒价格带规模呈现倒金字塔型,主流产品均定位次高端及以上
目前酱酒价格带规模呈现倒金字塔型,主流产品均定位次高端及以上。酱酒由于较长的生产和储存周期,主流产品均定位在300元以及以上的次高端和高端价位,且飞天茅台以及非标产品市场份额达到整个酱酒市场的50%以上。目前,酱酒行业各个价格带规模呈现倒金字塔结构,我们预计2021年酱酒行业中2000+/1000左右/300-800 元/300元以下价格带收入占比分别为54%左右/5%-6%/16%-20%/20%-24%。具体来看:2000元价格以上,预计收入在920亿元左右:茅台一支独秀,引领行业发展。茅台凭借超群的品牌力基本垄断2000元以上的价格带,近几年来茅台渠道改革成效显著,消费群体不断扩大,预计未来将延续供不应求,继续引领酱酒行业和白酒行业发展。1000元价格带,预计收入在100-120亿元左右:青花郎暂时领先,茅台1935逐步发力。2017年,郎酒战略聚焦调整至青花郎,并通过五年时间不断发力,从“两大酱酒之一”到“庄园左岸”,青花郎实现从零到2800吨、42亿营收的体量跃升,在五粮液和国窖1573绝对垄断格局中突出重围,站稳千元价格带,也成为酱酒在这个价格带的领先品牌。伴随千元价格带扩容,其他酱酒企业也不断加速在该价格带的产品布局,2019年推出的君品习酒在2020年便取得6.5亿元的销售,其他产品如国台龙酒、珍30等也均有不错表现。2022年,茅台正式推出茅台1935,零售定价1199元,望逐步发力千元价格带。300-800元价格带,预计收入在400-500亿元左右:酱酒大单品汇聚,习酒窖藏1988一马当先。300-800元价格带是众多酱酒企业大单品所在的主流价格带,每个酒企在这个价格带的大单品基本占其总销售额50%以上,其中习酒窖藏1988单品在2020年实现接近60亿元的销售,已经基本实现全国化布局。具体来看,500-800元价格带中出现了习酒窖藏1988、红花郎15年、国台15年、钓鱼台国宾等全国知名大单品;300-500元价格带中出现了茅台汉酱系列、赖茅系列、国台国标酒、红花郎10年、珍酒15年等全国知名大单品。300元以下价格带,预计收入在500亿左右:茅台系列酒主导,其他产品目前仍处在培育阶段。由于碎沙工艺和坤沙工艺产出的酱酒品质和口感差距较大,300元以下的酱酒基本以碎沙、翻沙为主,消费者接受程度不高也并非主流酱酒企业优先布局考虑。目前,在300元以下的价格带茅台系列酒王子和迎宾等产品体量较大,其他酒企暂未将该价格带作为主攻方向。
“十四五”酱酒收入望达3500亿,望占白酒半壁江山
预计2025年酱酒行业营收将达到3500亿元左右,在白酒全行业占比将达到44%左右。根据《中国酒业“十四五”发展指导意见》预计,2020-2025年国内白酒规模以上企业收入复合增速约10.2%,按照2021年行业规模6033亿元、同比增长19%左右,我们推算2025年白酒行业收入规模约8000亿元左右,对应2021-2025年复合增速约7.86%。我们预计,2025年规模以上酱酒企业营业收入将达到3000~4000亿元、2020-2025/2021-2025年复合增长率分别为14%~21%/12%~20%,2025年酱酒营收全行业占比预计将达到40%~50%、较2020/2021年提升约17pcts/12pcts。
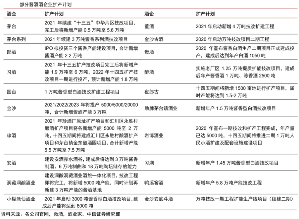
酱酒行业短期内基酒产能供给仍继续受限。上一轮酱酒行业整体的扩产计划主要集中在2010-2012年,但由于2013-2015年处于行业调整期,开工率普遍不足,直至2016年部分酱酒企业才开始逐步恢复正常的生产,2019-2021年前后才基本处于满产状态。目前300-800价格带的坤沙酱酒普遍使用的是3年的基酒、较少部分使用的是5年基酒,短期内行业优质酱酒产能供给将持续不足。行业加速扩张产能,预计新增产能主要在2025年前后开始释放。2019和2020年开始,酱酒企业纷纷开始执行扩产计划,根据初步统计,本轮酱酒扩产将新增20-30万吨酱酒产能,且基本均为大曲坤沙酱酒产能。而从产能建设到成品酒产能实际落地一般至少需要5-7年的时间,因此,我们预计本轮新增扩产的产能最快也要在2025年前后开始集中释放。
2020/2021年规模以上酒企的大曲坤沙酱酒产量预计不到20万吨。2020年和2021年,根据权图工作室统计的数据,酱酒全行业实际产量为60万吨左右,因为含有碎沙和翻沙工艺,2020年实际的大曲坤沙酱酒产量预计不到30万吨,2021年约35万吨。由于行业中存在众多中小企业、家庭作坊等,其酿酒原材料、酿造工艺不稳定导致其酿出的酱香基酒可能也无法达到名酒品质要求;再考虑到基酒中的优级酒率(40%左右),预计2020/2021年实际优质大曲坤沙酱酒产量均不到20万吨。2025年优质酱酒成品酒产量供给预计15万吨左右。考虑到基酒储存中的自然损耗率、每年需要留下一定比例基酒作为未来老酒勾调储备、优质酱酒成品酒的品质逐步提高(本轮产能释放后,预计较多产品会提高主酒体的基酒年限,如从2-3年提至4-5年)等因素,我们预计2025年前后优质酱酒的成品酒供应量在15万吨左右,其中高端酒供应量估计超过5万吨。更长远来看,伴随行业景气度的持续,中小酱酒企业望不断提高自身窖池的投产率,待本轮新增产能完全落地投产后,行业总产量有望达到80~100万吨。

2025年,我们预计酱酒行业800+/500-800/300-500/300元以下价格带营业收入分别达到1700-2100/300-500/400-600/600-800亿元。2021年,白酒行业规模以上企业营业收入 6033亿元,我们预计800+/500-800/300-500/300元以下价格带营业收入分别为1650-1700/300-400/650-700/3200-3500亿元,其中酱酒在上述价格带分别为1000-1050/150-200/250-300/450-550亿元,占比为62%左右/53%左右/35%/15%左右,我们预计2025年酱酒营业收入将达到1700-2100/300-500/400-600/600-800亿元、在对应价格带中占比分别65%左右/50%+/ 40%+/20%左右。具体来看:
茅台一枝独秀,牢牢占据2000元以上超高端价格带。我们预计,2021年终端成交价2000元以上的价格带营收规模约920亿元以上,2025年有望达到1400亿元以上,2020-25年复合增速为11%左右。2000元以上价格带已被茅台牢牢占据,其他品牌酱酒仅是形象产品基本没有实际销售,目前茅台已形成由普飞-生肖-精品-珍品-年份酒等构成的产品矩阵,基本覆盖2000元至上万元所有价格带超高端消费者需求,并持续供不应求,未来5-10年预计也难以有其他包括其他香型的白酒品牌挑战茅台地位。千元价格带持续扩容,酱酒后来居上。我们预计,2021年千元价格带白酒整体营收规模约700亿元,其中千元价格带中酱酒规模约100亿元左右,未来受益茅台需求外溢红利望持续扩容,2025年千元价格带酱酒规模望达到300-400亿元,预计占千元价格带规模的25%。目前,千元价格带中以浓香五粮液、国窖1573为代表的浓香酒占据主导地位,2021年二者合计份额为76%(按营收计算)。但近两年来青花郎、君品习酒、茅台1935等千元酱酒均发展迅猛,尤其是茅台1935呈现出快速进攻之势,千元酱酒份额稳中有升趋势具有较强确定性。
未来酱酒望占次高端价格带半壁江山。酱酒由于较高的综合生产成本,酒企主流大产品基本均定位在次高端及以上价格带,由于高端酒需要具备较强的品牌力和时间积淀,因此酱酒大部分畅销或者放量产品集中在300-800元的次高端价格带,具体行业竞争格局上文已有分析,此处不再赘述。我们认为未来在消费升级和中产阶级扩容的基础下,次高端白酒行业将持续扩容,酱酒伴随产能逐步释放有望充分享受次高端升级和扩容红利。我们预计,2025年酱酒在300-800元的次高端价格带有望实现800-1000亿营收规模、年均复合增速约 25%。由于摘要和窖藏1988的出色表现,预计500-800元价格带酱酒份额有望超过50%;伴随茅台汉酱、国台国标酒、珍15等逐步发力,300-500元价格带市场份额望超过40%。

300元以下大众酒消费市场,酱酒短期优势不大。首先,在行业整体供不应求的情况下,300元以下价格带消费者对于品质、性价比的追求越来越高,酱酒行业目前整体供应不足的情况下,300元以下难有大品牌的好酱酒。其次,大酒厂和中小酒厂目前重心基本均在次高端和高端价格带的大单品推广和消费者培育上,较少酒企把主要资源倾斜向这个价格带的产品上。最后,300元以下的这个价格带酱酒行业目前主要是低端成品酒销售和基酒销售,短期来看缺乏快速爆发的向上驱动力。但是长期来看,我们认为行业产能释放后,成品酒质量都会有明显提高,300元以下价格带的酱酒相比其他香型白酒也会开始具备较强的竞争力。
河南、广东、山东等成熟市场已树立较好样板,其他发展市场渗透率持续提升。从地区上来看,各大酱酒龙头企业首先选择在地产酒氛围较为薄弱的地区如河南、山东、广东等进行重点布局和深度挖掘。根据酒业家统计,2020年河南/广东/山东省酱酒营收规模分别达到大约300/120/160亿元,已经成为酱酒行业中流砥柱的样板市场。除此之外,广西、北京、江苏、浙江、河北等市场酱酒氛围也越来越浓厚,市场份额有望进一步提高。
河南酱酒市场:2020年酱酒市场规模达到240亿元,酱酒“第二故乡”。河南市场属于人口和白酒消费大省,由于地产酒表现较为弱势,常年处于各大名酒企业群雄割据的局面,历来是各大酒企宣传推广和市场攻坚的核心市场,也是酱酒企业逐鹿的桥头堡。根据河南省酒业协会会长熊玉亮统计,河南市场贡献了习酒全国1/4的销售、金沙全国1/4的销售、国台全国1/8的销售、茅台集团全国1/12的销售。2020年,酱酒在河南实现240亿元的销售(含省外调货),茅台及系列酒销售规模达到约100亿元、习酒约25亿元、郎酒约20亿元、国台、金沙等约10亿元左右。核心城市烟酒店基本实现全覆盖,价格带从次高端开始向中低端蔓延。河南市场早在2016年就被列入茅台系列酒的重点聚焦打造的战略市场,随后通过“建网络、抓陈列、搞品鉴”率先做好了酱酒消费者培育。习酒、郎酒则是由于黄金十年期间在河南市场深厚的品牌积淀,部分产品已经导入流通渠道实现全面铺货,高端产品则通过先以团购破局、再向流通导入,目前核心大单品均已导入流通渠道。国台、金沙等则以团购和圈层营销为主,开发产品先占领市场随后逐步导入主产品。目前,河南已经形成郑州、濮阳、南阳、洛阳等酱酒氛围浓郁的地级核心市场,基本完成对地级市大部分重点渠道和烟酒店覆盖布局,县乡市场还是以浓香型为主导,部分酱酒企业在河南市场已经开始进攻100、200元价格带。品牌出现明显分化,小品牌和贴牌酒加速出清。河南作为酱酒第二市场,也是贵州省外酱酒最大的吞吐市场,在大品牌做市场培育消费者的过程中,一些小品牌、贴牌产品大量涌入渠道,渠道酱酒库存增加速度远远超过实际需求。同时,酱酒厂家这几年不断涨价,渠道利润收窄经销商周转压力增大。2021年下半年河南连续遭受水灾、疫情影响,中秋以及2022年春节旺季动销表现平淡,部分酱酒品牌渠道库存过高等现象逐步暴露,市场分化较为明显。名酒品牌如茅台酱香酒、习酒、郎酒、国台、摘要等主线产品的价格虽较最高点有所回落,但是价格下降后市场均有较好承接;而中小酱酒品牌以及贴牌开发产品库存即使低价促销周转率也较低。
广东酱酒市场:酱酒规模约120亿,占比接近50%。广东省经济发达,高端酒水消费强劲,根据广东省酒业协会会统计,2020年广东全省酒类销售收入(经销商向厂家回款口径,下同)约560亿元、同降3.45%,其中高价位(600元以上)/中价位(100-600元)/低价位(100元以下含啤酒)分别实现收入190亿/149亿/283亿元、同比+26.7%/-14.9%/-13.3%。白酒约283亿元、同增11.5%,其中酱酒在市场规模已达到约120亿元、占比例接近50%,2020年受到头部酱酒企业配额调整等因素影响,酱酒整体规模预计基本持平。梯队明显,传统渠道渗透率仍有较大提升空间。目前,广东市场酱酒格局已形成明显的梯队。首先,茅台以及茅台系列酒一支独秀,遥遥领先。其次,习酒受益茅台品牌效应以及大单品的成功打造,2020年回款已经超过10亿元;郎酒凭借深厚的品牌积累早在消费者心中有较好的认知,整体在广东省的销售规模约5-10亿元;国台凭借自身多年的精修内功以及广东大商粤强的精心运作,实现较快增长,预计规模也在5-10亿元。最后,金沙、钓鱼台、丹泉、珍酒、酣客、肆拾玖坊等企业也实现过亿收入。根据酒业家统计,目前广东地区酱酒市场仍以团购渠道为主,经销商出货口径下团购占比为48%,同时,广州和深圳占广东省酱酒份额约60%。未来酱酒市场发展无论是团购向流通导入还是渠道下沉均有较大成长空间。
山东酱酒市场:2020年酱酒市场规模约150亿,2021年预计持续扩容至200亿。山东省作为经济强省、人口大省和重要酱酒产区之一,酱酒消费体量庞大。地产酒势弱而分散,主要定位中低端及低端市场,以200-300元价格带为主,由于外埠市场开发力度不足、营销手段较为粗放,未能形成具有代表性的大单品或是全国知名度较高的品牌,导致省外名酒如茅台、习酒、郎酒等瓜分了大量市场份额,牢牢占据次高端及高端价格带。在150亿的市场里,位于第一梯队的茅台及系列酒销售规模达到100亿元,位于第二梯队的习酒和郎酒分别为15亿和10亿,金沙规模超5亿,国台规模约2-3亿,珍酒也实现过亿规模。随着行业再度迎来酱香热潮,本地六大老牌酒企云门、古贝元、赖茆、祥酒、龙琬、金贵也开始扩大酱香产能并推出酱酒新品,如秦池的龙琬重酿、古贝春的46度古贝元白版。本地酱酒企业表现不俗,目前鲁牌酱香酒企销售收入规模为10亿左右,其中云门规模为3-4亿,秦池实现过亿收入,古贝春规模5000-6000万,赖茆、祥酒约3000万。地产酒龙头云门2020年总销售额取得30%左右的高速增长,截至2021年5月销售额同比增长更是高达85%。
先占省会城市,酱酒热潮望进一步向其他城市扩散。从河南、广东、山东等标杆市场来看,酱酒基本先在省会城市实现突破,然后进一步向省内其他城市扩散。湖南市场,率先从长沙开始突破,然后开始加速向岳阳、益阳,衡阳、湘潭、株洲、郴州等省内城市覆盖,但县一级市场还存在空白。江苏市场,目前以苏州、无锡、常州为核心的“苏锡常”区域和以南京为核心的大南京城市圈为酱酒主要消费市场,苏中和苏北仍有较大渗透空间。此外,酱酒在北京、上海、福建、陕西等地渗透率均不断提升。通过品类和品牌突破渠道壁垒,四川、安徽市场逐步渗透。对于“外来品牌”进入壁垒较高的传统白酒市场如四川和安徽等,酱酒通过品类快速发展和品牌力逐步打造当地深厚的渠道壁垒。四川市场来看,“浓酱双优”被写入川酒“十四五”规划中,且成都市场酱化趋势明显,青花郎和红花郎成都市场销售规模超过5亿元,习酒国台销售也均过亿元。安徽市场来看,茅台酱香酒依靠强势的品牌效应完成对渠道网络的全面掌控,同时配合政策牵引实现了下游系列产品的广泛分销,头部酱酒品牌的核心大单品通过团购渠道和品牌专卖店等形式也已基本完成招商布局。酱酒行业在整体经过品类红利的高速发展期后,我们认为未来将进入行业内品牌加速分化阶段,酱酒头部品牌竞争落定后,白酒行业或将呈现酱香、浓香、清香以及其他香型龙头品牌百花齐放局面。我们预计未来酱酒整体将进入三阶段发展历程,(1)2022—2025年前后:行业内部加速分化,头部品牌强者恒强:该阶段酱酒行业处于消费氛围快速上行需求扩容,总供给尤其是优质酱酒供给仍然存在缺口,品牌的竞争逐步较为激烈,优质产能等综合能力将决定企业发展速度,头部品牌和中小品牌差距将进一步拉大。同时,酱酒产业链各个环节参与者继续享受行业扩容红利;(2)2025年前后——酱酒成熟期:酱酒头部品牌再分化,有望诞生超级品牌:2025年前后本轮扩产产能释放后,预计酱酒行业整体竞争将再度加剧,只有坚守品质、品牌力强和市场经营能力优秀的企业才能跻身酱酒和白酒行业头部。(3)百花齐放:浓香、酱香、清香以及其他各香型龙头酒企共筑行业繁荣。
2022—2025年前后:行业内部加速分化,头部品牌强者恒强
酱酒行业内部加速分化,品牌盛宴或将开启。在经历过去5年酱酒行业快速发展后,全国范围内快速招商扩张的红利已经逐步消退,进一步的渠道下沉需要品牌和团队支撑;消费者对酱酒认知从逐步朦胧到清晰、从品类逐步到品牌、从渠道推荐逐步到自选和复购;酱酒渠道利润除茅台外整体收窄后,少数高周转且利润有保障的大单品将更受渠道青睐。在上述催化下,预计酱酒行业内部将呈现更加明显的分化趋势,品牌、规模、产品、资金等优势明显的酒企拥有抢占更多市场份额的潜力和实力。决胜品牌力和渠道管理能力,强者恒强。虽然目前酱酒市场参与者众多,但大多数中小企业酱酒企业过去仅仅具备良好的生产能力,仅少数酱酒企业有一定的品牌和市场运作能力,而综合管理能力可以达到目前众多浓香龙头水平的酱酒企业更是少之又少。“十四五”期间,既是酱酒行业整体快速发展的机遇期,也是众多酱酒企业锤炼自身内功的黄金窗口期。当新一轮酱酒产能集中释放时,行业逐步由“卖方”市场向“买方”市场切换时,渠道利润缩窄、酱酒行业内部分化加剧或成必然趋势,预计品牌力+产品力+渠道力等综合实力较强的企业强者恒强。2025年除茅台外酱酒市场有望形成2家200亿企业、1家100亿企业、并有多家企业冲击百亿。根据各家酒企“十四五”目标规划,考虑到各公司现状以及行业发展变化,我们认为虽然并非所有酒企均可以完成自身“十四五”营收规模目标,但目前品牌力较强、增长势能较好、基酒产能储备较充足的酒企完成的可能性均较大。2025年,我们预计茅台整体将实现接近2000亿元的营业收入,继续保持绝对的龙头地位,郎酒和习酒营收有望超过200亿元,国台预计将超过150亿元,金沙、珍酒、钓鱼台等有望冲击百亿。
除了品牌端外,生产和供应链端也望享受到较大红利。生产端:由于行业缺好酒,茅台镇基酒价格近两年快速上涨,每斤大曲坤沙酒从2019年50元左右已上涨至百元以上,无论是大型酒企还是茅台镇占绝大多数的专注于生产的中小酱酒企业都受益颇丰。供应链端:伴随市场需求突然激增,仁怀酒投当地等大型产业链综合服务型企业在包装、配送、储酒、金融支持等业务需求与日俱增。2025年前后—成熟期:酱酒头部品牌再分化,有望诞生超级品牌
2025年前后新增产能释放后,行业竞争或将进入最激烈阶段。本轮酱酒扩产的项目启动期主要集中在2020-2021年,我们预计成品酒产能将在2025年前后逐步开始释放,由于新增产能均为大曲坤沙,即便是行业优质酱酒产量供给也会趋于平衡,更长期来看甚至可能出现供给端过剩情况。在酒厂供给逐步增加的同时,社会库存开始抛售、产品从团购到流通价格透明三方面导致渠道利润会迅速缩窄回到正常水平,大多数酱酒价格可能会遇到较大的上行压力,预计市场份额增长和产品结构的再次升级将成为主要的增长驱动。酱酒头部品牌或将迎来再分化,爆款大单品望助力成为超级品牌。大部分酱酒企业作为后起之秀,产品主要销售地区存在较高重合度,基本均未有可以持续“造血”的根据地市场,“十四五”期间通过抢夺其他香型增量份额和挤占中小酱酒份额后,头部酱酒品牌之间或将进入激烈竞争阶段,不同价格带可能会出现赢者通吃的爆款酱酒大单品,并助力成为超级品牌。比如现在10-20元白牛二、50-60元的玻汾、400元的水晶剑、500-600元的窖藏1988、1000元的五粮液、2000-3000元的茅台等。2025年白酒行业龙头格局预计为:2家收入千亿级企业——贵州茅台(2000亿左右)、五粮液(1000亿左右);3家收入400亿以上企业——山西汾酒、泸州老窖、洋河股份;5家收入200亿企业——郎酒、习酒、古井贡酒、剑南春、国台;5-10家收入100亿企业——牛栏山、今世缘、金沙酒业、舍得酒业、酒鬼酒、水井坊、西凤等;数十家50-100亿企业——珍酒、钓鱼台、口子窖、白云边、老村长、迎驾贡酒、仰韶酒业等。我们预计2025年白酒行业CR5/CR10营业收入集中度将达到47%~53%/59%~64%、较2020年分别提升15pcts左右/15pcts+。
郎酒和习酒望凭借高端及次高端酱酒势能,冲击茅五之后的龙头第二梯队。2025年后更长远的发展将取决于:①公司在高端价格带的产品力,是否有持续提价能力或者价格是否可以跟随得住,“十四五”期间的品牌打造以及渠道运作将尤其关键;②公司在次高端价格带是否有领先的超级大单品、或者具有极强竞争优势的产品矩阵断向上升级。百花齐放:浓香、酱香、清香、其他各香型龙头酒企共筑行业繁荣
更长远来看,酱酒行业整体销量和市场份额逐步提升的趋势是确定性较高的,同样在品类红利逐步减弱、竞争和分化加剧下,也会诞生出多个综合实力顶尖的龙头酱酒企业,酱酒行业也会随之进入格局稳固的成熟期。我们认为,白酒消费场景和消费需求的多样化、白酒品牌文化和产品口感的差异化,市场始终存在对于包括浓香、酱香、清香和其他香型的需求,白酒整体行业也有望在各香型龙头酒企百花齐放下实现长远健康向上发展。
宏观经济不及预期。当前我国经济增长速度有所放缓,国际贸易争端也屡见不鲜,新型冠状病毒肺炎疫情反复,均在一定程度上会影响消费者的消费信心和能力。未来若宏观经济增长的压力进一步加大,经济发展不及预期,则消费者信心降低及失业率上升会使消费者对未来的预期更为谨慎,白酒行业整体需求或将承压,酱酒行业发展势必会受到一定影响。渠道库存集中释放风险。近几年来,部分酱酒品牌为快速上规模和回笼资金继续扩产,通过用广告、原始股配赠、优惠等政策手段激励经销商大量打款,造成部分酱酒社会库存处于较高水位。若需求短期出现较大波动,可能出现价格倒挂或者周转速度变慢等现象,导致经销商为避免或者减少亏损不断甩货,进入负反馈循环,则会严重损害酱酒行业价格体系、渠道积极性、消费者信誉。白酒行业竞争加剧。白酒市场为充分竞争的市场,酱酒市场份额的迅速提升或将引起竞争环境的日趋激烈,而大部分酱酒企业目前的综合能力尤其是公司管理和渠道运作能力仍逊色于传统浓香酒企,一旦白酒行业竞争再度加剧,若绝大部分酱酒企业的综合管理能力无法显著提升的话预计将承受一定短期波动。疫情反复超预期。2020年以来的新冠疫情对白酒终端消费场景产生一定影响,但我们预期新冠疫情将逐步得到有效控制,对经济活动的影响逐步减弱。若疫情持续反复超出我们的预期,则可能打乱酱酒行业生产经营节奏,且实施交通卫生检疫及管制,影响居民就业和收入,会导致终端市场景气度下降,从而对白酒行业以及酱酒行业盈利水平产生不利影响。食品安全问题。消费者对食品安全的要求与日俱增,食品安全问题也日益受到监管部门和社会舆论的高度关注。酱酒行业近几年处于强劲的上升发展趋势,各路资本更是蜂拥而至,资本的“快”和酱酒传统工艺的“慢”容易产生较多矛盾,出现以次充好甚至假冒伪劣产品,产生食品安全问题,对酱酒整体形象以及相关产品的销售造成不良影响。



各位酒业家的粉丝朋友,由于微信更改文章呈现规则,您可以通过分享、点赞、在看文章,或将酒业家公众号设为星标的方式,确保第一时间获取酒业家最新推送文章。感谢您的理解和支持!
让朋友知道你“在看”