

菱镁矿行业相关概述
菱镁矿是一种碳酸镁矿物,主要成分为碳酸钙(CaCO₃)是镁的重要来源。其晶体属于三方晶系,常见粒状结构或隐晶质致密块状构造,颜色多为白色或灰白色,有时带淡红色调,含铁者呈黄至褐色、棕色,具有玻璃光泽。菱镁矿根据其结晶状态的不同,可以分为晶质和非晶质两种。晶质菱镁矿呈菱形六面体、柱状等,非晶质菱镁矿为凝胶结构,常呈泉华状。因其晶体结构似菱形,故称菱镁矿。我国的菱镁矿大都是晶质菱镁矿。

菱镁矿选矿是解决菱镁矿资源利用率低和高品位菱镁矿短缺的重要方式。目前,菱镁矿选矿方法主要包括浮选法、轻烧法、热选法、重选法、化学选矿法等。随着科学技术的进步和对精矿质量要求的提高,浮选法和化学选矿法已成为菱镁矿提纯的重要手段。


菱镁矿行业相关政策
近年来我国在菱镁矿资源管理方面出台了一系列政策,旨在加强资源的合理开发与环境保护。这些政策主要由辽宁省相关部门发布,内容涵盖开采总量控制、产能置换、产量指标管理和行业高质量发展等多个方面。如2024年1月发布的《辽宁省菱镁矿浮选及镁砂行业产能置换办法》中,提出各市应在镁砂产能控制上限内开展工作。鞍山、营口、丹东市镁砂产能控制上限分别为1500 万吨/年、890万吨/年、50 万吨/年;其他市原则上不增加,总和控制在60万吨/年以下。各市合规镁砂产能达到上限后,自行停止受理镁砂产能置换申请。2025年3月发布的《2025年菱镁行业高质量发展工作要点》中,提出优化矿权矿量,保障资源供给,将2025年的矿石供给总量控制在约3000万吨。同时,对水镁石、白云岩、大理岩等菱镁共伴生矿种的生产规模进行年度指标管控。


菱镁矿行业产业链
菱镁矿行业产业链主要包括上游设备供应、中游的开采与深加工以及下游的应用环节。上游设备供应主要包括矿产勘探设备、矿山开采设备,这些设备的生产和供应对于整个产业链的正常运转至关重要。下游是指应用领域,主要包括金属冶炼、化工、建材、轻工、玻璃制造和其他高温工业。

相关报告:智研咨询发布的《中国菱镁矿行业市场竞争态势及发展战略研判报告》

菱镁矿行业发展现状
菱镁矿,这种富含金属镁的矿物,在工业领域扮演着至关重要的角色。菱镁矿是一种含金属镁的矿物,常用于提炼金属镁及制作耐火材料和镁化合物。它不仅被广泛用于提炼金属镁,还是耐火材料和镁化合物制备的重要原料。目前,全球菱镁矿资源分布不均,但中国在其中占据举足轻重的地位。根据 USGS 统计数据,2024 年全球菱镁矿储量为77亿吨,其中俄罗斯占比达到30%;斯洛伐克占比达到15%;中国占比9%,排名第三。中国作为全球菱镁矿储量较多的国家之一,其资源主要集中于辽宁省,2024年市场占比达到90%以上,是中国乃至全球菱镁矿资源的核心区域。目前,辽宁省已经地质勘查的矿区多达12个,现有矿山开采企业121家,年采量高达1800万吨。此外,西藏、新疆等地区也拥有丰富的菱镁矿资源。

从进出口来看,因为我国菱镁矿资源丰富,所以菱镁矿主要以出口为主。2019-2023年以来我国菱镁矿出口数量及金额持续增长,到了2024年中国菱镁矿出口数量大幅下降,较2023年减少161.03万吨出口量、0.32亿美元出口金额,这主要受辽宁省自2024年二季度开始开展菱镁矿山整治,对矿山的开采量及销售量予以控制,导致出口供应减少。2025年1-9月,中国菱镁矿出口数量达到145.34万吨,同比下降27.2%;出口金额达到0.24亿美元,同比下降19.4%。


菱镁矿行业竞争格局
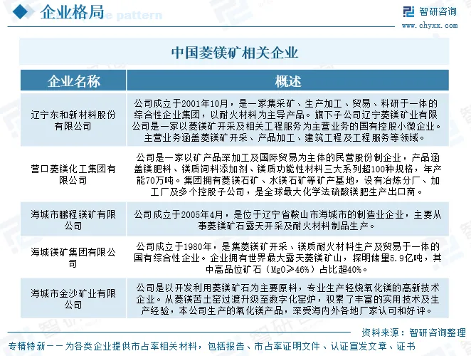
从竞争格局来看,目前菱镁矿行业企业数量较多,但呈现区域集中特征。辽宁省作为传统菱镁矿开采与加工基地,聚集了大量中小型企业,形成了较为成熟的产业链。但整体来看,行业头部企业较少,多数企业集中在中低端市场,高端产品领域竞争相对有限。目前,行业内相关企业主要包括辽宁东和新材料股份有限公司、营口菱镁化工集团有限公司、海城市鹏程镁矿有限公司、海城镁矿集团有限公司、海城市金沙矿业有限公司等。

1、辽宁东和新材料股份有限公司
辽宁东和新材料股份有限公司始创于1996年,是从事菱镁矿产资源综合利用的专业公司和龙头企业。公司是集菱镁矿开采、菱镁矿选矿、轻烧氧化镁的生产、烧结氧化镁生产、电熔氧化镁生产、定型耐火材料与不定形耐火材料生产、钢铁冶炼用耐火材料设计、施工、耐火材料整体工程承包以及科研于一体的产业链条完整的专业化耐火材料企业。公司主要产品有:菱镁矿、轻烧氧化镁、烧结镁砂、普通电熔镁砂等。在菱镁矿方面,公司主要通过辽宁菱镁矿业有限公司进行销售,2025年上半年公司菱镁矿石营业收入达到0.22亿元,同比上涨27.80%。

2、海城镁矿集团有限公司
海城镁矿集团有限公司是一个具有七十多年的生产历史,集菱镁矿开采与镁质耐火材料生产于一体的国有大型企业。公司主营业务覆盖菱镁矿开采、耐火材料生产及进出口贸易,主要产品包括菱镁石、精矿球、轻烧镁粉、轻烧镁球、重烧镁砂(普通镁砂)、中档镁砂、高纯镁砂、电熔镁砂、冶金炉料、镁砖等。在菱镁矿方面,公司拥有得天独厚的菱镁矿资源,现已探明并经国家储委认定的地质储量5.9亿吨,占全国总储量的20%,其中Mgo≧46%的优质菱镁矿石占总储量的40%以上。矿山设计能力为年产150万吨/年,属大型露天矿山。


菱镁矿行业发展趋势
1、产业链纵向一体化与横向整合加速
为稳定原料供应、降低成本并提升抗风险能力,大型企业将加速向上游矿山资源延伸,同时向下游耐火材料制品乃至终端应用领域拓展,构建全产业链竞争优势。例如,一些龙头企业可能会通过并购、合作等方式,整合产业链上下游资源,实现从菱镁矿开采、加工到制品生产的一体化发展。
2、产品高端化与精细化
未来菱镁矿行业竞争的核心将从“价格”转向“价值”。企业将加大对高纯镁砂、大结晶电熔镁砂、功能性氧化镁粉体等高端产品的研发投入,以满足下游产业升级的需求。如在钢铁冶炼关键部位,对高纯度、大结晶电熔镁砂等高端产品的需求将不断增加,企业需要通过技术创新来提高产品质量和性能,以占据市场优势。
3、绿色制造与可持续发展成为关键
在“双碳”目标背景下,环保将成为菱镁矿行业发展的重要趋势。采用清洁能源(如天然气)煅烧、余热回收利用、矿山复垦等绿色技术和实践将成为企业的标配。菱镁矿的开采和煅烧属于高能耗、高污染行业,只有通过绿色制造,才能实现可持续发展。
●以上数据及信息可参考智研咨询(www.chyxx.com)发布的《中国菱镁矿行业市场竞争态势及发展战略研判报告》。
● 您可以关注【智研咨询】公众号,每天及时掌握更多行业动态。
往期推荐


中国专业的产业咨询服务平台
智研咨询(www.chyxx.com)专注产业咨询十五年,是中国产业咨询领域专业服务机构。公司以“用信息驱动产业发展,为企业投资决策赋能”为品牌理念。为企业提供专业的产业咨询服务,主要服务包含精品行研报告、专项定制、月度专题、市场地位证明、专精特新申报、可研报告、商业计划书、产业规划等。提供周报/月报/季报/年报等定期报告和定制数据,内容涵盖政策监测、企业动态、行业数据、企业排行、产品价格变化、投融资概览、市场机遇及风险分析等。

智 研 产 研 中 心
深度剖析 全景思维 优质服务










部分案例







智 研 咨 询 优 势
专业 严谨 权威 客观

15年产业研究经验

自主研发数据库

10000+客户选择

100+团队成员

质量领先保障

精密准确的研究方法

权威资质

99.9%客户满意率

完善的售后保障

文章转载、引用说明:
智研咨询推崇信息资源共享,欢迎各大媒体和行研机构转载引用。但请遵守如下规则:
1.可全文转载,但不得恶意镜像。转载需注明来源(智研咨询)。
2.转载文章内容时不得进行删减或修改。图表和数据可以引用,但不能去除水印和数据来源。
如有违反以上规则,我们将保留追究法律责任的权力。


