关注回复“1”即加入免费报告分享群,每日获取行业研究报告;回复“2022”,获取1000份行业报告合集

资料来源:网络(如有侵权请联系作者删除)
获取方式:PDF完整版文末扫码获取
周包资料:9月第2周
更多资料:2022行业资料包


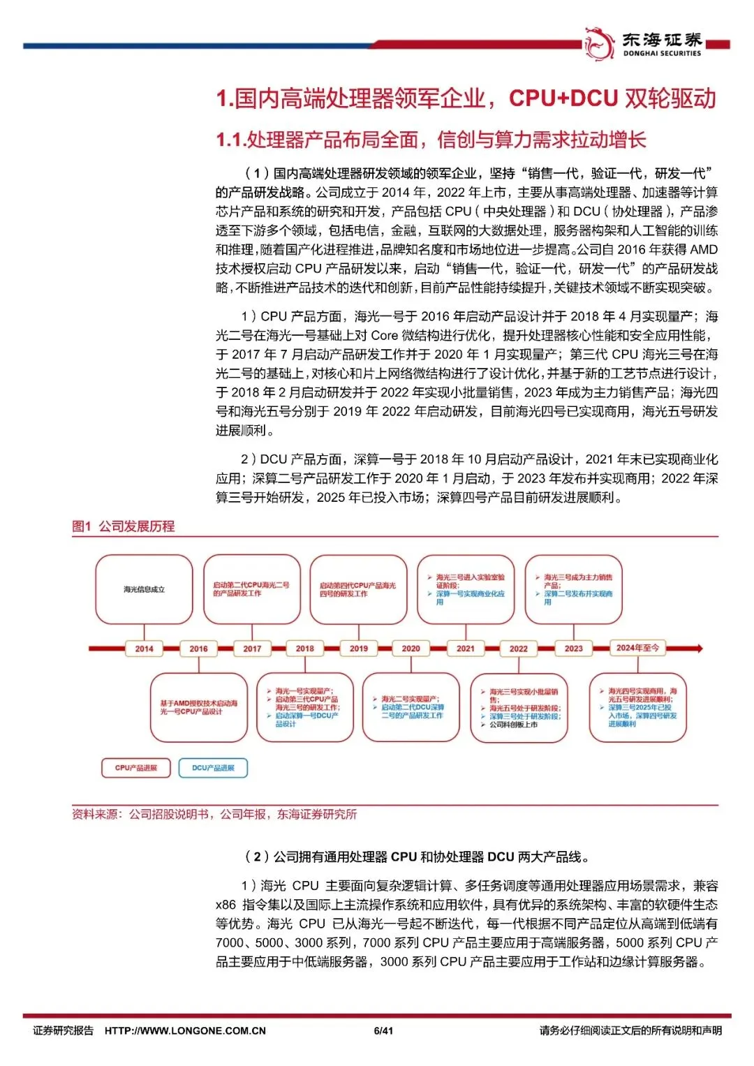
国内高端处理器研发领域的领军企业,坚持"销售一代,验证一代,研发一代的产品研发战略。公司成立于2014年,2022年上市,主要从事高高端处理器、加速器等计算芯片产品和系统的研究和开发,产品包括CPU(中央处理器)和DCU协处理器),产品渗透至下游多个领域,包括电信,金融,互联网的大数据处理,服务务器构架和人工智能的训练和推理,随着国产化进程推进,品牌知名度和市场地位进一步步提高。公司自2016年AMD技术授权启动CPU产品研发以来,启动"销售一代,验证一代,验证一代,研发一代"的产品研发战略,不断推进产品技术的迭代和创新,目前产品性能持续提升,关键技术领域不断实现突破。








受篇幅限制,仅为部分报告预览
完整版PDF领取方式
长按复制下方【暗号】
海光信息(688041)公司深度报告:国产CPU领军企业,DCU卡位算力芯片千亿蓝海-251223-东海证券-41页
发给客服领取对应资料
识别下面二维码添加客服


-------------------------------------------------------------------------
*免责声明:以上报告均为本公众号通过公开、合法渠道获得,报告版权归原撰写/发布机构所有,如涉侵权,请联系删除;本号报告为推荐阅读,仅供参考学习,不构成投资建议。

往期推荐












点个在看你最好看


