01.玻璃盖板的多种分类
玻璃盖板也称玻璃防护屏,是用于对手机、平板玻璃、智能手表等电子产品的触摸屏、显示屏进行保护的玻璃镜片,其内表面与触控模组和显示屏紧密贴合,外表面有足够的强度、透光性、韧性、抗刮性、憎污性等,是高度定制化的产品。盖板玻璃通常由导电层、加硬层、玻璃层、油墨层、Icon层等7层组成。将盖板玻璃、触控感应器用透明光学胶进行无间隙贴合,则得到一块完整的触控显示模组。
图:玻璃盖板的构成

图:触控显示模组的构成

注:以上图源信濠光电招股书
玻璃盖板按材料成分可分为钠钙玻璃、铝硅酸盐玻璃、锂铝硅酸盐玻璃、微晶玻璃、UTG玻璃等。
钠钙玻璃成本低,但抗冲击性一般,应用在早期或低端产品中。
铝硅酸盐玻璃是当前主流材料,具有优异的抗冲击性、抗刮性等。
锂铝硅酸盐玻璃是新一代的高强度玻璃,常用于高端智能手机、折叠屏设备等高端领域。
微晶玻璃又名陶瓷玻璃,是在玻璃加热过程中控制晶化而得到的一种含有大量微晶体的多晶固体材料,具备“摔不碎”的性能,应用于高端直板手机等。
UTG玻璃即超薄柔性玻璃,具备“折不断”的性能,应用于折叠屏手机等。
按外观形态和工艺可分为2D、2.5D、3D、3.5D玻璃。
2D玻璃是一块平面玻璃,没有进行弧度处理。
2.5D玻璃是在平面玻璃的基础上对边缘进行弧度处理。
3D玻璃是将平面玻璃通过热弯、热冲压、雕刻或冷磨等,使其形成曲面。
3.5D玻璃可实现手机中框、手机后盖和摄像头装饰件一体化,各部件位置采用R角圆润过渡,增加弧形边缘处理。
图:2D、2.5D、3D玻璃的形态

注:图源信濠光电招股书
按表面处理技术可分为防反射(AR)镀膜、防指纹(AF)镀膜、防眩光(AG)镀膜、类金刚石碳(DLC)镀膜等。
02.应用领域广泛
玻璃盖板上游材料主要为玻璃基板、抛光粉、硝酸钾、油墨、保护膜等。其中玻璃基板在材料成本中占比约50%,全球玻璃基板市场集中度较高,CR3超90%,分别为康宁、旭硝子、电气硝子。上游材料基本为竞争性行业,且供应商以外资企业为主。
图:玻璃盖板上游主要材料及供应商

注:图源信濠光电招股书
生产设备主要为自动开料机、精密雕刻机(CNC)、平磨机、热弯机、加压机、丝印机、烘烤线、镀膜机、超声波清洗机等成,主要由国内生产厂商及部分日本、德国企业供应。
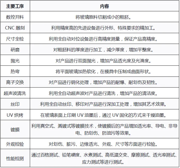
中游为加工行业,主要工艺包括将玻璃进行开料、切割、CNC精雕、研磨、抛光、热弯、强化、镀膜等。其中3D玻璃的核心工艺为热弯工艺。
表:玻璃盖板通用工序介绍

注:表源蓝思科技招股书
下游应用广泛,主要为手机、PC、智能可穿戴设备、家用电子、车载显示器、仪器仪表等。
① 消费电子市场
以智能手机、平板、电脑等产品为代表的消费电子市场是玻璃盖板行业最大的下游市场。根据IDC数据,2020-2024年全球智能手机出货量分别为12.81亿台、13.60亿台、12.06亿台、11.65亿台和12.40亿台,总体波动不大,出货数量仍维持在高位。2020-2024年全球PC出货量分别为3.03亿部、3.49亿部、2.94亿部、2.57亿部和2.63亿部,有所回落但整体较为稳定。
② 车载显示市场
玻璃盖板因其优异的光学性能与独特的耐磨性,被广泛用于车载显示和触控面板的材料。随着整车智能化水平提高以及车载显示技术的进步,车载显示已经不局限于中控屏,还可用于前挡风玻璃,如HUD(车载抬头显示),也可安在副驾和后排提供娱乐服务。
根据华经产业研究院统计,2016年至2023年全球玻璃盖板市场规模快速增长,由116.2亿美元增长至267.6亿美元,年复合增长率约12.67%;国内市场规模在2023年增长至788.6亿元人民币。其中,全球手机玻璃盖板市场规模在2023年达820.11亿元,约占全球市场份额的44%,国内手机玻璃盖板规模达272.85亿元,约占国内市场份额的35%。玻璃盖板市场增长主要得益于智能手机、智能汽车、可穿戴设备等下游应用的持续拉动。
03.发展趋势清晰
从手机市场发展来看,玻璃盖板逐渐从2D玻璃向2.5D、3D过渡,目前,超过70%的高端智能手机采用3D曲面玻璃以提升美观性与耐用性。微晶玻璃盖板、镀膜玻璃盖板将从高端市场渗透至中端市场。UTG玻璃在高端市场的渗透率将逐渐提升。OLED显示屏幕将逐渐抢占LCD屏在中端市场的份额,成为中高端手机屏主流,而LCD屏因较高的性价比仍在低端市场占据绝对份额。
从PC市场发展来看,玻璃盖板通过AR、AG、AF镀膜等工艺减少PC屏幕反光、提升在强光和太阳光下的可视性、保持屏幕清洁等。更耐用的微晶玻璃盖板、可折叠的UTG玻璃盖板等高性能产品的渗透率将逐渐提升。
从汽车市场发展来看,超过45%的豪华车型已在信息娱乐系统与仪表板中应用3D玻璃界面,以优化用户体验。HUC技术正从高端配置逐渐向主流市场普及,我国乘用车前装HUD的渗透率已达到15%-17%。
04.市场虽大盈利微薄
从企业竞争来看,玻璃盖板行业以国内企业为主。国内市场集中度高,CR10超80%,其中蓝思科技、伯恩光学为双头,占据超50%的市场份额,苹果和三星的玻璃盖板基本采购这两家。其他企业主要有凯盛集团、星星科技、信濠光电、沃格光电、旭虹光电等。
从主要生产企业经营表现来看,玻璃盖板生产商营收规模较大但净利率较低,在6%左右,2024年行业多数企业处于亏损状态;二级市场给予约40倍PE、2倍PS、4倍PB。
表:我国玻璃盖板主要生产企业

END
// 小编观点仅供参考 //



