需要下载完整版报告的朋友,可以扫下方优惠券付费成为会员,40000+份报告,随意下载,不受限制,报告涵盖全行业,星球保持每日更新。客服微信:sgcwjc

专业/及时/全面的行研智库
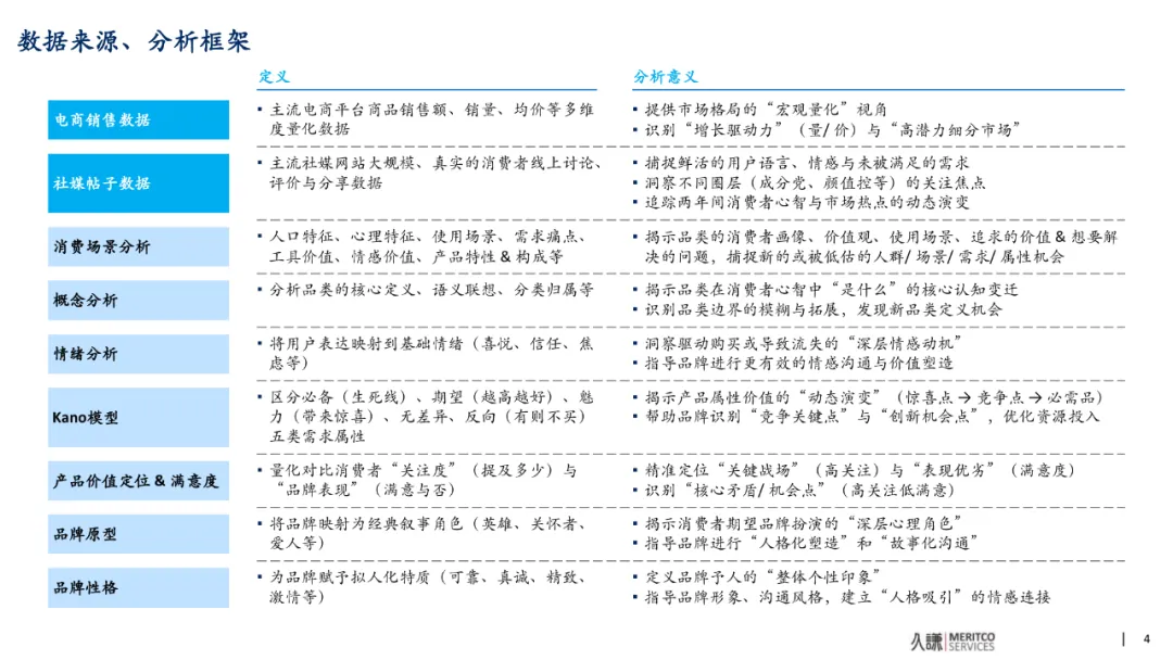
2025年洗护品类趋势与创新洞察聚焦于消费者行为与心理的深度解析,强调通过数据驱动的方式挖掘市场机会。传统数据报告仅能呈现表面现象,而当前借助大语言模型和结构化社媒数据分析,能够揭示消费者行为背后的原因。这种洞察方式将电商销售数据与社交媒体情绪反馈相结合,深入理解消费者内心世界,从而预测未来增长方向。品牌竞争的核心已从产品功能转向意义层面。消费者不再仅仅关注“控油”或“氨基酸”等成分,而是更在意品牌能否满足其心理需求,如对“英雄”原型的依赖或对“关怀者”角色的渴望。社媒上关于“头皮健康焦虑”的讨论推动了“专业功效成分”和“汉方植物”类产品的市场增长。通过KANO模型、情绪轮盘和品牌原型等工具,可识别产品属性的演变趋势,判断哪些功能正从惊喜点转变为必需品,哪些核心问题仍待解决。在品类发展方面,“身体护理”和“口腔护理”持续增长,超越“头发护理”。细分赛道如“私处护理”、“头皮护理”及“护发精油”表现出强劲潜力,而传统“发丝护理”和“基础沐浴”需求有所下降。消费者对个护清洁的认知正在转变,安全温和成为基本要求,功效精准化和成分透明化意识增强。情感需求方面,消费者希望获得“安全守护”、“问题解决”、“感官愉悦”和“个性美学”,品牌需构建“专业信赖”和“社交自信”的情感连接。当前品牌面临的主要挑战在于核心功效(如防脱、去屑)满意度不足,以及安全信任度有待提升。关键机会点包括“头皮健康”、“身体功效护理”、“情绪价值”和“环保天然”。品牌应聚焦精准功效,强化安全与透明,创造情感溢价,并拓展细分赛道。供应链方面,需加强功效原料、温和表活和环保包装的投入,提升研发协同能力。
来源:久谦














完整版报告已上传至星球,扫下方优惠券加入即可下载所有报告


戳“阅读原文”下载报告


