
第一章 行业概况
1.1 定义
中国消费金融行业,作为国家金融体系的重要组成部分,旨在为消费者提供多样化的金融产品和服务,以满足其消费需求。这一行业包括银行、消费金融公司、小额贷款公司等多种金融机构,涵盖了包括消费贷款在内的广泛金融服务。
消费金融业务根据是否依托于特定消费场景以及放贷资金是否直接流入消费场景中,可以分为消费贷和现金贷两大类。消费贷通常指与特定消费场景(如购房、购车)直接相关的贷款,其资金用途明确。相比之下,现金贷则提供更灵活的资金使用方式,消费者可以自由支配贷款资金,无需固定消费场景。
在广义上,消费金融包括所有以消费为目的的贷款服务。这不仅包括住房按揭贷款、汽车消费金融,还涵盖一般耐用品消费和日常消费的小额信贷。而在狭义上,消费金融则排除住房按揭贷款,更多关注于非房地产相关的消费贷款服务。
1.2 行业简史
中国消费金融行业的发展历程可以分为几个显著阶段,每个阶段都体现了该行业的不同发展特点和市场环境。
萌芽期(1985年-2008年)
这一时期标志着中国消费金融行业的初步形成。在这一阶段,主要的消费金融产品包括商业银行提供的信用卡、住房按揭和汽车按揭。此外,持牌汽车金融公司也开始提供汽车信贷产品。这一时期的消费金融产品以传统银行业务为主,市场规模相对有限。
探索期(2009年-2014年)
进入2009年,中国消费金融行业开始进入探索期。首批试点消费金融公司的成立标志着行业的重要转折点。随着试点范围的逐步扩大,消费金融公司开始成为行业的有效补充,推动了消费金融的加速发展。这些公司通过提供更多样化的金融产品和服务,开始满足消费者日益增长的金融需求。
高速发展期(2015年-2017年)
2015年至2017年,随着P2P(Peer-to-Peer lending)和网络货币等互联网金融的快速发展,消费金融市场主体进一步丰富。这一时期,消费金融行业开始向线上化和数字化迈进,这不仅增加了市场的参与者,还推动了更加便捷、高效的金融服务方式的出现。
规范整顿期(2018年至今)
2018年至今,中国消费金融行业进入了规范整顿期。2017年底,监管部门开始重点整顿“现金贷”业务,并陆续出台了一系列监管政策。2020年的网贷新规等政策的相继出台标志着合规发展成为行业的主旋律。这一时期,监管机构强化了对消费金融市场的监管,以确保行业的健康稳定发展。
最新进展(2023年)
2023年1月7日,据新华社报道,中国人民银行党委书记、中国银行保险监督管理委员会主席郭树清在采访中谈及金融部门如何持续支持民营经济时,强调了金融机构将进一步树立“一视同仁”理念,公平公正对待各类所有制企业。同时,他表示14家平台企业金融业务专项整改已经基本完成,少数遗留问题也正在解决。这意味着后续将实行常态化监管,鼓励平台企业合规经营,进一步促进行业的健康发展。
1.3 发展现状
近年来,随着中国国民经济的持续高速增长,居民生活水平不断提升,消费金融行业在这样的背景下迎来了快速发展。消费金融的蓬勃发展得益于居民消费水平的逐步提升,这不仅反映了国民经济的强劲动力,也展示了消费者对未来生活水平的乐观预期。

截至2021年末,狭义消费信贷余额规模已从2014年的4.2万亿人民币上升至17万亿人民币,呈现出22.1%的年复合增长率。在消费推动GDP增长的基本趋势下,国内消费环境的丰富化、消费场景的多元化以及消费产品的升级化不断刺激居民消费。预计到2026年,中国狭义消费信贷余额规模将以7.9%的年复合增长率增速持续增长,接近25万亿人民币。

供给侧方面,互联网金融与金融科技等因素驱动了消费金融的快速发展,为消费者提供了更加便捷、多样化的金融产品和服务。需求侧方面,居民收入的上升和新消费主义的崛起显著提升了用户对消费金融的接受度和使用意愿。中国居民人均可支配收入的增加和生活水平的提高为借贷行为提供了支撑,同时,医疗、教育等享受型高阶消费在居民消费结构中占比上升,进一步推动了消费金融的发展。
住户部门贷款余额持续上升,占金融机构境内贷款余额的比例从2015年的28%增长至2021年的36.6%。住户部门杠杆率也不断上升,从2008年末的18.2%增长至2019年末的65.1%,对宏观杠杆率的整体增幅贡献显著。国家和社会对居民杠杆率的快速上升给予了高度重视,监管机构已明确提出警惕居民杠杆率过快上升的透支效应和潜在风险。

中国消费金融行业预计将步入平稳发展阶段。国家将进一步加强对消费金融贷款规模增速的管控,确保其增速与GDP、社会消费品零售总额等宏观指标保持相对一致性。尽管居民部门债务风险总体可控,但在宏观空间已经不大的情况下,预计监管将继续强化,以促进行业的健康、稳定发展。
第二章 商业模式与技术发展
2.1 产业链分析
中国消费金融行业的产业链结构较为复杂,涉及多个参与方和不同层面的服务。
图 消费金融市场产业链分析

资料来源:千际投行 资产信息网 易观分析
上游资金供应方
在消费金融产业链中,上游资金供应方的构成因不同的服务平台而异:
银行:银行的上游资金主要来自储户存款、股东出资和信贷资产证券化的投资机构。这些资金通过储蓄、出资和投资的形式流入银行,成为银行发放贷款的主要资金来源。
消费金融公司:消费金融公司的上游资金主要来自股东的出资。
P2P平台:P2P(Peer-to-Peer lending)平台的上游资金来源包括资产证券化受让方和P2P网贷平台的投资用户。
电商消费金融平台:电商消费金融平台上的消费者通过赊购方式购买商品,可选择分期付款或延迟付款。
小额贷款公司:小额贷款公司的资金主要来源于小额贷款。
下游消费供给方
下游消费供给方提供线下消费场景以及线上自营或第三方消费平台。消费金融服务平台通过连接供需双方,使消费金融服务得以实现。例如,电商消费金融平台基于电商自身的消费场景,完善其电商生态系统;而在教育、装修、医疗、租房等领域,部分P2P公司选择以消费金融为切入点,构建“消费场景大生态”。
核心消费金融圈
核心消费金融圈包括消费金融服务平台和监管机构。消费者向消费金融服务平台(如银行、P2P平台、消费金融公司、小额贷款公司和电商消费金融平台)提出借款申请,并在通过审核后获得借款。这些借款可以用于在线下和线上购买商品和服务。电商平台提供的借款通常仅限于在电商平台上购买商品或服务。
监管机构在这一产业链中扮演着基础角色,负责监管、征信和坏账处理。然而,当前监管体系(特别是第三方独立征信与评级)在某些方面仍存在不足,导致消费金融服务提供商在风险控制上面临较高成本。
2.2 商业模式
中国消费金融行业正经历着深刻的变革,互联网和数字技术的发展为这个行业带来了新的商业模式和服务方式。
随着技术的发展,尤其是互联网和数字技术,中国消费金融行业已经从传统的运营模式转向线上化和数字化。这一转变不仅拓展了服务半径,触及了长尾客户群体,还拓宽了市场的增量空间。艾瑞咨询的数据显示,中国消费信贷科技市场规模从2017年的1.4万亿元增加至2021年的5.2万亿元,并预期将在2026年达到8.1万亿元。


在消费贷款余额的构成中,传统银行信用卡仍占据主导地位。然而,以蚂蚁集团、陆金所、360 数科、乐信为代表的互联网金融平台,凭借自身生态场景、高流量和数据技术优势,实现了快速增长。目前,这些平台管理的余额规模已经超越了银行自营的消费贷款,成为仅次于信用卡的第二大主体。
互联网信贷的主要优势在于其能够依托大数据和模型进行风险评估,并实现全流程线上自动运作及快速审批放款。这些特点使得互联网信贷成为中国消费贷款余额构成中的重要组成部分。
互联网金融平台的商业模式主要分为三种:银行自营模式、助贷模式及联合贷款模式。
银行自营模式:在这种模式下,银行利用自身线上渠道服务自有客户,并根据存量客户信息选择优质客户放贷。这种模式下常见的产品包括公积金贷款、税务贷以及场景贷款等。
助贷模式:这种模式下,第三方机构发挥自身场景、数据和科技优势,帮助银行改善客户筛选、信用评估、风险管控和贷款催收等流程。
联合贷款模式:在联合贷款模式中,银行和有贷款资质的机构共同出资发放贷款。这种模式的合规要点包括独立风控(即核心风控环节不得外包,银行应当独立对所出资的贷款进行风险评估和授信审批)和遵守跨区经营限制的规定。
中国消费金融行业的商业模式正在快速发展和变化中。互联网和数字技术的引入使得这个行业能够更有效地触达客户、提高服务效率,并创造新的市场机会。随着技术的进一步发展和市场的深化,预计这些商业模式将继续演进,为消费者提供更加多元化和高效的金融服务。
2.3 技术发展
中国消费金融行业的技术发展正处于一个快速变革的时期,伴随着新兴技术的不断涌现和应用,这个领域正在经历前所未有的转型。以下是对中国消费金融行业技术发展的详细分析:
大数据和数据分析:在消费金融领域,大数据技术的应用已成为推动行业发展的关键因素。金融机构利用大数据技术来收集和分析消费者的信用记录、消费行为、偿债能力等信息,从而提高信贷决策的准确性和效率。此外,大数据分析还帮助机构更好地理解市场趋势,预测风险,并为消费者提供更加个性化的金融产品和服务。
人工智能和机器学习:人工智能(AI)和机器学习技术在中国消费金融行业中的应用越来越广泛。通过使用AI算法,金融机构能够自动化处理大量的交易数据,提高信贷审批的速度和质量。同时,机器学习模型也在风险评估和欺诈检测等领域发挥着重要作用,帮助机构有效管理和控制信贷风险。
区块链技术:区块链技术以其透明、安全、不可篡改的特性,在中国消费金融行业中也开始发挥作用。区块链不仅能提高交易的效率和透明度,还能降低运营成本和提升数据安全性。在贷款审批、资产证券化、反欺诈等领域,区块链技术正逐渐展现出其潜力。
移动支付和数字钱包:移动支付和数字钱包技术在中国消费金融行业中已变得极为普遍。这些技术使得消费者能够轻松、快速地进行在线交易和支付,从而极大地促进了金融服务的便利性和可及性。移动支付的普及还带动了相关金融产品,如信用卡和小额贷款的增长。
云计算:云计算技术为消费金融行业提供了强大的数据存储和处理能力。金融机构通过部署云计算平台,能够更加灵活地管理IT资源,降低运营成本,同时提高服务的稳定性和可靠性。云计算还支持金融机构迅速扩展服务范围,满足不断增长的市场需求。
金融科技创新:金融科技(FinTech)创新是推动中国消费金融行业发展的另一个关键因素。众多创新型金融科技公司通过提供创新的金融产品和服务,比如基于AI的个性化金融推荐、P2P借贷平台、以及更加高效的支付解决方案,不断地推动着行业的进步。
网络安全技术:随着消费金融服务的数字化和网络化,网络安全成为了行业发展的重要考虑因素。金融机构正在加大对网络安全技术的投入,包括加密技术、入侵检测系统、数据泄露防护等,以保护消费者的财务信息和个人隐私。
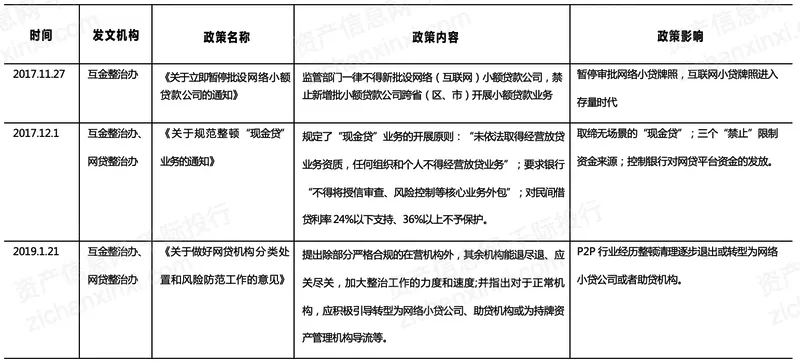
2.4 政策监管
中国消费金融行业的政策监管正在经历深刻变革,伴随着监管政策的频繁出台,行业已步入存量治理与规范监管的新时代。监管机构通过明确行业分级、加强对互联网贷款业务和利率管理的控制,促使消费金融公司朝着更加理性和有序的发展方向前进。
2021年1月,原银保监会发布的《消费金融公司监管评级办法(试行)》是一个里程碑事件。该办法将消费金融公司的监管评级要素细分为公司治理与内控、资本管理、风险管理、专业服务质量和信息科技管理五个方面,并将消费金融公司分为五级监管评级,目的在于推动行业朝规范化、合规化方向发展。
紧接着,2021年2月,原银保监会发布《关于加强商业银行互联网贷款业务管理提升金融服务质效的通知》,从联合贷款出资比例、集中度和限额管理三个方面设定了严格的定量指标。此举大幅收紧了互联网贷款业务的政策要求,对消费金融公司的贷款管理和业务规范性提出了更高要求,同时也对消费金融公司拓展相关合作业务产生了一定影响。
2021年3月,央行发布的第3号公告则要求从事贷款业务的机构(包括消费金融公司)必须以明显方式展示贷款年化利率,确保贷款成本的透明度。这一要求有助于提高消费者对贷款成本的认知,推动市场的健康发展。
到了2022年11月,原银保监会发布的《银行保险机构公司治理监管评估办法》首次将消费金融公司纳入监管范围,这在《消费金融公司监管评级办法(试行)》的基础上,对各级别的监管方式进行了明确。这一政策的实施意味着消费金融公司的监管要求将更加细化,并逐渐与银行、保险等机构的监管标准看齐。
表 消费金融行业政策

资料来源:千际投行 资产信息网 上海新世纪
表 消费金融行业自律规定

资料来源:千际投行 资产信息网 上海新世纪
第三章 行业发展与市场竞争
3.1 行业财务分析
图 行业综合财务指标

资料来源:千际投行 资产信息网 Wind
图 行业历史估值

资料来源:千际投行 资产信息网 Wind
估值方法可以选择市盈率估值法、PEG估值法、市净率估值法、市现率、P/S市销率估值法、EV/Sales市售率估值法、RNAV重估净资产估值法、EV/EBITDA估值法、DDM估值法、DCF现金流折现估值法、NAV净资产价值估值法等。
图 指数市场表现

资料来源:千际投行 资产信息网 Wind
图 指数估值分析

资料来源:千际投行 资产信息网 Wind
图 主要上市公司

资料来源:千际投行 资产信息网 Wind
图 海印股份主营构成

资料来源:千际投行 资产信息网 Wind
图 苏宁易购主营构成

资料来源:千际投行 资产信息网 Wind
3.2 风险分析
中国消费金融行业的迅速发展,在带来显著市场机遇的同时,也伴随着一系列风险挑战。这些风险不仅涉及金融市场本身,还关联到宏观经济和社会稳定。
图 常见行业风险因子

资料来源:资产信息网 千际投行
信贷风险:在消费金融行业中,信贷风险是最主要的风险之一。随着消费信贷产品的多样化和消费者对信贷产品的需求增加,金融机构面临着贷款违约和不良贷款增加的风险。此外,对于新进入市场的消费者,缺乏信用历史记录,增加了信贷评估的难度和不确定性。
监管风险:中国消费金融行业的监管环境正在不断变化。监管机构为了确保金融市场的稳定,可能会不时调整相关政策和规则,如贷款利率、资本充足率要求等。这些变化可能对金融机构的运营模式、利润水平和风险管理策略产生影响。
市场风险:市场风险包括利率风险、汇率风险和市场流动性风险。在全球经济不确定性增加的背景下,这些市场因素的波动可能会对消费金融行业产生重大影响。例如,利率的上升可能增加贷款的成本,进而影响消费者的还款能力。
操作风险:随着消费金融服务的数字化和线上化,操作风险也日益显著。这包括系统故障、网络安全威胁和数据保护等问题。金融科技的快速发展同时带来了高级别的网络安全风险,如数据泄露、欺诈和网络攻击等。
宏观经济风险:消费金融行业的发展与宏观经济环境密切相关。经济增长放缓、就业市场不稳定或消费者信心下降等因素均可能影响消费者的借贷需求和还款能力,进而影响整个行业的健康发展。
社会信用体系建设的滞后:中国的社会信用体系相对不够成熟,这在一定程度上限制了对消费者信用状况的准确评估。信用记录的缺乏或不完善可能导致金融机构在信贷审批过程中面临更高的风险。
消费者保护和法律风险:随着消费金融产品和服务的增多,消费者权益保护成为一个重要议题。法律规定的不明确或执行力度的不足可能导致消费者权益受损,进而引发法律纠纷和声誉风险。
3.3 竞争分析
在分析中国消费金融行业的竞争格局时,波特五力模型提供了一个有力的框架,包括行业竞争者、潜在新进入者、替代品与服务、购买者的议价能力和供应商的议价能力。
行业内的竞争
中国消费金融市场目前呈现出以传统银行为主导,辅以消费金融公司、互联网金融平台的竞争格局。商业银行因其全国性的营业网点优势、成熟的风险控制机制和丰富的产品体系,占据市场主导地位。银行系消费金融公司在流动性支持和风控体系方面具有显著优势。相比之下,非银行系消费金融公司在流量获取、消费场景整合和大数据技术应用方面具有一定优势。因此,行业内的竞争呈现出多元化特点,不同类型的机构在资金成本、业务开展和风险控制等方面各具特色。
潜在的新进入者
随着市场的不断发展和技术的进步,新的金融科技公司和互联网平台正逐渐进入消费金融市场。这些新进入者通常具备技术和流量优势,能够通过创新的服务模式和产品快速吸引客户。然而,监管环境的日益严格和市场的高度竞争使得新进入者面临较大的挑战。
替代品和服务
在消费金融市场中,替代品可能来自于非金融领域的信用解决方案,如电商平台提供的分期付款选项、供应链金融等。随着消费习惯的变化和技术的发展,这些替代品对传统消费金融产品构成了一定的挑战。
购买者的议价能力
消费者对金融产品的需求多样化,对服务质量和成本的要求不断提高,使得他们在选择金融服务时具有较高的议价能力。金融机构必须通过优化产品和服务来吸引和保持客户。
供应商的议价能力
在消费金融领域,主要的供应商包括资金供应商、技术服务提供商等。由于市场上资金和技术服务的供应相对充足,供应商的议价能力通常较低。然而,对于那些拥有独特技术或资金渠道的供应商,其议价能力可能较高。
3.4 中国主要参与者
中国消费金融行业近年来取得了显著的发展,其中一些头部平台厂商在行业内扮演着重要角色,推动了整个行业的技术创新和服务模式的升级。
陆金所控股有限公司
陆金所控股有限公司是中国消费金融行业的领先企业之一,作为中国平安集团的联营公司,它是一家科技驱动型个人金融服务平台。该公司涵盖零售信贷、财富管理等多元化业务,采用“Hub & Spoke”(中心辐射型)的商业模式,融合金融基因与先进科技。陆金所控股致力于整合线上和线下资源,通过先进科技手段提升财富管理体验,实现普惠金融,支持实体经济,并帮助金融机构提升数字化水平。
360 数科
360 数科是360集团的金融科技合作伙伴,致力于提升普惠金融行业的技术能力。公司通过自主研发的技术、工具、模型和平台,拥有独立知识产权,为金融合作伙伴提供多种赋能产品和解决方案。360 数科通过其创新的金融科技服务,为金融行业带来了新的发展机遇。
信也科技
信也科技是一家业务多元化的消费金融企业,业务覆盖科技驱动的消费金融业务、国际化业务以及科技生态孵化业务。该公司始终坚持以创新技术服务大众、赋能机构,致力于助力实体经济发展。信也科技通过其先进的技术和创新的服务模式,为消费金融行业提供了新的增长点。
乐信
乐信成立于2013年8月,是中国新消费数字科技服务的领先企业。乐信以科技创新为动力,不断创造新的消费方式。该公司打造了以分期消费品牌分期乐、数字化全场景分期消费产品乐花卡、先享后付产品买吖为核心的新消费服务生态,有效地打通了线上线下的消费场景。乐信的服务模式和产品创新为消费者提供了更多样化的消费选择,推动了消费金融行业的发展。
这些头部平台厂商通过各自的优势和特色,不仅在提升消费金融服务的质量和效率方面发挥了重要作用,同时也在推动整个行业的技术创新和服务模式的升级中起到了积极的推动作用。随着消费金融行业的不断发展,这些企业预计将继续在市场中扮演重要角色,推动行业走向更加成熟和完善的未来。
第四章 未来展望
中国消费金融行业的未来发展预示着一场深刻的变革。在未来五年中,我们预计这一行业将经历显著的增长,主要驱动因素包括人均可支配收入的持续增长、消费支出在GDP中的占比上升、储蓄率的逐步下降,以及90后和00后这两代年轻人群体对消费和借贷观念的变化。
信用卡业务将转向更加注重存量客户的全方位运营,这预示着客户关系管理和服务创新将成为竞争的关键。同时,无抵押消费贷款的快速发展,将成为银行零售业务的新增长点。持牌消费金融公司有望迎来一个高速发展期,新的重量级玩家可能在此期间涌现。
互联网小额贷款市场的集中度预计将显著提高。这一趋势的背后是Z世代消费能力的不断增长。对于90后和00后这一群体而言,网络贷款正逐渐取代信用卡,成为他们的“主要消费信贷账户”。同时,银行的消费信贷客群也在向普惠化方向发展,这将进一步服务于实体经济,并满足更广泛客户的信贷需求。
科技的进步,尤其是人工智能、大数据和区块链技术的广泛应用,将大大提高金融机构的运营效率、客户服务质量和风险管理能力。据麦肯锡分析预测,到2025年消费信贷不良资产的余额规模将超过7000亿元人民币。随着不良资产处置资产管理公司(AMC)市场的扩大,相关产业链将迎来大量的发展机会。
千际投行认为,中国消费金融行业的未来将由技术驱动和消费者行为变化共同塑造,不仅为金融机构提供了丰富的发展机遇,也为消费者带来了更多样化的金融产品和服务。
Cover Image Generated by AI

「千际行研报告」提供 GICS 分类行业的发展研究报告,是投资者和经营者全面深入了解我国各类行业的最好工具。



2023年房地产地段研究报告
2023年机床工具行业研究报告
2023年投资地产商业模式研究报告
2023年涂料油墨行业研究报告
2023年房地产融资模式研究报告
2023年FOF/MOM基金研究报告
2023年不良资产项目尽调方法和风险因子研究报告
2023年虚拟数字人研究报告
2023年房地产投资-项目管理运营和商业模式研究报告
2023年楼宇设备行业研究报告
2023年房地产投资-折价因子研究报告
2023年房地产投资-租金和IRR研究报告
2023年家族办公室研究报告
2023年城投债投资研究报告
2023年电机行业研究报告
2023年私募股权基金研究报告
2023年数据库行业研究报告
2023年ChatGPT研究报告
2023年中国法拍股产业研究报告
2023年新能源汽车行业研究报告
2023年白酒行业研究报告
2023年消费电子行业研究报告
2023年房地产行业研究报告
2023年电子竞技行业报告
2023年股票大宗减持研究报告
2023年融资融券研究报告
2023年零售行业研究报告
2023年房地产定价模型研究报告
2023年服装零售行业研究报告
2023年场外个股期权研究报告
2023年中国建材行业研究报告
2023年新三板产品及服务研究报告
2023年非证券类投资银行业研究报告
2023年智慧城市研究报告
2023年股票质押业务研究报告
2023年跨境电商行业研究报告
2023年IDC互联网数据中心研究报告
2023年半导体行业研究报告
2023年期货行业研究报告
2023年长租公寓行业研究报告
2023年多领域控股行业研究报告
2023年政府飞地经济研究报告
2023年期货公司收购研究报告
2023年军工电子行业研究报告
2023年农村商业银行研究报告
2023年非业绩亏损ST股票投资策略研究报告
2023年供销合作社研究报告


戳“阅读原文”申请「房地产价值大数据分析报告」试用


