一提到财务报表,大多数人会认为那是比“天书”还难的东西。
所以对大多数人来说,爱上财务报表,提取有价值的财务信息为自己赚钱,真的“好难”。
真实的财务报表,是不是真的那么艰涩难懂呢?
其实,很多财务专家或专业财务人士喜欢用特别严谨的专业方式来解释和分析财务报表,导致财务分析乏味难懂;
而会计人员更喜欢用又“借”又“贷”的方式解释报表,让读者不明所云。
但是一旦学会了读财报,那些规整的表格与灵动的数字将会滑着舞步,指引你去发现企业光亮背后,鲜为人知的秘密。
到那个时候,那些看起来似乎遥不可及,或是占尽风头、荣光无限的企业,都会乖乖伏在桌面,成为报表里那一行行清晰明了的文字,洗去臃肿,显露出他们原本的样子。

图片来源 | 视觉中国
学会读财报,无论是对于投资者,还是职场人,都是我们开拓事业、积累财富的基本功。
从经济形势,到你熟悉的各个品牌企业,再到家庭财务,背后都可以用财务语言串成线。
大到金融政策,小到具体的投资项目,都可以用财务框架统一分析,不仅可以防坑,更可以发现被低估的机会。
试过读财经新闻,却没有头绪?试过读财务报表,晦涩难懂的数据不知从何下手?看中一家公司,信心满满买入,转头就跌得惨不忍睹?IPO欺诈、财务造假频发,投资人如何擦亮自己的眼睛?财新私房课《财务炼金术——财务分析与估值九讲》教你如何从纷繁复杂的数据中读透一家公司的财报。
上市公司丨财务报表解读步骤
看一家上市公司的财务报表,首先就是去看什么?按照什么步骤什么方式来看?
① 读完整年报。
② 无论什么公司都是看盈利的质量、资产质量和现金流。
③ 阅读年报一定要有一个系统的观点,熟悉的投资者还必须知道中国上市 公司财务报表的某些特点,然后去辨析。
④ 中国上市公司的估值模式问题。
三张财务报表应该看哪张?
输
① 初级分析者;暂时不要去看现金流量表,最重要的是资产负债表。记住一句话: 资产是损益的基础。
② 有一定基础的分析者;分析现金流量表,虽然阅读和分析的难度比较大,但它是一个企业赖以生存的血液。损益表和资产负债表都很重要。
财务报表是企业一切经济活动的最终反映,行业变化、公司业务管理情况都通过会计处理体现在财务报表中。
王 昊

某大型产业集团投资机构担任投资总监
伯明翰大学经济学硕士
曾就职于四大会计师事务所
国内顶级私募股权投资机构
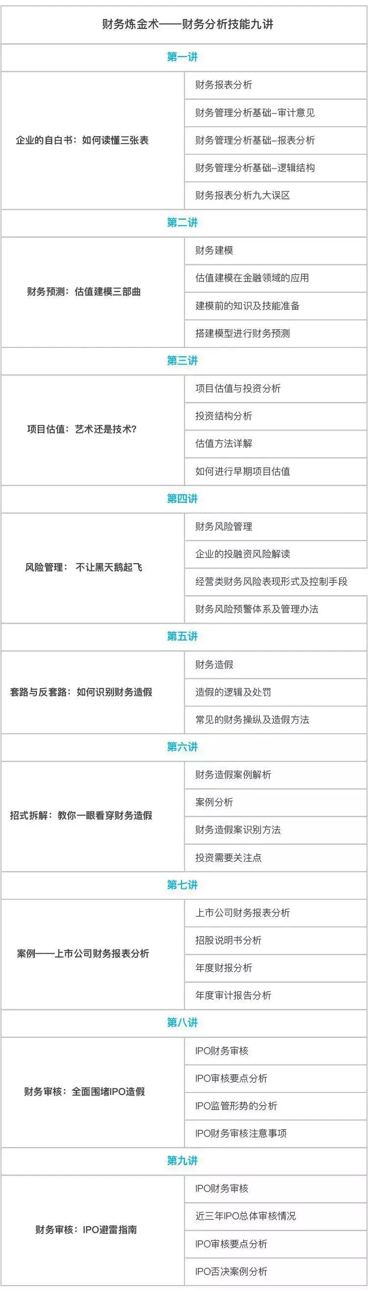
课程大纲

扫码购课


点击“阅读原文”进入课堂


