推广 热搜: 采购方式  甲带  滤芯  气动隔膜泵  减速机  减速机型号  履带  带式称重给煤机  链式给煤机  无级变速机 

2019年中国企业采购电商市场研究报告

   日期:2026-01-03 00:58:02     来源:网络整理    作者:本站编辑    评论:0    
2019年中国企业采购电商市场研究报告

研究报告丨消费研究

全文字数:5027字  精读时间:9分钟

核心摘要:


政策、技术、B端电子商务蓝海市场驱动行业快速发展,2018年中国企业采购电商市场交易规模超6000亿,未来三年市场规模复合增长率约达33.6%。行业发展空间持续走阔,聚焦中小企业采购的电商平台将在未来获得更大优势

头部企业主导行业发展,2018年,在整个中国企业采购电商市场,第一梯队GMV占比近70%,未来头部企业竞争优势继续走强;消费类电商衍生的采购平台在客户资源与供应链资源上优势突出,发展潜力最大。

场景下沉与品类扩张并行,中小企业采购需求满足成为最大增量

☆ 电商行业渗透率持续提升,电商采购加速区域与人群下沉;

全面数字化中小企业采购能力越强的电商采购平台,更易抢占行业主航道;

工业品采购线上渗透速度加快,成为中长期内企业采购电商市场的重要类目拓展点;

企业现金流承压,企业采购电商平台需提升金融服务能力;

中小企业采购需求不断延伸,定制需求呼唤敏捷化电商采购。

行业定义及口径

中国企业采购电商市场主要场景

企业采购场景需求:涉及种类众多,一站采买需求较强

目前中国企业电商化采购需求复杂,涉及商品种类众多:不仅包括通用消费型等标品,还包含维修维护等非标品及商务服务;企业采购电商平台服务场景呈现多元化,对工业、农业、商业领域全覆盖:形成了包含商业服务、办公家具、办公耗材、办公电器、员工福利、商务馈赠、企业定制、维修维护以及现代农业等全场景企业采购生态。

中国企业采购电商市场规模

2018年中国企业采购电商市场交易规模超6000亿元

中国企业采购电商市场发展迅速,2018年中国企业采购电商市场交易规模超6000亿元现阶段,中国企业采购电商市场进入红利发展期,电商行业对B端企业的渗透率也在不断提高。未来随着产业互联网与消费互联网的不断融合,将加快并深化企业采购电商产业链发展,企业采购电商市场发展空间广阔。艾瑞预计,2021年中国企业采购电商市场交易规模超过万亿,约达14431亿元,未来三年复合增长率达33.6%,企业采购电商市场具有巨大的发展潜力。


国企业采购电商市场竞争格

中国企业采购电商市场头部效应明显,第一梯队占比近70%

经过几年的发展,中国企业采购电商市场形成了B2B电商衍生的采购平台、消费类电商衍生的采购平台与品牌商自建电商采购平台三大类电商平台。这些电商平台充分结合自身在各自行业内积累的优势,在企业服务市场均占得一席之位,行业头部效应明显。艾瑞咨询认为,企业采购电商市场各赛道上能够在通用消费型与工业品等传统市场进行全品类覆盖的优势地位电商,将进一步加快竞争扩张战略。2018年,在整个中国企业采购电商市场中,第一梯队企业GMV占比近70%。

中国企业采购电商市场产业图谱

中国企业采购电商模式对比分析

企业采购电商按照平台属性,分为B2B电商衍生的采购平台、消费类电商衍生的采购平台与品牌商自建电商采购平台。

消费类电商采购平台对规模贡献最大

2018年消费类电商采购平台市场规模约3000亿

2018年整个企业采购电商平台市场上,消费类电商衍生的采购平台GMV占比49%,B2B电商衍生采购平台GMV占比47.3%,品牌自建电商平台GMV占比3.6%。从市场规模数据上看,消费类电商衍生的采购平台占到整个企业采购电商市场将近一半规模,该类采购平台GMV约3000亿,对整个企业采购电商市场规模贡献最大,是当前行业发展的主导力量。

消费类电商采购平台发展潜力最大

预计消费类电商采购平台未来3年复合增速近50%

2018年消费类电商衍生的采购平台GMV约3000亿,预计该类平台未来三年复合增速近50%,超过整体企业采购电商市场增速(33.6 %)。消费类电商衍生的采购平台在C端积累的庞大用户群与供应链生态优势为其构建了更高的竞争壁垒。首先,客户群体量大,消费类电商的用户渗透率已到73.6%,为B端业务拓展提供极其丰富的客户资源;同时,消费类电商平台对用户心智的占领优势使得采购人员从C端消费向B端采购的转化成本较低,C端用户已养成在此类电商平台的购买习惯并产生信任,当平台提供B端采购服务时,这部分用户的转化成本较低。此外,供应链反馈客户需求更及时,消费类电商渠道及基础设施已下沉至县乡,仓储配送体系和平台服务体系相对更加完善,利于其更快速抢占企业采购市场。因此,消费类电商衍生的采购平台发展潜力最大

企业采购电商平台加速工业品布局

工业品电商平台交易活跃,资本不断涌入助力平台快速发展

从电商平台交易数据来看,工业品电商平台交易活跃,以淘宝企业服务工业品市场为例,截至2019年2月底,周均近2000商家入淘工业品市场,工业品市场在线商品数量与主营卖家数同比均有大幅增长。与此同时,资本不断涌入助力工业品电商平台快速发展,自2017年以来工业品电商平台融资显著提速,锐锢商城、震坤行、西域等纷纷获得融资。此外,国内首个工业品企业及产品评价标准进一步保障市场规范化发展,2018年中国石化发布易派客标准体系,聚焦法人信用、产品质量、履约动态、市场业绩,对工业品电商市场健康、可持续发展具有重要意义。

中小企业数字化是未来10年最大课题

聚焦中小企业采购的电商平台将在未来获得更大优势

中小企业数量巨大,中国约90%以上的企业为中小企业。我国中小企业具有“五六七八九”的典型特征,对经济社会发展做出了突出贡献,是国民经济和社会发展的生力军。中小企业发展活力巨大,随着“双创”加快推进,中小企业爆发式增长采购刚需带来巨大的想象空间,必然成为未来企业级市场服务的重要驱动力,未来中小企业采购电商市场必将是发展的蓝海。与此同时,中小企业采购在数字化发展上存在较大痛点,更需电商平台赋能,因此聚焦中小企业采购的电商平台符合行业趋势和方向,将在未来获得更大优势。

中小企业电商化采购主要痛点分析

采购平台服务将成为企业采购电商平台未来竞争的关键

艾瑞调研结果显示,中小企业电商化采购过程中采购平台服务因素的关注度最高但满意度却最低,即中小企业电商化采购过程中存在痛点的因素。

调研结果显示,融资贷款类的供应链金融服务难以满足是最大的痛点,中小企业融资困难,现金流周转压力大于大型企业,更希望能够在采购过程中能够得到一定的账期;采购需求的个性化难以满足是中小企业在电商化企业采购过程中遇到的第二大痛点,中小企业需求灵活,更希望在电商平台采购过程中能够满足其个性化的定制需求。此外,中小企业在电商化采购过程中关注但满意度有待提升的因素还包括:物流配送、品类丰富性、采购便利性。

未来企业采购电商服务平台需重点在提升这些因素的满意度上发力,不断提升对企业的个性化服务与供应链金融服务能力,同时为中小企业提供更加便捷的物流服务与更加丰富的产品及服务品类,才能更好地满足中小企业一站式采购需求。


中国企业采购电商市场企业发展路径

典型代表企业模式与服务客户类型划分

淘宝企业服务

累积近2500万企业会员:迅速发展成“现象级”企业采购平台

淘宝企业服务的核心定位是为中小微企业提供服务,采用“撮合交易”为主的平台型业务模式

【目标客户】淘宝企业服务目标客户以中小企业为主, 目前已累积了近2500万的企业会员

依托丰富的品类优势、专业的卖家沉淀、完备的评价与保障体系,淘宝企业服务形成了包括商业办公、创业开店、员工福利、企业定制、MRO以及工业制造等全场景的企业采购服务生态。2018年11月,淘宝企业服务发布财年成交规模,8个月时间突破1000亿。目前,淘宝企业服务已经成长为大体量、高增长的代表性小微采购平台。

搭建核心优势:解决中小企业采购痛点

品类优势:品类齐全,覆盖中小企业采购的全场景,产业带卖家货源直供具有“价格+质量”优势

专业优势:懂行卖家为中小微用户提供专业性建议与服务,区别于一般性售后客服

敏捷优势:灵活敏捷的采购平台,可以满足中小企业零散小单与定制化需求

服务优势:积淀16年形成完善的信用评价机制,成熟的客户权益保障与纠纷处理体系

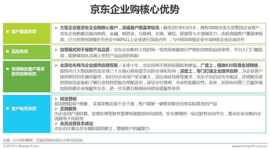
京东企业购

消费类电商衍生的自营模式典型代表

京东企业购是消费类电商衍生的自营综合型企业采购平台,一站式地覆盖企业办公采购、政府采购等业务需求

【目标客户】主要为政府事业单位、在华外企、中国大型企业等,目前拥有超过700万家活跃企业客户

2018年,京东集团将京东企业购作为平台部门独立运营,将京东集团多年来在消费型电商领域积累的丰富经验、大数据资源和强大的技术支撑实力‚一体化地开放给企业客户。京东积极拓展工业品采购领域,同时通过全方位、立体化的企业级服务,促进京东企业购从采购供应商升级为企业采购领域的综合解决方案提供商。

1688企业采购平台

B2B电商衍生的综合型平台模式典型代表

1688企业采购平台打造三大企业级服务入口,包括1688大企业采购平台、企业汇采与1688工业品市场

【目标客户】覆盖贸易、批发、零星采购等各类交易类型,服务客户类型多样,大中小型企业均有拓展

基于云计算、SaaS、物联网等技术,全面驱动采购平台,帮助采购企业在采购平台找到价格最低、最优质的供应商,并且实现优质供应商寻源,1688企业采购平台深耕B端服务多年,依靠在B端数据积累,能够精准抓取采购企业的需求与痛点,同时在构建品类优势、供应链生态以及客户粘性优势等关键壁垒上具有天然优势。

震坤行

B2B电商衍生的垂直MRO平台

震坤行运营模式由自营超市转向协同网络平台模式,为企业提供专业、透明、低成本的一站式MRO产品采购服务,帮助中国工业企业持续降低采购成本

【目标客户】主要为制造企业,与超过10000家先进制造业企业保持长期合作,未来将在大型企业客户上不断加码

持续做深对工业品领域的服务力度,做高工业品采购服务的技术壁垒,同时通过线下服务帮助建立扎实的客户关系。目前公司通过打造高效高价值的工业品行业生态圈,整合合作伙伴搭建覆盖全国的服务网络,激发网络协同效应,确立了较高的竞争优势与品牌效应,在万亿级MRO市场占据重要的位置。

海尔企业购

品牌商自建电商采购平台典型代表

海尔企业购是海尔面向企业用户、工程客户的线上交互、交易、交付平台,集结海尔旗下六大品牌,通过“采购租赁+方案定制+创客社群”创新模式为企业用户提供个性化解决方案和管家式采购服务

【目标客户】主要面向行业客户、行业工程商客户等,客户覆盖地产、公寓、酒店、教育、政采、军工等20大行业

作为国内最早践行互联网转型的传统制造业领袖,海尔大客户在2014年推出企业用户线上交互专属平台,致力于构建全国领先的企业社群生态圈。同时,以“海尔企业购+COSMO”的组合进军产业物联网,发展势头强劲

中国企业采购电商市场发展趋势

提效降本,企业采购电商平台需助力中小企业采购数字化

艾瑞认为,数字化采购通过应用大数据分析、人工智能、流程自动化和网络协作等技术,识别各流程的优势与不足,助力企业降本增效与管控风险,进而实现企业便捷化、高效化、透明化的采购。

中小企业对比大型企业,中小企业电商化采购数字化进程明显慢于大型企业,中小企业难以依靠自身的技术搭建起所需的产品,中小企业的采购数字化转型,亟需平台型电商量身定制,提供中小企业数字化采购所需要的产品工具。全面数字化中小企业采购能力越强的电商采购平台,更易抢占行业主航道。

工业品成为中长期内企业采购电商市场的重要类目拓展点

2018年中国国内生产总值近百万亿,按照一家工厂对工业品采购需求平均占到该厂产值的4%-6%,中国工业品采购市场规模约达几万亿元,市场发展空间巨大。目前企业电商化采购在商务办公等通用消费型场景已较为普遍,但相比之下工业品采购电商化程度较慢,线上渗透率较低,仅为3%左右,工业品电商化采购市场规模约为千亿量级。

艾瑞预计,未来三年中国工业品线上采购渗透率复合增速将近50%,2021年工业品采购线上渗透率可达10%以上,工业品线上采购市场规模将接近万亿量级,工业品电商化采购市场需求空间巨大。工业品成为中长期内企业采购电商市场的重要类目拓展点,电商采购平台可结合自身资源与优势在工业品市场发力,工业品市场的开辟将为电商采购平台带来新的增长极。

中小企业采购需求不断延伸,定制需求呼唤敏捷化电商采购

通用型物资采购需求在现阶段基本已经得到了满足,企业采购电商平台的经营品类需要根据采购需求的深化持续扩张,尤其是8500万的中小微企业采购将会长期保持采购零散、需求个性的特点,企业采购电商平台在品类扩张的同时需不断提升定制化服务能力进而满足中小企业的个性化需求,为中小企业带来“敏捷采购”的诸多益处。2018年,LOGO设计等商业服务在淘宝企业服务的销量飙升,年增长率已经同比超过110%,每天有5000+个设计师在淘宝为中小微企业进行设计服务。

运营建议

投资建议

2019年中国中产女性消费报告

中小城市购物中心消费者研究

青少年儿童睡眠健康白皮书

▼ 搜索艾瑞过往报告,请点击进入小程序

2019艾瑞(北京)年度高峰会议全面启动

聚集世界顶尖智慧大脑,立足全球视野,探讨前沿趋势,展现科技动能,揭秘智慧未来!

400张峰会体验票限时免费申领,“码”上抢注!

点击阅读原文,查看完整报告

 
打赏
 
更多>同类资讯
0相关评论

推荐图文
推荐资讯
点击排行
网站首页  |  关于我们  |  联系方式  |  使用协议  |  版权隐私  |  网站地图  |  排名推广  |  广告服务  |  积分换礼  |  网站留言  |  RSS订阅  |  违规举报  |  皖ICP备20008326号-18
Powered By DESTOON