
Alpha
助力专业、市场与管理
赋予律师非凡的创造力
申请加入 Alpha,扫描二维码联系诺诺多


作者:申沐坤
单位:北京市盈科(西安)律师事务所
联系方式:13261016388

作者:毛婷
单位:北京市盈科(西安)律师事务所
联系方式:18066898319

农民工讨薪一直是社会重点关注的,也是每年临近年关都频繁出现的热点问题。自 2011 年《中华人民共和国刑法修正案(八)》首次将拒不支付劳动报酬罪纳入刑法处罚范围始,拖欠农民工工资也由先前民事责任加重为刑事责任,这也体现国家对农民工工资利益保护力度之加强。
建设工程领域作为农民工用工重点领域,同时也是拒不支付劳动报酬罪高发领域。自 2019 年初至 2021 年底,全国各级法院共审理涉及拒不支付劳动报酬罪的刑事案件 3962 件,其中涉及建工领域 420 件,仅 2 名被告人被判无罪,389 名涉案被告人被判处拘役或有期徒刑以上刑罚。
基于以上情况,我们认为有必要结合建工领域的特点及实际情况,对拒不支付劳动报酬罪之构成予以分析,及时发现可能存在的法律风险,帮助建工企业规范管理,以求从根本上减少农民工讨薪问题出现。
检索条件
案由:拒不支付劳动报酬罪
年份:2019、2020、2021
关键词:建设工程
审理程序:一审
文书类型:判决
检索时间:2022 年 7 月 30 日
一、建工领域犯罪特征分析
《中华人民共和国刑法》第二百七十六条之一规定,以转移财产、逃匿等方法逃避支付劳动者的劳动报酬或者有能力支付而不支付劳动者的劳动报酬,数额较大,经政府有关部门责令支付仍不支付的,处三年以下有期徒刑或者拘役,并处或者单处罚金;造成严重后果的,处三年以上七年以下有期徒刑,并处罚金。
单位犯前款罪的,对单位判处罚金,并对其直接负责的主管人员和其他直接责任人员,依照前款的规定处罚。有前两款行为,尚未造成严重后果,在提起公诉前支付劳动者的劳动报酬,并依法承担相应赔偿责任的,可以减轻或者免除处罚。
针对拒不支付劳动报酬罪在司法实践中定罪量刑的标准问题,最高人民法院又在 2013 年 1 月 16 日发布了《关于审理拒不支付劳动报酬罪刑事案件适用法律若干问题的解释》(以下简称《解释》)。
(一)构罪前置条件
本罪与一般因拖欠工资产生的民事纠纷重要区别在于,本罪入罪以“经政府有关部门责令支付而不支付”为前置条件,即须经政府有关部门责令用工主体支付劳动报酬,具体可体现为责令限期支付或者到达指定地点配合解决问题。申言之,劳动监察部门是处理劳动纠纷的主要责任部门,查明用工情况并完成处理拖欠工资问题的前期工作是其主要职责,通过劳动监察部门的前期调查与协调处置,对于明确主体责任并解决部分欠薪问题具有重要作用,故而以行政处罚作为入罪前置条件,能够避免审判阶段调查工作的繁复,也体现对欠薪行为以刑法做进一步否定评价之必要。
在本次统计的 420 份案例样本中,418 份判决有罪,在这些有罪判决中均载明“经政府有关部门责令支付仍不支付”。仅有 2 例最终判决无罪,1 例因现有证据无法证实涉案具体数额等案件基本事实,在案证据不能形成证据链,不能排除合理怀疑;另 1 例则因未经前置程序,认定构罪的证据不足而无罪。
案例:( 2019 )黑 0604 刑初 72 号
裁判观点:法院认为,本案证据不足以证明政府有关部门已依法定程序责令管建忠支付所欠案涉劳动报酬,故认定管建忠的行为构成拒不支付劳动报酬罪的证据不足,指控的犯罪不能成立。
(二)犯罪主体在建工领域的类型分析
拒不支付劳动报酬罪的犯罪主体既可以是自然人,也可以是单位,除《刑法》规定内容之外,《解释》分别在第七、第八条将不具备用工主体资格的单位或个人,以及用人单位的实际控制人也作为构成本罪的主体。之所以如此,是因为建设工程领域往往存在复杂的用工关系,包括分包、转包、借用资质(通常所称之“挂靠”)、劳务派遣等,也即导致除发包人和承包人外,还存在实际施工人、实际用工单位或个人(包工头),这些主体的权利义务环环相扣,导致农民工无法获得报酬的风险成倍增加。同时,由于农民工对上述复杂关系的模糊认识,即造成农民工在讨薪过程中遇到相互推诿、讨要无门的情况。

1、单位犯罪
在统计的 420 份案例样本中,判决认定单位构成犯罪的案例有 14 件,占全部样本的 3%,其中法定代表人承担刑事责任的 12 件,主管及项目经理承担刑事责任的 0 件,实际控制人承担刑事责任的 2 件。

( 1 )法定代表人
法定代表人作为单位在法律规定上的形式责任人,同时也是大多数情况下单位行为实际上的主导者,对于单位行为具有天然的责任承担义务。申言之,判定法定代表人是否需要对单位犯罪行为承担责任,非按照其作为单位经营管理者的职务身份,而是按其在单位实施犯罪行为中所起的决定、批准、授意、纵容、指挥等作用,或者其行为作用会否导致公司因此获利的结果来判断。
案例:( 2020 )宁 0302 刑初 238 号
裁判观点:被告单位宁夏吴忠新源纸业有限公司无视国家法律,有能力支付而不支付劳动者劳动报酬 733906.73 元,数额较大,经政府有关部门责令支付仍不支付。被告人申某作为被告单位的法定代表人,系被告单位实施犯罪中的直接责任人员,应对被告单位拒不支付劳动报酬的犯罪事实负责。被告单位宁夏吴忠新源纸业有限公司、被告人申某的行为均已触犯刑法,构成拒不支付劳动报酬罪。
( 2 )实际控制人
实际控制人虽然非单位法律意义上的形式责任人,但由于实践中存在法定代表人仅为挂名,而单位的实际行为是由掌握单位多数股权或者能够对单位决策产生实质影响的实际控制人进行操控,因此当判定单位行为构成拒不支付劳动报酬罪时,实际控制人的刑事责任也来源于其对拒不支付行为的实际控制和支配。《解释》第八条规定,用人单位的实际控制人实施拒不支付劳动报酬行为,构成犯罪的,应当依照刑法第二百七十六条之一的规定追究刑事责任。
案例:( 2021 )桂 1321 刑初 24 号
裁判观点:被告人单柏文成立被告单位广西湘辉房地产开发有限公司忻城分公司,由被告人单柏文担任负责人,2016 年 11 月 27 日变更负责人为单林辉,但实际控制人仍为单柏文。被告单位广西湘辉房地产开发有限公司忻城分公司以逃匿方法拒不支付劳动者的劳动报酬,数额较大,经政府有关部门责令支付仍不支付,其行为构成拒不支付劳动报酬罪。被告人单柏文作为被告单位直接负责的主管人员应当对公司经营期间拒不支付劳动报酬的行为承担责任。
( 3 )项目经理或其他项目直接负责人员
项目经理不同于单位主管人员,其并非单位直接负责人或者实际控制人,并不能对单位行为产生实际支配作用,仅能在其具体负责的工程项目上发挥管控作用。项目经理一般与单位属劳动关系,系履行经单位主要负责人授意之职务行为,故欲令项目经理承担刑事责任,需其对于项目的掌控已达到相当独立之程度,且其行为直接导致拒不支付劳动报酬行为的实施,否则难以单独构成犯罪。另在工程实践中,项目经理多为违法分包、转包以及挂靠关系形成之实际施工人,仅名义上与单位存在关联,实则为独立自然人,故法院多以实际施工人或包工头身份单独令其承罪的情况居多。在本次检索案例样本中,并未发现判定单位构罪同时处罚项目经理的判例,可见实践中罕属发生。
2、自然人犯罪
在统计的 420 份案例样本中,判决认定自然人犯罪的案例有 406 件,占全部样本的 97% ,可见建设工程领域拒不支付劳动报酬罪的责任承担主体主要是自然人。其中以包工头身份定罪 244 件,以违法分包、转包、挂靠等关系中实际施工人定罪 162 件。之所以如此,与我国建筑工程行业之混乱现状关联深切。由于国家对于相关资质的取得把控严格,导致一些不具备用工主体资格的个人采用违法分包、转包、挂靠等手段承揽工程项目,加之承包单位因自身能力的限制对于上述实际施工人疏于管理,工程款从发包人开始出现层层支付的现象,最终造成用工个人未能及时、足额支付工人工资的后果。

( 1 )包工头
由于工程项目在规模、技术以及标准上的差异,并非所有工程项目承包都需要经过招投标程序,故而实践中一些工程便由具备人员、资金、技术能力,却不具备相应资质及用工主体资格的包工头承揽。包工头及工人之间本身即为松散的临时雇佣关系,在此情况下拖欠工资也就成为常有之事。
案例:( 2021 )豫 1528 刑初 65 号
裁判观点:被告人李政从孙某处承包了某项目工程一期主体结构和二次结构的木工作业。之后,李政雇佣工人施工,支付工人部分工资后,因与孙某在工程质量和工程计价方面发生纠纷,而在木工工程尚未完工的情况下退场,共拖欠 32 名工人工资 186328 元。被告人李政有能力支付而不支付劳动者报酬,数额较大,经政府有关部门责令支付仍不支付,其行为已构成拒不支付劳动报酬罪。
( 2 )违法分包、转包、挂靠关系中的实际施工人
违法分包、转包、挂靠在建设工程中本身为法律所禁止,目的即为避免缺乏相关资质的施工人能力不足导致的工程质量问题,同时也防止施工关系层层嵌套出现擅自截留工程款项或利用主体漏洞不予支付工人工资的后果。
案例:( 2019 )陕 0118 刑初 57 号
裁判观点:秦源公司与陕建集团公司签订施工合同,将工程发包于陕建集团公司施工建设。应秦源公司要求,陕建集团公司又将工程交由秦源公司自行施工。后秦源公司又将部分裙房工程以“包工包料”形式转包给被告人崔跃平施工。在秦源公司将工程款转入被告账户后,被告失联,未能支付工人工资。被告人崔跃平以逃匿的方法逃避支付工人工资 95.0446 万元,数额较大,经鄠邑区人力资源和社会保障局劳动监察大队责令限期支付,期满仍不支付,其行为构成《中华人民共和国刑法》第二百七十六条之一规定的拒不支付劳动报酬罪。
(三)犯罪行为在建工领域的类型分析
《刑法》规定了构成本罪的两种行为方式,即以转移财产、逃匿等方法逃避支付或者有能力支付而不支付,此外《解释》第二条对于逃避支付的具体情形加以明确,包括“(一)隐匿财产、恶意清偿、虚构债务、虚假破产、虚假倒闭或者以其他方法转移、处分财产的;(二)逃跑、藏匿的;(三)隐匿、销毁或者篡改账目、职工名册、工资支付记录、考勤记录等与劳动报酬相关的材料的”
1、以转移财产、逃匿等方法逃避支付
对于转移财产、逃匿等行为实施的认定,应当结合行为人的主观目的性考量,不能仅仅以行为的结果来判定是否属于拒不支付劳动报酬的行为。具体来说,转移财产的时间、原因,逃匿的时间以及先前是否存在拖欠工资的历史,包括是否存在客观因素介入都是综合判定行为性质的考量因素。
案例:( 2019 )川 3437 刑初 53 号
裁判观点:法院认为,被告人熊朝学在领到工程款后,未如数、按时发放给工人,在工人追索工资以及政府有关部门调查处理期间,离开住所地、更换手机号码、不接听被害人电话、不按照政府有关部门的通知在指定时间到指定地点接受调查,其主观上具有逃避支付劳动报酬的故意,且逃避支付的劳动报酬数额较大,经政府有关部门责令支付后仍未支付,其行为构成拒不支付劳动报酬罪。
2、有能力支付而不支付
处罚有能力而不支付行为,是出于对行为人主观恶性及行为恶劣程度的否定评价。换言之,行为人在无任何客观因素影响其支付能力的情况下,纯粹因为一己之私欲而置工人根本利益于不顾,视行业规范及社会秩序如无物,此种行为即为本罪处罚之对象。工程实践中,不仅要考虑工程款项支付情况,还要对行为人的财务状况、银行账目、消费行为等综合评价。
案例:( 2020 )晋 0109 刑初 15 号
裁判观点:被告人杨鼎违反国家法律规定,不具备用工主体资格而违法用工,在得到给付的包括工人工资在内的工程款后,有能力支付而不支付劳动者的劳动报酬,数额较大,经政府有关部门责令支付仍不支付,其行为已构成拒不支付劳动报酬罪。
(四)罪与非罪的数额界线
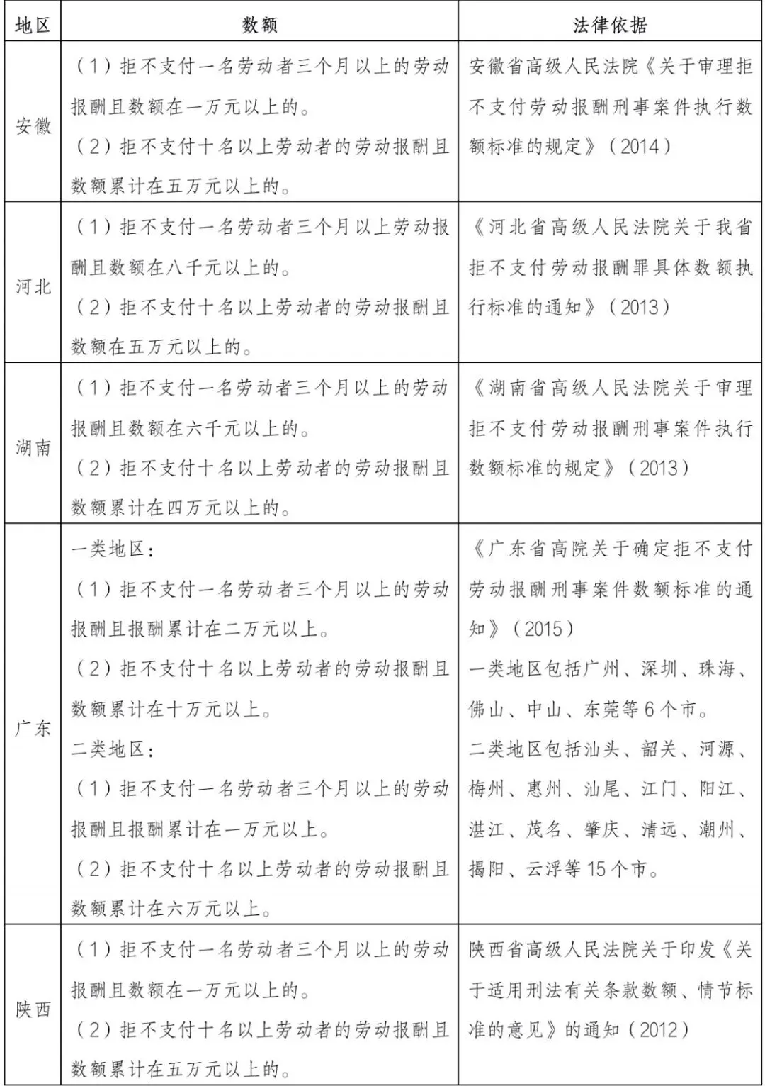
《刑法》规定,构成拒不支付劳动报酬罪要达到“数额较大”的标准,也即罪与非罪并非仅体现在行为及后果的差异,还需达到一定数额标准才能追究刑事责任。《解释》第三条规定,“具有下列情形之一的,应当认定为刑法第二百七十六条之一第一款规定的“数额较大”:(一)拒不支付一名劳动者三个月以上的劳动报酬且数额在五千元至二万元以上的;(二)拒不支付十名以上劳动者的劳动报酬且数额累计在三万元至十万元以上的。”此外考虑到各地经济发展水平的差异,《解释》还规定“各省、自治区、直辖市高级人民法院可以根据本地区经济社会发展状况,在前款规定的数额幅度内,研究确定本地区执行的具体数额标准,报最高人民法院备案。”
有鉴于此,我们选取了本次案例样本中构罪数量排名前四的省份,包括安徽省( 51 件)、河北省( 28 件)、湖南省( 28 件)、广东省( 26 件),以及我们所在地陕西省( 12 件),将上述地区高级人民法院关于审理拒不支付劳动报酬刑事案件数额的标准汇总如下:

二、判处刑罚情况
此次样本中,最终裁判结果为无罪的有 2 例,仅占比仅 0.4%,无罪率极低,免于刑事处罚的有 7 例。

从上图可以看出,在有罪判决中判处有期徒刑 343 例,拘役 46 例,其中有 149 例适用缓刑。

单处或并处罚金的共涉及 399 名被告人,罚金数额较多集中在 1 万元至 5 万元之间。其中,对单位判处罚金最高为 10 万元,最低为 5000 元。由此可见,本罪设置的目的,除对拒不支付劳动报酬行为进行预防和惩处外,还希望通过财产刑对社会经济的稳定加以保护。
三、风险分析及建议
拒不支付劳动报酬罪于建工领域特殊之处在于,尽管支付工人报酬的直接责任来源于用工主体,但导致报酬未能支付的原因可能存在多样,包括发包方未能及时结算工程款、承包方未能向下游实际施工人人及时支付等问题。因此于企业而言,切忌因自己并非实际用工主体而忽视支付义务。
(一) 工程款的足额支付及垫付
发包方、总承包方多数情况下虽并非实际用工主体,但其工程款支付情况却直接关系实际用工人是否有能力支付工人报酬。特别是在工程款包含工人工资的情况下,若未能足额支付,并且满足拒不支付劳动报酬罪构成要件,则将面临刑事处罚。因此作为发包方、总承包方,应首先足额支付工程款,即便因为未达工程款支付条件而客观上未能足额支付,当发生拖欠工人工资之恶劣行为时,也应考虑在欠付工程款的范围内及时垫付,而后考虑从民事法律关系层面解决与实际施工人的结算问题,避免遭受刑事处罚之不利后果。
(二) 积极配合政府部门处置
本罪设立之最终目的,在于最终解决工资欠付问题。出于此种目的考虑,法律为行为人设置了诸多弥补机会,能够免于刑事处罚或减轻处罚。《解释》第六条规定,“拒不支付劳动者的劳动报酬,尚未造成严重后果,在刑事立案前支付劳动者的劳动报酬,并依法承担相应赔偿责任的,可以认定为情节显著轻微危害不大,不认为是犯罪;在提起公诉前支付劳动者的劳动报酬,并依法承担相应赔偿责任的,可以减轻或者免除刑事处罚;在一审宣判前支付劳动者的劳动报酬,并依法承担相应赔偿责任的,可以从轻处罚。对于免除刑事处罚的,可以根据案件的不同情况,予以训诫、责令具结悔过或者赔礼道歉。拒不支付劳动者的劳动报酬,造成严重后果,但在宣判前支付劳动者的劳动报酬,并依法承担相应赔偿责任的,可以酌情从宽处罚。”因此,当政府相关部门介入处理之时,责任人就应给予足够重视,配合消除欠付工资之影响,即便确实缺乏给付能力,也应如实陈述原因情况,而非置之不理或设法逃避。
(三) 避免恶意清偿
实践中对于用工人主观恶意通常较难直接证明,故而通过其外部行为对内在意思表示进行推定。行为人有能力支付而不支付自不待言,而无能力支付也并非能够脱罪的必要条件。若行为人通过优先清偿其他普通债务或者清偿未到期债务,导致其无能力支付工人工资的,即使前行为并不能独立评价违法,但一贯而看,劳动报酬无论在何种情况下皆属于债务清偿顺序的首要地位,且正是由于行为人先清偿其他债务,才导致了无能力支付工资之结果,这就能够推定具备犯罪之故意。因此,首先履行劳动报酬的支付义务,这是每一个用工者必须遵守的准则。
刑法之目的从来不止于惩罚,对于犯罪行为的预防以及社会稳定的维护才是内在核心。“拒不支付劳动报酬罪”的设立,对于保障农民工弱势群体的合法利益,纠正建设工程等劳动密集型行业的混乱现状,维护经济社会的和谐稳定具有重大意义。而作为发包人、承包人、实际用工人此类容易涉罪的高风险群体,也应时刻提高警惕,合格履行工人工资支付义务。
作者简介:
申沐坤,毕业于清华大学法学院,硕士学历,现执业于北京市盈科(西安)律师事务所。擅长建设工程纠纷及公司法律风险防控,为多家建设工程公司提供诉讼法律服务或专项法律服务,帮助公司处理涉及工程款项、工程质量、与供应商合同纠纷等诉讼或非诉讼法律事务,经办案件标的过亿元。
毛婷,毕业于西北政法大学,现在北京市盈科(西安)律师事务所实习,主要从事于刑事控告、刑事辩护、刑事风险防控、民商事争议解决等领域。


申请加入Alpha
扫描二维码
预约演示

责任主编:王晶丨 执行编辑:井井
法秀为法律人带来专业、温暖、有价值的阅读
投稿或与主编君交流请添加微信号:iCourtjing


