手机版
二维码
购物车
(
0
)
供应
求购
公司
团购
展会
资讯
招商
品牌
人才
知道
专题
图库
视频
下载
商圈
推广
热搜:
采购方式
甲带
滤芯
气动隔膜泵
减速机
减速机型号
履带
带式称重给煤机
链式给煤机
无级变速机
首页
供应
求购
公司
团购
展会
资讯
招商
品牌
人才
知道
专题
图库
视频
下载
商圈
首页
>
资讯
>
社会热点
企业财务报表分析公式大全
日期:2026-01-03 00:46:44 来源:网络整理 作者:本站编辑
评论:0
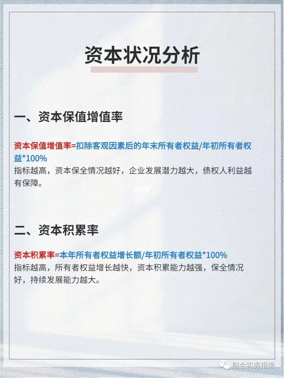
企业财务报表分析公式大全
现
在
微
信
公
众
号
推
送
算
法
改
版
,
推
送
顺
序
被
打
乱
,
只
有
将
【
财
会
实
务
指
南
】
设
为
【
星
标
】
和
经
常
点
【
在
看
】
,
才
能
及
时
收
到
推
送
。
星
标
方
法
超
级
简
单
,
点
击
上
方
【
财
会
实
务
指
南
】
→
点
击
右
上
角
【
.
.
.
】
→
设
为
星
标
⭐
打赏
更多
>
同类资讯
• 解压疗愈|2025幼稚经济消费趋势洞
0
条
相关评论
推荐图文
推荐资讯
点击排行
0
1
课程预告 | 陈昊博士亲授《战略领导力》
0
2
?泡泡玛特品牌屋拆解|潮玩 IP 营销策略
0
3
✨一线品牌的7大不败奥秘,建议反复读✨
0
4
我被几年的好闺蜜背刺了。。。
0
5
谈谈“养生茶”的市场前景
0
6
?Songmont Mkt Strategy | 营销策略解析
0
7
✨服务营销:人·技术·战略,三者缺一
0
8
2024年茶饮行业分析报告|老板必看
0
9
MBA《战略领导力》推荐书籍~
网站首页
|
关于我们
|
联系方式
|
使用协议
|
版权隐私
|
网站地图
|
排名推广
|
广告服务
|
积分换礼
|
网站留言
|
RSS订阅
|
违规举报
|
皖ICP备20008326号-18
(c)2008-2022 免费发布网 All Rights Reserved