扫码加入星球,每天更新行业报告

数据显示,2024 年中国餐饮行业交出亮眼成绩单,全年收入突破 5.6 万亿元,同比增长 5.3%,创历史新高,占社零总额比重达 11.4%,增速分别高于 GDP 和社零总额 0.3 和 1.8 个百分点。
资本市场成为餐饮企业扩张的重要引擎。2024 至 2025 年上半年,中国餐饮企业赴港上市动作频频:茶百道、小菜园于 2024 年成功登陆港股,蜜雪集团、霸王茶姬、沪上阿姨等在 2025 年相继完成港交所或美股 IPO,老乡鸡、巴奴毛肚火锅等也更新了招股书。从融资规模看,蜜雪集团募资 33 亿港币,古茗募资 16 亿港币,茶百道募资 25 亿港币,庞大的资金注入为企业发展提供了强劲动力。
资本青睐餐饮行业绝非偶然。其一,市场增长潜力巨大,2024 年中国餐饮连锁化率仅 23%,远低于美国、日本等发达国家 50%至60% 的水平,下沉市场和出海扩张空间广阔。其二,现金流稳定,餐饮作为刚需消费,尤其是快餐、小吃等品类高频消费特性,确保资金快速回流。其三,标准化程度显著提高,中央厨房和供应链技术的成熟,让餐饮制作摆脱对厨师的过度依赖,为规模化扩张奠定基础。数字化发展解决了财务不规范痛点,细分品类创新层出不穷,产业链上下游价值凸显,共同构成了餐饮行业的资本吸引力。
上市为餐饮企业带来多重价值提升。融资渠道大幅拓宽,上市公司不仅能通过股市募集巨额资金,还能以更低成本发行债券;公司治理结构持续完善,股东大会、董事会等机制的建立健全,提升了决策科学性和运营效率;并购机会增多,可通过股票支付实现快速扩张和产业升级;品牌价值显著增强,上市公司的信誉背书让消费者更易认可;股权流动性提升,也助力企业吸引顶尖人才和更多投资者。
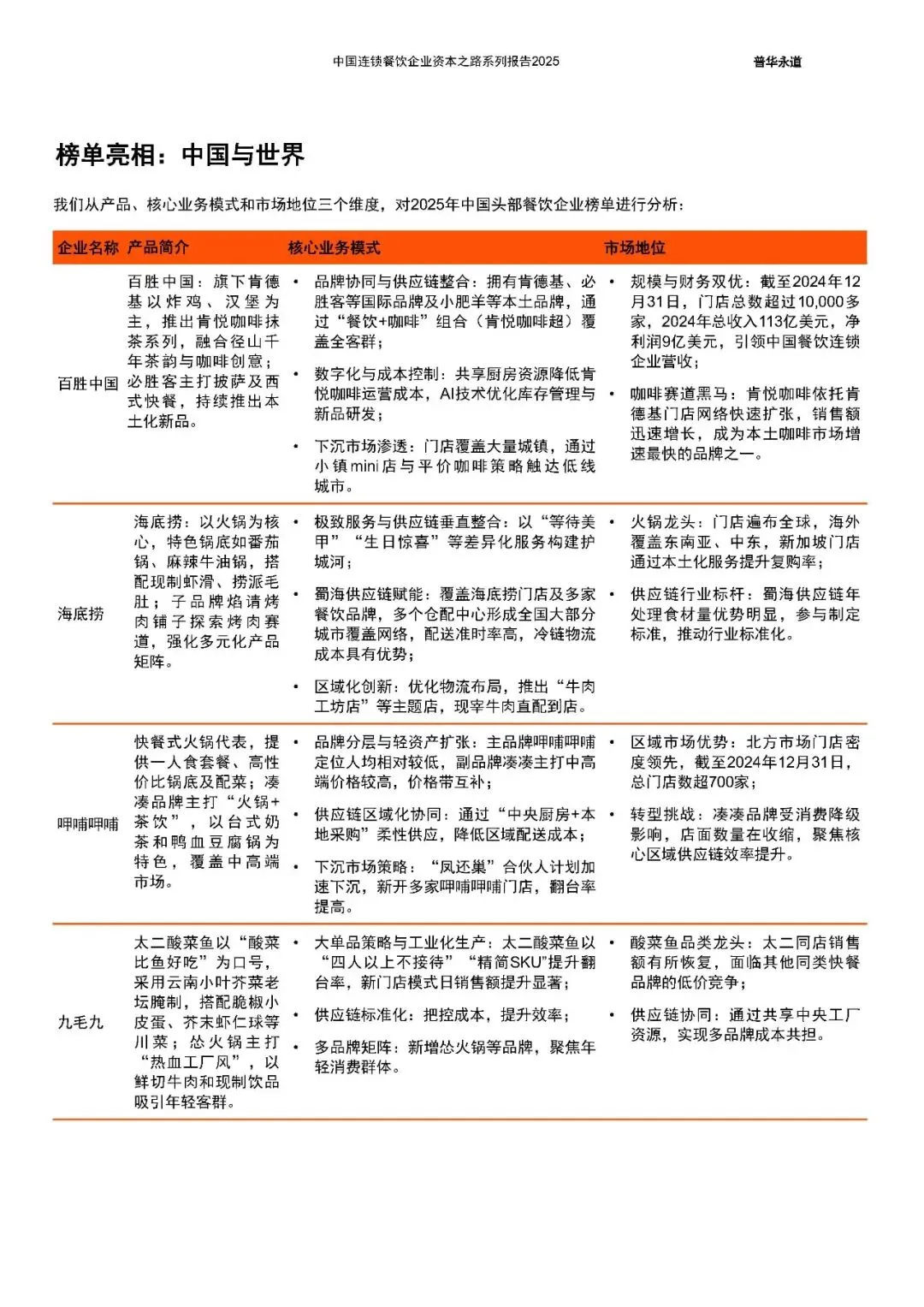
在连锁化浪潮中,头部企业表现尤为突出。蜜雪集团凭借全产业链布局和数智化赋能,2025 年 6 月门店数量已达 46476至53014 家,2024 年营业收入 248 亿人民币,稳居茶饮行业规模第一;古茗门店数量突破 9823至11179 家,2024 年净利润 15 亿人民币;沪上阿姨门店数也达到 9376至9436 家,展现出加盟模式的扩张活力。从现金储备来看,小菜园现金储备比率达 102%,蜜雪集团达 96%,充足的资金为企业持续发展提供保障。
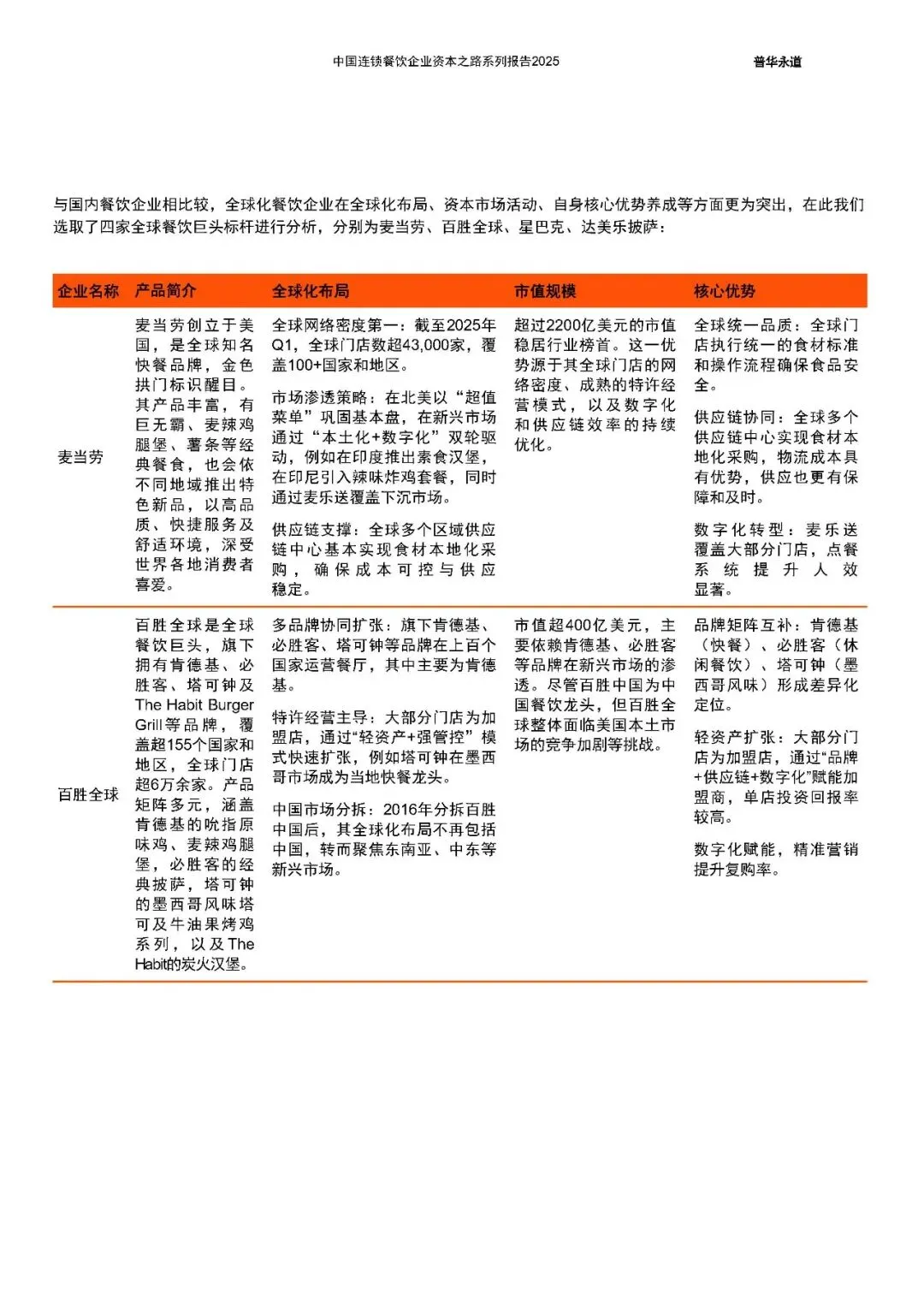
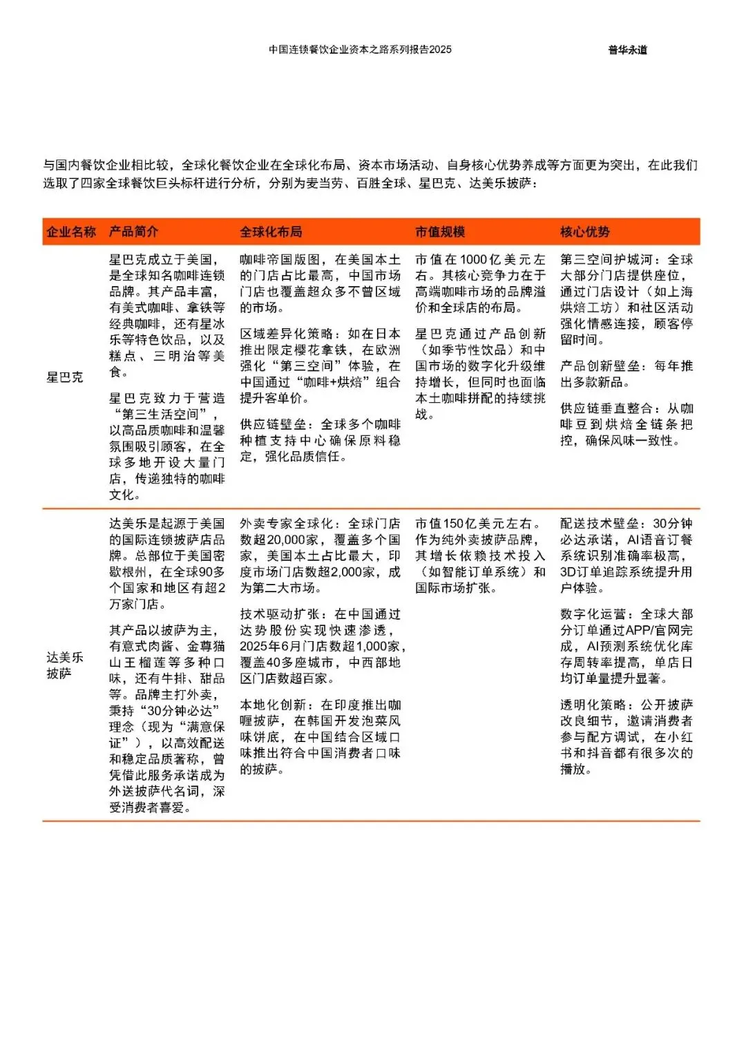
与全球餐饮巨头相比,中国企业在规模体量上仍有差距,但发展势头强劲。麦当劳全球门店超 43000 家,覆盖 100 多个国家和地区,市值超 2200 亿美元;百胜全球门店超 6 万家,旗下多个品牌位列全球餐饮品牌价值榜前列。中国企业中,百胜中国门店超 10000 家,2024 年总收入 113 亿美元,海底捞门店遍布全球 13 个国家,蜜雪冰城等品牌也在加速海外布局。
在核心竞争力方面,中国餐饮企业形成了鲜明特色。海底捞以极致服务和蜀海供应链为核心护城河,配送准时率高且冷链成本优势明显;蜜雪冰城通过低价爆品策略和上游原材料种植布局,实现成本控制领先;九毛九凭借大单品策略和多品牌矩阵,聚焦年轻消费群体;巴比食品则以中央工厂为支撑,成为中式早餐连锁标杆。这些企业的成功实践,为中国餐饮行业的资本化和规模化发展提供了宝贵经验。
从融资渠道来看,餐饮企业选择日益多元。除了传统的银行贷款、股权融资,债券发行、收入分成融资、融资租赁、供应链融资、政府扶持资金、众筹等方式,为不同规模的餐饮企业提供了适配的资金解决方案,尤其是中小餐饮企业通过灵活的融资模式缓解了资金压力。












































中国连锁餐饮企业资本之路系列报告2025-中国连锁经营协会&普华永道

本平台只做公开内容的整理分析分享,内容来源于网络和用户投稿,仅供学习参考,不构成任何建议,版权归原撰写发布机构所有,所有内容通过公开渠道获得合理引用,如涉及侵权,请及时联系我们删除;如对内容存疑,请与撰写、发布机构联系。
行业报告智库高端社群从事行业交流,社群人脉圈子,希望通过收集和整理数据行业报告知识帮助有需要的人更快更精准了解最新各行业各领域动态,涉及各行业领域,如需了解更多详情可加入圈子。如有侵权问题,商务合作,其他咨询等问题,请联系客服Hikalikuh处理。
往期推荐




今日报告分享
戳“阅读原文”,查看更多精彩内容


