手机版
二维码
购物车
(
0
)
供应
求购
公司
团购
展会
资讯
招商
品牌
人才
知道
专题
图库
视频
下载
商圈
推广
热搜:
采购方式
甲带
滤芯
气动隔膜泵
减速机
减速机型号
履带
带式称重给煤机
链式给煤机
无级变速机
首页
供应
求购
公司
团购
展会
资讯
招商
品牌
人才
知道
专题
图库
视频
下载
商圈
首页
>
资讯
>
社会热点
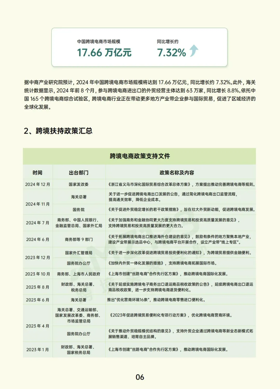
2024跨境电商行业年度报告
日期:2026-01-03 00:35:34 来源:网络整理 作者:本站编辑
评论:0
2024跨境电商行业年度报告
在
“玄润集团”
公众号后台发送
“147”
,即
可领取完整版PDF文件一份,或点击
“营销快讯”
菜单栏,查看玄润集团收集的报告大合集。
记得关注我们,后续会持续更新更多相关
资讯
与内容。
在
“玄润集团”
公众号后台发送
“147”
,即可领取完整版PDF文件一份,或点击
“营销快讯”
菜单栏,查看玄润集团收集的报告大合集。
关注我们,后续会持续更新更多相关内容。
(以上报告仅限分享学习,版权归所方拥有,如有侵权,请联系删除)
* 图片来源于网络,侵权请联系删除
END
打赏
更多
>
同类资讯
• 2022年犬粮市场值得关注的四大趋
0
条
相关评论
推荐图文
推荐资讯
点击排行
0
1
融资报告怎么写呀,求代写!
0
2
投融资骗局深度揭秘
0
3
浅谈文旅行业未来发展的趋势
0
4
2025十大文旅趋势都有哪些?
0
5
未来旅游趋势及热门岗位分析
0
6
新式文旅创业风口已至
0
7
推进文化事业、文化产业和旅游业高质量发展
0
8
干货分享|企业出海机遇与痛点,该如何破局
0
9
2026旅游市场还值得做吗❓
网站首页
|
关于我们
|
联系方式
|
使用协议
|
版权隐私
|
网站地图
|
排名推广
|
广告服务
|
积分换礼
|
网站留言
|
RSS订阅
|
违规举报
|
皖ICP备20008326号-18
(c)2008-2022 免费发布网 All Rights Reserved