
去年,新材料在线®编写了《2018年中国新能源汽车产业发展趋势报告》,受到了行业广泛好评,累计销售10000+册。2019年,为满足广大材粉的需求,新材料在线®重磅推出《2019年全球新能源汽车产业发展趋势报告》。
本报告300+页,内容紧跟新能源汽车行业热点及趋势,对宏观市场、工艺技术及未来发展趋势进行全面的解剖,详细分析了全球主要地区(美国、欧洲、日韩、中国)新能源汽车产业发展现状及未来规划,新能源汽车产业链投资情况,动力电池(燃料电池、固态电池、锂电池)、电机电控的现状、未来需求及发展趋势、主要企业,新能源汽车新材料的应用趋势等。
2019年全球新能源汽车产业发展趋势报告
目录如下
01 全球新能源汽车产业概况
02 全球新能源汽车产业规划
03 全球新能源汽车产业投资概况
04 全球动力电池产业发展概况
05 全球新能源汽车新材料产业概况
06 中国新能源汽车政策概况
详细介绍如下
一 全球新能源汽车产业概况
(本章共47页)
2018年全球新能源汽车市场增长趋势强劲,全年销量突破200万辆,渗透率为2.1%,预计2020年渗透率有望达到7%。本章节详细分析了全球主要地区(美国、欧洲、日韩、中国)新能源汽车产业发展情况。


二 全球新能源汽车产业规划
(本章共42页)
本章梳理了美国(通用、福特)、德国(大众、戴勒姆、宝马)、法国、日本、韩国、中国等全球主要国家的新能源汽车产业布局及未来规划。


三 全球新能源汽车产业投资概况
(本章共46页)
本章梳理了全球新能源汽车产业200+重大投资,包括整车、动力电池和材料等相关项目。


四 全球动力电池产业发展概况
(本章共177页)
本章详细解析了新能源汽车动力电池,如燃料电池、固态电池、锂电池的相关材料及零部件发展现状、相关企业、未来需求及发展趋势等。


五 全球新能源汽车新材料产业概况
(本章共24页)
本章主要针对新能源汽车轻量化材料、改性塑料、非金属材料的应用前景进行剖析


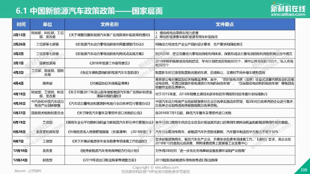
六 中国新能源汽车政策概况
(本章共5页)
本章主要梳理了中国国家级、省级、市级发布的新能源汽车政策。

……
由于篇幅有限
展示内容仅为全部的1/34
现开通新材料在线®APP研报会员
即可免费获赠
《2019年全球新能源汽车产业发展趋势报告》
新材料在线®APP研报会员
今日特价:688元
(比平时购买节省600元)
扫码马上获取

除了《2019年中国新能源汽车产业发展趋势报告》,为了帮助行业人士高效、快速、系统了解全球新能源汽车产业发展趋势,新材料在线®还编写了《锂离子电池产业研究报告》,详细目录如下:
目录如下
第一章 锂电池产业概述
一、锂电池产业链分析
1、锂电池基本概念
2、锂电池产业链概况
3、上游原料
4、四大主要原材料
5、锂电池电芯
6、终端应用
7、锂电池回收
二、产业发展环境
1、政策环境因素
2、经济环境因素
第二章 锂电池产业市场分析
一、锂电池材料市场分析
1、锂电池正极材料市场分析
2、锂电池负极材料市场分析
3、锂电池电解液市场分析
4、锂电池隔膜市场分析
二、锂电池电芯市场分析
1、锂电池电芯重要企业
三、锂电池设备市场分析
四、锂电池回收市场分析
第三章 锂电池产业前沿技术
一、正极材料前沿技术
二、负极材料前沿技术
三、隔膜材料前沿技术
四、电解液材料前沿技术
第四章 锂电池产业政策动态及产能扩张
一、锂电池产业政策动态
二、锂电池产业产能扩张
扫下面二维码,马上抢购吧

购买须知:
1.下单之后,资料下载的链接和提取码会以短信的方式发送到您下单时的手机号码。
2.联系工作人员13652401660(同微信)即可开通新材料在线®APP会员。
封面图来源于网络
相关推荐:


新材料在线商务合作
请联系:王小姐 0755-86060912(9:00-18:30)
点击阅读原文,优惠购买


