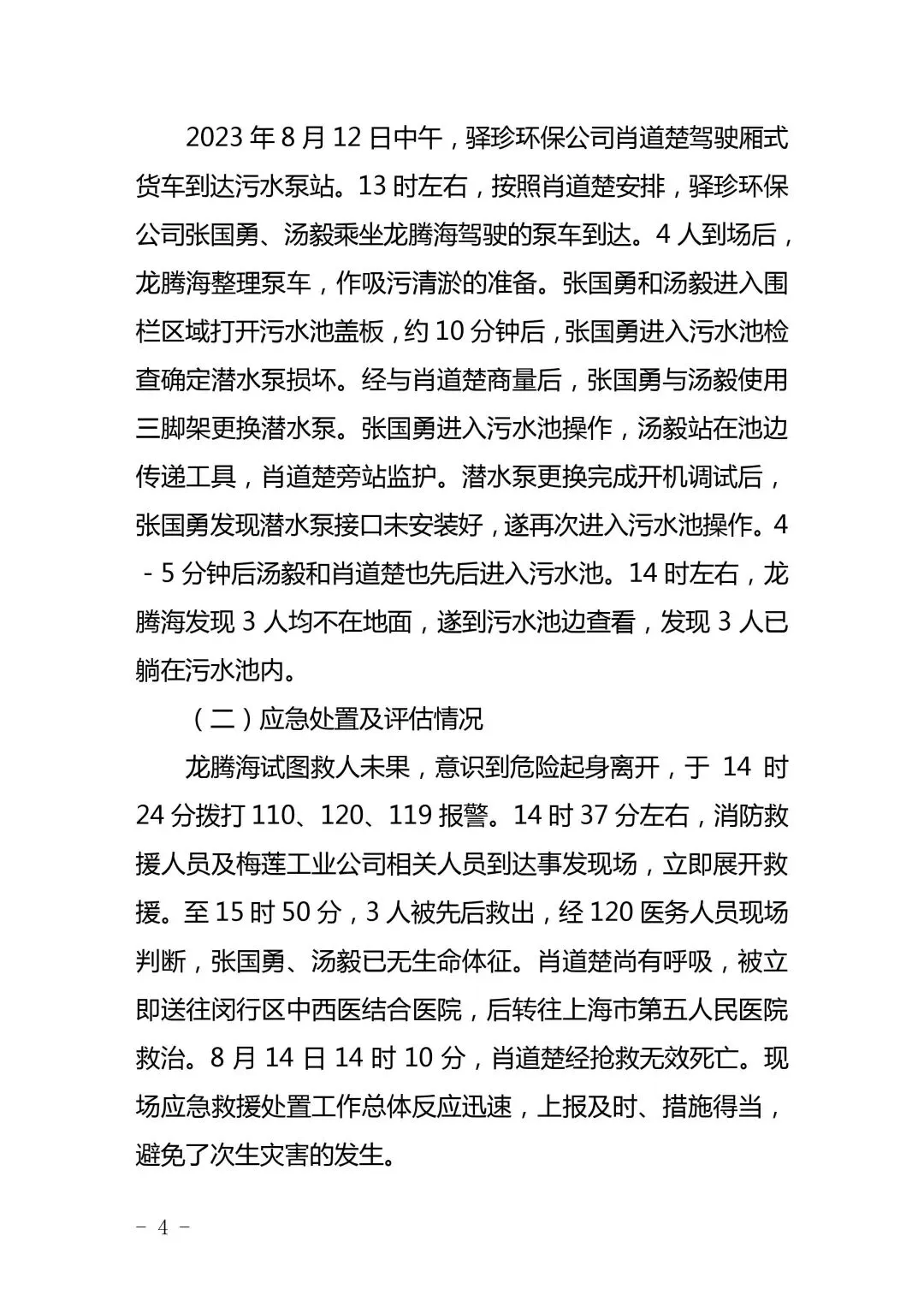
2023年8月12日14时许
上海驿珍环保设备有限公司
在本市闵行区梅陇镇大塚路景西路路口东北侧绿化用地内
污水泵站(以下简称污水泵站)作业过程中
发生中毒和窒息事故
造成3人死亡
直接经济损失约334万元
近期,上海市人民政府公布该起事故调查报告
调查认定
上海闵行驿珍环保设备有限公司“8·12”较大中毒和窒息事故
是一起因作业人员违章作业
盲目施救导致的生产安全责任事故

事故发生经过及应急处置情况
事故原因及存在问题
一、
事故原因及相关情况分析
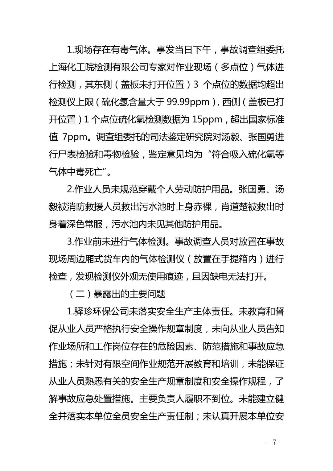
作业人员进入有限空间前未按规定进行气体检测,未规范穿戴个人劳防用品,作业过程中吸入有毒气体中毒昏迷;现场其他人员发现后,未采取有效防护措施盲目施救,吸入有毒气体中毒昏迷,导致事故发生。
二、
暴露出的主要问题
1.驿珍环保公司未落实安全生产主体责任。未教育和督促从业人员严格执行安全操作规章制度,未向从业人员告知作业场所和工作岗位存在的危险因素、防范措施和事故应急措施;未针对有限空间作业规范开展教育和培训,未能保证从业人员熟悉有关的安全生产规章制度和安全操作规程,了解事故应急处置措施。主要负责人履职不到位。未能建立健全并落实本单位全员安全生产责任制;未认真开展本单位安全生产教育和培训;未督促、检查本单位的安全生产工作,及时消除生产安全事故隐患。现场作业人员安全意识淡薄。未按照使用规则佩戴、使用劳动防护用品;未按操作规程进行有限空间作业和救援。
2.梅莲工业公司对承包单位缺乏统一协调管理。将生产经营项目发包后,未与承包单位签订专门的安全生产管理协议,仅在合同中明确乙方的安全责任,对外来人员进场作业情况失管。主要负责人安全生产履职不力。未落实本单位全员安全生产责任制,未督促、检查本单位安全生产工作,及时消除生产安全事故隐患。各级管理人员未有效落实有限空间管理工作。未按企业管理规定有效落实有限空间作业许可审批工作;作业现场未按规定设置明显的安全警示标志;未按规定落实重大隐患排查工作的相关要求。
3.梅陇镇政府履行安全生产职责不力。组织开展的有限空间作业安全风险隐患排查治理等工作存在盲区、日常监管工作中存在“灯下黑”现象,对镇属企业存在的未按要求开展有限空间专项排查整治工作的情况失控漏管。
上下滑动















槽、罐、窨井等各类有限空间
易出现有毒有害、易燃易爆物质积聚
和含氧量不足
导致中毒、窒息、火灾、爆炸等事故
典型案例1
典型案例2
调查报告显示,事故原因系船员在进入隔离空舱堵漏作业过程中违规操作,未对己烷货物存在的静电聚集和易爆炸危险特性保持应有的谨慎,未按照规定进行通风、测氧和测爆,未穿戴相应的个人防护设备,未实施人体静电消除以及选择防爆的设施和设备,致使舱内达到爆炸极限范围的己烷挥发性气体混合气体遇到引火源后产生爆炸。
典型案例3
2020年5月29日,湖北省崇阳县金塘镇大源加油站发生一起储油区有限空间闪爆事故,造成2死1伤,直接经济损失253.11万元。经调查认定,该起事故是一起一般生产安全责任事故。崇阳县大源加油站在进行单层罐更新为双层罐改造过程中,聘请无资质人员擅自施工,作业人员违章操作,作业前未对有限空间进行通风、检测,有限空间内油气浓度达到爆炸极限,遇到切割盖板时产生的火花,是导致事故发生的直接原因。
日常生活生产中
要注意辨识有限空间

↓↓↓









新修订的《工贸企业有限空间作业安全规定》
一起学习有限空间作业明白卡









来源:中国应急管理报融媒体工作部 综合整理



