1. 行业主要法律法规及产业政策
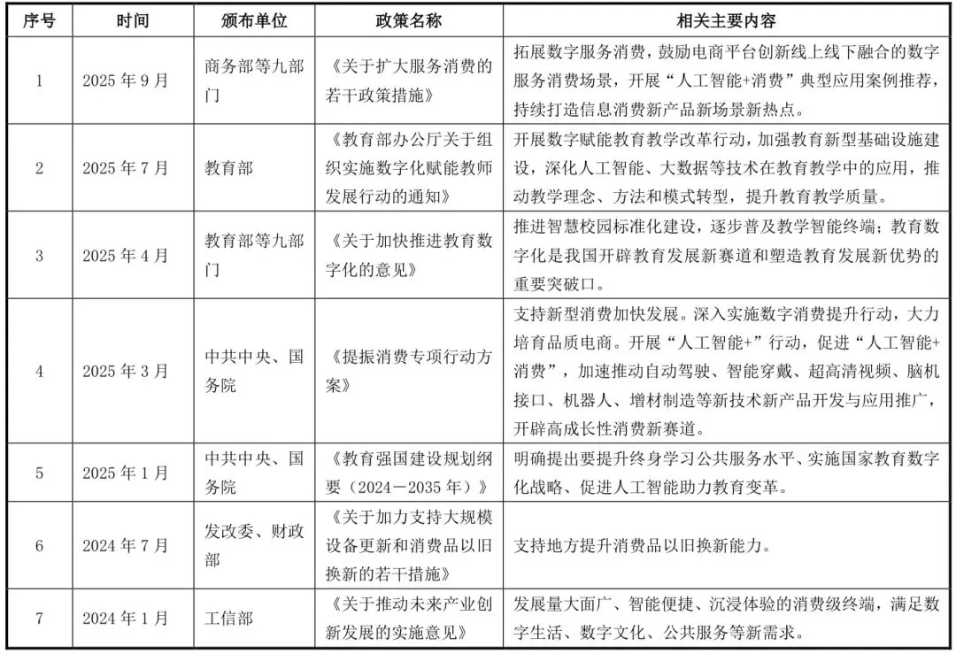
近年来,国务院及相关部委出台了一系列政策鼓励支持和引导消费电子行业发展、技术创新,特别是智能化的产品与服务,具体如下:


2. 行业概况及发展态势
2.1 电容笔行业简介
2010 年以前,主流触控屏幕为电阻式触控屏,但触控精准度较低且容易发生误触,逐步被电容式触控屏幕取代。电容式触控屏利用人体的电流感应工作,可有效减少误触,其本身可以感应静电,从而精确定位人体对触控屏幕的触摸点;同时,利用导体材料模仿人体(通常是手指)完成人机对话的电容笔也被逐步开发并走向市场。
第一代电容笔为被动式电容笔,未内置电路,工作原理为通过导电材质与触控屏接触来改变屏幕电容,从而实现触控效果;由于其笔尖较粗,导致触控精度较低,逐步被淘汰。第二代电容笔为主动式电容笔,是目前市场主流产品,内设电子电路结构及电容传感器,电容笔通过笔尖发射驱动信号,与屏幕感应层之间耦合电容进行工作,触控屏幕通过扫描不同通道的电容值的变化来识别电容笔的坐标位置;同时, 通过解电容笔发射的下行打码信号来识别笔尖发射的数字信息,例如电容笔的 ID、按键信息以及压力信息等;另外,电容笔内部也通过增加蓝牙、电容传感器、六轴传感器、线性马达等部件,从而实现多维度交互、振动反馈、隔空操作、语音识别等功能。
2010 年以来,电容笔行业的发展历程具体如下:


2015 年,两大标志性事件推动了电容笔市场迎来快速增长:苹果 Apple Pencil 发布,丰富了平板电脑在绘画等场景的应用;微软收购N-Trig拥有的应用于Surface产品的触控笔技术,并从Surface Pro 3开始配置电容笔。
在苹果、微软两大品牌厂商的推动下,电容笔市场迎来快速增长。另外,USI 联盟的成立,推动了电容笔行业的规范化以及技术进步。
2.2 市场规模
2.2.1 电容笔行业市场规模
近年来,在消费电子行业升级、线上教育/数字教育普及、移动办公场景增加等趋势下,电容笔的创新性设计使得产品功能不断丰富,用户体验不断优化、消费者粘性持续增强,电容笔市场规模整体呈上升趋势。随着 AI 与智能终端设备的深度融合,电容式笔成为智能终端生态体系的核心元素,渗透率将持续提升,市场规模预计将不断增长。
根据 QYResearch 的统计及预测,2024年,全球电容笔销量及市场规模分别为 8.58 千万支、20.18 亿美元,预计 2031 年将分别达到 13.46 千万支、28.70亿美元,年均复合增长率将分别达到 6.65%、5.16%。

2.2.2 电容笔搭配智能终端设备行业市场规模
目前,电容笔主要搭配平板电脑、学习机、笔记本电脑、智能手机等智能终端设备使用;前述智能终端设备巨大的出货量,为智能笔产品提供广阔的市场空间。
A、平板电脑
短期来看,平板电脑的消费量呈现高速增长趋势。2019-2022年,全球平板电脑每年出货量在 1.5-1.6 亿台。2021 及 2022 年,得益于在线办公需求增长,平板电脑消费提前透支,致使2023 年需求量受到较大冲击。2024年,随着全球经济逐步企稳,全球消费水平逐步回归正常,全球平板电脑出货量增速回升至14.77%。

根据国际调研机构 Canalys 的统计数据,2024 年全球平板电脑市场排名前五的厂商依次是苹果、三星、华为、联想和小米。其中,苹果平板电脑出货量第一,达到5,692 万台,市场占有率为 38.6%;华为、小米的出货量增速较快,分别为29.3%和73.1%,具体如下:

针对市场主流平板电脑 iPad,2022 年至 2024 年,iPad、Apple Pencil 的出货量具体如下:


由上表, 2022 年至2024年,从出货量角度测算, iPad 的配笔率仍不足30%。因此,智能笔在平板电脑中的渗透率有望持续提升。
B、学习机
随着大数据、人工智能、大模型技术的不断成熟,搭载大模型的智适应教育逐渐从理论走向落地应用。人工智能等技术赋能学习机提供智能化学习,帮助教育真正从以老师为中心向以学生为中心转变,凭借线上海量的优质教育资源,推动学习模式从传统的“统一化”教学向“个性化”教学转变。
根据洛图科技数据,2023 年,中国学习机出货量达到 472 万台,同比增长8.1%;2024 年达到 592.3万台,同比增长 25.5%。

根据奥维睿沃统计,2025年前三季度,中国学习机线上零售销量达到 346.8万台,同比增长 50.33%。由于学习机的配笔率较高,未来学习机市场规模的持续增长,将带动智能笔需求量相应增长。
另外,中国学习机市场“马太效应”日趋明显,头部厂商依托丰富的内容资源、领先的AI 能力及完善的渠道布局,不断巩固竞争优势。IDC数据显示,2025年第二季度,作业帮、科大讯飞、学而思、步步高、小猿位列市场出货量前五,市场份额共计 82.3%。

因此,依托中国学习机市场的高集中度和头部厂商的品牌优势,配套智能笔的市场认可度亦将持续提升,进而不断扩大智能笔的市场需求量,增强智能笔头部厂商的品牌影响力。
C、笔记本电脑
2020 年起线上办公、线上教育的需求大幅提升,带动 2020年、2021年笔记本电脑出货量的增长。笔记本电脑作为兼顾现代数字化办公以及电子游戏娱乐的消费电子产品,是互联网信息时代的重要生产力工具,亦是目前主流的个人便携式办公、学习、娱乐设备。根据 TrendForce 咨询的最新调查,2024 年全球笔记本电脑出货量达到1.74亿台,同比增长3.9%。虽受消费电子整体需求疲软影响,2022 年、2023 年笔记本电脑全年出货量有所下滑,但根据 Canalys 的预测,到2025年笔记本电脑出货量有望达到 1.82亿台,销量回暖。随着笔记本电脑在便携、续航、运算能力等性能方面的不断提升,有望持续替代台式机需求,同时AI应用有望带来新一轮终端创新。

未来,笔记本电脑的屏幕类型中 OLED类屏幕占比将呈上升趋势,OLED屏幕的可触控功能将带动智能笔在笔记本电脑中的渗透率持续提升。
D、智能手机
随着智能手机不断创新,AI 功能、折叠屏、摄像高端化等技术进一步促进消费者换机需求。2024 年以来,随着全球经济回暖,全球智能手机出货量整体处于增长趋势。根据 IDC预测,2025 年全球智能手机销量同比增长 2.3%。

其中,折叠屏智能手机有望成为智能手机中增长最迅速的品类,且智能笔在折叠屏智能手机中的渗透率更高,主要系:A、折叠屏手机进一步扩展了屏幕尺寸,借助外设产品在更大屏幕上实现精细化操作更为方便;B、折叠屏手机的柔性屏硬度较低,手指极易在屏幕上产生划痕,智能笔的应用能有效减少划痕。根据 IDC 预计,2025 年,全球折叠屏手机市场出货量为 1,983 万台,2029年预计达到2,729万台,年均复合增长率为 8.31%。未来,智能手机配笔率的上升,以及可折叠手机出货量的提升,将带动智能笔需求量相应提升。

2.3 行业发展态势
2.3.1 笔尖尺寸缩小,笔尖材质优化,定位精度提升
当前智能笔在笔尖尺寸与书写精度上,尚难以完全模拟真实纸笔的体验。为缩小这一差距,行业正积极研发更耐磨、触感更佳的新型笔尖材料。通过新型材料和先进制造工艺,电容笔的手感、耐用性和功能将进一步提升;如聚苯胺(PANI)和聚吡咯(PPy)因具有良好的柔韧性和导电性,能够提供稳定的电流传输能力,且成本较低,已被用于制造轻量化且高效的电容笔头;纳米银线具有优异的透明度和导电性,适合用作电容笔的笔尖部分,可有效增强产品灵敏度,即使是在较小压力下也能精准捕捉用户的输入动作,且能有效降低因长时间使用而产生的磨损。未来笔尖尺寸将控制在 1mm以内,既模拟真实笔尖的书写感受,又能有效减少对用户视线的遮挡。
在定位精度方面,现有产品已普遍达到 0.1mm以内。而随着传感器技术的持续迭代,触控笔精度有望突破至 0.01mm(10μm)甚至 1μm 级别。这将使智能笔可以捕捉到最精微的笔触变化,满足艺术家对极致表现力的追求。
2.3.2 压感精度提升
目前,常规电容笔的压感精度为 1024级、4096级,高端电容笔可以达到上万级。未来,电容笔的压感精度将持续提升,从而更细腻地呈现出不同的笔触效果,达到真实的画笔在纸上表现出的色彩浓淡和线条粗细变化,为创作者提供更加逼真的书写和绘画体验。
2.3.3 书写延迟缩短
当前,电容笔在快速书写或连续绘画场景下仍可能存在可感知的延迟,影响创作的流畅体验。未来,硬件驱动、算法优化的升级以及 AI 智能预测的加持,将更好地降低电容笔的书写延迟。
在硬件驱动方面,芯片性能的跨越式发展和无线传输技术的革新,将为笔尖位置、压力等关键数据的高速传输奠定基础。在算法优化方面,绘图算法的持续精进,将显著缩短从输入到呈现的绘制表达时间。在智能预测方面,AI 智能预测算法的引入,将提前预判用户笔触轨迹,实现近乎“零延迟”的响应。
AI 笔迹预测技术基于机器学习算法,能够通过对用户的书写习惯和动作模式的学习来优化输入体验,未来将应用于支持高精度压力感应和角度检测的电容笔,以达成流畅性增强、延迟补偿及个性化调整的效果。其中,流畅性增强是指通过提前计算笔迹的可能走向,在手部移动稍显迟缓的情况下,也不影响最终呈现效果,使得书写及创作更加顺滑自然;延迟补偿是指可以有效缩短书写及创作时视觉感知上的等待期,使得整体感官更加迅捷直观;个性化调整是指根据握持姿势及运笔风格的不同,用户可定制专属产品方案,以满足特定需求群体的偏好设定。
2.3.4 触控屏幕技术协议的通用性增强
操作系统厂商当前制定的触控屏幕技术协议只规定了电容笔的基本功能,由于不同品牌的智能设备及其功能定义存在差异化定位,为达到更好的触控书写体验,相关品牌的智能设备厂商需要采用 MPP、USI 等各类技术协议,从而影响了电容笔的兼容性。
未来,随着行业发展,电容笔产业联盟有望主导建立统一的协议标准。通过制定前瞻性的通用协议框架,将有效吸引更多智能设备厂商的参与和支持。技术协议标准化将打破兼容壁垒,如针对 iPad、Surface、Android pad、数位屏、笔记本电脑、智能手机、学习机等各类型设备,用户均可使用同一支电容笔实现无缝连接与稳定工作,获得跨平台一致的操作体验。
2.3.5 笔势交互多样性
未来,智能笔将突破单台智能设备的交互局限,实现与多台智能设备的深度联动。尤其是在商务办公场景中,用户使用智能笔在平板电脑上标注文档时,只需通过手势指令,标注内容即可实时同步至笔记本电脑的编辑器,并保留原始格式与笔迹;切换至智能白板,电容笔可直接调取平板电脑端存储的素材(如图片、图表),拖入智能白板进行演示。整个交互流程无需额外的设备配对操作,极大提升工作效率与流畅度。
另外,智能笔的操作将超越传统物理按键,由丰富而智能的手势交互主导。除常见的360°单击、双击外,还将引入挤压感应、滑动、笔身侧旋等手势。结合多个传感器的融合判定,智能笔可以更精准地理解用户意图,实现更自然的交互。这些手势的交互逻辑将智能适配当前应用场景。例如,文档处理与绘图软件中的手势功能自动切换,让用户无需记忆复杂指令,即可高效便捷地完成编辑任务,大幅降低学习成本,提升操作直觉性。
2.3.6 集成 AI 技术
大语言模型(LLM)等AI技术的深度应用,将推动电容笔向智能交互与创意生产力工具的跨越式升级。电容笔不再局限于输入功能,而是成为用户与 AI 系统间的核心交互接口。通过麦克风、六轴传感器等多元感知模块,电容笔可精准捕捉用户的操作意图(如力度、倾斜角度、手势轨迹等),结合 AI 的实时意图解析,实现自然、无感的精准交互体验。
在商务办公场景,智能笔可以辅助用户快速生成会议纪要、方案草稿等;在教育场景,用户使用智能笔在智能设备上学习时,智能笔结合大语言模型可以实现智能答疑、知识点拓展等功能;在创作场景,用户通过语音指令(如“生成赛博朋克风格建筑参考图”),智能笔可实时调用大语言模型(LLM)生成适配的素材库,辅助构图与灵感激发;在笔记场景中,智能笔可将笔记内容识别为结构化文本(如根据会议纪要生成待办事项),并支持一键润色、内容拓展、语义归纳等高阶操作。
随着电容笔从基础输入工具跃迁为跨场景智能生产力终端,产品的应用边界将显著扩展,市场潜力将快速提升。
3. 行业技术水平及特点
3.1 触控屏幕技术协议
触控屏幕通讯技术协议是电容笔和触控设备操作系统的交互语言。电容笔通过触控屏幕的通讯技术协议认证后,可以与搭载相关操作系统或相关品牌的智能终端设备实现信号交互,从而实现触控书写交互功能。目前,行业主流的操作系统厂商微软、谷歌、苹果等制定了相关的技术协议。
目前,千分一已获得市场主流触控屏幕通讯技术协议的认证,在此基础上,千分一向下游亚马逊、联想、华硕、惠普、OPPO、vivo、作业帮、好未来等品牌整机厂商提供电容笔的 ODM服务,形成了较强的市场竞争力。
3.2 压力感应技术
压力传感器作为主动式电容笔的核心部件,用于探测书写过程中笔尖施加的力度,进而实现书写线条的粗细。目前,市场主流的压力传感器为电容式压力传感器、MEMS 电阻式压力传感器和应变式压力传感器,相关产品及技术均被国外垄断;其中,电容式压力传感器由日本松下垄断,MEMS 电阻式压力传感器被日本ALPS 垄断,应变式传感器被美国 Micro-Mersuremet公司垄断。
千分一自主研发了悬臂梁应变计式压力传感器、C型结构压力传感器两款新形态的压力传感器。其中,悬臂梁应变计式压力传感器具有高可靠性、无晃动感、高灵敏度等特性,实现电容笔的书写感受与传统铅笔、钢笔一致;C 型结构压力传感器用于替代进口的 MEMS 电阻式压力传感器,成为国内较早实现了供应链完全国产化的智能笔传感器,确保了供应链自主可控。通过自主研发赋能产品,公司为电容笔行业带来了全新的解决方案。
3.3 触觉反馈技术
触觉反馈技术属于主动式电容笔新一代交互技术,其原理是通过感应器和制动器来实现相关事件的体感反馈。例如用户在书写或触摸笔身时,电容笔内置的电容式传感器或六轴传感器识别到用户操作后,通过内置驱动器驱动马达的方式产生振动或发声,给予用户提醒、反馈或增强操作的沉浸感。目前,市场主流电容笔品牌的触觉反馈技术相对单一,部分品牌仅具备单独的事件反馈功能,部分在功能丰富度或交互体验上有所欠缺。
千分一自主研发的触觉反馈技术,巧妙融合了 AI、人机交互等新一代信息技术。通过大量收集与分析用户书写、操作习惯等数据,并运用人工智能算法,优化了振动马达功能,实现了多模态交互;在不同的使用场景和用户需求下,可精准模拟出高度拟真的纸笔摩擦效果及多样化的振动模式,如重要事件通过特定振动提醒, 从而在听觉和触觉方面双重增强了操作沉浸感。 另外, 在人机交互方面,该技术突破了电容笔传统单一的操作模式,创造出更加丰富、自然的交互体验,让用户与智能设备之间的互动更加流畅、高效。
3.4 AI技术
在 AI时代,叠加 AI技术的智能笔作为智能终端生态体系的核心元素,已深度融入商务办公、教育、设计及众多生活场景,推动主动式电容笔从简单的书写绘图工具升级为智能交互及创意生产力工具。智能笔作为用户与智能终端设备进行交互的接口,通过麦克风、传感器等部件,可以精确捕捉用户的操作意图,实现人机更精准地交互。
大语言模型的快速发展及应用,有效提升了主动式电容笔的交互能力和智能化水平。例如,用户使用智能笔在平板电脑等智能终端设备进行绘画、记录笔记时,基于大语言模型,主动式电容笔能够理解用户的语音指令,快速生成相关的绘画参考素材、自动识别笔记内容并转化为结构化文本,或根据用户需求进行文本润色、内容拓展等。
基于自主研发和技术积累,千分一的智能笔产品已搭配于行业前沿的 AI 平板及 AI 学习机,共同构建了智能终端生态体系。在 AI 平板+智能笔体系中,公司相关智能笔产品具有多功能虚拟按键与手势、仿生交互、防误触与倾斜感应、硬件级优化等特色,结合 AI 平板,为用户在翻译文件、会议记录、学习文献、分类归档文件等方面提供智能化的人机交互;在 AI学习机+智能笔体系中,公司相关智能笔产品具有多模态批改与互动、专业级书写体验优化等特色,结合 AI 学习机,为用户提供个性化、高质量的学习方式。
4. 进入本行业的主要壁垒
4.1 认证壁垒
电容笔通过触控屏幕的技术协议认证是双方实现信号交互的基础。目前,行业主流的操作系统厂商微软、谷歌等均制定了相关的技术协议。电容笔制造厂商只有通过前述操作系统厂商的技术协议认证后,才可向下游品牌整机厂商客户提供ODM服务。因此,操作系统厂商的技术协议认证构成了进入本行业的壁垒。
4.2 技术壁垒
电容笔作为技术密集型产品,为达到智能、便捷、拟真的感知与交互体验,需糅合笔屏交互系统设计、多传感器融合算法、低功耗设计、精密机构设计、复杂表面处理工艺等多类型技术。市场参与者只有经过较长时间的研发创新及技术积淀,形成扎实的技术储备,才能开发出高性能的电容笔产品。
以电容笔的笔尖与笔芯为例,产品设计中需综合考虑外观需求、使用手感及电气性能的平衡。笔芯作为信号发射端,其金属杆的尺寸和形状的设计会直接影响信号的传导效率和辐射能力。笔尖用于包裹笔芯,为满足不同的外观设计需求,笔尖材料的选择(主要考虑介电常数)、尺寸设计等会直接影响产品的电气性能。为了保障笔尖在屏幕落点的准确识别、屏幕适应电容笔的不同倾斜角度,需要对笔尖和笔芯的结构设计进行电气性能的仿真。
又如电容笔结构件的尺寸公差决定了产品性能的基线,但温度、湿度等因素会影响基线的稳定性。为修正结构件的尺寸公差和环境因素对电容笔性能的影响,保障性能的稳定性,电容笔厂商需自主研发算法或软件对基线进行修正或重建。
同时,随着 AI 技术、无线互联技术的发展,电容笔产品更新换代加快,电容笔厂商为了保持技术领先性及较强的产品竞争力,需要在已形成相当规模技术储备及产品矩阵的基础上,仍持续进行新技术、新产品的研发投入,从而对潜在的市场进入者构成了较高的技术壁垒。
4.3 客户资源和品牌壁垒
在 ODM 运营模式下,国际知名品牌整机厂商的市场知名度高,产品销量大、更新换代速度快,对上游电容笔厂商的技术储备及技术实力、响应速度、供应链管理能力、智能制造能力、品质保障能力等具有高标准和严格要求。电容笔供应商需要通过体系稽核和资格审核,标准较为严苛;且在产品开发过程中,产品认证时间长、难度较大。知名品牌整机厂商为确保产品开发和生产的延续性,质量的稳定性及供货的及时性,通常不会轻易变更供应商。因此,电容笔行业对新进入者具有较强的客户资源壁垒。
在自有品牌运营模式下,随着商务办公、教育及众多生活场景逐步深度融合AI,智能笔开始演变成智能终端生态体系的核心元素,成为重要的消费电子品类,知名电容笔品牌商开始形成品牌效应。终端消费者在选择电容笔品牌时,会对其产品性能、外观设计、使用体验、适配性等提出较高要求。电容笔厂商需具有强大的产品设计和研发能力、质量管控能力和市场营销能力才能建立形成品牌优势,获得消费者的认可。行业新进入者将需要花费较高的时间成本和金钱成本才能建立起品牌知名度,有较高的品牌壁垒。
4.4 供应链整合壁垒
电容笔作为具有精密结构设计的消费电子产品,内置众多电子料、结构件及其他配件,产品拆解如下:

电容笔所需的原材料种类繁杂,供应链上的厂家数目众多,对电容笔厂商提出了较强的供应链管理能力要求。供应链管理是通过对信息流、物流、资金流的控制,从产品研发设计、采购环节到最终销售环节的全过程,实现高效的供应链管理需要先进的信息管理系统、科学合理的组织架构、经验丰富的行业管理人才、企业内外部环节的密切合作与配合等一系列要素。对于行业的新进入者而言,往往需要较长时间的摸索与积累才有可能形成高效的供应链管理能力。
4.5 人才壁垒
电容笔作为技术密集型产品,行业内的研发技术人员需要掌握包括电子信息类、机械类、计算机类、自动化类、仪器类等多项理论知识及实践经验,以及持续的研发能力和创新思路。因此,电容笔行业对于研发人员的学历、理论知识储备、研发创新能力等具有较高要求。
另外,随着电容笔行业与跨境电商模式的融合,电容笔自有品牌商需要设立专业团队对产品采购、产品质量、仓储物流等各环节进行把控,从而对人才配置具有较高要求。
5. 行业面临的机遇与挑战
5.1 面临的机遇
5.1.1 国家产业政策支持
近年来,国家相关政府部门多次颁布政策推动智能消费品行业高质量发展、技术创新,重点支持智能终端市场,普及教学智能终端。智能笔作为具有创新创意属性的新兴消费电子产品,在数字化、智能化时代,正深度融入商务办公、教育、设计及众多生活场景。国家相关产业政策的大力支持,为智能笔行业的快速发展创造良好的政策土壤。
A、教育数字化
在教育市场, 2025年,中共中央、国务院印发《教育强国建设规划纲要(2024-2035 年)》,明确提出要提升终身学习公共服务水平、实施国家教育数字化战略、促进人工智能助力教育变革;教育部等九部门颁布《关于加快推进教育数字化的意见》,提出教育数字化是我国开辟教育发展新赛道和塑造教育发展新优势的重要突破口。教育数字化是当代发展的必然趋势,它是教育领域的技术革命,更是教育理念、教学模式、教育治理的深刻变革。数字化教育让优质教育资源能够更加公平地惠及每一个学习者,为个性化学习、精准教学提供了可能。同时,在人工智能技术迅速发展的加持下,AI 技术将赋能教育教学全场景应用,教育部在学AI、用 AI、创AI、护AI四个方面启动实施人工智能赋能教育行动。
随着国家实施教育数字化战略,升级教育数字化基础设施,推进智慧校园标准化建设,逐渐普及包含智能笔在内的教学智能终端,青少年学生将逐步建立智能笔使用习惯;另外,学习机等个人智能学习硬件出货量的快速提升,更是加强了青少年对智能笔的使用粘性。相关政府部门及中国家庭对教育资源的巨大投入,以及养成智能笔使用习惯的青少年学生未来形成的独立消费能力,将有效提升智能笔渗透率,为智能笔行业市场规模的增长注入活力。
B、AI推动的消费电子智能化
AI 技术演进引发了产业变革浪潮。2023 年 7 月,国家发改委颁布《关于促进电子产品消费的若干措施》,提出加快电子产品技术创新,顺应新一轮科技革命和产业变革趋势,推动供给端技术创新和产业升级,促进电子产品消费升级;鼓励科研院所和市场主体积极应用国产人工智能(AI)技术提升电子产品智能化水平,增强人机交互便利性;依托虚拟现实、超高清视频等新一代信息技术,提升电子产品创新能力,培育电子产品消费新增长点。2023 年 7 月,国家发改委颁布《关于恢复和扩大消费的措施》,提出利用超高清视频、虚拟现实、柔性显示等新技术,推进供给端技术创新和电子产品升级换代。支持可穿戴设备、智能产品消费,打造电子产品消费应用新场景。2024 年 1 月,工信部等七部门颁布《关于推动未来产业创新发展的实施意见》,提出发展量大面广、智能便捷、沉浸体验的消费级终端,满足数字生活、数字文化、公共服务等新需求。
基于技术爆发(大模型能力质变与多模态融合)、应用爆发(内容创作革新、产业深度赋能、商业与消费场景)、生态成熟(微软、谷歌、百度、阿里等科技巨头发布大模型)、治理全球化(公众参与度飙升、伦理与监管框架建立、技术普惠倡议)等方面的突破,2023年被称为“AI元年”,开启了 AI技术演进与产业变革浪潮。在商务办公、教育等场景逐步深度融合 AI 的时代下,智能笔开始演变成智能终端生态体系的核心元素,成为重要的消费电子品类。
5.1.2 平板电脑、学习机、笔记本电脑、智能手机等智能终端设备全球出货量回升,智能笔市场空间广阔
目前,智能笔主要搭配平板电脑、学习机、笔记本电脑、智能手机等智能终端设备使用。2023 年以来,受产品创新、消费复苏、应用场景增加等因素影响,前述智能终端设备出货量开始复苏,为智能笔提供了广阔的市场空间。
对于平板电脑行业,2019-2022 年,全球平板电脑每年出货量在 1.5-1.6亿台;2021及2022 年,得益于在线办公需求增长,平板电脑消费提前透支,致使2023 年需求量受到较大冲击;2024 年,随着全球经济逐步企稳,全球消费水平逐步回归正常,全球平板电脑出货量增速回升至 14.77%。
对于学习机行业,人工智能等技术赋能学习机提供智能化学习,学习机成为家长和学生获得优质教育资源的重要途径;同时,在线教育企业纷纷谋求转型,互联网企业也加大了对于教育行业的投入, 学习机成为海量教育资源的最佳载体。2023 年,中国学习机出货量达到 472 万台,同比增长 8.1%;2024 年达到 592.3万台,同比增长 25.5%。
对于笔记本电脑行业,2020 年起线上办公、线上教育的需求大幅提升,带动2020 年、 2021 年笔记本电脑出货量增长;受消费电子整体需求疲软影响, 2022年、2023 年笔记本电脑全年出货量有所下滑。2024 年,全球笔记本电脑出货量达到 1.74 亿台,同比增长 3.9%;2025 年有望达到 1.82 亿台。随着笔记本电脑在便携、续航、运算能力等性能方面的不断提升,同时 AI 应用有望带来新一轮终端创新,笔记本电脑出货量未来有望持续回升。
对于智能手机行业,2019-2021 年,全球智能手机出货量在 13-14 亿台,2022-2023 年出货量有所下滑,但仍维持在 12 亿台左右。随着全球经济回暖,全球智能手机出货量开始回升,2024 年超过 12 亿台,同比增长超过 6%,2025年预计同比增长 2.3%。另外,配笔率更高的折叠屏手机出货量预计保持较快速度增长, 2025至2029年,全球折叠屏手机出货量年均复合增长率预计达到8.31%。
5.1.3 智能笔产品持续创新
在技术突破和产品功能方面,智能笔未来将呈现笔尖尺寸缩小,笔尖材质优化,定位精度提升,压感精度提升,书写延迟缩短,触控屏幕技术协议的通用性增强,笔势交互多样性,集成 AI 技术等多方面的创新,从而具有更加智能、便捷、拟真的感知与交互体验。
5.1.4 行业集中度提升
当前,国际知名品牌整机厂商为达到快速的产品更新速度、先进的产品性能、创新的产品设计等目标,同时为保证产品质量和供货的稳定性,对智能笔供应商的研发技术实力、产品品质、生产规模、交期等提出了较高要求。未来,拥有强大的研发创新实力、优质的客户资源、充足的产能规模与精细化的流程管理能力的智能笔厂商,将获得较多的市场份额。
另外,终端消费者在选择智能笔品牌时,对其产品性能、外观设计、使用体验、适配性等也提出了较高要求。较早建立品牌优势的智能笔厂商,凭借积累的消费者认可度和忠诚度,更容易取得较高的市场占有率。
5.2 面临的挑战
5.2.1 应用场景不断丰富,消费者需求持续变化
移动通信技术、人工智能等技术的快速发展,带动智能笔的应用场景不断丰富,包括商务办公、教育、医疗健康、创意设计、工业控制、娱乐及诸多生活场景,以及 AR/VR 等新兴融合场景,各应用场景下对智能笔的功能具有不同需求,如商务办公场景强调多设备兼容、语音转换等,教育场景强调防误触与防疲劳设计、低成本高耐用等,医疗健康场景强调精准操作、无菌材质等,工业控制领域强调环境适应性(抗干扰、防尘防水)等,娱乐场景强调响应速度、沉浸式交互等,AR/VR强调六自由度空间定位+手势识别等等。同时,消费者对产品的性能、设计、便携性等要求不断提升。智能笔厂商需敏锐捕捉市场热点,凭借技术积累及研发创新实力,快速开发并投放符合品牌整机厂商和消费者需求的产品和解决方案,以取得市场先机。
5.2.2 低端领域市场竞争激烈
电容笔行业的主要竞争者包括知名品牌厂商、自主品牌+ODM 厂商和数量众多的其他厂商。其中,苹果、华为、Adonit 等公司为知名品牌厂商,千分一、Wacom、汉王科技等公司为自主品牌+ODM厂商,行业内还存在数量众多的其他厂商。低端电容笔行业的参与企业数量较多、规模相对较小、技术能力不强,产品功能较少、用户体验相对不高,市场竞争较为激烈,企业的盈利能力普遍不强。只有兼具先进的核心技术、强大的研发及创新能力、丰富的优质客户资源的电容笔厂商,才能实现差异化竞争,具有较强的市场竞争力。
5.2.3 国际形势变化的不利影响
中国电容笔产品向美国、欧洲等国家或地区的出口量较大,容易受到国际形势变化的不利影响。因此,国际关系的不利变化导致的汇率波动、税率上涨、消费者购买力下降、市场需求低迷等,均可能对中国的电容笔行业及企业产生不利影响。
6. 行业的周期性、区域性和季节性特征
6.1 周期性
智能笔产品搭配于平板电脑、学习机、笔记本电脑、智能手机等智能设备。随着 AI、5G、物联网等新兴技术的快速发展,电容笔技术不断创新,市场渗透率持续提升,行业不存在明显的周期性特征。
6.2 季节性
智能笔产品市场需求的季节性与消费电子产品行业整体的季节性同步,主要体现为在假期或节日期间,消费电子产品市场需求旺盛,智能笔产品销量增加。由于主要消费市场国家和地区节假日和商家促销期间相对集中在下半年,所以智能笔企业下半年销售收入一般大于上半年。
6.3 地域性
智能笔产品作为消费类电子产品,其区域性与人们生活水平、收入水平及消费观念密切相关。从全球来看,智能笔(如 Apple Pencil)的销售区域主要分布在美国、欧洲、日本等发达国家或地区。在我国,人均收入水平较高的一、二线城市的智能笔产品需求较其他城市旺盛。
7. 行业在产业链中的地位和作用,与上、下游行业之间的关联性
电容笔行业的上游为 IC、塑胶结构件(笔管、笔芯、笔帽等)、电子料(电池、晶体、二三极管、连接器等)、五金结构件(笔管、TX 探针、RX 环、磁铁等)等原材料供应商,以及提供 SMT 的外协供应商;行业的中游为电容笔厂商;行业的下游为品牌整机厂商、终端消费者等。根据搭配产品的不同,电容笔行业的应用领域广泛,包括平板电脑、学习机、笔记本电脑、智能手机等。
另外,电容笔通过触控屏幕的技术协议认证是双方实现信号交互的基础。目前,微软、谷歌等操作系统厂商均制定了相关的技术协议,电容笔厂商只有通过前述操作系统厂商的技术协议认证后,才可向下游品牌厂商客户提供 ODM 服务。

7.1 上游行业对电容笔行业的影响
原材料成本占电容笔生产成本的比例通常超过 60%,占比较高;IC、塑胶结构件、电子料、五金结构件等材料占原材料成本的比例通常超过 80%。上游原材料的供应情况和价格水平对电容笔厂商的生产成本产生重大影响。
其中,IC 主要包含 DSP(数字信号处理芯片)、Sensor(传感器)、MCU(单片机)、BLE IC(低功耗蓝牙 IC)、Charge IC(充电 IC)等类别。IC 价格主要受市场供求状况影响,在市场供给紧张的情况下,芯片价格上涨会降低电容笔行业利润。针对塑胶结构件、电子料、五金结构件等物料,中国配套产业发展成熟,供应充足且竞争较为充分,能够满足电容笔行业的发展需求。
7.2 下游行业对电容笔行业的影响
电容笔行业的下游主要为平板电脑、学习机、笔记本电脑、智能手机、会议交互平板等智能终端设备的品牌整机厂商及广大终端消费者,广泛应用于商务办公、教育、医疗健康、创意设计、工业控制、AR/VR、娱乐及诸多生活场景。
在教育数字化、消费电子智能化的推动下,智能终端设备出货量呈上升趋势,叠加配笔率提升,为智能笔行业提供了广阔的市场空间;同时,下游智能终端设备的技术迭代和创新设计,以及电容笔在 AR/VR、智能家居等新兴融合场景的应用,也促使电容笔行业进行研发创新和功能提升。
7.3 电容笔行业在产业链中的地位和作用
低端电容笔行业为充分竞争市场,生产厂商众多,对原材料规格、性能的要求较低,产品价格及利润水平相对较低;中高端电容笔行业对厂商的技术储备、研发创新能力要求较高,对上游原材料如 IC 等的要求相对较高,容易受到上游供应不足的制约,行业市场竞争程度相对较低,产品价格也相对较高。
电容笔下游搭配产品及应用场景丰富,为电容笔行业提供了广阔的市场空间。在商务办公、教育等场景逐步深度融合 AI 的时代下,智能笔逐渐演变成智能终端生态体系的核心元素,成为重要的消费电子品类。
8. 行业竞争格局及主要参与企业
电容笔行业的主要竞争参与者包括知名品牌厂商、自主品牌+ODM厂商和数量众多的其他厂商,具体情况如下:

其中,主要的知名品牌厂商、自主品牌+ODM厂商的基本情况具体如下:


由上表,结合 QYResearch统计的全球电容笔销量数据,千分一2024年全球市占率约8.5%,仅次于苹果。千分一自 2015 年开始专注于电容笔技术的研发创新,经历了智能笔行业从萌芽阶段步入高速增长期的过程。依托强大的技术实力、丰富的优质客户资源、高效的供应链资源整合能力及先进的生产制造和品质管理经验等,公司紧抓全球电容笔行业智能化的发展契机,产品搭配下游知名客户的行业前沿智能设备共同面向市场,已成为全球领先的电容笔技术方案供应商。
【免责声明】本文摘自千分一招股说明书,版权归原作者所有,仅用于知识分享与交流,非商业用途!对文中观点判断均保持中立,若您认为文中来源标注与事实不符,若有涉及版权等请告知,将及时修订删除!查看更多报告请关注微信公众号


