2025年食品行业发展趋势报告





















目录
食品行业发展概览
1.1 全产业链分析
1.2 行业市场规模
1.3 行业企业总量
1.4 行业地区分布
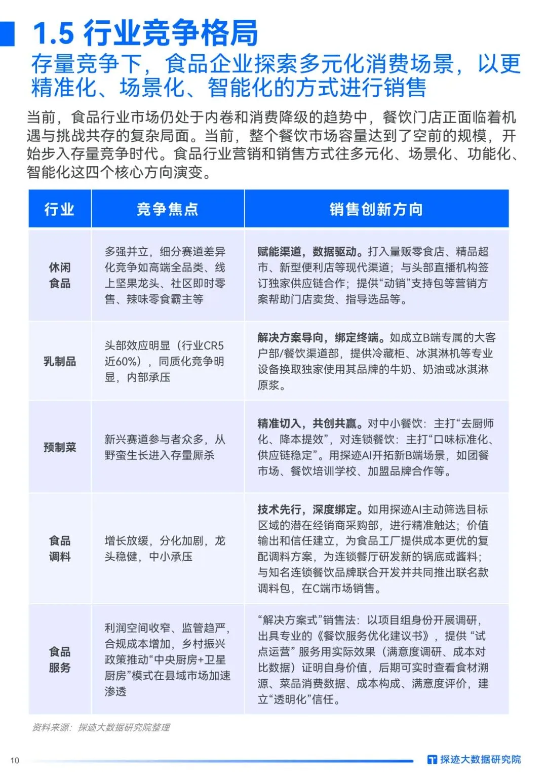
1.5 行业竞争格局
1.6 市场业务变化
食品行业增量客群洞察
2.1 餐饮门店客群
2.2 餐饮品牌客群
2.3 餐饮经销商客群
2.4 预制菜企业
2.5 食品调料企业
2.6 餐饮运营企业
食品行业增长方向洞察
3.1 经营提质增效组合拳
3.2 食品行业新质销售力
3.3 AI成食品行业增长重要驱动因素
3.4 AI催生食品行业生产力革命
3.5 连锁餐饮探索社区开店


